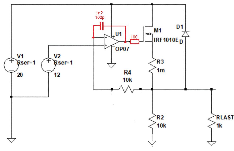
Hallo zusammen, ich habe folgende Schaltung (siehe Bild) simuliert und erhalte hier nach einer gewissen Zeit starke Schwingungen. Bei einem realen Aufbau (ich habe die Bauteile nicht 1:1) sehe ich ebenfalls ein Schwingen, wenn ich mit dem Oszilloskop AC messe. In beiden Fällen kommt es mir so vor, als wäre dies stark stromabhängig. Leider ist mir noch nicht erklärlich, woher das Schwingen auf einmal kommt. Habt ihr hier eine Idee und Verbesserungsvorschläge für die Schaltung? Das Simulationsfile habe ich leider nicht zur Verfügung. Danke und Gruß IH453
Stimmt die Frequenz mit der Resonanzfrequenz des Schwingkreises den C4,C5 und R2 bilden überein?
Wenn die Schaltung mit etwa 34 Hz schwingt, solltest du Testweise den 470nF mal weglassen!
Fabian S. schrieb: > Leider ist mir noch nicht erklärlich, woher das Schwingen auf einmal > kommt. Du hast einen Oszillator gebaut. Das ist ja auch kein Wunder, mit C4 hast du eine gigantische Phasenverschiebung gebaut, zusätzliche zur Lastkapazität die das 3.2nF Gate des IRF1010 für den OpAmp-Ausgang darstellt für das der gar nicht ausgelegt ist, die die Phasenreserve des OpAmps völlig aufbraucht. Grundlagen, Elektronik und so mal erlernen. (Verstärker schwingen nie, Oszillatoren immer, oder war's andersrum :-)
Nächste Woche habe ich die Möglichkeit, auf das Simulationsfile zu zugreifen. Ich werde dann die Frequenz ermitteln. Michael B. schrieb: > Du hast einen Oszillator gebaut. > > Das ist ja auch kein Wunder, mit C4 hast du eine gigantische > Phasenverschiebung gebaut, zusätzliche zur Lastkapazität die das 3.2nF > Gate des IRF1010 für den OpAmp-Ausgang darstellt für das der gar nicht > ausgelegt ist, die die Phasenreserve des OpAmps völlig aufbraucht. Die Phasenverschiebung bezieht sich auf den negativen Eingang des OPV oder? Ich dachte, dass die Phasenverschiebung sich immer auf Wechselspannungen bezieht? Der Gendanke war, dass über ein großes C (eigentlich uF-Bereich) die Ausgangsspannung gedämpft wird und so Stromspitzen gemindert werden. Die 3.2nF, konnte ich im Datenblatt des IRF1010 finden, jedoch wo sehe ich die Phasenreserve des OPV im Datenblatt des OP07? Michael B. schrieb: > Grundlagen, Elektronik und so mal erlernen. Da bin ich ja dabei, leider wollen viele immer fertige ICs verwenden. Mich interessiert jedoch mehr die analoge Schaltungstechnik (OPVs eingeschlossen). Aus der Theorie ist Phasenreserve, Phasengang usw. bekannt, leider fehlt mir hier jedoch der Bezug zu elektronischen Schaltungen. Danke und Gruß ih453
Hallo Fabian, häng doch bitte mal die Schaltplan-Datei .asc an. Dann korrigiere ich die Schaltung. Es fehlt einfach ein Widerstand und ein Rückkopplungs-C. Die beiden Cs mit 470n und 100p die drin sind müssen weg oder ist das ein Teil von Rlast?
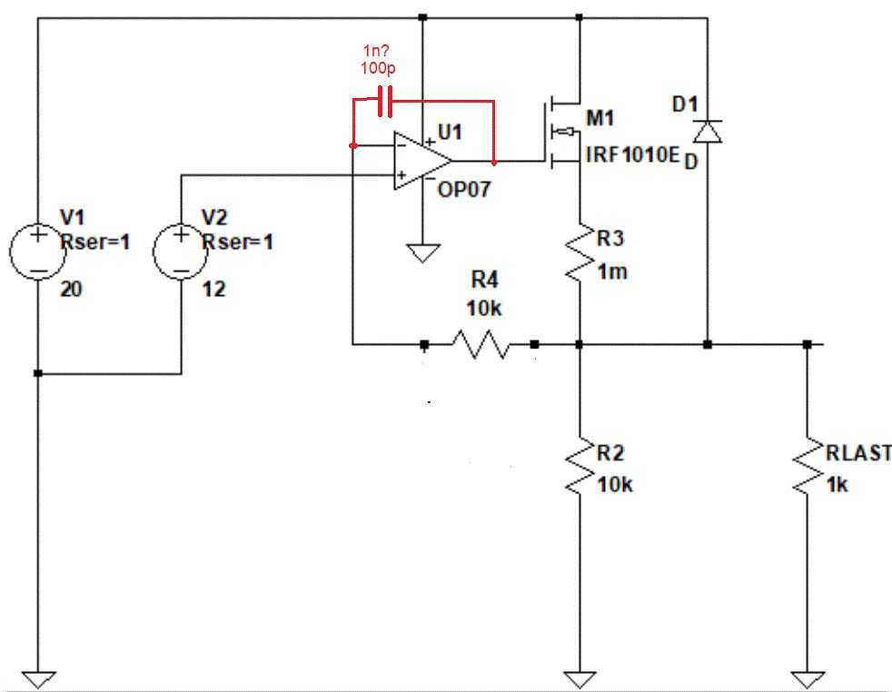
Stromberg B. schrieb: > Ich glaube Helmut meint das in etwa so? So wie im angehängten Bild war das gedacht.
Fabian S. (ih453) schrieb: >Ich dachte, dass die Phasenverschiebung sich immer auf Wechselspannungen >bezieht? Tja, das weiß die Schaltung nur nicht, daß sie nur Gleichsspannung verarbeiten soll. Der OPV und der ganze Rest ist trotzdem fähig, Wechselspannung zu verabreiten, und wenn bei irgendeiner Frequenz die Schwingbedingung erfüllt ist, dann schwingt das Ding eben. >Die 3.2nF, konnte ich im Datenblatt des IRF1010 finden, jedoch wo sehe >ich die Phasenreserve des OPV im Datenblatt des OP07? IdR. ist in den DBs ein Diagramm, welches Gain und Phase über die Frequenz zeigt. Wenn bei 180° das Gain immer noch >1 ist, dann ist dieser OPV schon für sich alleine ungewollt schwingfähig (z.B. wenn direkt rückgekoppelt). Und selbst wenn Gain bei 180° bereits <1 ist, kann man durch ungünstige Beschaltung die Phase verschieben, und damit wieder die Schwingbedingung provozieren, was bei Deiner Schaltung offensichtlich der Fall ist,
Fabian S. schrieb: > Der Gendanke war, dass über ein großes C (eigentlich uF-Bereich) die > Ausgangsspannung gedämpft wird und so Stromspitzen gemindert werden Im ersten Moment ein guter Gedanke, im zweiten dann nicht mehr. Für Frequenzen für die der OPV noch Gain hat, übernimmt der die Filterung durch den Regelkreis. Das ist meistens so von Dc bis ein paar 10(0)kHz, diskret vermutlich eher weniger. Alles was darüber ist müssen die Caps am Ausgang erledigen, nur sind bei hohen Frequenzen kleine Caps mit kleinem ESR angesagt, was dein 470nF bis XuF vlt. nicht ist. Da kommts jetzt drauf an was du genau filtern willst. Wenn du das nicht weißt, ist es besser du filterst überhaupt nicht/nur mit den 100pF am Anfang.
Ich hatte noch den 100Ohm Serienwiderstand vergessen. Opamps mögen keine größeren kapazitiven Belastungen am Ausgang. Da Power-Mosfets relativ hohe Kapazitäten haben, schaltet man z. B. 100Ohm in Serie. Im Datenblatt des OP07 steht mindestens 50Ohm.
Hallo, vielen Dank für die ganzen Antworten. Ich konnte daraus bereits jede Menge Wissen mitnehmen. Im Anhang befindet sich die Simulationsdatei, komischer Weise schwing die Schaltung, nun auf einem anderen Rechner, nicht mehr... Was nicht bedeutet, dass die Schaltung "sauber" ist. Ganz im Gegenteil, wie ich es oben aus euern Beiträgen entnehmen konnte. Eine angedachte Anwendung war unter Anderem, dass mit dieser Schaltung eine Trafospannung auf einen einstellbaren Wert reduziert wird und anschließend zur Verfügung steht. Die zur verfügung stehende Spannung treibt anschließend -über PWM gesteuert- einen Motor an. Die Kapazitäten in meiner Schaltung, sind für die Stromspitzen des Motors gedacht gewesen. Daher hätte ich diese auch noch gerne in den uF-Bereich verändert. Bezüglich Bauteile möchte ich hier von dem N-FET nicht abweichen. Helmut S. schrieb: > ...Opamps mögen keine größeren kapazitiven Belastungen am Ausgang. Auch nicht, wenn diese als Impedanzwandler eingesetzt werden? Thomas schrieb: > Im ersten Moment ein guter Gedanke, im zweiten dann nicht mehr. ... Meine Verwendung ist quasi zur Motoransteuerung. Jens G. schrieb: > IdR. ist in den DBs ein Diagramm, welches Gain und Phase über die > Frequenz zeigt. Wenn bei 180° das Gain immer noch >1 ist, dann ist > dieser OPV schon für sich alleine ungewollt schwingfähig (z.B. wenn > direkt rückgekoppelt). > Und selbst wenn Gain bei 180° bereits <1 ist, kann man durch ungünstige > Beschaltung die Phase verschieben, und damit wieder die Schwingbedingung > provozieren, was bei Deiner Schaltung offensichtlich der Fall ist, Damit ist der Punkt "Unity Gain" dann gemeint? Helmut S. schrieb: > Hallo Fabian, > häng doch bitte mal die Schaltplan-Datei .asc an. Dann korrigiere ich > die Schaltung. Es fehlt einfach ein Widerstand und ein Rückkopplungs-C. > Die beiden Cs mit 470n und 100p die drin sind müssen weg oder ist das > ein Teil von Rlast? Schaltung befindet sich (endlich) im Anhang. Wie bereits geschrieben, waren diese dafür gedacht, die Stromspitzen der Motors zu kompensieren. Bei erfolgreicher Simulation hätte ich jedoch eine noch in den uF-Bereich vergrößert. Danke und Gruß Fabian
Warum hast du die Verbesserungsvorschläge nicht eingearbeitet? Egal, jetzt sind sie drin.
Das kann sich schon sehen lassen. Aber wie sähe die Lastkurve aus, wenn der 2n2 direkt parallel zu R4 geschaltet würde? Damit könnte man dann das ganze System mit dem 2n2 gegenkoppeln und nicht nur den OPV.
Stromberg B. schrieb: > Aber wie sähe die Lastkurve aus, wenn > der 2n2 direkt parallel zu R4 geschaltet würde? So wie im Anfangsposting - zurück auf Feld 1
Stromberg B. schrieb: > Das kann sich schon sehen lassen. Aber wie sähe die Lastkurve aus, wenn > der 2n2 direkt parallel zu R4 geschaltet würde? Damit könnte man dann > das ganze System mit dem 2n2 gegenkoppeln und nicht nur den OPV. Genau das will man ja nicht haben. Die Simulation hier funktioniert auch mit R4=0Ohm und ohne C1(2.2nF), aber das liegt an dem Rser=0,2Ohm des 47uF Kondensators und eventuell zusätzlich an dem zu idealisierten Opamp-Modell. Mit einem guten 47uF keramischen Kondensator(Rser=10mOhm) schwingt die Schaltung, wenn man R4=0hm wählt und C1 weglässt.
Hallo Helmut, Helmut S. schrieb: > Warum hast du die Verbesserungsvorschläge nicht eingearbeitet? > Egal, jetzt sind sie drin. Das ist eine gute Frage, ausprobiert hatte ich in der Simulation (vermutlich ein anderes File) deine Verbesserungsvorschläge. Jedoch hatte ich keine so "elegante" Last verwendet, wie du es mit Iload getan hast. Aus diesem Grund habe ich mich sehr über das von dir abgeänderte Simulationfile gefreut. Vielen Dank. Mir ist jetzt auch bewusst, was ich im ersten Schaltungsentwurf falsch gemacht habe. Das nächste Mal, werde ich darauf achten. Danke und Gruß Fabian
Bitte melde dich an um einen Beitrag zu schreiben. Anmeldung ist kostenlos und dauert nur eine Minute.
Bestehender Account
Schon ein Account bei Google/GoogleMail? Keine Anmeldung erforderlich!
Mit Google-Account einloggen
Mit Google-Account einloggen
Noch kein Account? Hier anmelden.




