Hi Leute :D Kann mir bitte jemand helfen..ich wollte gerade meine Platine bestellen, alles nochmal gecheckt und kam drauf, ich hab statt der 9V Verosrgungsspannung den Pin der +5V angegeben. Selbes passierte beim IC, statt GND sind noch die -5V drin....also habe ich das geändert, nun bekam ich den Fehler, dass die Daten inkonsistent sind. Nach einigem Probieren, habe ich den IC gelöscht und gespeichert, in der Hoffnung wenn ich wechsle, kopiert es mir den ic mit den richtigen Verbindungen wieder hinein, aber NEIN, Auto Annotation ist ja aus.... Kann mir hier jemand helfen, wie ich meinen IC mit den richtigen Verbindungen wieder auf mein Board bekomme ? Der Schaltplan ist bis auf diese eine Verbindung korrekt und auch schon auf dem Board. Lg Dom
Dom schrieb: > Kann mir hier jemand helfen, wie ich meinen IC mit den richtigen > Verbindungen wieder auf mein Board bekomme ? Schreibe hundertmal ICH SOLL IN EAGLE BOARD UND SCHALTPLAN NICHT GETRENNT BEARBEITEN Zuallererst: Leg dir eine Sicherungskopie vom aktuellem Stand (inkl. der automatisch angelegten Backupdateien) an. Dann gibt es drei Möglichketen: 1. Gehe entweder auf die letzte konsistente Version zurück 2. Öffne wieder nur die Datei (BRD?SCH), in der du rumgepfuscht hast und mache dort die Netznamensänderungen rückgängig, bis die Konsistenzprüfung keine Fehler mehr ausspuckt. 3. Lade die Dateien (ZIP, bis zum letzten heilen Backup) hier hoch, damit dir jemand helfen kann.
Dom schrieb: > Kann mir hier jemand helfen, wie ich meinen IC mit den richtigen > Verbindungen wieder auf mein Board bekomme ? Mache einen ERC im Schaltplan und behebe die angezeigten Konsistenzfehler. Das ist alles.
Hi :D Danke für eure Antworten....also ich werd das bestimmt so gemacht haben, dass ich nur den Schaltplan offen hatte beim Kontrollieren und noch nachkorrigierten der Schaltung, Absicht war das aber keine, da ich eigentlich Bescheid darüber weiß :/ Ich hab eben wie gesagt zB beim IC die Spannungsversorgung von +- 5 V auf Single Supply mit 9 V geändert,...diese Änderung hat er mir nicht übernommen...außerdem hab ich die Nummerierungen mit der ULP geändert und diverse Änderungen die gemacht wurden, habe ich händisch mit Hilfe von ERC wieder korrigiert....bleiben eben diese Fehler und hier weiß ich, als noch nicht so versierter Eagle User leider nicht mehr weiter. Problem ist, dass selbst bei der Version wo die Konsistenz noch gegeben war, der IC falsch versorgt ist....hmm :D Lg :)
P.Ech schrieb: > 3. Lade die Dateien (ZIP, bis zum letzten heilen Backup) hier hoch, > damit dir jemand helfen kann. Damit waren keine Screenshots gemeint, sondern *.sch und *.brd, okay? :-)
Schreibe hundertmal ICH SOLL IN EAGLE BOARD UND SCHALTPLAN NICHT GETRENNT BEARBEITEN Wahahahahahah - Keine Sorge !! Das passiert mir nicht wieder
Hallo, um die Konsistenz wiederherzustellen: - IC1 ist im Board ja mit nichts verbunden - --> im schematic auch alle verbindungen von ic1 trennen - damit dürften die Konsistenzfehler 3+4+5+6+7 schonmal weg sein Fehler 1+2+8+9: wahrscheinlich konsistenzehler an einem quarz, diode, H3(???). Am schnellsten : alle 3 Bauelemente rauslöschen (im board+schematic). jetzt erc laufen lassen, wenn keine fehler --> speichern. Konsistenz hergestellt --> Mittag verdient. Nach der Mittagspause die gelöschten Bauelemente wieder einfügen und weitermachen. Maik
<3 Danke !! Das ist also der Way to Go, wenn man sich sowas eingebrockt hat :D Danke Danke und Mahlzeit ;)
DONE :D Ich bedanke mich noch ein letzte mal und wünsche euch ein schönes Wochenende :D
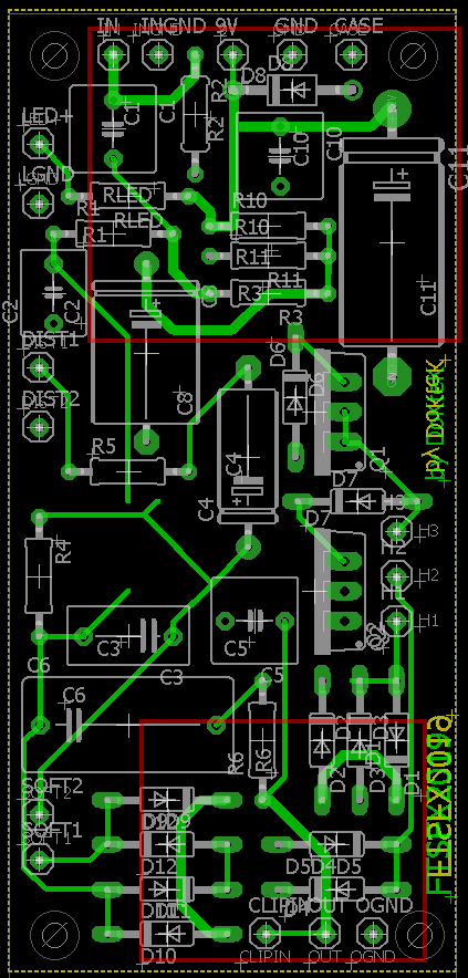
Dom schrieb: > DONE :D > Ich bedanke mich noch ein letzte mal und wünsche euch ein schönes > Wochenende :D Da ist aber noch einiges zu tun. Die Platte hat eine sehr geinge Bauteil-und Leitberbahndichte, trotzdem verlaufen einige Leitungen SEHR eng an Lötpads vorbei. Das ist Unsinn. https://www.mikrocontroller.net/articles/Eagle_im_Hobbybereich#Layout Setz dein Raster auf 25 mil und stell im DRC als Mindestabstand für die diversen Abstände 0,3mm ein. Dann kann man die Abstände im Layout maximieren. Das vereinfacht vor allem die Herstellung mit Hobbymittlen bzw. macht sie unempfindlich gegen Toleranzen.
Deine 9V sind eigentlich 12V? Schon mal den ERC benutzt?
Anbei mal 2 Minuten ein paar Leitungen und Bauteile anders verlegt als kleine Anregung.(Dicke Leitungen)Und sicherlich ist noch mehr Möglich. Wie Falk schon geschrieben hat nimm 25 mil und du kannst die meisten Leiterbahnen definitiv breiter machen. Dann noch die Pads etwas vergrößern und schon wird die Platine auch für nich Profilöter unanfälliger auf Hitze. ;-) Aber warum 2 Lagig alle Signale auf Top und auf Bottom nur GND? Wenn du es selber ätzen willst hätte ich an nur Bottom geroutet gedacht. Bei gefertigten 2 lagigen können sicherlich die Bauteile noch besser angeordnet werden da du dann auch Bottom für das Signal verwenden kannst. Gruss Chris
Bitte melde dich an um einen Beitrag zu schreiben. Anmeldung ist kostenlos und dauert nur eine Minute.
Bestehender Account
Schon ein Account bei Google/GoogleMail? Keine Anmeldung erforderlich!
Mit Google-Account einloggen
Mit Google-Account einloggen
Noch kein Account? Hier anmelden.

