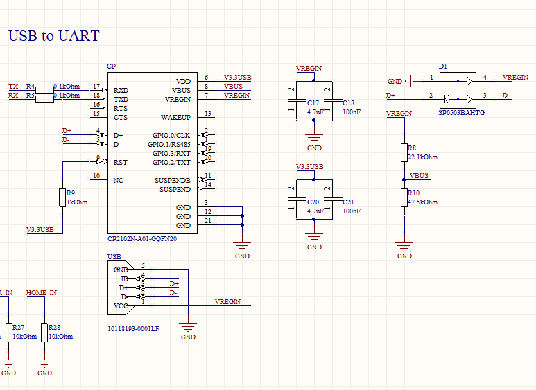
Hi, Ich bin am Design der Spannungsversorgung einer Platine, bei welcher die wichtigsten Funktionen auch über USB gespiesen werden können. Als USB2UART Wandler verwende ich einen CP2102N, welcher einen integrierten linearen Spannungsregler besitzt, bis 100mA. Ohne CAN hat das bisher gut funktioniert, auch mit dem Power MUX TPS2115, wobei ich einen linearen Spannungsregler von 24V auf 3.3V verwendet habe. Nun gehe ich mit der Spannung bis 50V und muss einen Buck verwenden. Die Schaltung benötigt im Betrieb ohne CAN etwa 60mA, mit CAN aber eher um die 115mA und somit bin ich bereits über der Limite von 100mA des Spannungsreglers des CP2102N. Nun frage ich mich, wie ich das Design am besten anpasse. Meine Ideen sind folgende: 1.) Die V3.3USB einfach auf SHDN des CAN Treibers legen, somit würde der im USB Betrieb abgeschaltet, da USB eh nur für die Konfiguration verwendet wird. 2.) Den integrierten Spannungswandler des CP2102N + MUX auslassen und mit einer Schottky Diode nach VREGIN (5V USB) direkt auf den Eingang des Buck MAX15062AATA+T, da der ab 4.5V bereits funktioniert. Diese Lösung würde mir gefallen, da ich den MUX auslassen kann und den CAN auch über USB verwenden kann, aber wie ist das eigentlich mit der Limite der USB Spannung? Die sollte ja eigentlich 500mA sein, jedoch gibt es ja teilweise auch 100mA Beschränkungen? Edit: Ok, es sind 500mW, nicht 500mA, da kann ich das wohl sowiso vergessen. Hat Jemand sonst noch eine Idee?
Bei USB darfst du 500 mA ziehen, nachdem du das dem Host gemeldet hast. Dein CP2102 tut das nicht, deswegen sind maximal 100mA. Es gibt allerdings immer mehr Geräte, die einfach 500 mA ziehen. Bei USB hast du an den Polyfuse Sicherungen (im Host) und an den Kabeln einen gewissen Spannungsabfall. Deine Schaltung muss mit 4,5 Volt funktionieren können. Du hast nach der Diode noch weniger übrig, vielleicht 4,2 Volt, wenn es gut läuft. Ich würde eher von 4 Volt ausgehen. Unabhängig davon, bist du sicher, dass dein Spannungswandler wirklich einen so großen Eingangsspannungsbereich mit einer einzigen Induktivität abdeckt? Ich würde das mal ausprobieren, und zwar mit einer realen Schaltung, wo der Laststrom wechselt, und dabei den Spannungsverlauf kontrollieren.
Stefanus F. schrieb: > Bei USB hast du an den Polyfuse Sicherungen (im Host) und an den Kabeln > einen gewissen Spannungsabfall. Deine Schaltung muss mit 4,5 Volt > funktionieren können. Du hast nach der Diode noch weniger übrig, > vielleicht 4,2 Volt, wenn es gut läuft. Ich würde eher von 4 Volt > ausgehen. Ja, das wäre in der Tat ein Problem. Stefanus F. schrieb: > Unabhängig davon, bist du sicher, dass dein Spannungswandler wirklich > einen so großen Eingangsspannungsbereich mit einer einzigen Induktivität > abdeckt? Ich würde das mal ausprobieren, und zwar mit einer realen > Schaltung, wo der Laststrom wechselt, und dabei den Spannungsverlauf > kontrollieren. Zumindest konnte ich nichts anderes im Datenblatt dazu finden: https://www.mouser.ch/datasheet/2/256/MAX15062-257927.pdf
Bitte melde dich an um einen Beitrag zu schreiben. Anmeldung ist kostenlos und dauert nur eine Minute.
Bestehender Account
Schon ein Account bei Google/GoogleMail? Keine Anmeldung erforderlich!
Mit Google-Account einloggen
Mit Google-Account einloggen
Noch kein Account? Hier anmelden.


