Hallo, ich möchte mir eine Schaltung bauen mit dem Optokoppler (6N137) und zwar möchte ich an einem Pin ein Signal übergeben mit ca. 12 Volt und auf der anderen Seite dann einen Durchgang erzeugen. Ich hab das derzeit mit einem Relais gelöst, aber das klacken nervt manchmal. Im Anhang habe ich meine Schaltung hochgeladen. Für meinen 3D Drucker brauche ich solch eine Schaltung, um meinen Kapazitiven Sensor für mein Board verwenden zu können, da dies nicht anders funktioniert wegen dem Pullup Widerstand im Board, er soll am ende einfach nur ein Durchgangssignal erzeugen, wie es im Anhang zusehen ist. Würde dafür gerne den Optokoppler PC817 oder (6N137, da diese schneller sein sollte) verwenden. Ich wäre euch sehr dankbar, wenn mir da jemand Helfen könnte, vielen Dank. Gruss
Chris F. schrieb: > ich möchte mir eine Schaltung bauen mit dem Optokoppler (6N137) und zwar > möchte ich an einem Pin ein Signal übergeben mit ca. 12 Volt und auf der > anderen Seite dann einen Durchgang erzeugen. Irgendwie habe ich den Eindruck, das Du eine Schaltung hast, bei der vor und nach dem OK die gleiche Masse ist. Dann brauchst Du keinen OK,sondern es reicht ein einfacher Transistor. So oder so musst Du aber erklären, was Du mit "einen Durchgang erzeugen" meinst. Was für zwei Punkte sollen da verbunden werden?
Vielen Dank für die schnelle Antwort. Ich möchte den Nährungssensor wie ein Endschalter verwenden, der einfach 2 Punkte miteinander verbindet, diese ich dann bei mir für die Z-Achse verwenden kann. So wie ich es im Anhang gezeigt habe, funktioniert auch alles, nur der Relai ist mir zu laut beim klacken, wenn er schließt bzw. öffnet. Es müssen bei mir auf der Platine einfach die 2 Pins, diese ich Markiert habe beim Durchgangssignal, miteinander verbunden sein, damit er auslöst, genau das möchte ich mit einem Optokoppler lösen, wenn der Sensor ein Signal von 12V Sendet. Ich weiss halt nicht was Sinnvoll wäre einzusetzen, ein Transistor oder ein Optokoppler? Da ich mir bereits einen Optokoppler gekauft habe, möchte ich diese gerne verwenden, wenn es möglich wäre. Gruss
Dann schalte die LED des Optokopplers, über einen 1k Widerstand, polungsrichtig an die Stelle wo jetzt noch die Relaisspule angeschlossen ist und den Ausgangstransistor vom Optokoppler an die Stelle wo jetzt noch der Relaiskontakt ist. Der Emitter muss an die negativere Seite geschaltet werden! Bei gleicher Masse geht, wie Harald schon beschrieben hat, auch ein Transistor mit 4k7 Basisvorwiderstand.
Vielen Dank. Ich habe leider auch nicht all zuviel Ahnung mit so Schaltungen. Das mit dem Relais war noch einfach, aber ich möchte den Relais ja garnicht mehr verwenden, sondern einen Optokoppler mit ein Paar Vorwiederstände, und Vielleicht noch eine LED, die beim Schalten Aufleuchtet. Ich weiss halt nicht so recht, wieviele und welchen Vorwiderstand ich für den Optokoppler z.B. (PC817) brauche, da ich Ihn ja nicht beschädigen möchte. Gibt es da Vielleicht eine Anleitung, wo es etwas genauer beschrieben wird? Gruss
Chris F. schrieb: > Ich weiss halt nicht so recht, wieviele und welchen Vorwiderstand ich > für den Optokoppler z.B. (PC817) brauche, da ich Ihn ja nicht > beschädigen möchte. Wir wissen das auch nicht, solange wir nicht wissen, was Du dort anschliessen willst. Ein Relais wird problemlos mit unterschied- lichsten Lasten fertig. Willst Du elektronisch schalten, muss man ein wenig mehr wissen.
Wenn der Eingang des Optokopplers mit 12 Volt betrieben werden soll, kannst du in Reihe noch eine LED schalten. Das Relais entfällt dann natürlich komplett.
Also der Sensor hat 3 Kabels und wird bei mir am 12 Volt angeschlossen, das 3te Kabel (Schwarz) ist das Signalkabel, der dann eine Spannung von 12 Volt Sendet, wenn er durch einen Gegenstand bei geringer Entfernung ausgelößt wird. Somit soll dann eine Brücke von A nach B erzeugt werden über 2 Pins, damit ich Ihn dann wie ein Endstop verwenden kann, für meine Platine. Ich habe gerade etwas von meinem Kollegen bekommen, der hat es anscheinend auch mit einem Transistor gelöst, wie es im Anhang zusehen ist. Vielleicht ist es deutlicher zu erkennen, was ich vor habe. Ist die Schaltung OK oder sollte man da noch was dran ändern, also andere Widerstände oder Sonstiges? Der Sensor sendet ein Signal von 12V Spannung bei mir aber die Stromstärke ist bei dem Sensor Signalkabel 0 Ampere, warum auch immer. Ich habe am Board mal einen 12Volt anschluss auf Ampere gemessen und habe glaub ca. 2 Ampere rausbekommen aber der Sensor sendet nur einen Signal von 12V Spannung mit 0 Ampere. Danke im Voraus. Gruss
"Ich habe am Board mal einen 12Volt anschluss auf Ampere gemessen und habe glaub ca. 2 Ampere rausbekommen aber der Sensor sendet nur einen Signal von 12V Spannung mit 0 Ampere." Hallo, mache da lieber nichts kaputt bei den Strommessungen. Die Schaltung dürfte funktionieren, falls E, B und C richtig zum verwendeten Transistor passen. Die Belegung habe ich nicht nachgeschaut. mfG
Die Schaltung ist OK, wenn es ein NPN-Transistor ist und die Anschlussbelegung von links nach rechts E, B, C lautet. Es werden wahrscheinlich nur einige mA benötigt. Für mehr Strom ist der Transistior nicht geeignet.
Ja, ich passe da schon etwas auf und habe nur ein Paar Messungen gemacht. Ich weiss, kann schnell was kapput gehen, wenn man nicht aufpasst bzw. was falsch Messen tut. Ich danke euch vielmals für die Antworten und den Hinweis, ich werde dann einfach einen Transistor verwenden. Gruss Falko
Chris F. schrieb: > Ja, ich passe da schon etwas auf und habe nur ein Paar Messungen > gemacht. > Ich weiss, kann schnell was kapput gehen, wenn man nicht aufpasst bzw. > was falsch Messen tut. Ja. Und eine Strommessung so wie du sie gemacht hast ist schonmal ziemlich verkehrt, weil du damit kurzschließen tun tust. Strommessung macht man in Reihe zum "Verbraucher" um zu ermitteln, wie viel Strom dieser "verbraucht". Man kann damit nicht ermitteln, wie viel Strom ein Ausgang "liefert".
Chris F. schrieb: > Im Anhang habe ich meine Schaltung hochgeladen. Mal mal einen Schaltplan dazu. Dann verstehst auch jemand, der aus dem Bereich Elektronik kommt, was du da baust, ohne vorher dein Gemale auseinander zu dröseln und die Pinbelegungen deiner Komponenten zu enträtseln. So schränkst du den Leserkreis ganz erheblich ein. Das liegt bestimmt nicht in deinem Interesse, wenn du vernünftige Hilfe bekommen möchtest.
... und nimm einen Transistor, der so - naja - üblich ist. Dann gibt es auch keine Fehldeutungen bei den Beinchen: welches nun was ist (Emitter, Basis, Kollektor)
Nimm eine Diode und einen Widerstand. Warum der Optokoppler? Schafft dein Sensor es, den O.C. anzusteuern? Datenblatt? Chris F. schrieb: > Ich möchte den Nährungssensor wie ein Endschalter verwenden, der einfach > 2 Punkte miteinander verbindet, diese ich dann bei mir für die Z-Achse > verwenden kann. Meistens liegt mindestens einer dieser beiden Punkte auf einem festen Potential. Wenn man das berücksichtigt, kann man sich viel Zirkus sparen. Chris F. schrieb: > Für meinen 3D Drucker brauche ich solch eine Schaltung, um meinen > Kapazitiven Sensor für mein Board verwenden zu können, da dies nicht > anders funktioniert wegen dem Pullup Widerstand im Board, er soll am > ende einfach nur ein Durchgangssignal erzeugen, wie es im Anhang zusehen > ist. Kannst du da mal deutsche Sätze draus machen? Was für einen Ausgang hat der Sensor? Wo sitzt der Pullup und wohin pullt der?
Ich denke auch, wir sollten uns mal um ne schaltung bemühen, damit all jene, die helfen wollen (und können), wissen, worum es überhaupt geht. Du willst also an D19 (J8) ran ( Koordinaten B8 im pdf). Nun denn: Kollektor deines Transistors AN J8PIN1, Emitter an J8PIN2, und die Basis über 10KOhm an den schwarzen Draht deines Sensors. (habe gerade michts zum malen hier, sorry)
ein Relais kann Gleich- und Wechselstrom schalten, ein Optokoppler nicht, aber ein Photomos SSR AQV252g z.B. Du hast aber kein nacktes Relais, sondern ein Relais Modul welches auch noch einen Treibertransistor davor hat, den braucht dann auch der Optokoppler vermutlich.
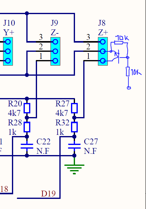
äxl schrieb: > so könnte man das machen... Das wird wohl nicht funktionieren. R27 und R32 sorgen dafür, dass bei offenem Eingang (J8.1) der µC einen Low Pegel sieht. Der Transistor muss also nach +5V schalten, damit da irgendetwas passiert. Der Strom muss deutlich über 2.5 mA liegen, damit de Eingang vom ATmega2560 als High gelesen wird.
Wolfgang schrieb: > Das wird wohl nicht funktionieren. Soory, hab mich verguckt mit dem Abgriff. Passt.
, ja - hatte ich auch erst schreiben wollen. Echt blöd gemalt, mit dem Abgriff! Ich hab nochmal für den unbedarften, aber interessierten Laien eine Skizze zusammenkopiert. Im Anhang. Bitteschön.
Wolfgang schrieb: > Warum der Optokoppler? > Schafft dein Sensor es, den O.C. anzusteuern? > Datenblatt? > Man sollte sich doch mal Datenblätter anschauen. Ich habe mir mal ein paar China-Sensoren angeschaut. Sind zwar induktiv, und nicht kapazitiv. Aber die haben einen Ausgangsstrom zwischen 100 - 300 mA. Wozu dann einen Transistor?
Steht erstmal so drin. https://www.ebay.de/itm/LJ12-A3-4-Z-AY-PNP-NC-4-mm-Abstand-Induktive-Sensor-Naherungsschalter/153282899482?_trkparms=aid%3D222007%26algo%3DSIM.MBE%26ao%3D1%26asc%3D20170920101110%26meid%3D79ca164d8afa40eb9edd75d6bdf476d5%26pid%3D100010%26rk%3D3%26rkt%3D10%26sd%3D163627461463%26itm%3D153282899482&_trksid=p2047675.c100010.m2109 Ich habe sowas (noch ) nicht.
H.Joachim S. schrieb: > pnp-Ausgang des Sensors? michael_ schrieb: > Steht erstmal so drin. Dann ist das genau der falsche Ausgangstyp. Damit man sich den Transistor sparen kann, braucht man einen Sensor mit einem NPN-Ausgang.
Vielen Dank für die antworten und Sorry für die schlechte Erklärung. Bei meinem 3D Drucker befinden sich 3 Endschalter, diese ausgelöst wird, wenn der Endschalter gedrückt wird. Bei der Z-Achse verwende ich statt einem Endschalter, einen Kapazitiven Sensor mit NPN Ausgang und bei meinem neuen MKS Gen 1.4 Board, funktioniert es ohne Hilfsmittel nicht mehr, wenn ich das Signalkabel direkt an mein Z-Endschalter Anschluss anschließe (Natürlich vorher den Strom vom Signalkabel auf unter 5V reduziert mit ein Paar Widerstände). Ich habe bei Google jetzt eine andere Schaltung gefunden, indem auch ein Optokoppler PC817 verwendet wird, und habe die Schaltung mal getestet, (da ich sowieso einige PC817 hier rumliegen habe) und es scheint auch zu funktionieren. Ich habe die Schaltung mal bei Eagle nachgestellt und zusätzlich eine LED mit eingebaut und wollte jetzt mal wissen, ob die Schaltung so OK ist oder ob da noch etwas verändert werden muss? Da ich nicht möchte, das die Schaltung nach einigen Tagen hinüber ist. Die Schaltung befindet sich im Anhang, dort sieht man auch, wie ich es verkabelt habe. Danke schon mal. Gruss
Wolfgang schrieb: > michael_ schrieb: >> Steht erstmal so drin. > > Dann ist das genau der falsche Ausgangstyp. Damit man sich den > Transistor sparen kann, braucht man einen Sensor mit einem NPN-Ausgang. Chris F. schrieb: > Bei der Z-Achse verwende ich statt einem Endschalter, einen Kapazitiven > Sensor mit NPN Ausgang und bei meinem neuen MKS Gen 1.4 Board, Deshalb ist sicher ein Schließer (PNP) richtig. Das Problem ist der NPN Sensor. Woher hast du das Teil und warum kapazitiv? Für solche Geräte werden explizit die von mir genannten massenhaft angeboten. Chris F. schrieb: > Ich hab das derzeit mit einem Relais gelöst, aber das klacken nervt > manchmal. ??? Chris F. schrieb: > Würde dafür gerne den Optokoppler PC817 oder (6N137, da diese schneller > sein sollte) verwenden. Bei Optokopplern ist das wurscht. Die sind alle um Größenornungen schneller als ein Relais.
michael_ schrieb: > Deshalb ist sicher ein Schließer (PNP) richtig. > Das Problem ist der NPN Sensor. > Woher hast du das Teil und warum kapazitiv? > Für solche Geräte werden explizit die von mir genannten massenhaft > angeboten. > > Chris F. schrieb: >> Ich hab das derzeit mit einem Relais gelöst, aber das klacken nervt >> manchmal. > > ??? > Der Kapazitive Sensor erkennt mehr Objecte, nicht nur Metall oder Sonstiges, wie mit dem Induktive Sensor. Mit dem Kapazitiven Sensor bin ich sehr zufrieden und benutze ihn schon fast 1 Jahr. Zum Relais: Wenn der Relais öffnet oder schließt, dann klickt es immer und das nervt. Deshalb habe ich eine andere lösung gesucht und eine andere Schaltung ausprobiert, und wollte wissen, ob die Schaltung so OK ist mit den Widerständen usw. Gruss
Chris F. schrieb: > Der Kapazitive Sensor erkennt mehr Objecte, nicht nur Metall oder > Sonstiges, wie mit dem Induktive Sensor. > Mit dem Kapazitiven Sensor bin ich sehr zufrieden und benutze ihn schon > fast 1 Jahr. Kann sein. Aber dann sollte man auch wissen, was man einsetzt. Bei einer CNC ist es wurscht, was für ein "Objekt" man nimmt. Mit einem aufgeklebten Eisenblech geht es auch induktiv. Chris F. schrieb: > Zum Relais: > Wenn der Relais öffnet oder schließt, dann klickt es immer und das > nervt. Warum willst du aber unbedingt einen Optokoppler? Ohne Grundlagenwissen sollte man da die Finger von lassen. Also dein Sensor kann ein Relais schalten. Wenn du nervlich labil bist, dann gibt es auch Mini-Relais oder Reed-Relais. Die liegen dann unter der Geräuschgrenze deines 3D-Druckers. Und warum hast du da nicht einen PNP Sensor geordert?
michael_ schrieb: > Chris F. schrieb: >> Zum Relais: >> Wenn der Relais öffnet oder schließt, dann klickt es immer und das >> nervt. > > Warum willst du aber unbedingt einen Optokoppler? > Ohne Grundlagenwissen sollte man da die Finger von lassen. > Also dein Sensor kann ein Relais schalten. > Wenn du nervlich labil bist, dann gibt es auch Mini-Relais oder > Reed-Relais. > Die liegen dann unter der Geräuschgrenze deines 3D-Druckers. > > Und warum hast du da nicht einen PNP Sensor geordert? Der Relais klickt auch oft während dem Drucken, wenn der Druck weiter oben ist und der Schlitten hin und her fährt, also es kommt drauf an wo gerade der Sensor ist, über das Gedruckte Objekt oder außerhalb, dann klickt es immer und auf die Dauer nervt es einfach irgendwann. Warum ich ein Optokoppler verwenden möchte? Ich habe hier noch einige Optokoppler für Beispiel Projekte und deswegen wollte ich das dann auch mal über einen Optokoppler lösen. Jeder fängt klein an, ich bin nun mal kein Profi darin, aber man kann dazu lernen. Ich hab mich ja auch erst Informiert, bevor ich diese Schaltung verwende und einfach noch eine LED mit eingebaut. Ich hätte es auch mit einem NPN Transistor lösen können, aber da ich noch Optokoppler habe, habe ich das mit Optokoppler gelöst.
Chris F. schrieb: > Warum ich ein Optokoppler verwenden möchte? > Ich habe hier noch einige Optokoppler für Beispiel Projekte und deswegen > wollte ich das dann auch mal über einen Optokoppler lösen. Dann mach eine Optokoppler-Orgie. Schalte mehrere hintereinander und du wirst deine Negation hinkriegen. Irgend wie geht das dann und du wirst berühmt.
Ich wollte nur wissen, ob die Schaltung soweit OK ist. Und wieso ich mehrere hintereinander schalten soll, verstehe ich nicht, deshalb meine Antwort: Ich brauche nur einen. Die Schaltung funktioniert zwar ohne Probleme, aber werde es dann vermutlich so machen, wie @äxl es bereits gezeigt hat.
Chris F. schrieb: > Sensor_Schaltung.png Du hast Gnd und Signal am Ausgang vom Optokoppler vertauscht.
Chris F. schrieb: > Ich hätte es auch mit einem NPN Transistor lösen können, aber da ich > noch Optokoppler habe, habe ich das mit Optokoppler gelöst. ...und damit eine zusätzliche, potentielle Fehlerquelle eingebaut. Einen OK statt eines Transistors einzubauen, nur weil man ihn gerade da hat, ist schon etwas seltsam.
my2ct schrieb: > Chris F. schrieb: >> Sensor_Schaltung.png > > Du hast Gnd und Signal am Ausgang vom Optokoppler vertauscht. Danke für den Hinweis. Mir ist das gestern schon aufgefallen, das ich bei der Zeichnung ein Fehler drin habe. Ich hab das bei mir mal Überprüft, es ist richtig angeschlossen, nur bei der Zeichnung habe ich mich irgendwie vertan, auf der rechten Seite. Harald W. schrieb: > Chris F. schrieb: > >> Ich hätte es auch mit einem NPN Transistor lösen können, aber da ich >> noch Optokoppler habe, habe ich das mit Optokoppler gelöst. > > ...und damit eine zusätzliche, potentielle Fehlerquelle eingebaut. > Einen OK statt eines Transistors einzubauen, nur weil man ihn gerade > da hat, ist schon etwas seltsam. Ja, ich hab gelesen, damit es damit auch funktioniert. Aber wie gesagt, ich werde es dann mal so machen, wie @äxl es bereits gezeigt hat, Danke.
Hm, wenn du einen npn-Ausgang hast, kannst du den doch direkt anschliessen? Normalerweise haben die keinen internen pullup gegeb Ub. Falls doch, reicht eine einfachen 1N4148.
H.Joachim S. schrieb: > Hm, wenn du einen npn-Ausgang hast, kannst du den doch direkt > anschliessen? Normalerweise haben die keinen internen pullup gegeb Ub. > Falls doch, reicht eine einfachen 1N4148. Das Board MKS Gen 1.4 (diese ich verwende), hat einen internen Pullup Widerstand Richtung Endschalter-Anschluss, soweit ich Informiert bin. Bei meinem anderem Board (Ramps 1.4), hat der Sensor noch funktioniert mit ein Paar Widersände, um die 12V Signalkabel auf 5V zu reduzieren, da ansonsten das Board beschädigt werden könnte. Aber bei dem MKS Gen 1.4 Board klappt das nicht mehr, weshalb ich dann auf der Suche nach einer Lösung war. Gruss
Wieso 12V? https://blog.wika.de/know-how/druckschalter-anschluss-pnp-npn-schaltausgang/ An einem npn-Ausgang liegt gar keine Spannung. Der ist entweder hochohmig oder schaltet nach Masse durch.
H.Joachim S. schrieb: > An einem npn-Ausgang liegt gar keine Spannung. Der ist entweder > hochohmig oder schaltet nach Masse durch. Aber nicht alles, was als NPN-Ausgang verkauft wird, ist ein reiner NPN-Ausgang. Oft findet man dort einen (relativ hochohmigen) Pullup.
Was hatta denn nun? Ich ging, bei meinem Schaltungsvorschlag, von einem PNP OpenCollector aus. Wenn ees am Ende ein NPN OC ist, dann ist das der, in meiner lustigen Skizze gezeigte, BC548. Da brauchst Du dann nix anderes mehr. Na - ich bin denn mal weg - mir etwas zu konfus, das ganze, Aussderdem scheint es ja jetzt irgendwie zu funktionieren. Nochmal: Dein Bord sieht "normal" HIGH-Pegel an seinem Eingang(hier:D19). Du musst jetzt diesen Eingang auf LOW ziehen, damit der Mikrocontroller eine Änderung an seinem Eingang bemerkt. Ob der Sensor nun bei Annäherung an ein Objekt LOW, HIGH oder ob er Hochohmig wird, weiss ich nicht. Daher tue ich mich jetzt schwer, etwas vorzuschlagen. Normalerweise reicht ne Diode mit "Balken" zum Sensor, welche bie LOW-Pegel leitend wird. Ein eventueller PULL-UP gegen 12V im Sensor schadet dann nicht, weil die kleine Diode im dem Fall sperrt und der Mikrocontroller davon nichts "mitbekommt". der hat ja seinen "eigenen" an 5V.
Bitte melde dich an um einen Beitrag zu schreiben. Anmeldung ist kostenlos und dauert nur eine Minute.
Bestehender Account
Schon ein Account bei Google/GoogleMail? Keine Anmeldung erforderlich!
Mit Google-Account einloggen
Mit Google-Account einloggen
Noch kein Account? Hier anmelden.





