Hallo, ich habe eine alte CarHifi Endstufe, füher mal als Überreferenz ausgezeichnet! Die Endstufe ist einen AMA Q200, die 4-Kanal Variante der AMA Stereo 50! Aufgrund des alters habe ich alle Elkos, Potis und Mikroschalter getauscht! Die Endstufe funktioniert auch wieder ganz gut, nur frag ich mich wozu der 10Kohm Poti, zwischen der Betriebsspannung der OPV's da ist? Ich dachte erst der ist zum einstellen den DC-Offset's da aber beim verstellen ändert sich nicht's! Ich habe immer einen DC-Offset von 15mV am Ausgang der Endstufe! Vielleicht gibt es hier einen Experten der weiß was mit dem Poti einzustellen ist! Danke im voraus... Mit freundlichen Grüßen Chipi_bed
hinz schrieb: > Das soll wohl eine Art Ruhestromeinstellung sein. Auch, ja. Gleichzeitig ändert sich durch die Verstellung von P2 geringfügig die Verstärkung. Außerdem bilden OP2, R17 und C14 einen aktiven Tiefpass.
Hat das Ding eine Lautsprecher Einschaltverzögerung? Kann man damit die OP-Versorgung genau symetisch abgleichen?
Apostroph Apostroph schrieb: > Chipi_bed schrieb: >> DC-Offset's > > Chipi_bed schrieb: >> nicht's > > http://www.deppenapostroph.info > > SCNR > Apostroph Apostroph Deppenwiederholung
Crazy H. schrieb: > Hat das Ding eine Lautsprecher Einschaltverzögerung? Wenn ja, dann könnte man das über den Anschluss UX realisieren.
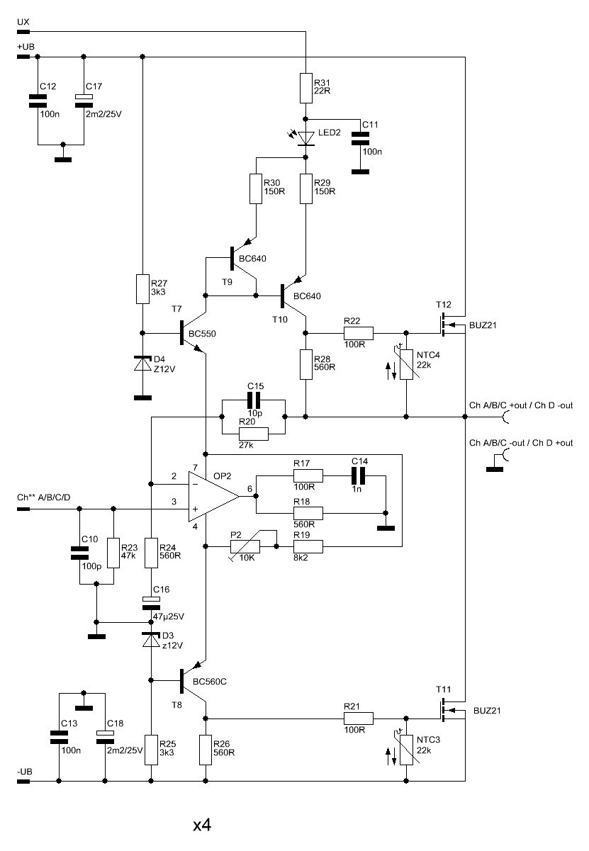
Chipi_bed schrieb: > nur frag ich mich wozu der 10Kohm Poti, zwischen der Betriebsspannung > der OPV's da ist? Damit wird der Ruhestrom auf minimale Verzerrung eingestellt, vor allem wichtig wenn die Endtransistoren getauscht werden. Die NTC am Gate sind ja wohl ein Witz. OpAmp ist übrigens ein NE5534 Sie stammt noch aus der Zeit der ehrlichen Leistungsangaben, 2 x 54W, leider ist sie komplett ungeschützt, bei Kurzschluss, Überlastung und Übertemperatur geht sie also einfach kaputt.
Ja... Die Endstufe ist vollkommen ungeschützt! Aber Klanglich ist die Super! Ich habe die AMA's schon seit Jahren in diversen Auto's und bis jetzt ist erst eine gestorben, die lies sich aber auch wieder schnell reparieren! Eine Einschaltverzögerung hat die Endstufe auch, das wird über UX realisiert, wie vermutet! Wie stelle ich da den Ruhestrom ein? Bzw. wo Messe ich da an der Endstufe den Ruhestrom?
Die Schaltung ist nicht in Ordnung, der Ausgang des OPV hängt quasi "in der Luft". Wie geht es ab hier mit der NF weiter?
Die Schaltung ist in Ordnung! Funktioniert so seit Jahrzehnten und ist vermutlich damals nicht umsonst als Überrefferenz gehandelt worden! Erfunden hat es Hans Jürgen Kiessling, der auch der Hersteller der AMA Endstufen war! Es gab wohl mal ein Patent drauf! Wie genau das Konzept funktioniert kann ich aber nicht sagen! Wenn ich das wüsste, würde ich hier vermutlich nicht um hilfe suchen! :-)
hinz schrieb: > Chipi_bed schrieb: >> Überrefferenz > > Goldohrengeschwätz Hilft mir auch nicht weiter! Aber danke für deine Meinung! :-)
Robert M. schrieb: > Die Schaltung ist nicht in Ordnung, der Ausgang des OPV hängt quasi "in > der Luft". Wie geht es ab hier mit der NF weiter? Die Schaltung ist interessant! Sowas ähnliches habe ich bis jetzt nur in einem physikalischen Messgerät für eine hochpräzise Regelung der Hochspannung gesehen. Der OPV hängt nicht in der Luft, sondern arbeitet auf die Impedanz R18||(R17+C14)). Der Strom seiner Endstufe steuert über die Level-Shifter T7/T8 die eigentlichen Leistungs-Darlingtons. Nachtrag: Das Poti stellt halt diesen Bias-Strom quasi als Nebenschluss zum eigentlichen OPV ein.
Robert M. schrieb: > Wie geht es ab hier mit der NF weiter? Garnicht. Gesteuert werden Treiber und Endstufe über die Stromaufnahme des OP. Chipi_bed schrieb: > Ich habe immer einen DC-Offset von 15mV > am Ausgang der Endstufe! Das ist doch nicht viel für einen LS. Einstellen den DC-Offsets ist nicht vorgesehen, kannst du aber machen direkt am NE5534 (pins 5 und 8, siehe DB). Chipi_bed schrieb: > Wie stelle ich da den Ruhestrom ein? P2 ganz zudrehen, Stromaufnahme messen, P2 soweit aufdrehen, bis z.B. 50mA mehr fliessen. Das ist dann der Ruhestrom.
Marek N. schrieb: > Robert M. schrieb: >> Die Schaltung ist nicht in Ordnung, der Ausgang des OPV hängt quasi "in >> der Luft". Wie geht es ab hier mit der NF weiter? > > Die Schaltung ist interessant! Sowas ähnliches habe ich bis jetzt nur in > einem physikalischen Messgerät für eine hochpräzise Regelung der > Hochspannung gesehen. > > Der OPV hängt nicht in der Luft, sondern arbeitet auf die Impedanz > R18||(R17+C14)). Der Strom seiner Endstufe steuert über die > Level-Shifter T7/T8 die eigentlichen Leistungs-Darlingtons. > > Nachtrag: Das Poti stellt halt diesen Bias-Strom quasi als Nebenschluss > zum eigentlichen OPV ein. Sowas ähnliches stand in diesem Patent drin! Ich find es leider nur nicht mehr und es war auf Englisch, da hab ich nur die hälfte verstanden! Aber ich denke so wie du das sagst klingt das schon mal gut! ;-)
Da der Eigenverbrauch des OPV in die Ruhestromeinstellung hier eingeht, müssen dessen Exemplarstreuungen mit dem Trimmer ausgeglichen werden. Das Schaltungsprinzip ist imho durchaus bekannt gewesen zu seiner Zeit.
Marek N. schrieb: > über die > Level-Shifter T7/T8 die eigentlichen Leistungs-Darlingtons. Wo hast Du da Leistungs-Darlingtons entdeckt? BUZ21 sind MOSFETs.
Chipi_bed schrieb: > Sowas ähnliches stand in diesem Patent drin! Patent ? Die Stromaufnahme des OpAmps als Ansteuersignal für Boostertransistoren zu verwenden ist alter Scheiss: http://www.hifi-forum.de/viewthread-71-7343.html
Michael B. schrieb: > Chipi_bed schrieb: >> Sowas ähnliches stand in diesem Patent drin! > > Patent ? > > Die Stromaufnahme des OpAmps als Ansteuersignal für Boostertransistoren > zu verwenden ist alter Scheiss: > > http://www.hifi-forum.de/viewthread-71-7343.html Goldohren machen halt aus Scheisse Gold.
hinz schrieb: > Goldohrengeschwätz Hinz, hier sind ein paar Leute die ich sehr mag und mit denen ich mich sogar treffen würde. Deine Beitrag sind für mich immer der Hammer. Kenne hier keinen, der das immer so knapp auf den Punkt bringen kann wie du. Wenn du mal ins Münsterland kommst, melde dich bitte, Kaffee (für dich auch Kuchen), steht dann bereit.
Michael B. schrieb: > Chipi_bed schrieb: >> Sowas ähnliches stand in diesem Patent drin! > > Patent ? > > Die Stromaufnahme des OpAmps als Ansteuersignal für Boostertransistoren > zu verwenden ist alter Scheiss: > > http://www.hifi-forum.de/viewthread-71-7343.html Ich sehe hier keinen zusammenhang mit der OPV Schaltung aus meiner Frage! Patent hin oder her? Goldohren oder Apostrophen... Euer Bier!!! Die Endstufe klingt richtig gut! Und ich will keine andere, egal ob das Schaltungsdesign veraltet ist! Ich hatte eine frage für was das Poti ist, die helfte der Antworten sind einfach nur Zeitverschwendung, für alle die die ernsthaft interessiert sind und auch gute ansätze geliefert haben! Herzlichen Dank dafür!!! ;-)
F. F. schrieb: > hinz schrieb: >> Goldohrengeschwätz > > Hinz, hier sind ein paar Leute die ich sehr mag und mit denen ich mich > sogar treffen würde. Bei mir ist das anders: Hier sind ein paar Leute, die ich überhaupt nicht mag, aber trotzdem gerne treffen würde.
Chipi_bed schrieb: > > Hilft mir auch nicht weiter! Aber danke für deine Meinung! :-) Deine Sätze sind nicht so wichtig das Du jeden mit einem ! beenden mußt.
Chipi_bed schrieb: > Die Endstufe klingt richtig gut! Eine Endstufe soll nicht "klingen", sondern nur verstärken, ohne etwas hinzuzufügen oder wegzunehmen!
MiWi schrieb: > Chipi_bed schrieb: > >> >> Hilft mir auch nicht weiter! Aber danke für deine Meinung! :-) > > Deine Sätze sind nicht so wichtig das Du jeden mit einem ! beenden mußt. “Multiple exclamation marks,' he went on, shaking his head, 'are a sure sign of a diseased mind.”
Treffer schrieb: > > Bei mir ist das anders: Hier sind ein paar Leute, die ich überhaupt > nicht mag, aber trotzdem gerne treffen würde. Welches Kaliber? Arno
Chipi_bed schrieb: > ? ! Apostroph Apostroph schrieb: > http://www.deppenapostroph.info Ist dir denn noch nicht aufgefallen! Da's im Au'sgang's Po'sting! Die einzig'sten Interpunktion's Zeiche'n sind Au'srufezeichen's 'sowie Fragen's'zeichen's! Oder ha'st du blo'ß nicht's 'sagen wollen?
Treffer schrieb: > Bei mir ist das anders: Hier sind ein paar Leute, die ich überhaupt > nicht mag, aber trotzdem gerne treffen würde. :-)
Marek N. schrieb: > Der OPV hängt nicht in der Luft, sondern arbeitet auf die Impedanz > R18||(R17+C14)). Der Strom seiner Endstufe steuert über die > Level-Shifter T7/T8 die eigentlichen Leistungs-Darlingtons. Danke für den Hinweis, das habe ich völlig übersehen. Die komplexe Impedanz (R18,R17,C14) am Ausgang des OPV ergibt für mich trotzdem keinen Sinn, diese ist kontraproduktiv und verschlechtert nur die Linearität des Verstärkers. Was soll dieser Abschluß genau bewirken? Der Ausgang des OPV verhält sich wie eine von der Eingangsspanung gesteuerte Stromquelle bzw. -senke. Es fließen nur wenige mA heraus oder in den Ausgang hinein, unabhängig davon welche Last angeschlossen ist. Müsste der OPV-Ausgang nicht am besten sehr niederohmig bzw. mit Masse verbunden werden? Mit der hochohmigen Last ist die Linearität im AB-Betrieb (200...300mA Ruhestrom) nur durchschnittlich. Mit niederohmigem Abschluß verbessert sich die Linearität der Endstufe. Man könnte zwar auf A-Betrieb (2...4A Ruhestrom) umschwenken, wodurch sich die Linearität auch verbessert, dem steht aber der massive Stromverbrauch aus der Autobatterie und die abzuführende Wärme entgegen.
Robert M. schrieb: > Der Ausgang des OPV verhält sich wie eine von der Eingangsspanung > gesteuerte Stromquelle bzw. -senke. Wie kommst du drauf? Das ist ein gewöhnlicher VV- und kein VC-Opamp, hat also einen Spannungs- und keinen Stromausgang. Wäre der Ausgang direkt mit GND verbunden, entstünde ein Kurzschluss. Die zunächst etwas seltsam anmutende Ausgangsbeschaltung aus R18, R17 und C14 spiegelt die Teilschaltungen aus R28, R22 und T12 bzw. R26, R21 und T11 wider. C14 entspricht dabei in etwa der Eingangskapazität der Mosfets. Dadurch verhält sich die Schaltung so, als ob der Opamp (bezogen auf das jeweilige Source-Potential) die Mosfets direkt über den jeweiligen Gate-Vorwiderstand ansteuern würde. Um den Ruhestrom der Endstufe anzuheben, werden die Gate-Potentiale der beiden Mosfets noch um einen durch den Ruhestrom des Opamps und den Strom durch P2 und R19 festgelegten konstanten Wert erhöht. Aber das wurde ja bereits geschrieben.
Hallo, Yalu X. schrieb: > Die zunächst etwas seltsam anmutende Ausgangsbeschaltung aus R18, R17 > und C14 spiegelt die Teilschaltungen aus R28, R22 und T12 bzw. R26, R21 > und T11 wider. C14 entspricht dabei in etwa der Eingangskapazität der > Mosfets. Dadurch verhält sich die Schaltung so, als ob der Opamp > (bezogen auf das jeweilige Source-Potential) die Mosfets direkt über den > jeweiligen Gate-Vorwiderstand ansteuern würde. > > Um den Ruhestrom der Endstufe anzuheben, werden die Gate-Potentiale der > beiden Mosfets noch um einen durch den Ruhestrom des Opamps und den > Strom durch P2 und R19 festgelegten konstanten Wert erhöht. Aber das > wurde ja bereits geschrieben. Ich kann zwar deine Erklärung nachvollziehen, aber was ist die Idee hinter dieser Schaltungstechnik? Gerade die "Simulation" der Ansteuerung der Ausgangstransistoren durch eine komplexe Last am Ausgang des Operationsverstärkers wirkt sehr umständlich. Wo liegen die Vorteile das genau so zu lösen? rhf
Robert M. schrieb: > diese ist kontraproduktiv und verschlechtert nur die > Linearität des Verstärkers. Was soll dieser Abschluß genau bewirken? Vermutlich wird sie zur Unterdrückung einer Schwingneigung benötigt.
Chipi_bed (Gast) >> http://www.hifi-forum.de/viewthread-71-7343.html >Ich sehe hier keinen zusammenhang mit der OPV Schaltung aus meiner >Frage! Wieso nicht? Der Laststrom des OPV treibt über seine Betriebsspannungsanschlüsse die Transistoren. Ist doch in beiden Fällen daselbe. Allerdings stellen beide Schaltunge bezüglich der Ausgangsbeschaltung zwei Extreme dar: Der OPV in TOs Schaltung arbeitet auf seinen eigenen Lastwiderstanmd, während in Hinz' Schaltung der OPV am Ausgangsstrom mitwirkt. Und in TOs Schaltung sind OPV- und Endstufenausgangsspannung unabhängig voneinander, während in Hinz' Schaltung beide direkt gekoppelt sind. Es gibt auch eine Mischung aus beidem, die in Zusammenhang mit dem TDA2030 oft gezeigt wurde (finde aber gerade keine Schaltung im Netz). Da ist zw. OPV- und Endstufenausgang ein R von paar 10Ohm, und ein R vom OPV-Ausgang nach Masse. Damit hat man eine gwisse Kopplung zw. beiden Ausgängen, bzw. es stellt sich ein rel. definiertes Verhältnis zw. beiden Ausgansgspannungen ein.
Wie kam ich gestern auf "hinz' Schaltung(slink)". Es war natürlich laberkopp, der den Link zur Schaltung hier reinbrachte.
Yalu X. schrieb: > Wie kommst du drauf? Das ist ein gewöhnlicher VV- und kein VC-Opamp, hat > also einen Spannungs- und keinen Stromausgang. Wäre der Ausgang direkt > mit GND verbunden, entstünde ein Kurzschluss. Normalerweise ja, in diesem Fall verhält sich der Ausgang wie eine Stromquelle. Es fließt immer der gleiche Wechselstrom, egal wie niederohmig (Bsp. 1Ohm / Abb. 1) oder hochohmig der OPV abgeschlossen ist. Yalu X. schrieb: > Die zunächst etwas seltsam anmutende Ausgangsbeschaltung aus R18, R17 > und C14 spiegelt die Teilschaltungen aus R28, R22 und T12 bzw. R26, R21 > und T11 wider. C14 entspricht dabei in etwa der Eingangskapazität der > Mosfets. Dadurch verhält sich die Schaltung so, als ob der Opamp > (bezogen auf das jeweilige Source-Potential) die Mosfets direkt über den > jeweiligen Gate-Vorwiderstand ansteuern würde. Die Absicht die erwähnten Teilschaltungen am Ausgang des OPV nachzubilden ist klar, nur weshalb? Ein niederohmiger OPV-Abschluß ist vorteilhafter, das Klirrdämpfungsmaß nimmt zu. Abb. 2/3 zeigen das Ausgangsspektrum am Lautsprecheranschluß bei 1kHz und Abb. 4/5 bei 10kHz, jeweils für 390Ohm (High-R) bzw. 1Ohm (Low-R) Lastwiderstand am Ausgang des OPV. Als PA-Ausgangsleistung wurden 52W an 8Ohm gewählt. Inbesondere bei 10kHz ist die Verbesserung offensichtlich, selbst für einen hochwertigen Audio-OPV (hier LM4562). Bei "normalen" OPV lässt sich, unter ähnlichen Bedingungen, schon bei 1kHz eine Zunahme des Klirrdämpfungsmaßes um bis zu 20dB beobachten.
Bitte melde dich an um einen Beitrag zu schreiben. Anmeldung ist kostenlos und dauert nur eine Minute.
Bestehender Account
Schon ein Account bei Google/GoogleMail? Keine Anmeldung erforderlich!
Mit Google-Account einloggen
Mit Google-Account einloggen
Noch kein Account? Hier anmelden.
