Moin! Kennt jemand ICs die von vornherein für Plattenspieler ausgelegt sind? Eventuell auch Verstärker ICs, die sowohl eine normale Kennlinie, als auch eine Plattenspielerkennlinie haben? Wünschenswert wäre ein Spannungseingangsbereich von 12 bis 18 Volt, damit man ein unstabilisiertes 12 Volt Netzteil nehmen kann. Hintergrund: Ich habe einen alten Plattenspieler. Ich habe einen alten Lautsprecher. In den Lautsprecher möchte ich einen kleinen IC ähnlich eines TDA2822 einbauen und damit den alten Klang von hoffentlich gut erhaltenen Platten durch die Hallen meines bescheidenen Heimes schallen lassen. Also: Vorschläge für ICs? Grüße Bernd
Fertige ICs kenne ich nicht, aber es gibt jede Menge fertige Vorverstärker. Gockelst Du "RIAA PreAmp"...
Bernd schrieb: > Vorschläge für ICs? Kristalltonabnehmer, Moving Magnet oder Moving Coil Plattenspieler ? Ja, das macht einen erheblichen Unterschied. Nur moderne Platten abspielen oder auch Schellack ? Der übliche Phono-Verstärker folgt der RIAA-Entzerrerkurve. Ein linearer Phono-Verstärker macht keinerlei Sinn. Man kann RIAA mit simplen Transistoren aufbauen, oder mit Operationsverstärkern. Hier einer mit Aufwand https://www.analog-forum.de/wbboard/index.php?thread/131862-riaa-phonovorstufe-mit-lt1115/ Hier mehrere Vorschläge mit steigend verbesserter Annäherung an die RIAA-Kurve: https://www.analog-forum.de/wbboard/index.php?thread/131862-riaa-phonovorstufe-mit-lt1115/ Hier von moving coil über moving magnet mit OpAmps http://sound.whsites.net/project25.htm Hier ein paar einfache mit Transistoren http://www.douglas-self.com/ampins/discrete/2Q-RIAA/2Q-RIAA.htm Hier auch einfach http://soerenbnoergaard.dk/project_riaa_05.html
Bernd schrieb: > Moin! > > Kennt jemand ICs die von vornherein für Plattenspieler ausgelegt sind? > Eventuell auch Verstärker ICs, die sowohl eine normale Kennlinie, als > auch eine Plattenspielerkennlinie haben? > ..... Du meinst einen Schneidkennlinienentzerrer. Spezielle IC die das machen gibt es sicher nicht. Integrierte Vorverstärker die mit passender Außenbeschaltung (C+R) selbiges tun wird es schon geben. Auf alle Fälle gibt es genug Schaltungen mit OPV die das machen und selbige kommen in aller Regel bei dieser Audioanwendung auch ohne stabilisierte Spannung aus. Als Endstufe nimmt man dann irgend einen gängigen Endverstärker IC in der gewünschten Leistungsklasse, der dann natürlich linear arbeitet, also ohne klangbeeinflussende Beschaltung.
Michael B. schrieb: > Kristalltonabnehmer, Moving Magnet oder Moving Coil Plattenspieler ? > > Ja, das macht einen erheblichen Unterschied. > > Nur moderne Platten abspielen oder auch Schellack ? Uff. Das ist das erste, was ich jetzt nachgucken werde. Danke für die ganzen Links! Ich werde mich da reinlesen. Zeno schrieb: > Spezielle IC die das machen > gibt es sicher nicht. Schade Schockolade. Bedeutet: Ich baue eine OPV Schaltung, die mir die Plattenspielerkennlinie entzerrt (siehe Links von Michael B) und schalte den entzerrten Ausgang auf einen normalen Audio-IC (zb. TDA2822). Richtig?
Zeno schrieb: > und selbige kommen in > aller Regel bei dieser Audioanwendung auch ohne stabilisierte Spannung > aus. Das ist falsch, eine miese Stromversorgung liefert auch nur miesen Klang. Ein Verstärker ist nichts anderes als ein modulierte Spannungsversorgung. @Bernd Ja, so wird das was, abhängig vom Tonabnehmer (MC/MM) entsprechend Phonovorstufe und dann beliebigen Endverstärker nach geschaltet. Mit der richtigen Wiedergabekette lassen sich aus LPs beachtliche Klänge hervor zaubern. Und für den Fall das der Plattenspieler an sich noch tut und nur die Nadel fertig ist, für die meisten lassen sich für kleines Geld neue Tonabnehmer beschaffen. Die Nadel/Diamant sind eben Verschleißteile und halten nicht ewig.
Bernd schrieb: > Bedeutet: Ich baue eine OPV Schaltung, die mir die > Plattenspielerkennlinie entzerrt (siehe Links von Michael B) und schalte > den entzerrten Ausgang auf einen normalen Audio-IC (zb. TDA2822). > Richtig? Ja, und nicht nur entzerrt, sondern auch die notwendige (Vor-)Verstärkung abliefert.
NichtWichtig schrieb: >> aller Regel bei dieser Audioanwendung auch ohne stabilisierte Spannung >> aus. > > Das ist falsch, eine miese Stromversorgung liefert auch nur miesen > Klang. Unsinn, aller Regel nach haben Verstärker eine Unabhängigkeit von der Versorgungsspannung namens PSRR. Schliesslich regelt ein Audioverstärker die Ausgangsspannnung in Abhängigkeit von der Eingangsspannung und damit schneller als 1/20000s, also kann er genau so auch Schwankungen der Versorgungsspannung ausregeln. Es sei denn, man baut ihn blöd auf.
NichtWichtig schrieb: > Das ist falsch, eine miese Stromversorgung liefert auch nur miesen > Klang. > Ein Verstärker ist nichts anderes als ein modulierte > Spannungsversorgung. Probier's aus. Sofern die Versorgung nicht zu gering wird für die gewünschte Aussteuerung (Clipping), kannst Du Schwankungen darauf am Ausgang kaum er-messen, geschweige denn er-hören. Wer hat Dir denn diesen ("goldenen") Floh ins_Ohr_gesetzt ...?
Bernd schrieb: > Ich habe einen alten Plattenspieler. Ich habe einen alten Lautsprecher. Wie alt? Hersteller? Falls es ein gut erhaltener HiFi-Plattenspieler ist, dann sollte man (hoffentlich gut erhaltene) Platten nicht einfach über einen "alten Lautsprecher" wiedergeben, sondern eine bessere Anlage dafür nutzen. Alles andere wäre "Perlen vor die Säue geworfen".
Bernd schrieb: > Bedeutet: Ich baue eine OPV Schaltung, die mir die > Plattenspielerkennlinie entzerrt (siehe Links von Michael B) und schalte > den entzerrten Ausgang auf einen normalen Audio-IC (zb. TDA2822). > Richtig? Genau so! Weiterer Vorschlag, ist zwar etwas antiquiert, aber es gibt auch klassische Schaltungen mit Bipolartransistoren zur Schneidkennlinienentzerrung. Der Aufwand ist gar nicht so groß. Von Tesla gab es mal IC's MAA115, 125, 245 mit denen man so etwas machen konnte. Das waren im Prinzip 3 stufige direktgekoppelte Transistorverstärker. Mittels äußerer Beschaltung konnte man da solche Entzerrerverstärker bauen. Bei Ebay gibt es die Teile auch noch.
Moin! Danke für die ganzen Infos zu dem Thema! Michael B. schrieb: > Hier auch einfach > http://soerenbnoergaard.dk/project_riaa_05.html Hiermit werde ich es versuchen. Das sind alles Standardbauteilte (die ich trotzdem nicht alle hier vorrätig habe. gnarf) Aber sowas sollte man vielleicht bei Conrad im Ladengeschäft und/oder bei Pollin bekommen. Zunächst will ich es ohne den zweiten BC547 versuchen und den Ausgang zwischen dem BC557 und dem 4,7 kOhm Widerstand abnehmen. Das Signal soll auf einen TDA2822, den ich hier sogar fertig beschaltet rumliegen habe. NichtWichtig schrieb: > Das ist falsch, eine miese Stromversorgung liefert auch nur miesen > Klang Dazu aus dem Link: A voltage regulator has been added to the design to keep a steady supply. This is very important as the amplification at around 50–100 Hz is in the order of 700 times, so millivolts of ripple on the input will be volts of ripple on the output. Um möglichst wenig ripple zu haben, würde ich die Spannungsquellen der Transistorschaltung und des TDA trennen. Warum den TDA2822 nicht direkt an die 12 Volt Eingangsspannung? Ein LM317 hat einen hohen Eingangsbereich, sodass ich ungeregelte Netzteile nehmen kann ohne das was kaputt geht. Einwände? Ich werde nur einen Kanal machen (da ich nur einen Lautsprecher habe). Dazu setze ich Widerstände zwischen die Signalleitungen. So: R--|10k|--- |--- Audio L--|10k|--- Einwände? Und dazu fällt mir ein: Wie ändere ich die Lautstärke? Einfach nur?: Audio ---| Poti (logarithmisch) | ---- Audio* | | | --- Masse OffTopic: Wenn ich das gebastelt habe, würde ich das gerne messen. Ich habe ein PicoScope 3000 mit zwei Kanälen und einem Frequengenerator hier. Einfach den Frequengenerator an den Audio-Eingang und einen Taster auf den Transistor-Ausgang, oder?
Bernd schrieb: > den Ausgang > zwischen dem BC557 und dem 4,7 kOhm Widerstand abnehmen. Vergiss den Kondensator nicht. Deine "Schaltbilder" sind richtig. Klaus H. schrieb: > nicht einfach > über einen "alten Lautsprecher" wiedergeben, sondern eine bessere > Anlage dafür nutzen. Alte Lautsprecher = schlechte Lautsprecher? Wenn du dich da man nicht vertust...
>> und selbige kommen in >> aller Regel bei dieser Audioanwendung auch ohne stabilisierte Spannung >> aus. NichtWichtig schrieb: > Das ist falsch, eine miese Stromversorgung liefert auch nur miesen > Klang. Da muss ich Dir aber mal widersprechen. Unstabilisiert ist nicht mies und eine Stabilisierung garantiert noch lange nicht Störungsfreiheit. > Ein Verstärker ist nichts anderes als ein modulierte > Spannungsversorgung. Ein Verstärker verstärkt im Idealfall nur das Nutzsignal. Sämtliche Störungen und Schwankungen der Stromversorgung spielen bei einem vernünftige gestalteten Verstärker keine Rolle. Es gibt besonders sparsame Verstärker für Batteriebetrieb, die an einem ungeregeltem Netzteil nicht gut funktionieren. Schuld ist dann aber nicht die fehlende Spannungsregelung, sondern schlicht eine unpassende Kombination von Baugruppen. Ich versuche ja auch nicht, meine Küchenlampe mit einer Gaslaterne zu bestücken.
Achim B. schrieb: > Deine "Schaltbilder" sind richtig. Muss noch was nachtragen: Da du offensichtlich direkt am System monofonisieren möchtest, nimm kleinere Widerstände. 2k2 oder so. Und das Poti gehört natürlich zwischen Vorverstärker und Endstufe.
Kürzlich habe ich den RIAA Entzerrervorverstärker aus einem Plattenspieler ausgebaut, weil der Kunde einen MM Entzerrer schon in der Anlage hatte. Bestückt mit TA7325, gespeist vom gleichen unstabilisierten Netzteil, das auch den kleinen DC Motor des Tellers speiste. Der Plattenspieler war sicher kein High-End Modell, aber vom Netzteil war auf dem Ausgang nichts zu hören. Als einzige Siebung ist auf der Platine ein 100Ohm/100µF RC Glied in der Speisung.
Bernd schrieb: > Dazu setze ich Widerstände zwischen die Signalleitungen. > > So: > R--|10k|--- > |--- Audio > L--|10k|--- > > Einwände? Ja! Weil noch nicht bekannt ist, welcher Typ vom Plattenspieler es ist.
Hallo Bernd, es ist zwar manchmal gut was selbst zu bauen, davon möchte ich Dich nicht abbringen, aber in der heutigen Zeit bekommst Du diesen RIIA-Entzerrer für unter 50,- Eur im Fachgeschäft, oder weit unter 35,- Eur in der Bucht. oder Bausatze, die funktionieren, wie dieser: Link:https://www.heise.de/ct/artikel/Kurven-kriegen-288350.html Aber ich würde mir sowas nicht unbedingt selbst bauen.
Matthias S. schrieb: > Der Plattenspieler war sicher kein High-End Modell Witzig finde ich die 2k2 und die 5p im Netzwerk. Die hauen es voll raus...
Achim B. schrieb: > Witzig finde ich die 2k2 und die 5p im Netzwerk. Die hauen es voll > raus... Auch die Suche nach Widerständen mit 34k und 310k ist ein Spass. Aber Toshiba will es halt ganz genau :-)
34k und 309k (was ausreichend genau wäre) gibt es in E96. Ansonsten wären die isi zammabastelbar.
Bernd schrieb: > Dazu aus dem Link: > A voltage regulator has been added to the design to keep a steady > supply. This is very important as the amplification at around 50–100 Hz > is in the order of 700 times, so millivolts of ripple on the input will > be volts of ripple on the output. Er hat ja auch die Trabnsistorvorspannung direkt aus der Versorgung durch 680k:470k gewonnen. So braucht er eine gefilterte stabile Versorgungsspannung. Falsche Designentscheidungen führen halt zu mehr Bauteilaufwand, jeder wie er will. Matthias S. schrieb: > Bestückt mit TA7325 Nicht verfügbarer Exot, also nutzlos, obwohl seine Spezialität, der Mute, gar nicht benutzt wird. Zeno schrieb: > MAA115, 125, 245 Seit wie vielen Jahrzehnten haben die Opas hier keinen aktuellen Chip mehr in der Hand gehabt ? Eure Geschichten von vor'm Krieg nerven.
Michael B. schrieb: > Seit wie vielen Jahrzehnten haben die Opas hier > keinen aktuellen Chip mehr in der Hand gehabt ? Seit wie vielen Jahren sind Plattenspieler Technik von "damals"? Alte Bauteile für alte Technik, passt doch! Was vor 40 Jahren als HiFi galt, ist oft besser, als was einem heute so angeboten wird.
Achim B. schrieb: > Alte Lautsprecher = schlechte Lautsprecher? Wenn du dich da man nicht > vertust... Bei Gummisicken mag das ja noch angehen, Schaumstoffsicken werden irgendwann bröselig wie Knäckebrot.
Beitrag #5856885 wurde von einem Moderator gelöscht.
Matthias S. schrieb: > Auch die Suche nach Widerständen mit 34k und 310k ist ein Spass. Aber > Toshiba will es halt ganz genau :-) Ist doch auch ein alter Hut, dass die Filter für die Entzerrerkennlinie nun einmal richtig krumme Werte wollen :-) Und es gibt doch heutzutage Onlinerechner, die dir einen Widerstandswert aus Widerständen beliebiger E-Reihe mit "beliebiger" Genauigkeit präsentieren. Gruß Rainer
Rainer V. schrieb: > Und es gibt doch heutzutage > Onlinerechner, die dir einen Widerstandswert aus Widerständen beliebiger > E-Reihe mit "beliebiger" Genauigkeit präsentieren. Dafür braucht man doch keinen Rechner, 34k=2*68k parallel und 310k= 300k+10k oder 150k +160k oder...
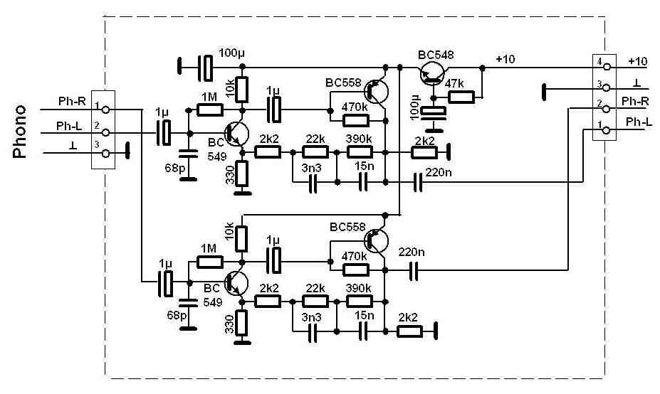
Hallo! Mein Vorschlag: Trennen des Verstärkers in einen Phono Vorverstärker (siehe Bild)und einen beliebigen Endverstärker. Gruß!
Kleine Ungenauigkeiten der RIAA-Kennlinie nimmt das Ohr nicht wahr, aber Differenzen zwischen R und L. D.h. wenn bei 22k, 390k, 3,3n, 15n, beidseitig 17/18k oder 17n genommen würden, würde das Vielen nicht auffallen. Aber wenn der gleiche Unterschied zwischen R und L vorhanden wäre, würde das bemerkt werden. Aus dem Grunde sollten diese vier Bauteile nicht zu sehr streuen. Daher sollten die Teile vorher gemessen und selektiert werden, so dass die Abweichungen unter 5% bleiben. Auf dem Platinenlayout wird noch etwas Platz gelassen um einen hochohmigen Widerstand oder kleine Kapazität parallel einbauen zu können.
Hallo hat der zuletzt gezeigte Phonoentzerrer eine Eingangsimpedanz von 47 Kiloohm? MfG
Christian S. schrieb: > hat der zuletzt gezeigte Phonoentzerrer eine Eingangsimpedanz von 47 > Kiloohm Ungefähr. 330 R * hFE des BC547 von ca. 100, also 33k.
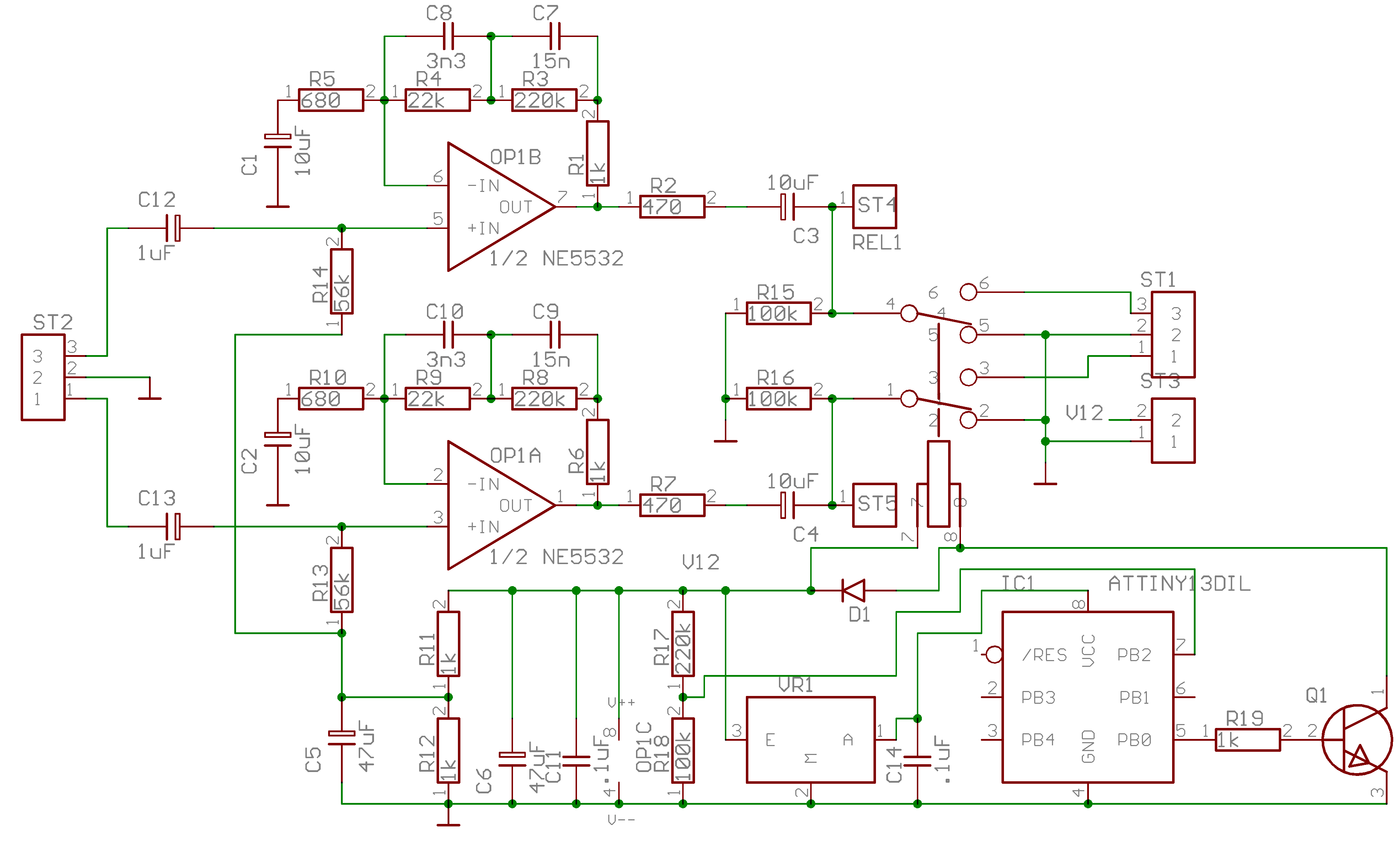
Vor einiger Zeit hatte ich einen Entzerrer gebaut. Es gibt eine Leiterplatte 83 x 35 mm² für die Schaltung, die zweckmäßigerweise mit Netzteil im Plattenspieler untergebracht ist. Gegenüber dem Schaltplan ist der Spannungsteiler R11 + R12 entfallen und es wurden stattdessen die +5 V vom ATtiny verwendet. Als Endverstärker + Lautsprecher reichten mir Z313 Aktivboxen. Der ATtiny sorgt dafür, daß beim Ein-/Ausschalten die Membranen nicht aus dem Gehäuse springen.
Volker S. schrieb: >> Und es gibt doch heutzutage >> Onlinerechner, die dir einen Widerstandswert aus Widerständen beliebiger >> E-Reihe mit "beliebiger" Genauigkeit präsentieren. > > Dafür braucht man doch keinen Rechner, 34k=2*68k parallel und 310k= > 300k+10k oder 150k +160k oder... Ich glaube, Kopfrechnen wird heutzutage nicht mehr gelehrt. Für alles, was über 1+1 hinausgeht, wird ein Taschenrechner benötigt.
Christian S. schrieb: > hat der zuletzt gezeigte Phonoentzerrer eine Eingangsimpedanz von 47 > Kiloohm? Die Eingangsimpedanz ist nicht so leicht zu ermitteln. Hier liegen 2 Gegenkopplungen vor, die beide Einfluss haben. Eine frequenzabhängige Stromgegenkopplung in die 330R im Emitter und eine Spannungsgegenkopplung mit den 1M. Die erste vergrößert den Eingangswiderstand frequenzabhängig, die zweite verringert ihn. Michael B. schrieb: > 330 R * hFE des BC547 von ca. 100, also 33k. Nee, so einfach ist die Sache nicht. Die Stromgegenkopplung vergrößert den 330R durch Bootstrapping deutlich. Und die Parallelgegenkopplung hast du komplett unterschlagen.
Wollen wir hoffen, daß der Entwickler der vorletzten Schaltung genau die 47k getroffen hat. Ich sehe den Eingangswiderstand jedenfalls nicht direkt. MfG
Elliot schrieb: > Michael B. schrieb: >> 330 R * hFE des BC547 von ca. 100, also 33k. Das kommt schon ungefähr hin. Wer will kann es im Simulator nachmessen, indem er eine kleine Stromquelle auf die Basis legt, so dass die Spannung um ein paar Millivolt steigt. Allerdings liegt die Stromquelle im Bereich von 0,1µA.
Christian S. schrieb: > Wollen wir hoffen, daß der Entwickler der vorletzten Schaltung genau die > 47k getroffen hat. Das ist äußerst wichtig! Die 47k sind GENAU einzuhalten, denn wenn der Widerstand kleiner ist, muss das System mehr Strom liefern, wird also heiß, und kann deshalb mit der Nadel als Übertrager Löcher ins Vinyl brennen! Im Zweifel also lieber 48 statt 47K, aber auch nicht viel mehr wegen des Gallien-Krueger - Effektes!
Harald W. schrieb: > Ich glaube, Kopfrechnen wird heutzutage nicht mehr gelehrt. Für alles, > was über 1+1 hinausgeht, wird ein Taschenrechner benötigt. Nu reg dich wieder ab...das war als Tip für einen "Anfänger" gedacht... Schon zu meiner Studienzeit hatten alle Labore, die ich so kennengelernt habe, einen Packen A4-Blätter mit allen möglichen Widerstandskombinationen aus einer E-Reihe für eine E-Reihe - mit 1/2Ohm aufsteigend. Inklusive Fehler der Kombination. Und jeder aus meinem damaligen Bekanntenkreis hat so ein Heftchen kopiert und mit nach Hause genommen. Auch bei mir hängt es immer noch im Aktenschrank :-) Gruß Rainer
Und zur Sache...die 47K sind die Empfehlung der TA-Hersteller, weil dann die Kennlinie "am Besten passt". Üblicherweise wird deshalb ein 47K-W. in den Eingang geschaltet. Siehe Anhang z.B. Der TA hat übrigens einen Widerstand von einigen 100Ohm, je nach Modell. Gruß Rainer
> ...die 47K sind die Empfehlung der TA-Hersteller ...
Gelegentlich wird auch die Parallelschaltung eines kleinen
Kondensators empfohlen.
Wie der C2 in vorstehender Schaltung von Elektor, der natürlich zur
Kabelkapazität hinzukommt.
"Passt" dieser Kondensator, ergibt sich mit der Induktivität des TA
eine (schwach ausgeprägte) Resonanz in der Gegend von 20 kHz.
Rainer V. schrieb: > Der TA hat übrigens einen > Widerstand von einigen 100Ohm, je nach Modell. Ja klar, und weil der Widerstand des Tonabnehmers "iwi bei einigen 100 Ohm" liegt, müssen die 47k aufs schärfste eingehalten werden! Was ja garnicht mal so falsch ist. Nur so Kotzgrützenmäßig genau wie Christian S. schrieb: > Wollen wir hoffen, daß der Entwickler der vorletzten Schaltung genau die > 47k getroffen hat. muss es dann doch nicht sein. Dem ist auch so in der verlinkten Elektor-Schaltung nicht.
Achim B. schrieb: > Ja klar, und weil der Widerstand des Tonabnehmers "iwi bei einigen 100 > Ohm" liegt, müssen die 47k aufs schärfste eingehalten werden! Auf sowas muß man doch nicht immer sofort "abfahren", auch wenn der TO vielleicht verunsichert werden sollte! Er kann ja immer noch nachfragen :-) Und... Elektrofan schrieb: > Gelegentlich wird auch die Parallelschaltung eines kleinen > Kondensators empfohlen. > Wie der C2 in vorstehender Schaltung von Elektor, der natürlich zur > Kabelkapazität hinzukommt Ja und gelegentlich wurde auch eine ganze Batterie Kondensatoren, über Dip-Schalter anwählbar, vorgesehen. Da ich aber nie Unterschiede hören konnte, blieb es bei mir bei einem Kondensator... Gruß Rainer
Am Eingang der Elektor-Schaltung mit den seltenen MAT02 und MAT03 ist 33pF und 47k5 verbaut. Zusammen mit den Transistoren wird es dann wohl etwas weniger werden. Mit dem OPV scheint noch eine integrierende Nullpunktkorrektur verbaut zu sein. MfG
Achim B. schrieb: > garnicht Um mal dumm zu fragen (nur, um nicht dumm zu sterben): In letzter Zeit immer öfter zammegeschriebe zu lese... hat sich da was getan, gehört sich das neuerdings so?
Christian S. schrieb: > Am Eingang der Elektor-Schaltung mit den seltenen MAT02 und MAT03 ist > 33pF und 47k5 verbaut. Zusammen mit den Transistoren wird es dann wohl > etwas weniger werden. Mit dem OPV scheint noch eine integrierende > Nullpunktkorrektur verbaut zu sein. Korrekt. Dies ist eindeutig eine der gelungenen Schaltungen von Elektor! Läuft bei mir jetzt seit über 30 Jahren...und wenn das jemand nachbauen möchte, "Mat-Ersatz", also gematchte Pärchen gibts auch noch. Einfach mal z.B. bei Digikey suchen :-) Muß man auf keinen Fall für viel Geld in der Bucht reinholen!! Gruß Rainer
Am besten klingt aber immer noch ein diskret aufgebauter Vorverstärker mit Germaniumtransistoren. http://www.hifi-forum.de/viewthread-26-14313.html Unter #10: "guten Germaniumklang", "watteweichen, kraftvollen Bässen", "gläsernen, völlig matschfreien Höhen"; Der Grund hierfür liegt im Halbleitermaterial. Der gleiche Stromfluss ist entweder zu erreichen über weniger Elektronen mit hoher Geschwindigkeit oder über mehr Elektronen mit niedriger Geschwindigkeit. Das macht im Prinzip den feinen Unterschied aus. Relevant dafür ist jedoch nur die erste Verstärkerstufe. Die erste Stufe ist auch relevant für das Rauschen.
Dieter schrieb: > Die erste Stufe ist auch relevant > für das Rauschen. Stimmt! Der Rest ist Mythos...wie immer...mit Germaniumtransistoren hantieren heißt, mit Steinschleudern aufs Hirn einwirken. Ich empfehle: https://www.youtube.com/watch?v=HZ9ICc0zvsM Gruß Rainer
D. K. schrieb: > Achim B. schrieb: >> garnicht > > Um mal dumm zu fragen (nur, um nicht dumm zu sterben): > > In letzter Zeit immer öfter zammegeschriebe zu lese... > hat sich da was getan, gehört sich das neuerdings so? 2⁵ antwortete im Beitrag #5859346: > Lt. Duden nicht: > https://www.duden.de/rechtschreibung/gar_nicht Vielen Dank. Hielt den Duden schon für nutzlos - aber um zu verifizieren, ob Schreibweise nicht dort vorhanden, muß er logischerweise taugen. Danke! ,-) Rainer V. schrieb: > eindeutig eine der gelungenen Schaltungen von Elektor! Ein Kollege (hat sie nachgebaut) ist da auch begeistert. Womöglich hast Du da völlig recht, evtl. nachbauenswert. Dieter schrieb: > "guten Germaniumklang", "watteweichen, kraftvollen > Bässen", "gläsernen, völlig matschfreien Höhen"; Für einen PreAmp mag es mow tragbar sein, wenn die End-Ts kaum lauwarm werden dürfen. Ansonsten viel Gerede um nix, weil man (bei Bedarf) jedes Klangbild nachahmen kann, und die max. Temperatur für Leistungs-Endstufen ein Witz ist.
D. K. schrieb: > Für einen PreAmp mag es mow tragbar sein, wenn die End-Ts > kaum lauwarm werden dürfen. Ansonsten viel Gerede um nix, > weil man (bei Bedarf) jedes Klangbild nachahmen kann, und > die max. Temperatur für Leistungs-Endstufen ein Witz ist. Na ja, Pre-Amp und Leistungs-Endst. sind ja wohl zwei Paar Schuhe. Ich kann auch nicht verstehen, was du damit sagen willst. In der Tat..."viel Gerede um nix"...warum hälst du dann nicht einfach deinen Schnabel? Gruß Rainer
Das ist nicht nur Mythos. Der gleiche Stromfluss ist entweder zu erreichen über weniger Elektronen mit hoher Geschwindigkeit oder über mehr Elektronen mit niedriger Geschwindigkeit. Und darin unterscheiden sich Si und Ge Transistoren. Das spielt nur bei Kleinstsignalverstärkung eine Rolle. Es gab zwar Si-Transistoren/-schaltungen, die das ungefähr so nachbilden, wie die Röhrenkennlinie mit Diodenverzerrern nachgebildet wird, aber dafür werden dann mit Si realisiert mehr Transistoren benötigt. Unter dem Link bei #1 Fig 3.3 wäre nur T1 als Ge auszuführen. T2 bis T4 dürfen bereits Si-Transistoren sein.
Rainer V. schrieb: > Pre-Amp und Leistungs-Endst. sind ... zwei Paar Schuhe. Genau das hatte ich doch geschrieben? Daß es bei einem PreAmp schon paßt, und man Ge nehmen kann? Aber daß halt Ge eben gerade bei Leistungs-Endstufen sinnfrei ist? > kann auch nicht verstehen, was du damit sagen willst. Macht nichts. War nicht direkt, erst recht nicht allein, an Dich gerichtet. Das bildest Du Dir nur ein, leider. Daß die Elektor-Vorlage scheinbar taugt, war als Zusatz- Hinweis (von zweiter Stelle) an die Leser gedacht. (Das darf man auch "anonym" - ob Du das glaubst, oder nicht. Und ich wiederhole: Das war keine Konversation mit Dir.) > In der Tat..."viel Gerede um nix"... Wenn Du etwas nicht verstehst, ist es nichts / sinnlos? Danke für den Lacher zu so fortgeschrittener Stunde. :) > warum hälst du dann nicht einfach deinen Schnabel? Weil ich als auch nur halbwegs so extrem komischer Vogel dann trotzdem eher meinen Hals schnabeln würde. Du aber weißt offensichtlich viel besser, wie das geht. (Wie bei echt allen Dingen, die Du in die Hand nimmst.) GN8
Das Wasserfalldiagramm Rauschen inklusive eines Basstonsignals sollte man vergleichen ...
Erinnern möchte ich in den Zusammenhang, dass in der Musikszene der Atari-Simulator auf Grund seiner "Ungenauigkeiten" sehr beliebt war und ist. Ohne diesen Einfluss hörten sich die Synthesizer fade an. Simulieren läßt sich das heute noch nicht so richtig. Es wurden daher diese diese Ungenauigkeiten mit sehr guten Meßgeräten aufgezeichnet und werden digital hinzugemischt. Dank moderner Speicher ist das kein Problem so ein Gigabyte-File im Gerät zu haben. Doch nun zurück zum Beitrag. Das Rauschen setzt sich dabei zusammen aus dem thermischen Rauschen, Schrotrauschen (Stromrauschen) und Generations-Rekombinationsrauschen (Stromrauschen). Insbesondere wird das Stromrauschen mit den Eingangssignal moduliert. Das Spektrum als Wasserfall (nicht die Energiedichte) fällt unterschiedlich aus und irgendwie empfinden das Leute mit feinem Gehör als interessanter und angenehmer. Als kritikfähiger Techniker durchschaut man aber, bei welchen Schaltungen und an welcher Stelle so etwas auftritt und überhaupt Sinn macht. Es gibt aber viele Produkte, da sind verbaute Ge-Transis einflußlos und nur Marketing (und doch nur Esoterik, Reiners "bla bla ..." trifft für diese Produkte, das sind mehr als 50% auf dem Markt leider zu). Dieser Einfluss auf das Tonsignal ist in der Regel jedoch bereits in analoger Form auf der Schallplatte durch das Tonstudio moduliert vorhanden. D.h. eine rauscharme Ge-Stufe würde höchstens noch 3dB hinzugeben und dann wäre der Einfluß eher übertrieben, d.h. doppeltgemoppelt ist nicht immer besser. Wenn also der Si-Verstärker so wenig rauscht, dass auch sein signalmoduliertes (Strom-)Rauschen das Quelle nicht übertönt, paßt es durchaus auch noch. (Und um mich noch so richtig zu widersprechen: Es gibt auch Tonstudios, bzw. deren Geräte, die berücksichtigen bereits auf dem fertig gemischten Master, dass danach nur Si-Verstärker sein werden.)
Kann man Germanium Transisotren überhaupt noch im großen Mengen kaufen? Wenn nicht, ist jede Diskussion um ihre Vor- und Nachteile sinnlos.
> Dieser Einfluss auf das Tonsignal ist in der Regel jedoch bereits > in analoger Form auf der Schallplatte durch das Tonstudio moduliert > vorhanden. D.h. eine rauscharme Ge-Stufe würde höchstens noch 3dB > hinzugeben und dann wäre der Einfluß eher übertrieben, ... Das Rauschen der analogen Schallplatte wird i.d.R. vom digital auf eben diese herabgerieselten Staub dominiert. ;-) > Es gibt auch Tonstudios, bzw. deren Geräte, die berücksichtigen > bereits auf dem fertig gemischten Master, dass danach nur > Si-Verstärker sein werden. Dort kommt es meistens bzw. ausschliesslich auf "laut und schrill" an. https://de.wikipedia.org/wiki/Loudness_war#/media/File:Cd_loudness_trend-something.gif
Die genaue Charakteristik des Rauschens finde ich nebensächlich - es muß einfach so niedrig liegen, dass es nichts hörbar hinzufügt. Mich hat das Rauschen von Ge-Transistoren (OC70, OC71, AC122 etc) immer gestört, und als BC109 verfügbar wurden, war für mich das Thema GE-Transistoren durch. Keine Ahnung, warum das 50 Jahre später auf einmal anders sein soll.
Dass die Herstellung nicht so schwierig ist, siehe http://www.elektronik-labor.de/Notizen/GE-Transistor.html Es gibt kleine Nischenhersteller z.B. Phillipinen und China. Z.B. 3AX31 Aber halt nur Kleinleistungstransistoren. Die Typen kann man an einer Hand abzählen. Andere Typen sind in der Regel Fake da, es sich dabei um das Innenleben der anderen handelt. Für Energieharvesting mit einer SolarZelle 0,5V als Booster/Starter entstand z.B. eine Nische. Ansonsten muss man sich bei den Restbeständen bedienen. Das trifft vor allem für die Leistungstransistoren zu. Da gibt es aber auch Fakes.
@Mark In Tonstudios wird durch moderne Technik (früher war das ein wenige Millisekungen vorhörender Tonkopf auf der Spur für die Regelung) in den Pausen das Rauschen so eliminiert, dass kein Pumpen mehr zu hören ist. @Elektrofan https://de.wikipedia.org/wiki/Loudness_war Diese Regelung wurde ursprünglich eingeführt um die Dynamik zu reduzieren, die gerade die Nachteile beim Hören im Auto mit Nebengeräuschen zu mindern. Wenn leise Stellen nicht angehoben werden hört man nichts mehr, oder ist dauernd am Lautstärkeregler drehen, weil Stellen zu leise und zu laut.
Stefanus F. schrieb: > Kann man Germanium Transisotren überhaupt noch im großen Mengen > kaufen? > Wenn nicht, ist jede Diskussion um ihre Vor- und Nachteile sinnlos. Natürlich ist es sinnlos, nichts ist schlechter als Germanium in solchen Anwendungen, aber unsere ewig Alten hier haben halt nicht besseres zu tun als ihre Steinzeitgeschichten auszugraben um einen Thread zu zerreden.
Als Bogen kann gezogen werden, dass der Einfluss vom "Germanium" bereits bei der Quelle enthalten sein dürfte. Wenn in ein Signal künstliches Rauschen eingebaut wurde, damit es lebendiger Klingt, dann wird dies oft von Rauschgeneratoren bewerkstelligt, die das Germanium-Rauschen, alternativ dem Röhren-Rauschen, ähnlich sein sollten, oder es werden qualitativ hochwertige digitalisierte Rauschaufnahmen verwendet. Ein Ruhesignalrauschen wird dabei technisch vermieden. Das ist heutzutage verwendete digitale Technik. In analoger Form wird dies durch ein signalstärkenabhängiges Fading realisiert. Für den Endkonsumenten, der halt nur die Tonkonserve über Verstärker abspielen kann, insbesondere Verstärker mit starken Gegenkopplungen, bringt das eigentlich nichts. Etwas Nostalgiesoundverstärkung, dabei auch noch das nostalgische Ruhepausenrauschen, wäre noch bei der ersten Vorverstärkerstufe drin, aber das war es dann auch.
Michael B. schrieb: > nichts ist schlechter als Germanium Unfug, wenn man Germanium nicht hört in den Anwendungen ist es auch nicht schlechter, nur Goldohren könnten sich daran stören oder Messfreaks!
Denke das war lange genug im Seitenthema, unterschiedlicher diskreter oder Aufbau mit IC. Übrigens mir selbst war das auch nie wichtig, keinen Ge-Verstärker, sondern nur noch ein paar Transistoren aufgehoben. Der TO braucht nur eines und zwar einen wirklich rauscharmen OP, entsprechenden Aufbau und berücksichtige das noch (Datum: 28.05.2019 14:36) Beitrag "Re: Audio Verstärker IC für Plattenspieler gesucht" Im letzten Jahrtausend gab es noch spezielle OP, aber die waren mir damals zu teuer und nicht so einfach zu besorgen. Die einzige wirklich wichtige Forderung an einen für den Plattenspieler geeigneten (Vor-)Verstärker ist geringes Rauschen. Besonders rauscharm wäre zum Beispiel: LMR1803: https://www.elektroniknet.de/elektronik/halbleiter/cmos-opvs-fuer-praezise-sensorik-158646-Seite-2.html Erschwinglicher Kompromiss wäre vielleicht ein NE5532. Ein guter Artikel, wie dieser zu dimensionieren wäre enthält folgender Link: http://www.elektronikinfo.de/strom/op_rauschen.htm Hier wird auch Spannungs- und Stromrauschen gut erklärt und worauf es ankommt. Zusätzlich ist noch eine Liste (mehr als 10 Typen) mit einigen interassenten gut geeigneten OPs aufgeführt. Nicht abnehmen können wir Dir die Suche, welcher OP Du über Deine üblichen Bezugquellen am einfachsten besorgen kannst.
Dieter (Gast) schrieb: > @Elektrofan > https://de.wikipedia.org/wiki/Loudness_war > Diese Regelung wurde ursprünglich eingeführt um die Dynamik zu > reduzieren, die gerade die Nachteile beim Hören im Auto mit > Nebengeräuschen zu mindern. Woanders hört man ja ohnehin nicht mehr so viel, mit Qualität erst recht nicht. ;-) Interessant in diesem Zusammenhang: Warum hat man dann der Audio-CD eine (zumindest theoretische) Dynamik von satten 90 dB spendiert? DIE ist in Autos ziemlich redundant ...
Elektrofan schrieb: > Warum hat man dann der Audio-CD eine (zumindest theoretische) > Dynamik von satten 90 dB spendiert? > > DIE ist in Autos ziemlich redundant ... Weil man CDs ja nicht nur im Auto hört und auch erreichen wollte, das der Tonträger nicht mehr das schwächste Glied in der Kette ist - neben den Lautsprechern bzw. Kopfhörern. Sowohl Plattenspieler als auch Tonbänder haben ja einen vergleichsweise geringen Dynamikumfang und auch geringen Störabstand - von der Compact Cassette, die Anfang der 80er ja Standard war, ganz zu schweigen.
> Weil man CDs ja nicht nur im Auto hört und auch erreichen wollte, > das der Tonträger nicht mehr das schwächste Glied in der Kette > ist - neben den Lautsprechern bzw. Kopfhörern. Ergo ist nunmehr das "schwächste Glied in der Kette" das zusammengequetschte Tonmaterial.
D. K. schrieb: > Du aber weißt offensichtlich viel besser, wie das geht. > (Wie bei echt allen Dingen, die Du in die Hand nimmst.) Hi, es ist doch so, dass hier wie so oft die Beiträge in ein Gebiet abdriften, mit dem der TO so rein gar nichts mehr anfangen kann. Neben der von mir geposteten Elektorschaltung findet man im Netz jede Menge weitere Beispiele und man kann sich dann überlegen, was man gern ausprobieren möchte. Das esoterische Germanium gehört sicher nicht dazu! Gruß Rainer
Rainer V. schrieb: > Hi, es ist doch so, dass hier wie so oft die Beiträge in ein Gebiet > abdriften, mit dem der TO so rein gar nichts mehr anfangen kann. Neben > der von mir geposteten Elektorschaltung findet man im Netz jede Menge > weitere Beispiele und man kann sich dann überlegen, was man gern > ausprobieren möchte. Das esoterische Germanium gehört sicher nicht dazu! > Gruß Rainer besten dank! schönen feiertag! prost!
Elektrofan schrieb: > Ergo ist nunmehr das "schwächste Glied in der Kette" das > zusammengequetschte Tonmaterial. Das liegt aber nicht an der Technik, sondern eher an der Produktion. Die schwächsten Glieder sind sicher nach wie vor Mikrofone, Lautsprecher und Ohren - das, was man gemeinhin 'Schallwandler' nennt.
Thomas S. schrieb: > De Bernd is fei wech. Kein Wunder, er wollte ja auch ein IC nehmen und keine Germaniumtransistoren! Hier ist noch ein moderner low noise OpAmp mit einer RIAA-Applikation: https://www.analog.com/media/en/technical-documentation/data-sheets/1028fd.pdf
Volker S. schrieb: > Hier ist noch ein moderner low noise OpAmp mit einer RIAA-Applikation: > > https://www.analog.com/media/en/technical-documentation/data-sheets/1028fd.pdf Der ist schon längere Zeit am oberen Ende der Fahnenstange zu Hause, das Copyright im DB ist von 1992. Arno
Arno H. schrieb: > Der ist schon längere Zeit am oberen Ende der Fahnenstange zu Hause, das > Copyright im DB ist von 1992. Genau das ist er und zu Recht! Und 787Ohm sind auch zu schaffen :-) Der Ausflug in die Germaniumwelt war für meinen Geschmack wenig hilfreich... Gruß Rainer
Rainer V. schrieb: > Der Ausflug in die Germaniumwelt war für meinen Geschmack wenig > hilfreich... Germanium, Germanium über alles, über alles in der Welt! :-)
Harald W. schrieb: > Germanium, Germanium über alles, > über alles in der Welt! :-) Major Tom (völlig losgelöst) des deutschen Sängers Peter Schilling klingt nur mit Germanium Sound richtig nach Weltraum. ;-) ;-) :-)
Mann, jetzt laßt doch endlich dieses völlig unnötige Thema weg! Ist doch hier kein Audioforum für Abgehobene!! Gruß Rainer
Achim B. schrieb: > Das ist äußerst wichtig! Die 47k sind GENAU einzuhalten, denn wenn der > Widerstand kleiner ist, muss das System mehr Strom liefern, wird also > heiß, und kann deshalb mit der Nadel als Übertrager Löcher ins Vinyl > brennen! Ja schon klar. Und wenn die Spannung zu hoch wird, dann saugt es die Platte in den Teller rein. Jetzt mal im Ernst Leute: WER BENUTZT HEUTE NOCH SCHALLPLATTENSPIELER? Wer klug ist, leiht sich einen sehr guten aus (Bestellen bei Amazon, 4 Wochen Rückgaberecht nutzen) und überspielt seine Platten auf Festplatte. Gerade gibt es beim Hersteller Nummer 1 ein "magisches" Angebot: SOUND FORGE Audio Cleaning Lab (Restaurations-Programm) + Digitalizierungs-Hardware (USB-Wandler) für 59,- Ich habe dafür noch 99,- bezahlt (nur SW).
Audiomann schrieb: > Ja schon klar. Und wenn die Spannung zu hoch wird, dann saugt es die > Platte in den Teller rein. Deswegen nimmt der Kenner Plattenteller aus Granit, da passiert das nicht.
Audiomann schrieb: > WER BENUTZT HEUTE NOCH SCHALLPLATTENSPIELER? > > Wer klug ist, leiht sich einen sehr guten aus (Bestellen bei Amazon, 4 > Wochen Rückgaberecht nutzen) und überspielt seine Platten auf > Festplatte. Ja und dann mit niedriger Datenrate nach MP3 konvertieren, damit man sich den Klang und die Dynamik versaut :-)
Audiomann schrieb: > WER BENUTZT HEUTE NOCH SCHALLPLATTENSPIELER? ich zugegeben sehr selten! Aber mich ärgert kein DRM, ich kann den einfach laufen lassen. Audiomann schrieb: > SOUND FORGE Audio Cleaning Lab (Restaurations-Programm) + > Digitalizierungs-Hardware (USB-Wandler) für 59,- ich hatte irgendwann mal angefangen zu digitalisieren,normieren, knirsch & knispel zu schneiden, das wurde aber langweilig und mühsam. Nun nehme ich die Platten wie sie sind oder höre totkomprimierte Konserve in youtube.
Audiomann schrieb: > > Jetzt mal im Ernst Leute: > > > WER BENUTZT HEUTE NOCH SCHALLPLATTENSPIELER? > > Wer klug ist, leiht sich einen sehr guten aus (Bestellen bei Amazon, 4 > Wochen Rückgaberecht nutzen) und überspielt seine Platten auf > Festplatte. > Jetzt müsstest Du nur noch erklären, wie Du in der Freizeit von vier Wochen nebenbei mehrere hundert Stunden Musik digitalisierst. > Gerade gibt es beim Hersteller Nummer 1 ein "magisches" Angebot: > > SOUND FORGE Audio Cleaning Lab (Restaurations-Programm) + > Digitalizierungs-Hardware (USB-Wandler) für 59,- > > Ich habe dafür noch 99,- bezahlt (nur SW). Bei mir tut's ein Cinch-Kabel vom Amp zum PC nebst Audacity. Bei dem Kabel kannst Du den Preis natürlich nach Belieben in die Höhe treiben lassen, Du findest bestimmt einen hinreichend teueren audiophilen Anbieter.
Audiomann schrieb: > > Jetzt mal im Ernst Leute: > > > WER BENUTZT HEUTE NOCH SCHALLPLATTENSPIELER? > > Wer klug ist, leiht sich einen sehr guten aus (Bestellen bei Amazon, 4 > Wochen Rückgaberecht nutzen) und überspielt seine Platten auf > Festplatte. > Das nennst Du klug? Wenn schon digitalisieren dann bitte auch mit Niveau. Der Vorteil (es per HDD abzuspielen) ist der geringere Verschleiss des Systems/Nadel und rechtfertigt somit einen höheren Preis, was wiederum eine bessere Aufnahmequalität bietet. Festplatten kosten nix, da lassen sich 24/192er FLACs ohne Stress speichern und etwaiges Nacharbeiten/Schneiden ist unnötig. Ich höre LPs von HDD :D
Audiomann schrieb: > WER BENUTZT HEUTE NOCH SCHALLPLATTENSPIELER? > > Wer klug ist, leiht sich einen sehr guten aus (Bestellen bei Amazon, 4 > Wochen Rückgaberecht nutzen) Jau, die Superschlauen...jede Unterhose online bestellen und dann 9 von 10 einzeln (natürlich) zurückschicken...da geht mir der Pap auf...der Kunde, der mal König war, ist zu einem Lumpenhund verkommen. Und die Händler reissen sich drum...was für eine Kultur... Gruß Rainer
Bitte melde dich an um einen Beitrag zu schreiben. Anmeldung ist kostenlos und dauert nur eine Minute.
Bestehender Account
Schon ein Account bei Google/GoogleMail? Keine Anmeldung erforderlich!
Mit Google-Account einloggen
Mit Google-Account einloggen
Noch kein Account? Hier anmelden.



