Hallo, liebe Fachkollegen, ich habe mich bei einem Projekt, welches aus 66 MHz in ca 1004 Hz-Schritten alle Frequenzen erzeugen kann, für den Einsatz von 4 Stück 74AC163 entschieden. Diese zaehlen synchron und übergeben bei Kascadierung auch synchron. Die 16-bit-Ansteuerung von einem ATMega 162 ist bereits gelöst und eine Wordvariable ist bereits auf die Loadeingänge der 4 74AC163 nach dem Motto Word.0 auf Eingang A des ersten 74AC163 bis zum Word.15 auf Eingang D des vierten 74AC163 zum Load gelegt worden. Der Übertragsausgang des letzten 74AC163 wird negiert auf alle Load-Eingänge der 4 Zaehler-ICs gegeben. Natürlich wird der Clock ebenfalls auf alle Clockeingänge der 4 Zaehler-IC gegeben. Nach intensivem Studiums des Datasheets vom 74AC163 denke ich, mit der bisherigen Verdrahtung nichts falsch gemacht zu haben, Probleme bereitet mir jetzt die Durchreichfunktion des Übertrags- Pins auf den jeweils nachfolgenden IC zu den noch verfügbaren Eingängen. Es sind keine Applikationen zu finden, diese 4 ICs zu einem programmierbaren Frequenzteiler zusammenzuschalten. Die Ausgange der ICs werden nicht ausgewertet, es geht einzig und allein um die einstellbare Frequenzteilung von ca 1004 Hz bis 66 MHz. Es fällt mir zwar schwer, um komplette Schaltungslösungen zu bitten, jedoch scheint es ja hier um eine Standartschaltung zu handeln. Die Suchergebnisse sind jedoch sehr widersprüchlich. Wenn jemand diesbezglich jedoch eine Lösung hätte - letztendlich; wie schalte ich diese 4 ICs korrekt zusammen - wäre ich sehr dankbar. VG Micha mittels
Schaltplan und kein Prosa bitte! Ansonsten werden die 163er verkettet indem der TC Ausgang an den CET Eingang des nächsten Zählers angeschlossen wird.
Erster Anlaufpunkt ist das Datenblatt des Herstellers. Das hast du ? Dort ist jeweils ein Anwendungsbeispiel dabei. Wenn du einen Vorwahlzehler mit reload haben willst schau dir mal die 74LS592 an. https://www.digikey.com/product-detail/en/texas-instruments/SN74LS592D/296-34008-5-ND/1590680 Und ja, Synchronzaehler muessen sich um das Carry kuemmern. Aber dafuer gibt's ja das Timing diagram.
Michael B. schrieb: > ich habe mich bei einem Projekt, welches aus 66 MHz > in ca 1004 Hz-Schritten alle Frequenzen erzeugen kann, > für den Einsatz von 4 Stück 74AC163 entschieden. Welchen Ausgangsfrequenzbereich brauchst du wirklich? Evtl. wäre ein DDS-IC die einfachere Lösung, z.B. ein AD9833 mit Vorteiler.
> ein DDS-IC
Er koennte auch einen PICklig mit NCO* nehmen.
Die sind auch 16 bit genau!
Wer murxt heute noch diskreten Zaehlern rum.
Der hat den Schuss ja wohl nicht gehoert.
*) z.B. 16F1507/8/9
Die Archaeologie um die 74AC163 ueberhaupt zu bekommen wird noch spannend sein. Ich haette vielleicht noch ein paar. Mit oxidierten Beinchen.
Michael B. schrieb: > Probleme bereitet mir jetzt die Durchreichfunktion des Übertrags- > Pins auf den jeweils nachfolgenden IC zu den noch verfügbaren > Eingängen. Es sind keine Applikationen zu finden, diese 4 ICs > zu einem programmierbaren Frequenzteiler zusammenzuschalten. ?!? Figure 1 und Figure 2 zeigen die Verschaltung. Der Zähler zählt immer bis 1111 (und 1111 (und 1111)). Will man nicht durch 16^n teilen, legt TC der letzten Stufe PE aller Stufen auf low (man braucht einen Inverter). Damit wird der Startwert geladen von dem aus wieder bis 16^n gezählt wird.
Zitronen F. schrieb: > Die Archaeologie um die 74AC163 ueberhaupt zu bekommen wird noch > spannend sein. Ich haette vielleicht noch ein paar. Mit oxidierten > Beinchen. Ohne Oxid bei TME für 44 cent: https://www.tme.eu/de/katalog/?search=74ac163 MfG
Stehe grad im Umzugsstress, daher erstmal elektronische Passivität. Danach probiere ich Folgendes; der 66 MHz-Clock wird mit allen CLK-Eingängen aller 163 und mit dem ENT-Eingang des ersten 163 verbunden. Die Ausgänge der einzelnen 163 mit den ENT-Eingängen der Folgenden. Alle ENP-Eingänge erstmal freiverdrahtend auf 5V. Danach wird probiert. Gerade bei der Beschaltung der ENP-Eingänge gibts bei diversen Schaltungsapplikationen unterschiedliche Darstellungen. Das ist das eigentliche Problem. Wie schon erwähnt wird der Ausgang des letzten 163 mit einen AC00-Gatter negiert und auf alle LOAD-Eingänge gegeben. Die Dateneingänge kommen vom AYR. Warum so kompliziert? Ich teste gerade mehrere Schaltungsdetails für individuelle elektronische Industriesteuerungen, gleichzeitig möchte ich vorhandene Kenntnisse festigen und ausbauen. Auch HF-Technik spielt eine Rolle. Durch die Prototypenentwicklung sind SMD-Bauteile ein No-Go. Die Testplatinen sollen danach nicht auf dem Müll landen, sondern sinnvolle Verwendung in einem modularen Wide-Band SDR-Empfänger finden. Ich verstehe daher die vielen Vorschläge, verfahre jedoch, wie folgt; - einstellbarer 16-bit-Teiler mit DIL-163 anstelle eines DDS - Eintasten-IR-Fernbedienung ohne Decodierung (funktioniert sehr gut) - RS 232 Schnittstelle anstelle von USB (volle Hardwarekontrolle) - parralle 7-Segmentanzeige mit 4 bit Multiplexing (exotische Lösung) - mechatronischer Preselector mit Drehko und Schrittmotor - (vernünftiger) Aufbau auch Euro-Lochrasterplatten - uem VG Micha
> Die Archaeologie um die 74AC163 ueberhaupt zu bekommen wird noch > spannend sein. Ich haette vielleicht noch ein paar. Mit oxidierten > Beinchen. Davon hab ich auch 4 Stangen, je 1: AC160/AC161/AC162/AC163. Fuer schnelle einstellbare Vorteiler gibt es nichts besseres. Und wie man sieht, ruiniert man sich nichtmal dabei.
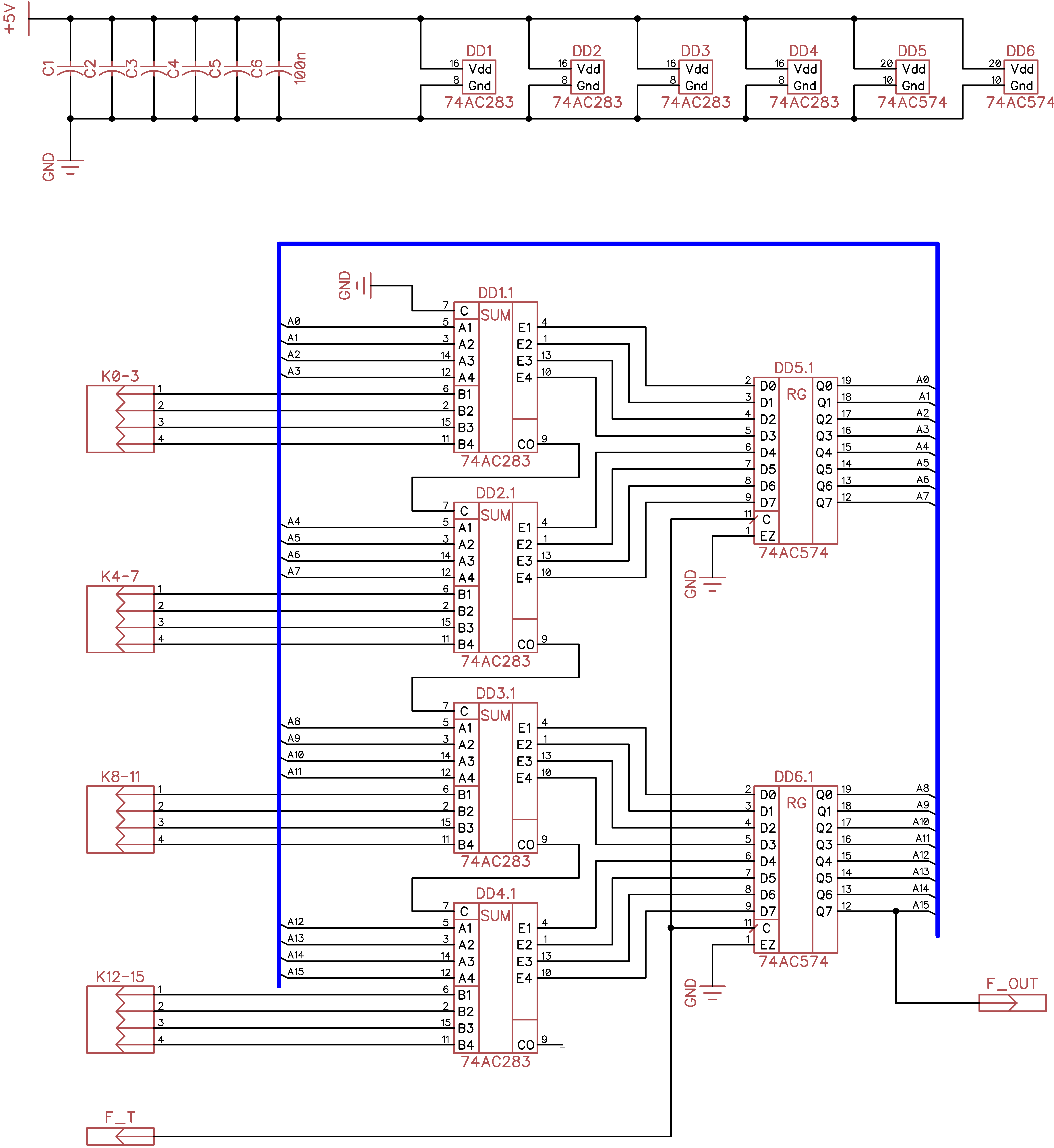
Michael B. schrieb: > ich habe mich bei einem Projekt, welches aus 66 MHz > in ca 1004 Hz-Schritten alle Frequenzen erzeugen kann, > für den Einsatz von 4 Stück 74AC163 entschieden. Besser wären 74AC283 zusammen mit 74AC574. So könntest du immer gleiche Frequenzstufen haben.
Michael B. schrieb: > Durch die Prototypenentwicklung sind SMD-Bauteile ein No-Go. Bei den heutigen Platinenpreisen ist das doch nun wirklich kein Argument, wenn man nicht gerade ein historisches Gerät aus den 80er/90er Jahren nachbauen möchte. Noch mal: Welchen Frequenzbereich brauchst du am Ausgang?
Mir erschließt sich irgendwie nicht, wie der Teiler arbeiten soll: Michael B. schrieb: > ...ich habe mich bei einem Projekt, welches aus 66 MHz > in ca 1004 Hz-Schritten alle Frequenzen erzeugen kann.... Und dann hier: Michael B. schrieb: > .. es geht einzig > und allein um die einstellbare Frequenzteilung von ca 1004 Hz > bis 66 MHz. Wie denn jetzt: Sollen die 66MHz bis auf 1004Hz auf beliebige Art heruntergeteilt werden? - oder - sollen aus den 66MHz in Schritten von 1004Hz zB die Frequenzen 65,9989..MHz, 65,9979..MHz usw erzeugt werden? - oder - sollen aus den 66MHz in Schritten von 1004Hz zB die Frequenzen 65,9989..MHz, 65,9979..MHz bis einschließlich 1004Hz erzeugt werden?
Hallo, aminox86, vollkmmen korrekt! Es soll in ca 1004 Hz-Schritten beliebig geteilt werden. Nutzbar sind auf Grund des I/Q-Teilers in der Praxis dann eine maximale Empfangsfrequenz des Grundmoduls von ca 16 MHz, abstimmbar in ca 251 Hz-Schritten. Die Anzeige löst nur 1 kHz auf, was praktisch usreicht. Die Ansteuerung der 4 163 wird wie folgt ausgerechnet. Frequenzeingabe * 2 hoch 16 +4 / 66000. Es resultiert dann eine maximale Frequenzabweichung von knapp 126 Hz. Der Feinschliff wird eh über die SDR- Software eingestellt. VG Micha
Sorry - Tippfehler: Frequenzanzeige in kHz 4 2 hoch 16 / 66000 = Teilerfaktor. Es werden nur die niedrigsten 16 Bit verwendet. Frequenzen öberhalb 16 MHz werden runtergemischt, was in der Berechnung der Frequenzanzeige Berücksichtigung findet VG Micha
Michael B. schrieb: > Es soll in ca 1004 Hz-Schritten > beliebig geteilt werden. Mit 74AC163 kannst du das kaum erreichen. Um die Machbarkeit zu überürüfen, solltest du die Schaltung zeichnen und genau überlegen, was wann du bekommst.
Bitte melde dich an um einen Beitrag zu schreiben. Anmeldung ist kostenlos und dauert nur eine Minute.
Bestehender Account
Schon ein Account bei Google/GoogleMail? Keine Anmeldung erforderlich!
Mit Google-Account einloggen
Mit Google-Account einloggen
Noch kein Account? Hier anmelden.
