Hallo, ich habe nach dem Relais im Betreff gesucht und natürlich nicht gefunden. 12V oder 5V sind gängige Typen. So wie ich die Sache sehe habe ich 2 Möglichkeiten: + 5V Relais mit Vorwiderstand + 12V Relais mit der Hoffnung das dies auch bei 8V arbeietet. Hätte ich sonst noch eine Alternative? Gruß Groomit
Die meisten Relais gehen so mit -25+50% Spannung. Das passt bei 5V so gerade eben, es gibt vereinzelt aber auch 6V und 9V-Typen, die gehen direkt. Ein 5V-Typ mit 1 oder zwei Dioden in Reihe wird aber auch gehen.
9V ist auch eine gängige Spulennennspannung, un die Relais arbeiten dann auch mit 8V zuverlässig.
Groomit schrieb: > Hätte ich sonst noch eine Alternative? Ausmessen! https://ctlabforum.thoralt.de/phpbb/viewtopic.php?f=7&t=884
Parametrische Suche bei RS? https://de.rs-online.com/web/c/relais/universalrelais/monostabile-relais/
Hallo, die Schaltung wird von 2 Lipo Akkus aus dem Modellbau versorgt. Danke und Gruß Groomit
Jens M. schrieb: > Die meisten Relais gehen so mit -25+50% Spannung. > Das passt bei 5V so gerade eben, es gibt vereinzelt aber auch 6V und > 9V-Typen, die gehen direkt. > Ein 5V-Typ mit 1 oder zwei Dioden in Reihe wird aber auch gehen. Hallo, danke für deinen Tipp. 9V Typen gibt es in einigen Ausführungen. Da ist sicher etwas dabei, hatte ich gar nicht auf dem Schirm. Gruß Groomit
Groomit schrieb: > die Schaltung wird von 2 Lipo Akkus aus dem Modellbau versorgt. Also 2 Zellen in Reihe (2S). Und soll das Relais auch noch ein- und aus-schalten können, wenn die leer sind? (So leer, wie sie halt werden können in unbekannter Anwendung u. bei unbekanntem Handling. Wer weiß hier schon, wie weit die entladen werden?) Denn da könntest Du mit einem 9V-Relais u.U. Probleme kriegen. Welche, die bei 8V einschalten, gibt es wohl viele. Zu prüfen ist aber, ob das auch bis zum Schluß funktioniert... Und wirklich sinnvolle Tipps, wie das zu vermeiden sein könnte, kann man auch nur begrenzt geben, ohne Kenntnis von Anwendung, Zell-Typen und Strömen. Vorerst nur die Warnung, daß vielleicht doch ein 5V-Typ nötig ist. (+ Serien-R + parallele 5,1V Zener? Oder für dickes Relais könnte Mini-Buck auf 5V sinnvoll sein?) Mit mehr Infos könnte man definitiv besser & sinnvoller helfen.
Jetzt mal nicht so viel Pipi ins Hemd. Ein Relais mit 6V Nennspannung, beispielhaft das Finder 40.61.9, 1x 16A Wechsler, bei reichelt unter https://www.reichelt.de/steckrelais-1x-um-250v-16a-6v-rm-5-0mm-fin-40-61-9-6v-p8116.html erhältlich, hat ein Datenblatt. Das kann man lesen, und da steht: Arbeitsbereich 0,8-1,5 UN. Was im Klartext bei 6V UN 4,8V-9V entspricht. Ein 2S LiPo hat niemals 9V, also wird das 6V-Relais nicht überlastet, und er hat auch nie 4,8V, dann isser nämlich kaputt, da interessiert das Relais nicht mehr. Wobei das der Bereich ist, in dem das Relais sicher geschaltet werden kann. Wenn es angezogen ist und der Akku leer wird, fällt es erst unter 0,4UN ab, mithin 2,4V, bis dahin bleibt es sicher angezogen, erst bei 0,1UN ist es definitiv abgefallen. Da ist also reichlich Luft nach unten. Angenommen, man näme ein baugleiches Relais mit 9V-Spule, so wäre der zulässige Bereich 7,2-13,5V, Haltespannung >3,6V. Auch das ist voll im Rahmen eines 2S-Lipo-Akkus, denn bei 7,2V ist der schon reichlich am Ende, soweit sollte der nie runterkommen. Und wenn eine "DC-sensitiv"-Spule verwendet wird, ist der Bereich noch etwas nach unten vergrößert. Bei anderen Relais als diesem hier gelten natürlich die Werte aus dessen Datenblatt, das muss man man abklopfen, aber prinzipiell ist das identisch. Ein 6V-Relais wäre wahrscheinlich zu bevorzugen, aber ein 9er wird normalerweise ebenso seinen Job machen am Akku.
Jens M. schrieb: > Jetzt mal nicht so viel Pipi ins Hemd. Da ging wohl was daneben... sorry. Jens M. schrieb: > ein 9er wird > normalerweise ebenso seinen Job machen Oha. Toll. Jens M. schrieb: > gelten natürlich die Werte aus dessen > Datenblatt, das muss man man abklopfen Ach nee. Doch nicht so toll? Muß man ... ? Paß bloß auf, daß dann nichts ins Hemd geht...
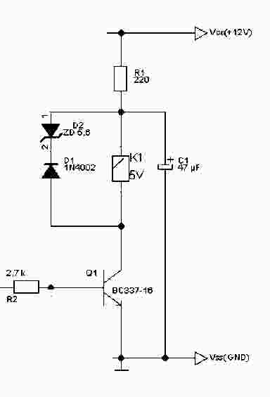
Hi, OT(jetzt darf ich die anderswo angemeckerte Schaltung hier wieder reinposten.) /OT Also, der Kondensator lädt sich auf ca. UB auf. Wenn der Transistor durchsteuert, dann bekommt das Relais mehr Spannung. Damit zieht es sicher an. Damit es im Dauer-Betrieb nun nicht ein Zuviel an Spannung bekommt und eventuell Schaden nimmt, kommt der Begrenzungswiderstand ins Spiel. Der wird so dimensioniert, dass die Haltespannung sicher erreicht wird, andererseits der Maximalstrom der Spule nicht überschritten. Zeitkritisch ist die Schaltung nicht? Dann geht das. ciao gustav
Groomit schrieb: > die Schaltung wird von 2 Lipo Akkus aus dem Modellbau versorgt. Hast du schon mal über Halbleiterrelais als Alternative nachgedacht?
Karl B. schrieb: > Zeitkritisch ist die Schaltung nicht? Dann geht das. Lediglich die Zeit zwischen "Aus" und wieder "Ein" muss groß genug sein, damit der Kondensator ausreichend aufgeladen ist.
Bitte melde dich an um einen Beitrag zu schreiben. Anmeldung ist kostenlos und dauert nur eine Minute.
Bestehender Account
Schon ein Account bei Google/GoogleMail? Keine Anmeldung erforderlich!
Mit Google-Account einloggen
Mit Google-Account einloggen
Noch kein Account? Hier anmelden.
