Ich möchte einen NF Amp simulieren..aber das Ding rechnet sich zu Tode. Kann mir Jemand bitte mal bei den Parametern helfen? Danke, Holm
alter bitte die Datei hochladen oder sollen wir das nachzeichnen Bild darf ruhig hochauflösender sein man kann ja kaum noch die Schrift lesen . sehe ich das richtig das der eine Widerstand da ohne Anschluss ist? Wenn du ihn nicht nutzt wenigstens eine Seite auf Ground lege hatte da mal Probleme mit.
was passiert wenn du mit den Start Parametern spielst stedy state deteckted start mit 0V......
Hallo, spendiere C1 und C2 einfach mal vernünftige Werte Viele Grüße Otto
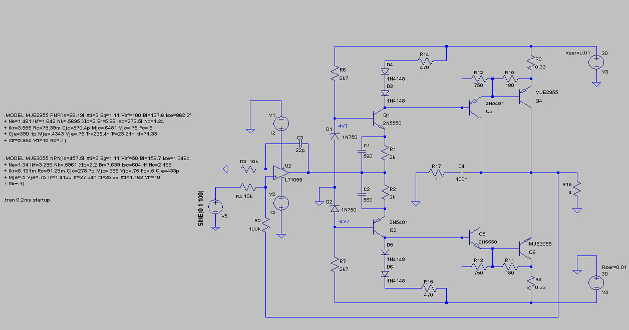
Marc E. schrieb: > alter bitte die Datei hochladen oder sollen wir das nachzeichnen Bild > darf ruhig hochauflösender sein man kann ja kaum noch die Schrift lesen > . > sehe ich das richtig das der eine Widerstand da ohne Anschluss ist? Wenn > du ihn nicht nutzt wenigstens eine Seite auf Ground lege hatte da mal > Probleme mit. Die .asc hängt doch dran und die Auflösung bekomme ich nicht besser, das ist ein Bildschirmfoto aus einer VM. Hier noch einer Version, diesmal fehlt eine Leitung am oberen Treibertransistor. ..und nein, es hängt kein R in der Luft. Was ist denn an C1 und C2 unvernünftig? Gruß, Holm
Einen Transistor drehen. 560 -> 560p Die zwei R's habe ich zum experimentieren eingesetzt. Damit könnte man die Nachverstärkung begrenzen. Hab aber dann einen R auf 1G(igaOhm) gesetzt. Soll heißen die interne Ggenkopplung ist weg. Bauteile kann man drehen und spiegeln. Move -> CTRL r Move -> CTRL e
Helmut S. schrieb: > Einen Transistor drehen. > > 560 -> 560p > Ok.. Tomaten ..Augen.. > Die zwei R's habe ich zum experimentieren eingesetzt. Damit könnte man > die Nachverstärkung begrenzen. Hab aber dann einen R auf 1G(igaOhm) > gesetzt. Soll heißen die interne Ggenkopplung ist weg. > Ja.. ich will ja auch mit dem Ding spielen, das hier ist das Original: https://sibay-rb.ru/public/74cefullsizeco.jpg https://sibay-rb.ru/en/wiring/homemade-amateur-circuit-amplifiers-for-sound-transistors-were-assembling-a-homemade-lowfrequency-amplifier.html Die KT825 und KT827 sind Darlingtons. > Bauteile kann man drehen und spiegeln. > Move -> CTRL r > Move -> CTRL e ..das wußte ich. Vielen Dank! Gruß, Holm
Der Ruhestrom liegt momentan bei 550mA. Die haben in der Originalschaltung zum einstellen des Ruhestromes auf jeder Seite ein Poti drin .
..ich weiß ..und das habe ich auf Mitte gedreht. Was da wirklich raus kommt sieht mal wohl erst wenn man das Ding baut, ich habe keine Modelle für KT825/KT827, geschweigen denn thermische :-) Die thermische _Kompensation soll wohl die Reihenschaltung der beiden Dioden bewerkstelligen... Gruß, Holm
Holm T. schrieb: > ..ich weiß ..und das habe ich auf Mitte gedreht. > Was da wirklich raus kommt sieht mal wohl erst wenn man das Ding baut, > ich habe keine Modelle für KT825/KT827, geschweigen denn thermische :-) > > Die thermische _Kompensation soll wohl die Reihenschaltung der beiden > Dioden bewerkstelligen... > > Gruß, > Holm Der hohe Ruhstrom(550mA) ergibt halt in jedem Transistor schon mal 16W Verlustleistung.
Helmut S. schrieb: > Holm T. schrieb: >> ..ich weiß ..und das habe ich auf Mitte gedreht. >> Was da wirklich raus kommt sieht mal wohl erst wenn man das Ding baut, >> ich habe keine Modelle für KT825/KT827, geschweigen denn thermische :-) >> >> Die thermische _Kompensation soll wohl die Reihenschaltung der beiden >> Dioden bewerkstelligen... >> >> Gruß, >> Holm > > Der hohe Ruhstrom(550mA) ergibt halt in jedem Transistor schon mal 16W > Verlustleistung. Ja..klar, ich denke der sollte eher in der Gegend um 20-30mA sein, 140-150 Ohm als Ruhestrom-Widerstände sind da bei +-45V halbwegs richtig. Es bleibt trotzdem ne komische Geschichte, das Ding begrenzt unsymmetrisch und eine Ruhestromeinstellung mit 2 Widerständen ist auch seltsam. Hmm. Gruß, Holm
> Es bleibt trotzdem ne komische Geschichte, das Ding begrenzt
unsymmetrisch und eine Ruhestromeinstellung mit 2 Widerständen ist auch
seltsam.
Bei dem Konzept muss auf beiden Seiten der Ruhestrom eingestellt werden
damit der Ausgang bei 0V liegt, wenn am gemeinsamen
Eingang(Verbindungspunkt der Emitterwiderstände) 0V anliegen.
Na ich werde mal mit dem Teil spielen, mal sehen ob das brauchbar ist. Gruß, Holm
Ja ..kenne ich so, ist nur überhaupt nicht zielführend mit dem verdrehten 3055. Gruß, Holm
Holm T. schrieb: > und eine Ruhestromeinstellung mit 2 Widerständen ist auch > seltsam. Gabs schon bei VERMONA in ihren PPP - Endstufen: Einen Regler halbwegs auf dokumentierten Ruhestrom, den zweiten auf 0V am Ausgang ...
Vermona schrieb: > Gabs schon bei VERMONA in ihren PPP - Endstufen: Einen Regler halbwegs > auf dokumentierten Ruhestrom, den zweiten auf 0V am Ausgang ... Mist, hab was vergessen: "Einen Regler halbwegs auf dokumentierten Ruhestrom" einstellen bei kurzgeschlossenem Ausgang. Kurzschluss entfernen und mit dem zweiten Regler auf 0V einstellen.
Vermona schrieb: > Mist, hab was vergessen: > > "Einen Regler halbwegs auf dokumentierten Ruhestrom" einstellen bei > kurzgeschlossenem Ausgang. Kurzschluss entfernen und mit dem zweiten > Regler auf 0V einstellen. Ich wuerde ja glatt beide Regler so ungefaehr auf den angegebenen Ruhestrom einstellen (bei Kurzschluß) - kann man doch machen...? :) (Zumindest diesen Vorschlag halte ich fuer allgemein vorteilhaft.) Dann den Kurzschluß entfernen, gucken, welche Polaritaet der Offset hat, und vielleicht sogar (vorsichtig) an beiden Reglern drehen (beide in versch. Richtungen, klar), wer das kann/es sich zutraut? (Offset beobachten. Versaut man's, muß man von vorn beginnen. Und wer es mehrmals versaut, hat nicht das noetige Gefuehl - oder nicht verstanden, wie das geht...?) Ok, auf jeden Fall verwirrender als die original-Anleitung - aber doch grundsaetzlich moeglich, und auch nicht ganz unsinnig, oder?
Jungs mal sehen. Ich habe gestern noch eine Weile an der Schaltung herummodifiziert ..die Dimensionierung ist ziemlich heikel und die Treibertransistoren sind auch besser dicker (BD139/40). Entweder das Ding zieht ein halbes Ampere Ruhestrom, oder, wenn man die beiden Regler herunter dreht, reicht die Aussteuerungsfähigkeit nicht für die Treiber, weil deren Bassistrom zum größten Teil über die Dioden und dem Regler verschwindet. Da gibts ein paar Sachen bei denen mir die Simulationsergebnisse nicht logisch erscheinen, da fließt Strom durch Transistoren bei nur 300mV Basisvorspannung usw.. das kaufe ich dem Ding nicht wirklich ab. Ich habe die 4,7V Z-Dioden erst durch 3,3V, dann durch 2,7V, 22,4V (LED) und am Ende durch 1N4148 ersetzt..das Verhalten wird da in der Simu besser. Die Regent Endstufen sind IMHO ein Bisschen anders, die haben 2 schwebende Netzteile (Circlotron) das ist hier nicht gegeben. Ich brauche gar keinen Verstärker..aber die Schaltung hatte mich interessiert und dem Kram habe ich in der Schachtel liegen (bis auf den russischen OPAmp, die haben da ein relativ fixes Exemplar eingesetzt, 20Mhz, und >= 20V/µs, ähnlich LF356/7. Ich werde es wohl mal auf einem Lötösenbrettchen zusammenlöten und gucken was wirklich passiert. Ich hänge mal die Dateien für eine Version an die mit 28mA moderaten Ruhestrom hat, aber die Aussteuerungsfähigkeit klemmt, 70W kommen maximal raus, das ist nicht das Gelbe vom Ei. Ansonsten erst mal einen schönen Herrentag, Holm
Holm T. schrieb: > Da gibts ein paar Sachen bei denen mir die Simulationsergebnisse nicht > logisch erscheinen, da fließt Strom durch Transistoren bei nur 300mV > Basisvorspannung usw.. das kaufe ich dem Ding nicht wirklich ab. Da bist Du auf Fake-Modelle hereingefallen. Deine ganze Simu ist damit leider für die Tonne. Am besten verwendest Du die Default Modelle oder welche die bei LTspice mitgeliefert werden. Bei Unstimmigkeiten jedes Bauteil überprüfen. Das habe ich mal bei Deinem BD139 gemacht. Der erzeugt aus dem Nichts Strom. Mit solchen Modellen hast Du verloren bevor Du überhaupt anfängst. Vorsicht bei der 4148, deren Kennlinie hat mit der realen Diode nicht viel gemein, speziell bei kleinen Strömen. Übrigens gibt es im Ordner misc europäische Schaltzeichen. LG old.
Aus der W. schrieb: > Da bist Du auf Fake-Modelle hereingefallen. Ja, klar die Modelle von ONSemi sind natürlich Fake. Mach doch einfach mal den Nuhr.
..Fake hin oder her, ich hatte ja oben schon geschrieben das ich das Verhalten das mir Spice ausrechnet anzweifele. An den Beiden Transistoren hinter dem OPV war nennenswerter Kollektorstrom bei knapp 400mV Basisspannung nachzuweisen..ein eher ungewöhnliches Verhalten. Darius wird also schon Recht haben, irgendwas ist faul an den Modellen. Ich habe indessen irgendwo aus dem Netz BD139/140 Modelle ausgegraben die sich vernünftiger verhalten..werde aber nachher wohl mal die Schaltung als Hardware untersuchen... Gruß, Holm
Holm T. schrieb: > werde aber nachher wohl mal die > Schaltung als Hardware untersuchen Na, vielleicht war ja mein Post doch nicht sinnlos... :) Hoffentlich berichtest Du dann auch davon (auch wenn das nicht mehr direkt mit dem Betreff korreliert).
Soo.. mein Kumpel Gert und ich haben gestern bis 0:30 an dem Ding gespielt. Die Simulation hat im Prinzip Recht, aber stimmt natürlich von den genauen Werten her nicht. Die Schaltung hat ein Problem mit dem Ruhestrom und wenn man die Vorspannung der in Basisschaltung betriebenen Verstärkertransistoren nach dem OPV verändert, hat man regelmäßig die Wahl zwischen zu hoher Ruheverlustleistung oder nicht ausreichender Aussteuerung der Treibertransistoren, weil die Thermoregelung mit den doppelten Dioden jede Menge Ansteuerleistung abknapst. Die Emitterwiderstände der Transistoren (2KOhm im Original) dürfen eigentlich auch nicht kleiner werden als diese 2Kohm, da das für übliche OPV den minimalen Lastwiderstand darstellt. Wir haben die Schaltung mit B080 (TL080), B081(TL081) und OP37 ausprobiert, nennenswerte Unterschiede gibts dabei nicht. Der original eingesetzte OPV ist mit 50Mhz relativ schnell. Als wirksame Änderung fällt mir nur ein, hinter das erste Transistorenpaar 2 Emitterfolger zu schalten die dann kräftig genug sind die Endstufen anzublasen, selbst wenn die Thermo-Dioden die Endstufe niederohmiger machen. Gibts andere Verbesserungsvorschläge?? Ich werde evtl. die Prosa noch mal in eine Schaltung umwandeln.. Gruß, Holm
Holm T. schrieb: > Gibts andere Verbesserungsvorschläge?? Auf diese Frage habe ich gewartet ... Was mir sehr zu schaffen macht, sind die Widerstände R12, R13. Haben die wirklich 750R? Deshalb ist die Einstellung so kritisch. Ich habe das Beste draus gemacht. Mit den zwei Ruhestromeinstellern hat mir nicht gefallen, habe das anders gelöst. Und jetzt haut drauf. :) LG old.
Hugo E. schrieb: >> Was ist denn an C1 und C2 unvernünftig? > > Die 560 Farad? Witzbold Ich kenne niemanden, der 560 an einem Kondensator missversteht. Das p ist eher akademischer Art. Als nächstes wirst du labern: 56 ohne Multiplikator, als 56, für dich 56p. Wurde schon angesprochen: mache mal den Nuhr ...
Vermona schrieb: > Ich kenne niemanden, der 560 an einem Kondensator missversteht. LTSpice versteht darunter 560F. > Das p ist eher akademischer Art. Auch ziemlich praktischer.
hinz schrieb: >> Ich kenne niemanden, der 560 an einem Kondensator missversteht. > > LTSpice versteht darunter 560F. Danke, jetzt hab ich das verstanden. Mit der Bitte um Entschuldigung.
Vermona schrieb: > hinz schrieb: >>> Ich kenne niemanden, der 560 an einem Kondensator missversteht. >> >> LTSpice versteht darunter 560F. > > Danke, jetzt hab ich das verstanden. > Mit der Bitte um Entschuldigung. Noch eine Anmerkung. 560 sind 560Farad für LTspice und jedes andere SPICE. 560F sind 560femtoFarad für LTspice und jedes andere SPICE, 560F=0,56p.
Holm T. schrieb: > Als wirksame Änderung fällt mir nur ein, hinter das erste > Transistorenpaar 2 Emitterfolger zu schalten die dann kräftig genug sind > die Endstufen anzublasen, selbst wenn die Thermo-Dioden die Endstufe > niederohmiger machen. Das haben wir gestern noch probiert, das Ergebnis war erschreckend nah an LTspice dran. Damit geht jedoch der Minimaismus verloren. QSC hat das besser hinbekommen. Gruesse Gert
QSC hat keine Booster in Basisschaltung, sondern 2 Emitterstufen. Damit läßt sich der Ruhestrom auf die übliche Weise durch die Spannungsdifferenz zwischen den beiden Basen der Booster einstellen was die Sache vereinfacht. Der Unterschied ist eben das der Basisstrom der Endstufe nicht direkt vom OPV geliefert werden muß und sich nicht auch noch den verfügbaren Strom mit der Ruhestromregelung teilt. Darius das was Du da gemacht hast ist ca. die Hälfte von dem was ich noch vor hatte hinsichtlich der Temperaturüberwachung/Stromregelung. Da sind immernoch die 0,33 Ohm Widerstände die danach rufen das man ihren Spannugnsabfall für eine Schutzschaltung nutzt. Bedenke bitte das der Minimale Lastwiderstand üblicher OPV mit 2Kohm angegeben ist, die Teile könne nicht beliebig Strom liefern, auch wenn sie das in Spice so tun. Die beiden 750 Ohm Emitterwiderstände sind deshalb bei unserer Schaltung wieder je 2Kohm wie im Original. Die angehängten Dateien sind in etwa das was wir gestern noch ausprobiert hatten, funktioniert prinzipiell. die 2V Z-Dioden sind grüne LED deren Flußspannung real bei ca. 2V liegt (13mA). @Gert: wenn Du Lust hast kannst du mal damit experimentieren die zusätzlichen Transistoren wieder auszubauen, die Mitte der beiden 2K Widerstände an Masse zu legen und den OPV auf die Mitte der grünen LEDs arbeiten zu lassen, der Treiber-Basisstrom muß dann nicht mehr vom OPV direkt geliefert werden.(Gegenkopplung umbauen) Gruß, Holm
Holm T. schrieb: > Bedenke bitte das der Minimale Lastwiderstand üblicher OPV mit 2Kohm > angegeben ist, Zum tausendsten Mal: bei 2k gibt es den garantierten Ausgangsspannungshub, der "uebliche" OPV ist kurzschlussfest im Rahmen der zulaessigen Verlustleistung. Gruesse Gert
Gert Du kannst mir das noch tausend mal erzählen, wir brauchen den Ausgangsspannungshub.. Ansonsten habe ich das was ich Dir vorschlug mal selbst gemacht.. Die 1N750 unterdrückt Fehlermeldungen, der 51 Ohm R dient nur Meßzwecken. R15 ist ein Einstellregler für den Ruhestrom Gruß, Holm
Holm T. schrieb: > R15 ist ein Einstellregler für den Ruhestrom Hallo Holm, mach mal .step temp 0 60 20 Die Temperaturkompensation für die Endstufe fehlt. LG old.
Holm T. schrieb: > Darius das was Du da gemacht hast ist ich hatte keine passenden Dioden gefunden. Q9 und Q10 ersetzen je zwei Dioden. Es ist und bleibt damit die Originalschaltung nur korrekt ausgelegt und mit Ruhestromeinstellung an anderer Stelle. Der Operationsverstärker ist nicht überlastet. Die 50mA lassen sich auch einstellen, die Temperaturkompensation ist so lala. Beitrag "Re: LTSpice Simulation.Parameter?" Bist Du Dir sicher mit den 750 Ohm im Darlington? Ich würde diese Transistoren nicht einsetzen wollen. LG old.
Aus der W. schrieb: > Holm T. schrieb: >> R15 ist ein Einstellregler für den Ruhestrom > > Hallo Holm, > > mach mal > > .step temp 0 60 20 ..probiere ich. > > Die Temperaturkompensation für die Endstufe fehlt. > > LG > old. Nein..fehlt nicht, das ist der zusätzliche Transistor Q7, der wohnt im Kühlkörper. Gruß, Holm
Holm T. schrieb: > Nein..fehlt nicht, das ist der zusätzliche Transistor Q7 Und die Einstellung von R15 passt gleichzeitig für Ruhestrom und Kompensation? LG old.
Aus der W. schrieb: > Holm T. schrieb: >> Nein..fehlt nicht, das ist der zusätzliche Transistor Q7 > > Und die Einstellung von R15 passt gleichzeitig > für Ruhestrom und Kompensation? > > LG > old. Nein, aber die paßt wohl in kaum einem Verstärker. Da gibts sicher Optimierungsbedarf, aber thermisch kann ich das nicht simulieren, sondern muß es testen. Was genau macht das: ".step temp 0 60 20"? (schon klar das Temperaturerhöhung simuliert) Ich habe das bisher nur gerechnet und nicht ausprobiert, die Originalschaltung funktioniert in der Hinsicht ja auch eher schlecht. Gert scheint auf dieser Seite gewesen zu sein und die Ersatzschaltung gesehen zu haben: https://elektrikaetoprosto.ru/trans8.html ..daher wohl die Widerstandswerte. Warum würdest du die Transistoren nicht nehmen wollen, Russen suspekt? Ich habe die Dinger da liegen als TO3, die gibts auch als TO220. Gert wollte KD617/607 verwenden (Tesla) mit irgendwelchen Treibern.. Gruß, Holm
Holm T. schrieb: > Warum würdest du die Transistoren nicht nehmen wollen Weil mir die 750R zu niederohmig sind. Prüfe doch mal mit dem Widerstandsmesser nach. Vielleicht sind das ja 7500 Ohm. Das wäre nicht unüblich für Darlingtons. Ich habe Q1 und Q2 mal vom Kühlkörper weggenommen. Sieht trotzdem nicht gut aus Deine Kompensation. (Rennen lassen, und mit dem Finger an den Collector von Q4. Dann erscheint da eine Lupe und Klick.) Sie ist meines Erachtens an der falschen Stelle. Und wie stark sie wirkt, hängt auch noch von R12 R13 ab. LG old.
Aus der W. schrieb: > Holm T. schrieb: >> Warum würdest du die Transistoren nicht nehmen wollen > > Weil mir die 750R zu niederohmig sind. > Prüfe doch mal mit dem Widerstandsmesser nach. > Vielleicht sind das ja 7500 Ohm. Das wäre nicht > unüblich für Darlingtons. Gemessen 12..18Kohm. > > Ich habe Q1 und Q2 mal vom Kühlkörper weggenommen. > Sieht trotzdem nicht gut aus Deine Kompensation. > (Rennen lassen, und mit dem Finger an den Collector von Q4. > Dann erscheint da eine Lupe und Klick.) Bei mir nicht, liegt möglicherweise an der alten Version LTSpice. > > Sie ist meines Erachtens an der falschen Stelle. > Und wie stark sie wirkt, hängt auch noch von R12 R13 ab. > > LG > old. Warum sollte die Stelle falsch sein ..und ja, es hängt jede Menge davon ab in wie fern sich Modelle und Bauelemente in ihren Daten decken, deswegen ist mir das Ganze als Drahthaufen auch lieber. Der Temperauturgang von Q7 wird in den darauf folgenden Stufen mit verstärkt. Der TK-Simulation traue ich nicht über den Weg. Selbst wenn ich aus Q7 einen Darlington mache und zusätzlich eine Diode zwischen R17 und die Basis von Q7 hänge reicht die Steilheit nicht um den TK der Endstufe zu fangen.., schick, glaube ich aber nicht. Gruß, Holm
R15=720, R12=R13=12k...ergibt ne gewaltige Überkompensation, der Ruhestrom fällt auf 0. Gruß, Holm
Holm T. schrieb: > Gemessen 12..18Kohm. Das freut mich sehr. Da werden die Karten neu gemischt und die alte Schaltung ist längst nicht mehr so kritisch. Ich werde nochmal neu Simulieren und wette, das Gert dann auch mit der Belastung des Operationsverstärkers glücklich sein wird. Bedenke auch, dass der Leistungstransistor gerade erst anfängt zu leiten, wenn mehr als 15mA fließen. Holm T. schrieb: > Warum sollte die Stelle falsch sein Weil Du mit Q7 eigentlich Q1 und Q2 temperaturkompensierst. Diese erzeugen einen Strom, der einen Spannungsabfall an R12+R10 und R11+R13 hervorrufen. Mit dieser Spannung die Temperaturkompensation durchzuführen halte ich für schwierig und der Erbauer der Originalschaltung wohl auch. Deshalb ist die Temperaturkompensation je oben und unten angebracht. LG old.
Holm T. schrieb: > R15=720, R12=R13=12k...ergibt ne gewaltige Überkompensation, der > Ruhestrom fällt auf 0. Für mich ist es ungewöhnlich das Q3 und Q4 ihr Bezugspotential gegen +35 V haben und Q5 und Q6 ihr Bezugspotential gegen -35 V und nicht gemeinsam gegen OUT. Wer hat sich so etwas ausgedacht und was für Vorteile so das bringen? Dem Fremdspannungsünterdrückung, z.B. durch Brumm auf der Versorgung, tut das nicht gut. Hier können bei Bezug auf OUT die beiden Konstanstromquellen behilflich sein. Bei Bezug auf OUT kann man die Temperaturkompensation auch wieder direkt an Q3 und Q5 positionieren. Dann fällt auch die hohe Spannungsverstärkung durch Q1/Q9 und Q2/Q8 aus dem Kreis der Temperaturkompensation heraus. Schaut mal im guten alten Tietze-Schenk nach. mfg Klaus
Aus der W. schrieb: > Ich werde nochmal neu Simulieren und wette, das Gert dann > auch mit der Belastung des Operationsverstärkers glücklich > sein wird. Da ist sie. Und zufrieden? LG old.
Klaus R. schrieb: > Holm T. schrieb: >> R15=720, R12=R13=12k...ergibt ne gewaltige Überkompensation, der >> Ruhestrom fällt auf 0. > > Für mich ist es ungewöhnlich das Q3 und Q4 ihr Bezugspotential gegen +35 > V haben und Q5 und Q6 ihr Bezugspotential gegen -35 V und nicht > gemeinsam gegen OUT. Wer hat sich so etwas ausgedacht und was für > Vorteile so das bringen? Du kannst die Schaltung so umzeichnen das der die Kollektoren auf Masse liegen, was das bei TO3 bedeutet weißt Du. > > Dem Fremdspannungsünterdrückung, z.B. durch Brumm auf der Versorgung, > tut das nicht gut. Hier können bei Bezug auf OUT die beiden > Konstanstromquellen behilflich sein. Der Unterschied zu "üblichen" Schaltungen ist ,das sämtliche hinter dem OPV folgende Stufen eine Spannungsverstärkung haben und diese somit nicht den Vollen Ausgangsspannungshub bringen muß. > > Bei Bezug auf OUT kann man die Temperaturkompensation auch wieder direkt > an Q3 und Q5 positionieren. Dann fällt auch die hohe > Spannungsverstärkung durch Q1/Q9 und Q2/Q8 aus dem Kreis der > Temperaturkompensation heraus. ..das ist doch völlig Banane.. im Endeffekt stellt sich ein Regelgleichgewicht ein das den Ruhestrom mehr oder weniger konstant hält. > > Schaut mal im guten alten Tietze-Schenk nach. > mfg Klaus Die alten "normalen" Schaltungen kennen wir alle, ich schrieb schon, ich brauche keinen Verstärker, aber mich hatte eben diese Schaltung interessiert. Gruß, Holm
Aus der W. schrieb: > Aus der W. schrieb: >> Ich werde nochmal neu Simulieren und wette, das Gert dann >> auch mit der Belastung des Operationsverstärkers glücklich >> sein wird. > > Da ist sie. > Und zufrieden? > > LG > old. Nimm mal bitte die anderen Transistoren (2N5x). BTW: es geht gar nicht ums "zufrieden Sein", wir spielen... Gruß, Holm
Aus der W. schrieb: > Da ist sie. > Und zufrieden? Sieht schon wesentlich besser aus. Damit man sieht was ich meine, anbei die Simulation des Leach_AMP. Hier der Einstieg in die ganze Doku. http://leachlegacy.ece.gatech.edu/lowtim/ mfg Klaus
Holm T. schrieb: > Nimm mal bitte die anderen Transistoren (2N5x). Mach ich später am abend ... Klaus R. schrieb: > Leach_AMP Das ist ein Emitterfolger, wir haben hier einen OTA. LG old.
Aus der W. schrieb: > Klaus R. schrieb: >> Leach_AMP > > Das ist ein Emitterfolger, wir haben hier einen OTA. OTA? Ist ein OPA gemeint? Der Leach_Amp ist kein Emitterfolger. Die Differenzstufe ist nur diskret aufgebaut. Darum ging es mir überhaupft nicht. Es geht nur um die der Differenzstufe folgende Treiberstufe und Endstufe. Sieht das Prinzip nicht einwenig zweckmäßiger aus? mfg klaus
Klaus R. schrieb: > Aus der W. schrieb: >> Klaus R. schrieb: >>> Leach_AMP >> >> Das ist ein Emitterfolger, wir haben hier einen OTA. > > OTA? Ist ein OPA gemeint? > > Der Leach_Amp ist kein Emitterfolger. Die Differenzstufe ist nur diskret > aufgebaut. Darum ging es mir überhaupft nicht. Es geht nur um die der > Differenzstufe folgende Treiberstufe und Endstufe. > > Sieht das Prinzip nicht einwenig zweckmäßiger aus? > mfg klaus ...eben, die Endstufe des Leach ist ein Emitterfolger, die Last liegt am Emitter, eine gesteuerte Spannungsquelle. Das russische Teil ist eine gesteuerte Stromquelle, die Last liegt am Kollektor. Zweckmäßiger? Nö. Stelle Dir beides als integrierten Hybrid-IC vor, also Kastel drum. Welcher von Beiden ist dann zweckmäßiger? :-) Gruß, Holm
Klaus R. schrieb: > Der Leach_Amp ist kein Emitterfolger. Schau mal wo die 0R33 sitzen. Erkennst Du den Unterschied? LG old.
Mal hier gucken.. https://www.schematicsunlimited.com/q/qsc und qsc-1200 oder qsc-1400 angucken.... da gibts auch den Trick mit der Masse frei Haus und auch die Temperaturkompensation wurde nicht von mir erfunden.. Gruß, Holm
Beitrag #5863176 wurde von einem Moderator gelöscht.
Holm T. schrieb: > Mal hier gucken.. Das sind Sziklai-Emitterfolger in einem Circlotron. Ist aber eine Frage der Betrachtungsweise, muss ich drüber schlafen.. Der NTC lässt mich vermuten, dass es Probleme bei der Temperaturkompensation gibt. LTspice moppert über Deine Modelle. Und nun? LG old.
Holm T. schrieb: > ...eben, die Endstufe des Leach ist ein Emitterfolger, die Last liegt am > Emitter, eine gesteuerte Spannungsquelle. Das russische Teil ist eine > gesteuerte Stromquelle, die Last liegt am Kollektor. Zu gewissen früheren Zeiten gab es mal den Spruch: "Wozu macht ihr das? Antwort: Zur Verwirrung der Russen." Jetzt haben die Russen wohl zurückgeschlagen. Hast Du den Ruhestrom schon im Griff? mfg Klaus
Aus der W. schrieb: > Holm T. schrieb: >> Mal hier gucken.. > > Das sind Sziklai-Emitterfolger in einem Circlotron. > Ist aber eine Frage der Betrachtungsweise, muss ich > drüber schlafen.. > Der NTC lässt mich vermuten, dass es Probleme bei der > Temperaturkompensation gibt. > > LTspice moppert über Deine Modelle. Und nun? > > LG > old. mach mal die beschissene 1N750 wieder mit rein. die ganzen BZX83Cirgendwas sind mit Durchbruchsspannugn überschreibene 1N750, gibts nichts davon weiß der mit bv nix anzufangen..Bisschen prasselig. Gruß, Holm
Klaus R. schrieb: > Holm T. schrieb: >> ...eben, die Endstufe des Leach ist ein Emitterfolger, die Last liegt am >> Emitter, eine gesteuerte Spannungsquelle. Das russische Teil ist eine >> gesteuerte Stromquelle, die Last liegt am Kollektor. > > Zu gewissen früheren Zeiten gab es mal den Spruch: "Wozu macht ihr das? > Antwort: Zur Verwirrung der Russen." Jetzt haben die Russen wohl > zurückgeschlagen. > > Hast Du den Ruhestrom schon im Griff? > mfg Klaus Ich habe angesichts der Tatsache das meine Frau heute aus Dublin wieder gekommen ist Anderes (erfreuliches) an der Backe gehabt. Keine Hektik, es eilt überhaupt nicht. Ich werde das in Hardware mal checken. BTW: ich bin Ossi..mich abe nRussen schon oft verwirrt, aber meistens hat das Hand und Fuß, vieles ist gewöhnungsbedürftig, aber russische Freunde sind durchaus eine Sache die ich nicht missen wollen würde, die gehen für Dich durch die Hölle. Ich stelle mir ungerne Russen als Feind vor, manche amerikanische Blondinen raffen das aber nicht. Gruß, Holm
Holm T. schrieb: > mach mal die beschissene 1N750 wieder mit rein. Ich verstehe nur Bahnhof … Mir gefällt an der russischen Schaltung, dass er auf die Emitter geht. Das behalte ich gerne bei. LG old.
Holm T. schrieb: > aber russische > Freunde sind durchaus eine Sache die ich nicht missen wollen würde, Ich habe nichts gegen Russen, zumindest wenn sie friedlich bleiben. Es war ein Spruch von ganz früher und auch nicht von mir. mfg klaus
Aus der W. schrieb: > Holm T. schrieb: >> mach mal die beschissene 1N750 wieder mit rein. > > Ich verstehe nur Bahnhof … > > Mir gefällt an der russischen Schaltung, dass > er auf die Emitter geht. Das behalte ich gerne bei. > > LG > old. In dem 3055.mod sind Modelle von Z-Dioden die einfach die Breakdown Voltage der 1N750 überschreiben. LTspice ist zu dämlich das zu ignorieren, deswegen gibts in meiner Schaltung oben eine einzelne 1N750 mit einem Pol nach Masse, dadurch wird die referenziert und die Variable BV ist bekannt. Verwendest du keine der Z-Dioden, wird das Modell nicht geladen und das überschreiben schlägt fehl. Bau die Diode wieder ein oder streiche die BZX83 aus der 3055.mod. Gruß, Holm
Holm T. schrieb: > deswegen gibts in meiner Schaltung oben eine einzelne 1N750 > mit einem Pol nach Masse, dadurch wird die referenziert und die Variable > BV ist bekannt. Danke, Du hast ja Tricks drauf … Ich mache das morgen. LG old.
Klaus R. schrieb: > Holm T. schrieb: >> aber russische >> Freunde sind durchaus eine Sache die ich nicht missen wollen würde, > > Ich habe nichts gegen Russen, zumindest wenn sie friedlich bleiben. Es > war ein Spruch von ganz früher und auch nicht von mir. > mfg klaus Glaub ich Dir aufs Wort..und höre Dir das mal an und verstehe es: https://www.youtube.com/watch?v=wHylQRVN2Qs Gruß, Holm
Aus der W. schrieb: > Holm T. schrieb: >> Mal hier gucken.. > > Das sind Sziklai-Emitterfolger in einem Circlotron. > Ist aber eine Frage der Betrachtungsweise, muss ich > drüber schlafen.. > Der NTC lässt mich vermuten, dass es Probleme bei der > Temperaturkompensation gibt. > > LTspice moppert über Deine Modelle. Und nun? > > LG > old. Ein Circlotron hat 2 getrennte Spannungsversorgungen, die Dinger hier nur Eine schwebende. An einen NTC hatte ich auch schon gedacht, hatte nur keine Lust nach Modellen zu suchen. Gruß, Holm
Beitrag #5863611 wurde von einem Moderator gelöscht.
Deine verwendeten Transistoren haben weniger hfe. Ich musste daher, ähnlich Deiner Verstaerker_7, den Darlington aufstocken. Mir ist dann noch aufgefallen, dass die BE-Strecken von O1, Q2 spannungsmässig überlastet werden, dafür die 4148. Holm T. schrieb: > die Dinger hier Ja, ich habe mich blenden lassen. Vertausche mal GND und Ausgang, dann ist das Ding entzaubert. LG old.
Aus der W. schrieb: > Vertausche mal GND und Ausgang, dann ist das Ding entzaubert. Ich habe es getan. Sehe aber nur Nachteile in der Anordnung. LG old.
Na der Vorteil ist halt, das der Kühlkörper auf Massepotential liegen kann und eine Isolation der Transistoren mit hohem Wärmewiderstand nicht nötig ist. Damit entfällt auch die Kufzschlussgefahr zwischen TO3 und KK. Rein elektrisch ist das aber die selbe Schaltung. Auch bei normaler Schaltung liegen die Netzteilelkos im NF Signalweg. Bzw: die BD Transistoren in der Temperaturkompensation sind Mist, weil man die wieder isoliert montieren muß. Sind die notwendig oder tuns da auch die 2N5401? Gruß, Holm
Holm T. schrieb: > Bzw: die BD Transistoren in der Temperaturkompensation sind Mist, weil > man die wieder isoliert montieren muß. Sind die notwendig oder tuns da > auch die 2N5401? Schau mal wie schön der Dominic den Temperaturkompensations-BD auf den Leistungstransistor geschraubt hat: https://www.mikrocontroller.net/attachment/375204/40379661_1961682427211406_4054246727090176000_n.jpg Beitrag "100W Class A, per OPV gegengekoppelt" Holm T. schrieb: > Na der Vorteil ist halt, das der Kühlkörper auf Massepotential liegen > kann und eine Isolation der Transistoren mit hohem Wärmewiderstand nicht > nötig ist. Damit entfällt auch die Kufzschlussgefahr zwischen TO3 und > KK. Inzwischen verwende ich fast nur noch dieses Silikon welches keine Wärmeleitpaste benötigt. Von daher entfällt dieses Argument. Holm T. schrieb: > Rein elektrisch ist das aber die selbe Schaltung Auf den ersten Blick. Ziehe Dir doch mal die asc und lasse Dir das Oszillogramm an Collector-Emitter von Q1 und Q2 zeigen. Die Endtransistoren sind jetzt "Emitterfolger" und benötigen entsprechend Ansteuerspannung. Auch die Aussteuerbarkeit ist dadurch etwas vermindert. Mir gefällt das nicht mit dem schwimmenden Netzteil. Auch lässt sich nicht ein gemeinsames für beide Endstufen verwenden. LG old.
Aus der W. schrieb: > Aus der W. schrieb: >> Vertausche mal GND und Ausgang, dann ist das Ding entzaubert. > > Ich habe es getan. Sehe aber nur Nachteile in der Anordnung. > > LG > old. Die Schaltung mit den Netzteilen am Lastwiderstand ist ja der größte Pfusch den ich seit langem bei einem Analogverstärker gesehen habe.
Aus der W. schrieb: > Holm T. schrieb: >> Bzw: die BD Transistoren in der Temperaturkompensation sind Mist, weil >> man die wieder isoliert montieren muß. Sind die notwendig oder tuns da >> auch die 2N5401? > > Schau mal wie schön der Dominic den Temperaturkompensations-BD > auf den Leistungstransistor geschraubt hat: > https://www.mikrocontroller.net/attachment/375204/40379661_1961682427211406_4054246727090176000_n.jpg > Beitrag "100W Class A, per OPV gegengekoppelt" > > Holm T. schrieb: >> Na der Vorteil ist halt, das der Kühlkörper auf Massepotential liegen >> kann und eine Isolation der Transistoren mit hohem Wärmewiderstand nicht >> nötig ist. Damit entfällt auch die Kufzschlussgefahr zwischen TO3 und >> KK. > > Inzwischen verwende ich fast nur noch dieses Silikon welches > keine Wärmeleitpaste benötigt. Von daher entfällt dieses > Argument. > Wenn die Transistoren beider Kanäle fest und ohne Isolation auf dem KK verschraubt sind, braucht man gar keine Isolierbeilage. TO92 Temperaturfühler steckt man einfach in ein passendes (Sack-)Loch, ggf. mit etwas weißer Pampe. > Holm T. schrieb: >> Rein elektrisch ist das aber die selbe Schaltung > Auf den ersten Blick. > Ziehe Dir doch mal die asc und lasse Dir das Oszillogramm > an Collector-Emitter von Q1 und Q2 zeigen. ..zu warm hier. Das mach ich morgen Vormittag mal in der Werkstatt. > Die Endtransistoren sind jetzt "Emitterfolger" und benötigen > entsprechend Ansteuerspannung. Auch die Aussteuerbarkeit > ist dadurch etwas vermindert. Mir gefällt das nicht mit dem > schwimmenden Netzteil. > Auch lässt sich nicht ein gemeinsames für beide > Endstufen verwenden. > > LG > old. Ein Trafo mit 2 Wicklungen machts schon, ist in dem meisten Amps auch für positive und negative Versorgung drin. Gruß, Holm
Helmut S. schrieb: > Aus der W. schrieb: >> Aus der W. schrieb: >>> Vertausche mal GND und Ausgang, dann ist das Ding entzaubert. >> >> Ich habe es getan. Sehe aber nur Nachteile in der Anordnung. >> >> LG >> old. > > Die Schaltung mit den Netzteilen am Lastwiderstand ist ja der größte > Pfusch den ich seit langem bei einem Analogverstärker gesehen habe. Schaue Dir mal einen "gewöhnlichen2 Verstärker an und beobachte mal sachte wohin der Masseanschluß der Last so führt. Die Firma QSC baut wohl kommerzielle 19" Verstärker für Bühnenbetrieb, ich denke die wissen was sie tun :-) Jetzt wäre der Zeitpunkt Helmut zu dem Du erklären könntest warum genau das Pfusch ist. Gruß, Holm
Holm T. schrieb: > Helmut S. schrieb: >> Aus der W. schrieb: >>> Aus der W. schrieb: >>>> Vertausche mal GND und Ausgang, dann ist das Ding entzaubert. >>> >>> Ich habe es getan. Sehe aber nur Nachteile in der Anordnung. >>> >>> LG >>> old. >> >> Die Schaltung mit den Netzteilen am Lastwiderstand ist ja der größte >> Pfusch den ich seit langem bei einem Analogverstärker gesehen habe. > > Schaue Dir mal einen "gewöhnlichen2 Verstärker an und beobachte mal > sachte wohin der Masseanschluß der Last so führt. > > Die Firma QSC baut wohl kommerzielle 19" Verstärker für Bühnenbetrieb, > ich denke die wissen was sie tun :-) > Holm Hallo, da hat man doch die volle Signalspannung mit z. B. 10kHz Frequenz auf der Trafowicklung gegenüber der Primärwicklung die im Prinzip geerdet ist.
Helmut S. schrieb: > Holm T. schrieb: >> Helmut S. schrieb: >>> Aus der W. schrieb: >>>> Aus der W. schrieb: >>>>> Vertausche mal GND und Ausgang, dann ist das Ding entzaubert. >>>> >>>> Ich habe es getan. Sehe aber nur Nachteile in der Anordnung. >>>> >>>> LG >>>> old. >>> >>> Die Schaltung mit den Netzteilen am Lastwiderstand ist ja der größte >>> Pfusch den ich seit langem bei einem Analogverstärker gesehen habe. >> >> Schaue Dir mal einen "gewöhnlichen2 Verstärker an und beobachte mal >> sachte wohin der Masseanschluß der Last so führt. >> >> Die Firma QSC baut wohl kommerzielle 19" Verstärker für Bühnenbetrieb, >> ich denke die wissen was sie tun :-) >> Holm > > Hallo, > da hat man doch die volle Signalspannung mit z. B. 10kHz Frequenz auf > der Trafowicklung gegenüber der Primärwicklung die im Prinzip geerdet > ist. Whow, das hatten früher schon die EL34 PPP Verstärker..mit mehreren hunderten Volt NF auf der Wicklung. Die Wicklungskapazität gegen die Primärwicklung (oder besser Schirmwicklung) fällt mit ihren wenigen 100pf nicht auf, der AMP hat einen sehr geringen Quellwiderstand. ...und? Gruß, Holm
Holm T. schrieb: > Whow, das hatten früher schon die EL34 PPP Verstärker..mit mehreren > hunderten Volt NF auf der Wicklung. Ja, war keine gute Idee. Es gibt auch PPP-Schaltungen mit "geerdetem" Netzteil: http://commentatroehrenbude.blogspot.com/2015/04/ppp.html Und es kommt gar nicht gut, wenn Q7, Q8, Q9 und Q10 in Schaltung 008 über eine (Nebenschluss-) Kapazität an GND liegen. Für einen Bühnenverstärker kommt es auf jedes Volt bei der Aussteuerung an. Gerade dafür ist das Konzept ungünstig. Noch schlimmer ist die Ansteuerung über die Basen beim qsc, hier greift die Millerkapazität aufgrund des floatenden Netzteils. Holm T. schrieb: > Wenn die Transistoren beider Kanäle fest und ohne Isolation auf dem KK > verschraubt sind, braucht man gar keine Isolierbeilage. > > TO92 Temperaturfühler steckt man einfach in ein passendes (Sack-)Loch, > ggf. mit etwas weißer Pampe. Für mich ist es leichter und sauberer einen BD139 mit Silikonmatte anzuschrauben als Dein Sackloch mit Pampe. Ich glaube mit der Silikonmatte ist der Wärmewiderstand kleiner als bei der direkten Montage ohne "Pampe". LG old.
Aus der W. schrieb: > Ich glaube mit der Silikonmatte ist der Wärmewiderstand > kleiner als bei der direkten Montage ohne "Pampe". Wer macht denn so etwas?
Montage_ohne_WLP ist gemeint. Das macht man doch nur bar jeder Ahnung?
Bitte melde dich an um einen Beitrag zu schreiben. Anmeldung ist kostenlos und dauert nur eine Minute.
Bestehender Account
Schon ein Account bei Google/GoogleMail? Keine Anmeldung erforderlich!
Mit Google-Account einloggen
Mit Google-Account einloggen
Noch kein Account? Hier anmelden.











