Ich versuche aus einem 24V Printtrafo (ca. 3,6VA) , der eine Leerlaufspannung von 27,7V hat, etwa eine geglättete Versorgungsspannung von 33V herauszuholen. Die maximale Stromentnahme liegt bei ca. 50mA. Beim Versuch, dies mit einem LM317 zu machen, scheitere ich. Komme da rippelfrei nur knapp über 30V. Vielleicht muß doch ein Low Drop Regler her. Empfehlungen? Vielleicht zu meiner Schaltung noch Empfehlungen. Ob ich die halbe Versorgungsspannung verlustfreier gewinnen könnte, evtl. aus der Spannungsreglerschaltung direkt? Oder einen zweiten Spannungsregler? Randbedingungen: möglichst wenig Platinenplatz (TH). Grüße Christoph
Noch mal ein Screenshot mit besserer Nomenklatur, falls nötig.
ChristophK schrieb: > Vielleicht muß doch ein Low Drop Regler > her. Empfehlungen? Vielleicht zu meiner Schaltung noch Empfehlungen. Wie wäre es mit einem passenden Trafo? Das die Netzspannung in DE um 10% differieren kann, auch nach unten, ist dir bewusst?
ChristophK schrieb: > Ich versuche aus einem 24V Printtrafo (ca. 3,6VA) eine geglättete > Versorgungsspannung von 33V herauszuholen. Das wird wohl kaum klappen. Da brauchst Du eher einen 30V-Trafo oder besser 36V Trafo. Dieser sollte für 50mA Gleichstrom etwa 100mA Wechselstrom liefern können. Vielleicht wäre für Dich ein Schaltnetzteil 230V~/33V= besser geeignet.
Du könntest erst verdoppeln und dann kontrollierbar regeln. Die 50mA sollten machbar sein, wenn du den Verdoppler etwas grosszügiger dimensionierst.
ChristophK schrieb: > Empfehlungen? Konventioneller Trafo hängt an konventionellem Stromnetz muss mit +/-10% Schwankung klarkommen. Dein Ansatz scheitert schon bei Nennspannung, da helfen die 2V die ein ultra low drop bringt auch nicht mehr. Du brauchst einen anderen Ansatz, entweder ((33+2.5)*1.2+2)/1.414/0.9 = 35V Trafowicklung. Oder einen step up Schaltregler. http://www.dse-faq.elektronik-kompendium.de/dse-faq.htm#F.9
Jörg R. schrieb: > @TO > Wozu benötigst Du 33V mit 50mA? Zum einen braucht meine Anwendung eine ungeregelte Gleichspannung von ca. 33V (mit geringem Stromverbrauch - 1mA), dann eine Opampversorgung, wobei ich die single ended machen wollte (5-10mA), plus 2x20mA, mit denen 2 SSR geschaltet werden. Diese Printtrafos haben die Eigenschaft, daß sie ihre Nennspannung erst abgeben, wenn der spezifizierte Maximalstrom entnommen wird. Im Leerlauf liegen bei dem verwendetetn Printtrafo (24V) am Siebelko der Brücke gut 40V an. Das geht natürlich runter bei entsprechender Stromentnahme. Genaugenommen müßte ich mal eine Kennlinie aufnehmen. Was gibt's für Kleinst-Schaltnetzteile, die mir 36V liern könnten?
Harald W. schrieb: > ChristophK schrieb: > >> Ich versuche aus einem 24V Printtrafo (ca. 3,6VA) eine geglättete >> Versorgungsspannung von 33V herauszuholen. > > Das wird wohl kaum klappen. Da brauchst Du eher einen 30V-Trafo > oder besser 36V Trafo. Dieser sollte für 50mA Gleichstrom etwa > 100mA Wechselstrom liefern können. Vielleicht wäre für Dich ein > Schaltnetzteil 230V~/33V= besser geeignet. Was aber nicht größer als etwa der Printtrafo sein darf und daran wird's schon scheitern. Steckernetzteil nützt auch nichts, da 230V Netzspannung auch anwesend sein sollen und nur ein Netzkabel in das Gerät gehen soll. Grüße Christoph
>Zum einen braucht meine Anwendung eine ungeregelte Gleichspannung von >ca. 33V (mit geringem Stromverbrauch - 1mA), dann eine Opampversorgung, >wobei ich die single ended machen wollte (5-10mA), plus 2x20mA, mit >denen 2 SSR geschaltet werden. Da wäre mal die Frage gestattet, wozu heutzutage eine OpAmp-Schaltung noch so viel Spannung braucht, bzw. ob die 33V ungeregelte Gleichspannung wirklich in dieser Höhe nötig ist. Vielleicht solltest Du da mal ansetzen ...
Jens G. schrieb: > Zum einen braucht meine Anwendung eine ungeregelte Gleichspannung > von >ca. 33V (mit geringem Stromverbrauch - 1mA), dann eine > Opampversorgung, >wobei ich die single ended machen wollte (5-10mA), > plus 2x20mA, mit >denen 2 SSR geschaltet werden. > > Da wäre mal die Frage gestattet, wozu heutzutage eine OpAmp-Schaltung > noch so viel Spannung braucht, bzw. ob die 33V ungeregelte > Gleichspannung wirklich in dieser Höhe nötig ist. Vielleicht solltest Du > da mal ansetzen ... Die Opampversorgung ist ja dann der geregelte Teil. Was ist an 30V (+-15V) so ungewöhnlich? Soll ich jetzt noch sagen, daß damit ein Röhrenverstärker angesteuert wird? :)
Ich würde ja ein Schaltnetzteil-Modul wie z.B. dieses nehmen: https://www.digikey.de/product-detail/de/recom-power/RAC10-15DK-277/945-3126-5-ND/7807874
Thorsten S. schrieb: > Ich würde ja ein Schaltnetzteil-Modul wie z.B. dieses nehmen: > https://www.digikey.de/product-detail/de/recom-power/RAC10-15DK-277/945-3126-5-ND/7807874 Interessant, würde ich möglicherweise sofort nehmen, aber wo bekomme ich meine ungeregelte Gleichspannung >35V her?
ChristophK schrieb: > Die Opampversorgung ist ja dann der geregelte Teil. Was ist an 30V > (+-15V) so ungewöhnlich? DU hast nirgends +-15V. Deine künstliche Masse ist so auch Unfug, besser ein hochohmigerer Spannungsteiler und ein OP als Impedanzwandler mit einem niedrigen Widerstand am Ausgang und zwei Kondensatoren nach Ülus und nach Masse für eine künstliche Masse. Noch besser wäre ein Trafo mit Mittelabgriff und zwei Spannungsregler. Warum müssen es unbedingt 33V sein? Warum reichen dem OP nicht +-12V? Egal du macht wahrscheinlich eh was du willst und nicht was man dir rät.
Hm, wenn du wirklich wenig Strom brauchst, dann häng doch eine Villard Schaltung dran, hast aber dann halt dann 60V, mit denen musst du dann klar kommen. Oder, du nimmst einen kleinen Boost Wandler, dann sind die 33V auch kein Problem. mfg Gast
ChristophK schrieb: > Was ist an 30V (+-15V) so ungewöhnlich? Ja in den 70er und 80er Jahren war das noch normal. Aber heute nicht mehr.
ChristophK (Gast) schrieb: >Die Opampversorgung ist ja dann der geregelte Teil. Was ist an 30V >(+-15V) so ungewöhnlich? Naja, selbst Audioschaltungen brauchen eigentlich nicht unbedingt 30V, es sei denn, man hat spezielle Anforderungen, wie z.B. hohe Aussteuerbarkeit. Wenn das aber nicht nötig ist, dann kann man ja die Schaltung z.B. auch mit 24V betreiben, und gut ist. ><Soll ich jetzt noch sagen, daß damit ein Röhrenverstärker angesteuert >wird? :) Das begrüdnet aber immer noch nicht, daß es unbedingt 30V sein müssen, da ich ja immer noch nicht weiß, was an Parametern so nötig ist. Deine bisherigen Versuche lt. deinem Initial-Post kannste jedenfalls vergessen, auch mit LowDrop, erst Recht bei Betrachtung der möglichen Netzsannungstoleranzen. Von daher isses vielleicht sinnvoller, die Schaltung auf Erfordernig einer hohen Spannung abzuklopfen, oder in den saueren Appel beisen, und einen Trafo mit höherer Spannung nehmen.
Hohe Aussteuerbarkeit ist eine der Hauptrandbedingungen.
ChristophK schrieb: > Die Opampversorgung ist ja dann der geregelte Teil. Was ist an 30V > (+-15V) so ungewöhnlich? Wieso 30V? Oben schreibst Du noch 33V? > Soll ich jetzt noch sagen, daß damit ein Röhrenverstärker angesteuert > wird? :) Nein, Du musst gar nichts sagen. Dann kommen aber auch keine Tipps/Vorschläge. Deine etwas unhöfliche Frage kann ich nicht ganz nachvollziehen.
In der gleichen Größe wie die kleinen Netztrafos gibts das auch als Schaltregler. Wurden extra so konzipiert.
Kleine höhervoltige SNT finden sich z.B. in alten NTBAs fürs ISDN Netz. Wimre sind da ca. 60V am Ausgang.
Jörg R. schrieb: > ChristophK schrieb: > Die Opampversorgung ist ja dann der geregelte Teil. Was ist an 30V > (+-15V) so ungewöhnlich? > > Wieso 30V? Oben schreibst Du noch 33V? > > Soll ich jetzt noch sagen, daß damit ein Röhrenverstärker angesteuert > wird? :) > > Nein, Du musst gar nichts sagen. Dann kommen aber auch keine > Tipps/Vorschläge. Deine etwas unhöfliche Frage kann ich nicht ganz > nachvollziehen. Das war nicht unhöflich gemeint (Smiley), ich bezog mich eher auf das Wort „Röhrenverstärker“, das hier manchmal,sagen wir, ungewöhnliche Reaktionen hervorgerufen hat.Stichwort „Jehowa“ Ob 33 oder 30V, Du hattest ja hohe Versorgungsspannung gemeint und ich nahm nicht an, daß Du Dich an den 33V aufgehangen hast. So wollte ich erst mal die 30V diskutieren.
ChristophK schrieb: > Ich versuche aus einem 24V Printtrafo (ca. 3,6VA) , der eine > Leerlaufspannung von 27,7V hat, etwa eine geglättete Versorgungsspannung > von 33V herauszuholen. Die maximale Stromentnahme liegt bei ca. 50mA. [...] > Empfehlungen? Der Trafo ist extrem schlecht gewählt. Ändere das und alle Probleme lösen sich in Luft auf. Tipp: Welche Nennspannungen gibt es denn noch in der gleichen Bauform?
Matthias S. schrieb: > Kleine höhervoltige SNT finden sich z.B. in alten NTBAs fürs ISDN > Netz. > Wimre sind da ca. 60V am Ausgang. Eher 40V, damit hier eigentlich noch passender. Werden dem TE aber mechanisch noch zu groß sein. Im Anhang mal ein Transplantat.
ChristophK schrieb: > dann eine Opampversorgung, > wobei ich die single ended machen wollte (5-10mA), Warum nimmst Du dann keinen Op-Amp der die Spannung verträgt? z.B. LT2057HV (60V) oder ADA4522 (55V). Gruß Anja
c-hater schrieb: > ChristophK schrieb: > > Ich versuche aus einem 24V Printtrafo (ca. 3,6VA) , der eine > Leerlaufspannung von 27,7V hat, etwa eine geglättete Versorgungsspannung > von 33V herauszuholen. Die maximale Stromentnahme liegt bei ca. 50mA. > > [...] > Empfehlungen? > > Der Trafo ist extrem schlecht gewählt. Ändere das und alle Probleme > lösen sich in Luft auf. > > Tipp: Welche Nennspannungen gibt es denn noch in der gleichen Bauform? 2x15V oder 2x18V sind ja übliche Werte. Danach müßte ich mal Ausschau halten. Dann käme die Frage nach dem Low Drop Regler wieder auf, denn auf dicke Elkos würde ich auch gerne verzichten.
ChristophK schrieb: > Dann käme die Frage nach dem Low Drop Regler wieder auf Für mich nicht. Aus 2x18V kannst du sicher ohne große Schwierigkeiten stabile 2x15V DC machen. Brauchst du überhaupt Spannungsregler? Ich frage, weil vernünftig aufgebaute Verstärker keine stabile Spannungsversorgung benötigen.
Stefanus F. schrieb: > ChristophK schrieb: >> Dann käme die Frage nach dem Low Drop Regler wieder auf > > Für mich nicht. Aus 2x18V kannst du sicher ohne große Schwierigkeiten > stabile 2x15V DC machen. Brauchst du überhaupt Spannungsregler? > > Ich frage, weil vernünftig aufgebaute Verstärker keine stabile > Spannungsversorgung benötigen. Allein schon um große Siebelkos zu vermeiden würde ich einen Vreg benutzen.
ChristophK schrieb: > Allein schon um große Siebelkos zu vermeiden würde ich einen Vreg > benutzen. Du hast vielleicht vergessen, dass aktuelle Schaltnetzteile mit hohen Schaltfrequenzen (typisch >100kHz) arbeiten und alleine deswegen schon keine dicken Elkos mehr brauchen. Die sind in der Regel bereits Bestandteil der Schaltnetzteile.
ChristophK schrieb: >> Ich frage, weil vernünftig aufgebaute Verstärker keine stabile >> Spannungsversorgung benötigen. > > Allein schon um große Siebelkos zu vermeiden würde ich einen Vreg > benutzen. ?!? Ein Elko hat einen geringeren Innenwiderstand als ein Spannungsreglerausgang, ein Leistungsverstärker wird also direkt am ELko einen geringerem Versorgungsspannungsabfall bei Impulsbelastung erfahren als hinter einem Spannungsregler. Mit den 100Hz pulsieren des Siebelkos kommen Audioverstärker normalerweise gut klar, die regeln nämlich die Ausgangsspannung sogar mit 20kHz nach, denn sie sind selbst Spannungsregler, adjustable durch die Eingangsspannung. Es ist eher ein Problem, 2 Spannungsregler nacheinander stabil zu kommen, daher nutz man meistens nur Emitterfolgerstabilisierungen in Audioverstärkern wenn sie ein Problem mit zu hoher Leerlaufspannung des unstabilisierten Netzteils hätten. Siehe http://www.dse-faq.elektronik-kompendium.de/dse-faq.htm#F.30
>Ich frage, weil vernünftig aufgebaute Verstärker keine stabile >Spannungsversorgung benötigen. Naja, ganz so einfach isses nun auch wieder nicht, bzw. nur für solche Fälle, wo mit recht hohen Pegeln gearbeitet wird (also vermutlich auch im Falle des TO)). Wenn es eher um kleinere Pegel unter 1V geht, dann würde ich auch auf U-Regler setzen, weil das ganz einfach die Gesamt-PSRR erhöht. Ist sicherlich auch allgemein üblich, irgendwelche Vorstufen mit stabilisierter Spannung zu betreiben. Aber dann braucht man auch keine 30V mehr. Da der TO aber einen Röhrenverstärker damit ansteuern will, und der TO seine Schaltung nur mit single 30V versorgen will (nicht symmetrische 15V), habe ich aber sowieso die Befürchtung, daß die resultierende PSRR ohnehin die schlechteste in der ganzen Kette ist, so daß der Stabilisierungsaufwand gar nicht lohnt ...
Beitrag #5958495 wurde von einem Moderator gelöscht.
Anja schrieb: > ChristophK schrieb: >> dann eine Opampversorgung, >> wobei ich die single ended machen wollte (5-10mA), > > Warum nimmst Du dann keinen Op-Amp der die Spannung verträgt? > z.B. LT2057HV (60V) oder ADA4522 (55V). > > Gruß Anja Ich nehme ja schon einen Opamp (MC1458, NE5532), der +-22V kann. Gut, ich weiß, sollte man nicht voll ausreizen. Auch wollte ich einen Dual Opamp verwenden, und die von Dir vorgeschlagenen sind (bis auf den ADA4522) single. Sind die auch für NF-Anwendungen geeignet? Ich hatte mal an anderer Stelle hier den Fall, daß ich beim Einsatz eines rail-to-rail Opamps solche "Knickstellen" im ansonsten sinusförmigen Ausgangssignal hatte - ich glaube, oberhalb der rail-to-rail Schwelle, WIMRE. r-r brauche ich an sich nicht. Grüße Christoph
ChristophK schrieb: > r-r brauche ich an sich nicht. Wir sind wieder (immer noch?) an dem Punkt, dass du die ganzen Anforderungen offen legen solltest. Und zwar, was du wirklich brauchst, nicht was du dir als Lösung ausgedacht hast. Um dies zu Unterscheiden, brauchen wir den Plan von der Beschaltung drumherum. Mit Geheimniskrämerei ist hier noch niemand voran gekommen. Falls dein Projekt geheim ist, dann hole Dir Unterstützung bei vertrauenswürdigen Firmen, die sich auf Geheimhaltungsklauseln einlassen. Hier im Forum ist Geheimhaltung unangebracht.
Jens G. schrieb: >>Ich frage, weil vernünftig aufgebaute Verstärker keine stabile >>Spannungsversorgung benötigen. > ... > Da der TO aber einen Röhrenverstärker damit ansteuern will, und der TO > seine Schaltung nur mit single 30V versorgen will (nicht symmetrische > 15V), habe ich aber sowieso die Befürchtung, daß die resultierende PSRR > ohnehin die schlechteste in der ganzen Kette ist, so daß der > Stabilisierungsaufwand gar nicht lohnt ... Warum soll die PSRR bei angenommener geeigneter Trafoauswahl die "schlechteste in der ganzen Kette" sein? Und warum soll sich der Stabilisierungsaufwand nicht lohnen? Das mußt Du mir mal erklären.
Ingo W. schrieb: > Matthias S. schrieb: >> Kleine höhervoltige SNT finden sich z.B. in alten NTBAs fürs ISDN >> Netz. >> Wimre sind da ca. 60V am Ausgang. > > Eher 40V, damit hier eigentlich noch passender. Werden dem TE aber > mechanisch noch zu groß sein. > Im Anhang mal ein Transplantat. Danke, Ingo und Matthias, Teil ist mir in der Tat zu groß. Grüße Christoph
>rail-to-rail Schwelle, ... Was ist das? R2R-OPVs haben nicht automatich einen Knick. Warum auch. Es gibt aber ICs wie den LM324 u.ä., die haben um den Nullpunkt herum einen Knick wegen fehlendem Ruhestrom durch die Endstufe, was dann auch seine Dynamik derart ämdert, daß er um den Nullpunkt herum auch gerne leicht schwingen tut.
33V und 1mA klingt nach Abstimmspannung für TV/UKW Tuner. Den IC und die Schaltung gibt es.
Ingo W. schrieb: > Matthias S. schrieb: >> Kleine höhervoltige SNT finden sich z.B. in alten NTBAs fürs ISDN >> Netz. >> Wimre sind da ca. 60V am Ausgang. > > Eher 40V, damit hier eigentlich noch passender. Werden dem TE aber > mechanisch noch zu groß sein. > Im Anhang mal ein Transplantat. Danke, Ingo und Matthias, Teil ist mir in der Tat zu groß. Schaltung mit Netzteil muß in einen Quader von 94cm x 67cm x 45cm passen. Grüße Christoph
Jens G. schrieb: >>rail-to-rail Schwelle, ... > > Was ist das? > > R2R-OPVs haben nicht automatich einen Knick. Warum auch. Es gibt aber > ICs wie den LM324 u.ä., die haben um den Nullpunkt herum einen Knick > wegen fehlendem Ruhestrom durch die Endstufe, was dann auch seine > Dynamik derart ämdert, daß er um den Nullpunkt herum auch gerne leicht > schwingen tut. Ich wußte nicht, wie ich es anders ausdrücken sollte. Gibt's sicher nicht. Ich glaube, mich zu erinnern, daß dieser Knick auftrat, als ich eine gewisse Amplitude überschritt. Hatte damals auch ein Oszillogramm gepostet und es war nicht um den Nullpunkt herum. Grüße Christoph
MaWin schrieb: > ChristophK schrieb: >>> Ich frage, weil vernünftig aufgebaute Verstärker keine stabile >>> Spannungsversorgung benötigen. >> >> Allein schon um große Siebelkos zu vermeiden würde ich einen Vreg >> benutzen. > > ?!? > > Ein Elko hat einen geringeren Innenwiderstand als ein > Spannungsreglerausgang, ein Leistungsverstärker wird also direkt am ELko > einen geringerem Versorgungsspannungsabfall bei Impulsbelastung erfahren > als hinter einem Spannungsregler. > > Mit den 100Hz pulsieren des Siebelkos kommen Audioverstärker > normalerweise gut klar, die regeln nämlich die Ausgangsspannung sogar > mit 20kHz nach, denn sie sind selbst Spannungsregler, adjustable durch > die Eingangsspannung. > > Es ist eher ein Problem, 2 Spannungsregler nacheinander stabil zu > kommen, daher nutz man meistens nur Emitterfolgerstabilisierungen in > Audioverstärkern wenn sie ein Problem mit zu hoher Leerlaufspannung des > unstabilisierten Netzteils hätten. > > Siehe http://www.dse-faq.elektronik-kompendium.de/dse-faq.htm#F.30 Martin, ich rede hier vom Elko in meinem (Vorverstärker)-Netzteil. Der sollte aus Platzgründen so klein wie möglich sein. Ich rede jetzt nicht von Leistungsverstärkern und Siebelkos in deren Netzteilen. Da magst Du ja vollkommen recht haben. Grüße Christoph
ChristophK (Gast) >Jens G. schrieb: >>>Ich frage, weil vernünftig aufgebaute Verstärker keine stabile >>>Spannungsversorgung benötigen. >> ... >> Da der TO aber einen Röhrenverstärker damit ansteuern will, und der TO >> seine Schaltung nur mit single 30V versorgen will (nicht symmetrische >> 15V), habe ich aber sowieso die Befürchtung, daß die resultierende PSRR >> ohnehin die schlechteste in der ganzen Kette ist, so daß der >> Stabilisierungsaufwand gar nicht lohnt ... >Warum soll die PSRR bei angenommener geeigneter Trafoauswahl die >"schlechteste in der ganzen Kette" sein? >Und warum soll sich der Stabilisierungsaufwand nicht lohnen? >Das mußt Du mir mal erklären. Weil bei symmetrischer Versorgung sich üblicherweise symmetrische Störungen wie der Netzbrumm auf der Leitung herumtummeln, welche aber durch die Symmetrie sich in Zusammenhang mit symmetrischen Verstärkerstufen gegenseitig aufheben/auslöschen. Hast Du dagegen nur eine Spannung einer Polarität, dann hebt sich gegenüber Masse nix automatisch auf. Und da ich annehme, daß der Röhrenverstärker im Allgemeinen nicht symmetrisch aufgebaut ist (auch wenn mit Gegentaktendstufe), befürchte ich dort die schlechteste PSRR. Und bei unsymmetrisch versorgten OPVs wäre dann der nächste Quell schlechterer PSRR.
Jens G. schrieb: >>Ich frage, weil vernünftig aufgebaute Verstärker keine stabile >>Spannungsversorgung benötigen. Jein. Ich sehe die Notwendigkeit eines Spannungsreglers aus einem ganz anderen Grund. Der TE will mit der Betriebsspannung der OPV an die Grenze gehen (für maximale Aussteuerbarkeit - ob das sinnvoll ist, sei dahingestellt). Nun haben wir aber die bereits genannten +/-10% Netzspannungsschwankungen, dazu noch die Schwankung der Trafo-Spannung je nachdem ob die SSR bestromt sind oder nicht (die brauchen ja nach derzeitiger Auslegung zwischen 0 und 40mA der insgesamt 50mA). Wenn er nicht riskieren will, seine OPV zu grillen, braucht er zumindest eine Spannungsbegrenzung. Und dann kann er auch gleich regeln. Ein LDO ist natürlich Quatsch. Wenn die Spannung vor dem Regler locker um 10V schwanken kann, kann man auch noch die 2V extra für den nicht-LDO drauflegen. Was ich überlegen würde: per doppelter Einweggleichrichtung +/-20V zu erzeugen und die OPV richtig symmetrisch zu versorgen. Zur Balance dann jeweils ein SSD an die positive, das andere an die negative Rail. Und für die separaten +33V halt noch eine Kaskade.
Jens G. schrieb: > Weil bei symmetrischer Versorgung sich üblicherweise symmetrische > Störungen wie der Netzbrumm auf der Leitung herumtummeln, welche aber > durch die Symmetrie sich in Zusammenhang mit symmetrischen > Verstärkerstufen gegenseitig aufheben/auslöschen. Hast Du dagegen nur > eine Spannung einer Polarität, dann hebt sich gegenüber Masse nix > automatisch auf. Und da ich annehme, daß der Röhrenverstärker im > Allgemeinen nicht symmetrisch aufgebaut ist (auch wenn mit > Gegentaktendstufe), befürchte ich dort die schlechteste PSRR. Und bei > unsymmetrisch versorgten OPVs wäre dann der nächste Quell schlechterer > PSRR. OK. Der Röhrenvertärker hat einen symmetrischen Eingang und wird von etwa folgender Schaltung angesteuert (dies ist die Schaltung, die versorgt werden muß):
Wie hoch sind die Signalpegel? C1 wurde falsch eingezeichnet. Wie es gedacht war, ist allerdings offensichtlich.
Stefanus F. schrieb: > Wie hoch sind die Signalpegel? > > C1 wurde falsch eingezeichnet. Wie es gedacht war, ist allerdings > offensichtlich. Danke, ja, hatte eben noch drin rumeditiert, und dann den Fehler der falschen Verbindung gemacht.
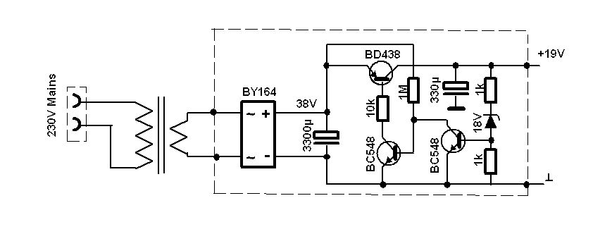
Die gezeigte Regelschaltung ist meine Standard Regelschaltung. Geeignet für alle Spannungen je nach eingesetzter Zenerdiode. Spannungs Drop etwa 100mV. Wenn es mit dem Spannungsdrop ganz heikel ist, dann nimm Schottkydioden zur Gleichrichtung.
Axel S. schrieb: > > Was ich überlegen würde: per doppelter Einweggleichrichtung +/-20V zu > erzeugen und die OPV richtig symmetrisch zu versorgen. Zur Balance dann > jeweils ein SSD an die positive, das andere an die negative Rail. Und > für die separaten +33V halt noch eine Kaskade. In der Tat. Das erspart zunächst noch ein paar Bauelemente, die allerdings von der Kaskade wieder aufgefressen werden. Werde mal in die Richtung überlegen. Danke und Grüße Christoph
ChristophK schrieb: > ich rede hier vom Elko in meinem (Vorverstärker)-Netzteil. Ok, da ist oft Rausch und Brummfreiheit der Versorgung wünschenswert. > Der sollte > aus Platzgründen so klein wie möglich sein ChristophK schrieb: > Schaltung mit Netzteil muß in einen Quader von 94cm x 67cm x 45cm passen In einen Viertel Kubikmeter sollte einiges hineinpassen. Ansonsten baut man Gehäuse so griss wie nötig, und nicht kleiner als man fummeln kann. Die technische Baugrösse ist winziger als man basteln kann.
ChristophK (Gast)m schrieb:
Bildschirmfoto_2019-09-01_um_11.07.37.png
>OK. Der Röhrenvertärker hat einen symmetrischen Eingang und wird von
>etwa folgender Schaltung angesteuert (dies ist die Schaltung, die
>versorgt werden muß):
Also ich würde sowas grundsätzlich symmetrisch machen. Dann haste den
ganzen Verhau mit der Mittenspannungserzeugung und deren Glättung nicht,
und die Teile am Ausgang der OPV brauchste dann auch nicht. Man hat dann
auch kaum einen Einschaltplopp durch sich aufladende Elkos. Und durch
die rel. gute PSRR der NE5532 und gleichzeitig hohem Signalpegel
brauchste auch nicht wirklich mehr eine geregelte Spannung.
Ok, Du hast einen symmetrischen Eingang beim Röhrenverstärker, so daß
sich da eventueller Brumm auf der Vcc/2 eliminieren sollte, allerdings
legt sich dieser Brumm auf Vcc/2 auch noch eingangsseitig aufs Signal,
denn Signalquelle, und OPV-Eingänge haben unterschiedliche
Referenzspannungen (einmal Massebezug, einmal Vcc/2), zw. denen evtl.
Brumm bestehen könnte.
MaWin schrieb: > ChristophK schrieb: > ich rede hier vom Elko in meinem (Vorverstärker)-Netzteil. > > Ok, da ist oft Rausch und Brummfreiheit der Versorgung wünschenswert. > > Der sollte aus Platzgründen so klein wie möglich sein > > ChristophK schrieb: > Schaltung mit Netzteil muß in einen Quader von 94cm x 67cm x 45cm passen > > In einen Viertel Kubikmeter sollte einiges hineinpassen. > Ansonsten baut man Gehäuse so griss wie nötig, und nicht kleiner als man > fummeln kann. > Die technische Baugrösse ist winziger als man basteln kann. Ack, mm waren gemeint :) Aber es gibt auch äußere Gegebenheiten, die sich auf die Gehäusegröße/-Form auswirken.
Natuerlich geht da noch etwas zur Spannungserhoehung. In Ruhe nachdenken.
ChristophK schrieb: > 24V Printtrafo (ca. 3,6VA) , der eine > Leerlaufspannung von 27,7V hat Der hat aber einen für die Baugröße ungewöhnlich geringen Innenwiderstand. Üblich wäre eine Leerlaufspannung von 33V.
hinz schrieb: > ChristophK schrieb: > 24V Printtrafo (ca. 3,6VA) , der eine > Leerlaufspannung von 27,7V hat > > Der hat aber einen für die Baugröße ungewöhnlich geringen > Innenwiderstand. Üblich wäre eine Leerlaufspannung von 33V. Ich werde noch mal nachmessen, bin aber jetzt ein paar Tage weg von meinem Laborplatz. Vielleicht war auch gerade die Netzspannung an der unteren 10% Marke ;) Ich finde es übrigens ganz schön happig,daß man den Versorgern eine derartige Toleranzbreite genehmigt. Seit wann ist das so? EU? Schlimm genug, daß die Netzfrequenz nicht mehr im langfristigen Mittel eng um 50Hz ist. Früher war eben alles besser.
ChristophK schrieb: > Ich finde es übrigens ganz schön happig,daß man den Versorgern eine > derartige Toleranzbreite genehmigt. Ein bisschen Leitungswiderstand muss wohl toleriert werden. Schließlich hast nicht jedes Haus seinen eigenen Spannungsregler im Keller.
ChristophK schrieb: > Ich finde es übrigens ganz schön happig,daß man den Versorgern eine > derartige Toleranzbreite genehmigt. Seit wann ist das so? EU? Weshalb, nur weil du nicht den passenden Trafo hast? ChristophK schrieb: > Schlimm genug, daß die Netzfrequenz nicht mehr im langfristigen Mittel > eng um 50Hz ist. Meine Netzgesteuerten Uhren laufen recht genau, kann deine Behauptung daher nicht nachvollziehen.
ChristophK schrieb: > Ich finde es übrigens ganz schön happig,daß man den Versorgern eine > derartige Toleranzbreite genehmigt. Seit wann ist das so? EU? Das hat mit der EU nichts zu tun. Und genauer wars nur in der Übergangsphase von 220V auf 230V, da waren nach oben nur 6% erlaubt. https://de.wikipedia.org/wiki/Netzspannung#Geschichte
Letztes Jahr liefen die synchronen Uhren viele viele Minuten deshalb nach. In dem Forum gab es dazu einen Beitrag.
Dieter schrieb: > Letztes Jahr liefen die synchronen Uhren viele viele Minuten > deshalb > nach. In dem Forum gab es dazu einen Beitrag. Dennoch war die Abweichung von den 50Hz sehr gering.
Angemerkt sei, dass zu niedrige Leerlaufspannung auch von Verzerrungen kommen kann, die das Messgeraet zu abweichenden Anzeigewerten verleitet. Das bekommt man schnell raus bei Vergleichsmessungen mit true rms und arritm. mittelwertb. Messgeraet.
ChristophK schrieb: > Ich versuche aus einem 24V Printtrafo (ca. 3,6VA) , der eine > Leerlaufspannung von 27,7V hat, etwa eine geglättete Versorgungsspannung > von 33V herauszuholen. Die maximale Stromentnahme liegt bei ca. 50mA. > Randbedingungen: möglichst wenig Platinenplatz (TH). ein LDO diskret aufgebaut aus 3 Transistoren paßt in die von spezifizierten Platzbedarfe, und dieser LDO hat 150 mV Drop. Erfüllt damit für 230V -5%/10% Dein Anforderung mit dem spannungsweichen Trafo., solltest du mehr Unterspannung haben geht es wie bereits erwähnt nicht.
Es denn Du versuchst jenes vom 01.09.2019 17:28 oder holst noch einen Trafo 0,5VA 230 auf 3V, sekundaer in Reihe gehaengt.
Was ist daran so schwer einfach dem passenden Trafo zu kaufen. Der kostet nicht die Welt und verhindert zuverlässig Forumsvergewaltigung.
Bitte melde dich an um einen Beitrag zu schreiben. Anmeldung ist kostenlos und dauert nur eine Minute.
Bestehender Account
Schon ein Account bei Google/GoogleMail? Keine Anmeldung erforderlich!
Mit Google-Account einloggen
Mit Google-Account einloggen
Noch kein Account? Hier anmelden.





