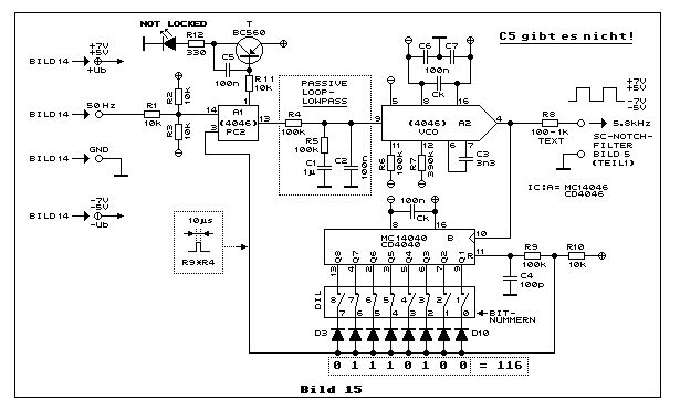
Hallo, ich habe eine Frage zu folgender Schaltung "3.2 Der netzfrequenzsynchrone Frequenzmultiplier" (auch im Anhang zu finden): https://www.elektronik-kompendium.de/public/schaerer/scnf2.htm Ich muss noch erwähnen, dass ich von PLLs keine Ahnung habe und erst einmal davon ausgehe, dass der Autor alles richtig gemacht habe und ich es nur nicht verstehe. Es geht um die Dimensionierung des VCO: R6, R7 und C3. Nach den Formeln aus dem Datenblatt des 4046 (https://www.onsemi.com/pub/Collateral/MC14046B-D.PDF Figure 2. auf S. 4) ergibt das f_min=770Hz und f_max=3,77kHz. Wie kann so eine Ausgangsfrequenz von 5,8kHz erreicht werden, wie es der Autor angibt? Nach meinem Verständnis sollte der VCO mit dieser Dimensionierung bei maximaler Eingangsspannung eine Signal mit einer Frequenz von 3,77kHz erzeugen. Wenn ich die Schaltung dimensionieren würde, hätte ich f_min < 5,8kHz < f_max gewählt. Es wird leider nicht weiter auf die Dimensionierung eingegangen, sondern nur auf das Datenblatt verwiesen. Zusätzlich steht noch dabei, dass die Dimensionierung zur "Desensibiliserung des VCO" beiträgt. Legt man deswegen f_max etwas unter die gewünschte Frequenz? Hoffentlich kann jemand etwas Licht ins Dunkel bringen. Grüße!
Viergewinnt schrieb: > Nach meinem Verständnis sollte der VCO mit dieser Dimensionierung bei > maximaler Eingangsspannung eine Signal mit einer Frequenz von 3,77kHz > erzeugen. Nein. Schau dir mal grundsätzlich an, wie eine PLL funktioniert. Z.B. im Datenblatt des CD4046 ... Die Ausgangsfrequenz und der Tiefpass im Schleifenfilter haben zunächst nichts miteinander zu tun. Die Schaltung generiert eine Frequenz am Ausgang, die mit dem CD4040 auf die Eingangsfrequenz herunter geteilt wird - in dem Fall auf die 50Hz, die auch als Referenzfrequenz eingespeist wird (Pin 14 und Pin 3). Das geht auf den Phasenvergleicher (A1), der idealerweise eine Gleichspannung am Ausgang liefert. A1 tut das nicht, aber er liefert Pulse nach HIGH oder nach LOW und ist zwischendurch hochohmig. Das Filter versucht nun daraus eine nur sich langsam ändernde Wechselspannung zu machen, die den VCO-Steuereingang bedient. Je nach Anforderung kann die Grenzfrequenz auch sehr tief sein, dann folgt eben der Ausgang nur entsprechend langsam einer sich ändernden Eingangsfrequenz. Sehr allgemein gesagt: die PLL "filtert" die Frequenzschwankungen des Eingangssignals aus. In dem Beispiel ist die Anwendung jedoch eine Frequenzvervielfachung (von stabilen 50Hz auf 5.8kHz). Aber auch da wird jede Schwankung, diesmal in der Frequenz des VCO (Temperatur, Rauschen), durch eine Korrektur der Steuerspannung an Pin 9 zu verhindern versucht. Diese Korrektur kann maximal mit einer Frequenz erfolgen, die der Tiefpass noch durchlässt.
HildeK schrieb: > Die Ausgangsfrequenz und der Tiefpass im Schleifenfilter haben zunächst > nichts miteinander zu tun. Hallo Hildek, danke für deine Antwort. Das habe ich auch so verstanden. Mir geht es um die Bauteile R6 (Pin11), R7 (Pin 12) und C3 (Pint 6-7) am VCO. Diese sollten einen Einfluss auf die Ausgangsfrequenz haben?
Viergewinnt schrieb: > ergibt das f_min=770Hz und f_max=3,77kHz. Wie kann so eine > Ausgangsfrequenz von 5,8kHz erreicht werden, wie es der Autor angibt? Ja, rein rechnerisch bewegt sich die Frequenz des VCO zwischen ca. 900Hz und 3,9kHz. Allerdings steht im DB auch folgendes: > Calculated component values may be in error by as much as a factor of 4, > laboratory experimentation may be required for fixed designs. Anscheinend haben im gegebenen Bsp. die gewählten Bauteile in der Praxis gepasst. Viergewinnt schrieb: > Zusätzlich steht noch dabei, dass die > Dimensionierung zur "Desensibiliserung des VCO" beiträgt. Über das Verhältnis R7/R6 lässt sich der Hub (fmax/fmin) des VCO begrenzen, womit Störungen auf der Steuerspannung weniger Einfluß auf den VCO haben.
Viergewinnt schrieb: > Diese sollten einen Einfluss auf die Ausgangsfrequenz haben? Ja. Sorry, ich habe wieder mal zu oberflächlich gelesen.
Robert M. schrieb: >> Calculated component values may be in error by as much as a factor of 4, >> laboratory experimentation may be required for fixed designs. > > Anscheinend haben im gegebenen Bsp. die gewählten Bauteile in der Praxis > gepasst. Das kann natürlich sein. Ich bin davon ausgegangen, dass das so eine Phrase ist wie "alle Angaben ohne Gewähr" oder "wenn es explodiert sind sie selbst schuld und können uns nicht verklagen".
Robert M. schrieb: > Anscheinend haben im gegebenen Bsp. die gewählten Bauteile in der Praxis > gepasst. Das könnte sein, aber vielleicht handelt es ich aber auch um eine Verwechslung.
Bitte melde dich an um einen Beitrag zu schreiben. Anmeldung ist kostenlos und dauert nur eine Minute.
Bestehender Account
Schon ein Account bei Google/GoogleMail? Keine Anmeldung erforderlich!
Mit Google-Account einloggen
Mit Google-Account einloggen
Noch kein Account? Hier anmelden.
