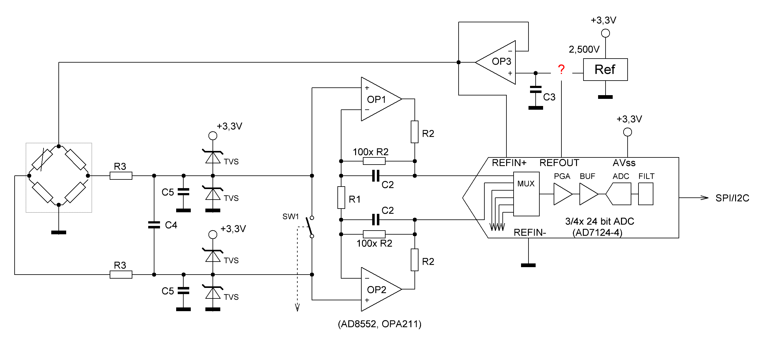
Hallo, Es gibt hier zwar einige Fragen bzgl. DMS-Verstärker aber keine wie diese. Ich brauche nämlich einen DMS-Verstärker, bzw. 3 davon für einen Kraftsensor (ME K3D60a). Die 3 Ausgangsspannungen des Sensors müssen verstärkt werden und werden dann in einen 3- oder 4-fach ADC digitalisiert. Das ganze soll möglichst genau sein. Der Kraftsensor hat eine Genauigkeit von 0,2% oder besser und einen Messbereich von -500 N bis +500 N. Der Verstärker mit ADC ist durchaus länger in Betrieb also durchaus ein paar Stunden am Stück. Das ganze Teil (Push Stick oder kurz Pusher) ist übrigens ein Handgerät und läuft auf einer Akku-Zelle (3,7V -> Buck/Boost Konverter -> 3,3V). Und weil der Pusher ein Teil von einem Forschungsprojekt ist, ich bei einer non-profit Organisation arbeite, können wir die Geheimniskrämerei mal weglassen und alles Open-Source stellen :) Ein grober Entwurf ist oben zu sehen, aber eben nur für einen Kanal. Erklärung dazu: Von der Messbrücke geht es zu einem diskret aufgebauten halben Instrumentenverstärker. Da der ADC auch einen Verstärker drin hat, kann man die 2. Hälfte des Instrumentenverstärkers weglassen. Die Spannungsversorgung ist in 2 Teile aufgeteilt. Die zur Verfügung stehenden 3,3 V versorgen den ADC und eine externe Referenzspannungsquelle. Allerdings hat der ADC (AD7124-x) auch eine Referenzspannungsquelle (REFOUT) von 2,5 Volt. Der OP3 soll die Referenzspannung strommäßig pushen, evtl. soll der eine OP alle 3 Messbrücken versorgen, pro Messbrücke wären das ca. 7 mA. Diese Spannung sollte ja sauber sein, also nix mit Störungen usw. weil die 3,3 V auch einen µC versorgen (STM32WB55). Um die Widerstände der Messbrücke nicht unnötig aufzuwärmen habe ich 2,5 V gewählt, lt. Hersteller (ME) sind auch 5V fast zu hoch aber noch machbar. Ein paar Fakten und Anforderungen an die Schaltung sind folgende: - hohe Genauigkeit, es sollen +/-1 Newton sicher gemessen werden können (=0,2%), - Messfrequenz: 100 Messungen pro Sekunden - alle 3 Messungen und AD-Konversionen müssen quasi parallel statt finden - Stromaufnahme so gering wie möglich, der Akku hat 2000 mAh und soll einen Tag durchhalten (inkl. µC (15 mA), OLED-Display (200 mA) und IMU (30 mA) = Intertial Motion Unit = Bewegungs-/Lagesensor) - die Kabellänge des Kraftsensors (12 Drähte + Schirm) wird bei 10 bis 20 cm liegen - die Eigenfrequenz des Sensors liegt bei 6 kHz - Es gibt keine wesentlichen Störeinflüsse aus der Umgebung (außer Bluetooth, aber da Modul sitzt ein paar Zentimeter weiter) - Betrieb des Pushers bei Raumtemperatur. Meine Fragen bisher dazu sind die: * Ist der Entwurf soweit ok? * In der Schaltung habe ich mal bei OP1 und OP2 zwei Kondensatoren eingemalt um eben hohe Frequenzen rauszuhalten. Ist das da sinnvoll oder Käse? * Generell, wie kann man die Störfrequenzen rausfiltern? Also alles über 100 Hz brauchen wir nicht. * In einigen Skizzen von Verstärkern habe ich hier und da einen Schalter zur Kalibrierung (?) gefunden. Inwieweit ist das sinnvoll oder notwendig? Der Schalter schaltet den differenziellen Eingang des Messverstärkers kurz, die Messung (AD-Wert) sollte also die goldenen Mitte sein. Ich denke bei langfristigen Messungen muss das am Anfang und zwischendurch sein (Temperaturdrift). * Sind fertige Instrumentenverstärkern (z. B. PGA....) den diskret aufgebauten überlegen? * Wie steht es überhaupt um das Temperaturverhalten der Schaltung und des Sensors? Der angegebene ADC hat z. B. einen Temperatursensor eingebaut, Die angegebenen Bauteilebezeichnungen sind übrigens bisher nur eine Annahme.
Jede 9.95 EUR Personenwaage macht das, (gut, nicht 100 sps) und die Batterie hält 1 Jahr. Es gibt spezialisierte ADC dazu, brauchen keinen Instrumentenverstärker, beliebt als Arduino-Dhield ist der HX711 der allerdings ziemlich temperaturabhängig misst (was im Einzelfall egal sein kann) aber die Personenwaagen machen das mit dummen uC und ohne ADC per Kondensatorkompensationsmessung. K. H. schrieb: > der Akku hat 2000 mAh und soll einen Tag durchhalten (inkl. µC (15 mA), > OLED-Display (200 mA) und IMU (30 mA) = Intertial Motion Unit = > Bewegungs-/Lagesensor Meinst du nicht, dass das hippe OLED nicht eine blöde Entscheidung ist ? Ist eh nach 2 Jahren ausgeblichen. K. H. schrieb: > Generell, wie kann man die Störfrequenzen rausfiltern? In dem man entweder nur kurz sampelt oder kontinuierlich (dual slope oder single slope oder sigma delta) und die Wiederholrate so setzt dass Störungen rausfallen, bei 50Hz und 60Hz also mit 10sps oder 300sps sampelt. > Also alles über > 100 Hz brauchen wir nicht. Kannst du bei 100sps eh knicken, um 100Hz noch auf 24 bit genau, aber Aliasing schon um 24 bit unterdrücken zu können, brauchst du einen (passiven) Filter der bei 100Hz nichtmal 0.000006% dämpft, aber bei der Sampling-Frequenz um 144dB, also bei einem 24dB/Oktave eher 10000 Samples/s, bzw. umgekehrt bei 100sps ist alles über 1Hz eh vom Filter beeinflusst.
K. H. schrieb: > Also alles über 100 Hz brauchen wir nicht. Mit einer Abtastrate von 100S/s sollte es heissen: "Alles über 50Hz wollen wir nicht." (Nyquist-Shannon-Abtasttheorem)
Es gibt massenhaft 24 Bit ADCs die mehrere 100khz Sampelrate haben und parallel sampeln können extra für DMS. Delta Sigma stellt nicht all zu große Ansprüche an den Aliasing Filter und den Rest erledigt man digital. Setzt natürlich eine vernünftige analoge Versorgung voraus.
Zwischen DMS-Brückendiagonale und Verstärker-Eingang gehört noch ein EMI-Filter (Masse -C- Sig+ -C- Sig- -C- Masse) und ESD-Schutz (serielle Doppeldioden von Sig+/- nach Masse und Vcc Zwischen Verstärker und ADC-Eingang setzt man bei ungepufferten ADCs noch einen (differenziellen) R-C-Filter, ähnlich dem am Eingang beschriebenen. Im Datenblatt der ADCs sind die entsprechenden Schaltungen angegeben! Bei ungepufferten ADCs setzt man aber meist noch eine extra Treiberstufe vor den ADC. Das mit deinem Verstärker kann man so machen. Die Frage ist, ob der einen Vorteil bringt, oder dessen Offset und Rauschen das Signal sogar schlechter macht. 1 LSB des 24Bit-ADCs liegt schon in der Nähe der inherenten (RMS-)Rauschspannung der DMS-Brücke! Also wenn schon Verstärker, dann den besten OPA nutzen und die Widerstandswerte im unteren kOhm-Bereich (Empfehlung: OPA211). Ich würde die Datenrate auf 1-10kHz setzen (Oversampling!) und die ADC-Werte digital filtern, so dass deine gewünschte Grenzfrequenz rauskommt.
MaWin schrieb: > Meinst du nicht, dass das hippe OLED nicht eine blöde Entscheidung ist ? > Ist eh nach 2 Jahren ausgeblichen. Die Betriebsstunden des Displays sind nach zwei Jahren sicher noch unter 1000 Stunden. Und sollte es irgendwann man verblichen sein, dann kommt ein neues rein. Es ist ja kein Massenprodukt sondern ein Unikat/Prototyp, ein "Messschubser", der in der Forschung gebraucht wird. Guest schrieb: > Setzt natürlich eine vernünftige analoge Versorgung voraus. Ich denke, die Versorgung der Messbrücke ist hier ausschlaggebend. Die 3,3V kommen aus einem Buck-Boost Konverter und ist entsprechend schmutzig. Deswegen die Geschichte mit der Ref.-Spannung als Versorgung der Messbrücke. Alexxx schrieb: > Zwischen DMS-Brückendiagonale und Verstärker-Eingang gehört noch ein > EMI-Filter (Masse -C- Sig+ -C- Sig- -C- Masse) > und ESD-Schutz (serielle Doppeldioden von Sig+/- nach Masse und Vcc Ist das wirklich notwendig, wenn der Sensor komplett aus Metall besteht und das Metall mit dem Schirm des Kabels verbunden ist, das nur 10 cm lang ist, evtl. max. 20 cm, und im Gehäuse liegt? Zudem wird der Schirm mit GND verbunden. Schaden kann es aber nicht, wenn man den Verstärker auch in anderen Bereichen einsetzt. Desewgen habe ich es mal in den Entwurf reingemalt und hoffe das stimmt so. Alexxx schrieb: > Zwischen Verstärker und ADC-Eingang setzt man bei ungepufferten ADCs > noch einen (differenziellen) R-C-Filter, ähnlich dem am Eingang > beschriebenen. Wie der im Entwurf angegebene ADC7124 von innen aussieht habe ich auch mal ergänzt. Zuerst kommt ein Multiplexer (4 Eingänge), dann ein prog. Verstärker (PGA), eine Buffer und dann erst der ADC. Am Ausgang des ADC's ist bei dem Typ noch ein Filter dahinter. Viele ADC's sind intern so aufgebaut und deswegen habe ich ja auch den 2. Teil den Instrumentenverstärkers weggelassen. Deswegen soll der erste Teil, also Op1 und Op2 eine Verstärkung von vllt. 10 aufweisen und der PGA im ADC hat vllt. G = 128. Irgendwo habe ich auch gelesen, dass man es so macht, also die erste Stufe mit relativ wenig Verstärkungsfaktor ausstatten, damit Störungen den OP nicht gleich in die Sättigung treiben. Sinngemäß sollte es zumindest richtig sein. Erst danach sollte man HF-Anteile rausfiltern und dann mit einem höheren Gain. Alexxx schrieb: > Bei ungepufferten ADCs setzt man aber meist noch eine extra Treiberstufe > vor den ADC. Kann wohl entfallen, wenn es ein Typ wie im Entwurf wird. Alles schon eingebaut. Alexxx schrieb: > Das mit deinem Verstärker kann man so machen. > Die Frage ist, ob der einen Vorteil bringt, oder dessen Offset und > Rauschen > das Signal sogar schlechter macht. Das verstehe ich jetzt nicht. Worauf beziehst du dich? Auf die Kondensatoren an Op1 und Op2, also C2? Außerdem habe ich in anderen Schaltungen gesehen, dass der Widerstand R2 an Op1 und Op2 (zwischen Ausgang und nicht. inv. Eingang) aufgeteilt wird. Das Verhältnis habe ich mal zur Orientierung dran geschrieben (ein Widerstand hatte meine ich 10 Ohm, der andere 1k). Wozu das gut sein soll weiß ich aber nicht. Dann gibt es noch einen RC-Tiefpass vom Ausgang Op1/Op2 zum Eingang des ADC's, aber das ist nicht immer der Fall. Manchmal ist auch ein "mehr" auch ein Nachteil, gerade wenn es um kleine Signale und Rauschen geht. Wovon ich auf jeden Fall runter will ist der Schalter (SW) in der Zeichnung. In einigen Übersichtszeichnungen von div. Herstellern ist der eingezeichnet. Ist das jetzt ein notwendiges Übel oder geht es auch ohne? Dann habe ich noch gesehen, dass Messbrücken nicht mit DC versorgt werden sondern mit AC (bestimmte Frequenz?). Soweit ich weiß hat das damit zu tun, um irgendwelche DC-bedingten Nachteile loszuwerden was zur Folge hat, dass die Genauigkeit weiter erhöht wird. Wäre vllt. mal eine Überlegung wert, dann wäre der Instrumentenverstärker mit ADC universeller einsetzbar. Ich frage mich, hat dieses AC-Meßbrückenverfahren einen Namen?
Guest schrieb: > Delta Sigma stellt nicht all zu große Ansprüche an den Aliasing Filter M.W. benötigt der überhaupt keins. Man kann natürlich allgemein Tiefpassfilter benutzen um z.B. Rauschen zu verringern.
Auch SD ADCs brauchen Anti-Aliasing filter. Allerdings ist die relevante Frequenz recht hoch (der halbe interne Abtasttakt und damit oft über 1 MHz). Die Filterfunktion ergibt sich dann teils nebenbei durch die Begrenzte Bandbreite der Verstärker oder einfache RC filter reichen aus. Mit dem Verstärkern muss man es auch nicht übertreiben, denn die DMS haben schon einfach über die üblicherweise 350 Ohm ein Eigenrauschen im Bereich von etwa 2.5 nV/sqrt(Hz). Wenn man die Brücken mit DC speist wäre auch die DC Drift kritisch und die logische Wahl wären eher AZ Verstärker wie ADA4528-2 oder MCP6V92. Der OPA211 dürfte mit nur 3.3 V Versorgung nicht gut gehen. Ein ADC mit sehr geringem Rauschen am Eingang ist durchaus eine Alternative. Das spart ggf. auch beim Stromverbrauch. Im Zweifelsfall wirklich getrennte ADCs und nicht nur 1 ADC mit MUX davor. Wenn es von der Leistung passt sollte die Brücke auch mehr als 2.5 V abbekommen. Die Referenz muss nicht besonders stabil sein, weil es ratio-metisch ist. Wenn extra gefiltert wird dann für den ADC und die Brücken, nicht nur für einen Teil. Den Schalter für den Abgleich sollte man eher nicht brauchen (ggf. mit BJT based OPs), den Nullpunkt bekommt man einfach ohne mechanische Last.
Bitte melde dich an um einen Beitrag zu schreiben. Anmeldung ist kostenlos und dauert nur eine Minute.
Bestehender Account
Schon ein Account bei Google/GoogleMail? Keine Anmeldung erforderlich!
Mit Google-Account einloggen
Mit Google-Account einloggen
Noch kein Account? Hier anmelden.

