Ich wende mich hier an die Funkamateure, aber auch Freunde historischer Radio/ Funktechnik, die vielleicht Informationen haben: Ich suche für die Recherche zu einem Projekt ausgeführte historische Senderschaltungen für AM mit A- Betrieb, durchgehend bis zur Endstufe. Das können auch Werkstatt- Meßgeneratoren oder kommerzielle Geräte sein, solche für Rundfunkzwecke, usw. Ich besitze selbst Rohde und Schwarz Leistungsmeßsender SMLR, dieser wird von R&S allerdings mit B- Betrieb angeben- mit einer Eintakt- Endstufe (EL803) ! Ich habe das Gerät untersucht- tatsächlich wird hier kein A- Betrieb verwendet, es wird über den linearen Bereich der Kennlinie hinaus angesteuert. Ich fand mehrere Bezeichungen für diese Betriebsart(en): A1, A2 oder B. Wie man die Betriebsarten benennt, das ist eine Sache willkürlicher Festlegung. Ich kenne die üblichen Modulationsverfahren und Betriebsarten von Verstärkern. Bitte beachten: Ich möchte KEINE Belehrungen und Aufklärungen darüber, wie wirtschaftlich/ wie sinnvoll der reine A- Betrieb ist !!! Es geht mir allein um die Recherche nach real existierendem Equipment, sei es eine Bauanleitung (für die ja vllt. ein Mustergerät erstellt wurde), ein Eigenbau, industrielle Fertigung oder experimentell. In etlichen Büchern fand ich die Verfahrensweise beschrieben, aber kein Gerät, welches so arbeitet. Hintergrund: Ich möchte historische Radios mit AM betreiben, auf MW und LW, die sehr alten Geräte haben meist nicht mehr, und zwar mit höherer NF- Bandbreite, um die mögliche Klangqualität hörbar zu machen, evtl. höherem Modulationgrad, sowie Messungen drahtgebunden (Einspeisung in Antennenverteiler- Anlage) oder drahtlos auf kürzeste Entfernungen- innerhalb des eigenen Grundstücks. Z. B. welche Geräte noch wie schwache Modulation schwacher Sender wiedergeben können, im direkten Vergleich, unter realen Bedingungen. Übrigens- Mit dem genannten Leistungsmeßsender geht das nur eingeschränkt, mögliche Bandbreite und Modulationsgrad sind -wie damals für QWerkstattequipmwent üblich- zu gering. Hohe Bandbreite ist ein Muß- darum diese Betriebsweise- obwohl es natürlich andere Lösungsmöglichkeiten gibt. Ein amerikanischer Radiofreund hat eine geeignete Grundschaltung, einen 2- Quadranten- Balance- Modulator mit doppelt gesteuerter Penthode- gebaut und dazu einen Bericht veröffentlicht. Ich verwende für meine Projekte gern besondere oder "vergessene" Schaltungen und Röhren, die kaum noch jemand kennt/ nutzt, in diesem Falle speziell alte seriengeheizte Radioröhren der 30er Jahre, die ich als uralte Neuware zu liegen habe. Ich habe mit meinen Mitteln jetzt so ein Gerät gebaut, und möchte möglichst historische Hintergrund- Informationen zum Projektbericht aufbereiten. Edi
Da könntes du doch mal auf dem Dachboden von "old-papa" die Funkschau-Zeitschriften ab 1920 durchforsten. In der Funkschau waren oft auch Schaltpläne von (Mess-)Geräten. Beitrag "Verschenke: Viele Jahrgänge der Zeitschrift "Funktechnik" ca. 1920-1970"
Danke für den Hinweis, habe den Betreffenden mal angeschrieben. Die Frage bleibt aber weiter- spart ja Suche, wenn jemand was weiß oder hat.
Den Arbeitspunkt der Endstufe kannst Du ja durch Gittervorspannung entsprechend einstellen; entweder automatisch mit überbrückten Kathodenwiderstand oder einstellbarer Gitterspannung. Nur mußt Du dann die Ansteuerung so weit reduzieren, so daß kein Gitterstrom mehr fließt. Übers Bremsgitter könntest Du die AM erzeugen. Nur wird der Modulationsgrad eher bescheiden sein. Auch Kathodenmodulation wäre vielleicht machbar und sehr verzerrungsfrei. Auch übers g1 könnte die Modulation brauchbar sein. Allen diesen Methoden ist halt sauschlechter Wirkungsgrad gemeinsam. Auch Vorstufenmodulation mittels Heptode oder Balanzierten Dioden Modulator könte man in Betracht ziehen. Viele Möglichkeiten gibt es da. Es gab früher Büchlein vom Rolf Wiegand und H.F. Steinhauser Senderbaubuch (RPB) die sich mit dem Senderbauthema gut auskannten. Karl Schultheiß hatte auch viele Publizierungen zum Thema Senderbau. Auch W.v. Diefenbach hatte einige Bauvorschläge. In den Funkschauausgaben der späten 50er Jahre gab es hin und wieder Bausvorschläge (Fritz Kühne).
@Gerhard O., Ich habe schon Infos aus Büchern,und einige Schaltungen sochon getestet und ausgewertet. Ich habe auch Modulation mit Hexoden, Heptoden und Oktoden getestet, sowie Bremsgiitter- und Kathodenmodulation. Ich entschied mich wegen der Forderungen nach hohem Modulationsgrad und hoher Bandbreite für die genannte Balancemodulator- Schaltung, sowie für den A- Betrieb. Idealerweise benötigt man keinen Schwingkreis nach dem Oszillatorkreis. Der Modulationsgrad soll max. 100% betragen können, mein Aufbau kann es- es ist aber überhaupt nicht sinnvoll, den maximalen Modgrad anzuwenden, weil viele Geräte damit nicht klarkommen. Ja, der Wirkungsgrad ist schlecht, aber auch wieder nicht sooo schlecht ! Jede Eintakt- NF- Endröhre in den alten Radios arbeitet so. Es geht nicht um Wirkungsgrad, und auch nicht um einen Sender, wie er in der Amateurtechnik verwendung findet.
Ja. Dann bist Du ja schon auf dem richtigen Weg. Sogar mit einem einfachen Diodenstrom Modulator kann man eine ziemlich gute Modulationstiefe erreichen. Ich dachte allerdings, daß die früheren AM Rundfunksender aus irgendeinen Grund sowieso nicht an 100% herankommen wollten und sich auf 60-80% beschränkten. Irgendwann hatte ich mal was darüber gelesen. Aber vielleicht irre ich mich. Ich denke aber schon, daß es auch etwas unter 100% noch gut klingen würde. Jedenfalls wünsche ich guten Erfolg. So etwas ist ja ganz nett. Ich hatte da etwas ähnliches für UKW gedacht. Habe noch einen alten Saba Wildbach oder so ähnlich und noch alte Tonbandmitschnitte aus meiner Zeit in Ö und Bayern. In meiner Jugendzeit spielten mein Schulkumpel und ich damals übrigens auch viel mit KW und UKW Sender(erchen) Schaltungen herum. (Gegentakt ECC85 oder ECC88) mit Philips Tonband in der Anode moduliert. Konnnte man vom Fahrrad mit UKW Kofferradio km weit gut hören. Gab ein Gemisch von AM und FM. Hörte sich aber im UKW Radio trotzdem sehr gut an. Mit der QQE03/12 Gegentakt Tetrode konnte man auch sehr viel Schönes bauen. Die benahm sich vorbildlich stabil. Das waren damals vor Digital noch schöne Zeiten an die ich gerne zurückdenke.
@Gerhard O., Im RMorg schrieb ein ehemaliger Fachmann, daß man (zuletzt) bis 60, max. etwa 70% AM- modulierte. Werkstatt- Geräte gingen bis in die 60er bis 30%, wahrscheinlich drehte man bis dahin nicht so sehr auf. Über 70% geht durchaus, aber etliche Geräte kriegen dann die Krise, da wird der Demodulator "überfahren", und das klingt nicht schön. Diodenmodulator.. habe ich von gelesen, aber auch da gibt es keine konkreten Infos für reine AM- Schaltungen, diese Mod verwenden Funkamateure für Seitenband- modulation. Die Balancemodulator- Schaltung erwies sich als bisher beste Schaltung, aber auch diese ist nicht einfach in Gang zu bringen. das mag aber zum großen Teil an meiner materialwahl liegen. Funktioniert jedoch Top. Ist bei mir in Betrieb, sehr geringer Ausgangspegel im Mikrowatt- Bereich, nachfolgend eine Treiberstufe, die jedoch auch keine Leistung liefert (ca. 10 mW !), aber ausreichend Spannung für eine kleine Endröhre. Wie geschrieben- das Projekt ist nur teilweise vergleichbar mit üblichen Schaltungen.
Wäre es Stil verletzend auf eine IC Schaltung hinzuweisen? Der MC1496 kann eine sehr gute Modulationsqualutät ohne irgendwelche Spulen erreichen. Siehe hier: http://www.philadelphia.edu.jo/academics/abusbeih/uploads/Analog_Communications_Lab/Exp_3.pdf In meiner Lehrzeit bauten wir einen einfachen Germanium Dioden AM Modulator auf wo HF und NF in Serie geschaltet war. Am Oszi sah das modulierte AM Signal sehr sauber aus. Mit Ringmodulatoren muß man etwas aufwendig arbeiten um eine saubere Modulation zu erreichen. Auch Symmetrie der Trafos ist wichtig. Hier ist noch eine gute Modulatorschaltung: http://musicfromouterspace.com/analogsynth_new/THE_CAVE/Ring%20Mod%20Old%20Design%20I/RingModulator.htm
Gerhard O., Danke für die Schaltungen- die mit AD633 kannte ich noch nicht. Eine der ersten ähnliche habe ich gebaut, mit MC1350. http://edi.bplaced.net/?Projekte___AM-_Generator-Modulator_mit_ICs Allerdings ist das kein Modulator- IC, Bandbreite und Klirrfaktor nicht so toll- da bin ich aber auch noch anders an die Lösung herangegangen- übliche Schaltungen, die für relativ geringe Bandbreiten gedacht sind, gehen eben nicht. Wie geschrieben- der R&S "SMLR" ist da schon überfordert, weil für das GErät nie die Anforderungen, die ich habe, bestanden. Die Aufgabe ist aber -außer den technischen Anforderungen- oben beschrieben: "besondere oder "vergessene" Schaltungen und Röhren, die kaum noch jemand kennt/ nutzt". Grund: Ich habe Radios aller Jahrzehnte der Röhrentechnik, und da muß schon das passende Equipment Dienst tun. Und ja- das kann aufwendig werden. Und sinnvoll oder gar wirtschaftlich ist es nicht. Aber das... muß es nicht sein. Bis jetzt ist nur Leistung wie der "SMLR" angedacht, etwa 2 Watt, für die immerhin 9 Röhren vorgesehen sind: NF- Eingangsverstärker mit Klangfiltern, NF- Ausgangsstufe, Oszillator, Modulator, Treiber, Ausgangsstufe, Netzgleichrichter, Eisen- Urdox- Heizröhre, Glimmstabi- Röhre, das ist schon ein Haufen Zeug, vom Aufwand her ist ein Superhet auch nicht weniger.
Am besten sind aufwendigere Schaltungen die sich strikt an die Umsetzung der mathematischen Theorie halten. Die üblichen einfachen und traditionellen Scaltungen haben alle mehr oder wenige ihre Fehler. Deshalb wäre ein Ringmodulator eine pure Methode. Den Ringmodulator könnte man auch in "schaltenden" Röhrenschaltungen realisieren. Die Hauptsache ist, daß die Ringmodulator "Schalter" sauber arbeiten. Mit Röhren ist das nicht so leicht zu erreichen. Verwende zumindest gepaarte Dioden. Ein Gegentaktmodulator mit zwei Dioden dürfte auch nicht so schlecht funktionieren. Du kannst ja immer noch einen Klasse A Röhrenverstärker nachschalten oder eine Kathodenfolgerstufe. Man könnte auch mit einen Ringmodulator DSB erzeugen und dann nochfolgend den Träger wieder zusetzen. Hier sind ein paar erprobte Schaltungen: https://www.radiomuseum.org/r/schilling_ssb_exciter_9_mhz_hs_1000_a_d.html http://www.ve6aqo.com/images/semco2/TERZO_050529/TERZO_SA900_52.jpg (AM durch Trägerzusatz eingestellt)
@Gerhard O., Danke für Ihre Anregungen- jedoch Halbleiter will ich nicht verwenden. Für meine Uralt- Neuröhren habe ich momentan eine Lösung, die meinen Erfordernissen weitgehend entspricht, außerdem beabsichtige einen größeren Frequenzbereich abstimmbar vorzuhalten, der nur an der Leistungs- Ausgangsstufe noch -bei Bedarf zuschaltbar- eine Anpaßschaltung bereithät. Einfrequenz- Lösungen nutzen mir nichts. Inzwischen etwas außer Beachtung geraten: Ich suche historische AM- Senderschaltungen, die im A- Betrieb arbeiten, egal, wie ineffizient usw. das sein mag.
Ich würde mir das "Nicht-Halbleiter" noch einmal überlegen. Sogar bei Wandel und Goltermann und Siemens und Halske Meßgeräten hat schon seit jeher Germanium Dioden Ringmodulatoren verwendet. Auch wenn das übrige in Röhrentechnik war. Mit Röhren alleine lassen sich pure auf mathematischer Basis gut funktionierende Lösungen nur schwer realisieren. Die üblichen publizierten Röhren- und Amateur schaltungen haben alle ihre Grenzen. Nichtlinearitäten in der Modulationskennlinie lassen sich bei dem gewünschten hohen Modulationsgrad und Qualitätsanforderungen kaum vermeiden. Es dürfte schwierig sein einen ordnungsgemäßen Ringmodulator mit Röhren zum funktionieren zu bringen. Mit Ge-Dioden als Ringmodulatorschalter braucht man sich wirklich nicht zu schämen. Alles übrige kann ja wie gewünscht mit Röhren gestaltet sein. Alleine solche Schaltungen (im Schalter/Zerhackbetrieb) sind fähig wirklich verzerrungsfrei zu arbeiten. Eine Dioden Addierschaltung hätte sonst auch noch Aussicht einigermaßen verzerrungsfrei zu arbeiten. Aber die hat eben ihre eigenen Probleme. Auch dort wird der HF Widerstand des Diodenteägerstroms durch die NF verändert und ist wegen der Dipden Nicht Linearitäteb doch nicht perfekt. Lass die Finger von Nicht-schaltenden Lösungen. Wirklich professionelle Lösungen sind damit nicht wirklich zu erreichen. Das zweite Problem mit nahezu 100% Modulationsgrad sehe ich in der Vermeidung von Übemodulation. Wenn man sicherheitshalber den mittleren Modulationsgrad so niedrig einzustellen gezwungen ist, dann ist es sowieso nicht so günstig. Besser wäre es mit einem gut funktionierenden und sorgfältig eingestellten Dynamik Kompressor bzw nicht-verzerrenden Spitzen Begrenzer zu arbeiten der eine Übersteuerung durch Verstärkungsreglung verhindert wie er auch von Rundfunkanstalten immer eingesetzt wird um Übermodulation zu verhindern. Mit Dynamik Begrenzung würde sich auch ein mittlerer Modulationsgrad unter 100% Spitze genügend laut anhören. Fritz Kühne hatte in seinen Büchern gute Schaltungen. Auch im DDR Verlag gabe es nützliche NF-Büchlein mit vielen Schaltungsvorschlägn.
In Rundfunksender wurde üblicherweise Anodenmodulation angewendet. Das heist die Betriebsspannung der in C-Betrieb arbeitende HF-Endstufe wurde mit einer Gegentakt Röhrenendstufe moduliert. Die Sekundärwicklung des NF Ausgangstrafo war einfach in Reihe zur Anodenspannung geschaltet. Modulationsgrade über 70% hat man deswegen nicht angewendet, weil die Reichweite dann eingeschränkt wurde. Der Empfänger musst ja zur einwandfreie Demodulation ja noch den Träger im Modulationstal einwandfrei empfangen können. Am saubersten geht die AM Modulation aber mit dem Ringmodulator oder Gilbertzelle. Noch sauberer geht es mit einen DDS Synthesizer. Ralph Berres
So einfach ist das alles nicht. Der Autor der Balanceschaltung hat kaum Nichtlinearitäten, ich habe solche, aber gering, da bin ich aber noch dran. Ich sehe da Bauelementewerte als Ursache, die Uralt- Röhren sind normale Radioröhren, während der Autor spezielle Penthoden, die für für Doppelsteuerung entwickelt wurden, verwendet. Ein anderer Radiofreund hatte es erfolgreich mit modernen Novalröhren, gewöhnlichen Radio- und Fernsehgeräte- Röhren, hinbekommen, wie gut, weiß ich aber nicht. Ringmodulator wäre interessant, aber bei einem größeren Abstimmbereich sehe ich da schon Schwierigkeiten. Mit Röhren geht Ringmodulator ! In den 50ern, vielleicht schon davor, gab es spezielle Röhren, nämlich Mehrfach- Dioden, dafür, "Tetradioden", also 4 Dioden in einem Kolben, später wurden diese durch Halbleiterdioden abgelöst, damals noch ziemlich große Dinger, sind im HF- Lehrbuch von Vilbig abgebildet. Ich beabsichtige aber nun keine Überflieger- Kiste zu entwickeln, es ist ein "just for fun"- Gerät, was eben zu meinen Geräten paßt, und auch so aussieht.
Als Ergänzung, hier irgendwo im Forum gabs noch einen AM-Modulator mit SO42P für Mittelwelle,(HF und NF IN, AM OUT ). Das dürfte aber nicht das gewünschte Prinziph sein um das AM-Signal zu liefern, auch wenn dieses IC diskret nachgebaut werden kann.Eine Umsetzung in Röhrentechnik ist mir aber nicht bekannt. Andere Idee wäre noch im Radiomuseum Cham zu fragen, die dort betriebenen Sendeanlagen dürften aber auch mit Halbleitern sein, um die Vorschriften einzuhalten. Es dürfte dort aber auch einiges an Technik und Literatur da sein. https://www.chamer-rundfunkmuseum.de/
Ralph B. schrieb: > Modulationsgrade über 70% hat man deswegen nicht angewendet, weil die > Reichweite dann eingeschränkt wurde. Der Empfänger musst ja zur > einwandfreie Demodulation ja noch den Träger im Modulationstal > einwandfrei empfangen können. Im Gegenteil. Je höher der Modulationsgrad, desto besser ist der Sender zu hören. Es gibt, speziell aus der "Anfangszeit" Geräte, bei den der Demodulator falsch dimensioniert wurde. Da gab es dann Verzerrungen bei höheren Modulationsgraden. Es gilt hier ein hohes Verhältnis zwischen Demodulatorbelastungs- Widerstand und Wechselstrombelastung des Demodulators zu finden. Bei korrekter Auslegung sind 100% Modulationsgrad kein Problem für den Empfänger. Anbei eine Simu die das Problem und seine Lösung veranschaulicht. Grün: R1 = R2 Kommt leider manchmal ab Werk so vor, die Empfänger zerren wie blöd. Beispiel: Stassfurt Imperial 46, ab der Modellreihe 49 ist dann endlich der Groschen gefallen. Gerhard O. schrieb: > Besser wäre es mit einem gut funktionierenden > und sorgfältig eingestellten Dynamik Kompressor bzw nicht-verzerrenden > Spitzen Begrenzer zu arbeiten der eine Übersteuerung durch > Verstärkungsreglung verhindert Sehr richtig. Eine Anzeige für 100% erreicht, gehört zur Minimalausstattung. LG old.
@Dieter P., Sorry- Es ist hier keine Modulatorwschaltung oder irgendeine Lösung gefragt. Schon gar nicht mit Halbleiter. Ich HABE bereits eine funtionstüchtige Schaltung. Auch wenn hier mal abseits diskutiert wird- Es geht um die Frage im Eröffnungsbeitrag. @Oldeurope, Da man gar nicht erst mit (so) hohen Modulationsgraden sendete, und auch kaum Werkstattgeneratoren dafür bereitstellte, waren Dimensionierungen, die bei hohem Modulationsgrad Verzerrungen erzeugen konnten, egal. Müßig, über "Fehldimensionierung" zu diskutieren. Eine Dynamikeinengung will ich nicht. Ich möchte volle Dynamik. Aussteuerungsanzeige werde ich realisieren, aber nur sehr einfach (Magisches Auge, die AM1, die ich nicht in der Schatulle verbauen wollte). Ich habe Höhen und Bässe angehoben. Macht man eigentlich nicht- aber es geht mit dem Gerät gut. Die meisten Geräte kommen mit max. 70% Modulationsgrad klar, bei meiner Siemens- Schatulle von 1949 rollen glasklare Bässe nur so über den Boden. Nur der Uralt- Telefunken von 1929 macht etwas dicke Backen bei Bässen. Das tut mein Taschen- Allwellenempfänger (Grundig, 80er Jahre) aber auch. Die Dynamik können die Geräte der Oberklasse, bis Anfang der 30er Jahre, alle mühelos verknusen. Es ist meine Absicht, eine Aussendung zu haben, die die Geräte zur Hochform auflaufen läßt, um zu zeigen, was eigentlich möglich ist, auch wenn das damals aus gesetzlichen Gründen nicht umgesetzt werden konnte. Angeblich ging es aber im Nahfeld, laut Erklärung von Körting in den 30er Jahren, siehe: http://edi.bplaced.net/?Grundlagen___Was_ist_eigentlich..._Bandbreitenregelung_%3F&search=bandbreite (die gelben Grafiken)
@Oldeurope So einfach dürfte es nicht sein, mit einer GE-Diode. Sehe grade, war zu langsam, ich möcht dann aber hier nicht weiter stören.
Edi M. schrieb: > ...Ich HABE bereits eine funtionstüchtige Schaltung... > > Ich suche für die Recherche zu einem Projekt ausgeführte historische > Senderschaltungen für AM mit A- Betrieb, durchgehend bis zur Endstufe. Bis nach dem Modulator existiert scheinbar dann schon alles? Einen Sender so wie gewünscht gibt es wahrscheinlich nicht. Vielleicht ist in irgendeiner alten Funkschau der 50er Jahre eine brauchbare Meßsenderschaltung. Edi M. schrieb: > Auch wenn hier mal abseits diskutiert wird- Es geht um die Frage im > Eröffnungsbeitrag. Vielleicht hier? https://www.radiomuseum.org/forum/modulator_fuer_lang_und_mittelwelle.html http://www.jogis-roehrenbude.de/Sender.htm https://radio-bastler.de/forum/showthread.php?tid=13120 http://www.seefunknetz.de/ars78.htm https://www.radiomuseum.org/forum/ein_1_roehren_testsender_einfacher_gehts_kaum.html Wenn nur ein paar mW gebraucht werden tut es eine stinknormale Kathoden-folger Schaltung mit einer Triode von der Modulatorschaltung her gesteuert oder eine Klasse A Pentodenstufe (EF14, EL84, 6V6, 6AG7, RL12P35, LS50)nur so weit angesteuert, daß noch kein Gitterstrom fließt und genug Austeuerbereich für die Modulationsspitzen da ist. Mit einer Drossel am Ausgang ist die Anordnung breitbandig genug oder tust einen abgestimmten Schwingkreis im Anodenkreis dazu. Da braucht es eigentlich keine pro-forma Sendeschaltung. Den gewünschten Anodenstrom stellt man mit dem Wert vom Kathodenwiderstand ein. Wenn man die Schirmgitterspannung einstellbar macht, kann man auch den Ausgangspegel einstellen.
Beitrag #6025415 wurde von einem Moderator gelöscht.
Edi M. schrieb: > @Oldeurope, > Da man gar nicht erst mit (so) hohen Modulationsgraden sendete, und auch > kaum Werkstattgeneratoren dafür bereitstellte, waren Dimensionierungen, > die bei hohem Modulationsgrad Verzerrungen erzeugen konnten, egal. > Müßig, über "Fehldimensionierung" zu diskutieren. Ja komisch, dass ich die Verzerrung gehört habe und den Dimensionierungsfehler beseitigen musste. Wegen des Stassfurters bin ich überhaupt erst auf die Problematik aufmerksam geworden. Auch Deine "Götter" haben den Fehler erkannt und beseitigt. Das belegen ja die Schaltungen. Dann moduliere halt nur mit bis zu 30% wenn Du an dieses Ammenmärchen glaubst. LG old. Dieter P. schrieb: > @Oldeurope > So einfach dürfte es nicht sein, mit einer GE-Diode. Fake! Du hast in Deiner Simu per se schon einen deutlich kleineren Modulationsgrad eingestellt, indem Du die Kitzelspannung der Si-Diode verwendest. Das sehe ich zum Glück trotz fehlender asc-Datei. LG old.
Hast Du bedacht, dass bei AM Modulationen der HF Pegel zurückzufahren ist? Bei (theorethischen) 100% wären das 6db. Und das mit dem elektronischen Abschwächer, nicht mit dem mechanischen.
Bei wem soll das denn so sein? Im Spektrum bleibt die Trägeramplitude bei Modulation konstant, Seitenbänder kommen hinzu.
So, wieder da, ich habe jetzt einige Tage Zeit, das Projekt voranzutreiben. Vielen DAnk für die Anregungen, die Schaltungen aus den Foren sind mir bekannt, interessant ist der DEBEG- Sender, schaint aber ein selbstschwingender Leistungsoszillator zu sein, ist ja auch Technik der 20er Jahre. Von der DEBEG stammt auch mein Leistungsmeßsender von Rohde und Schwarz, DEBEG rüstete Schiffe aus, und führte auch Reparaturen aus. Ja, Oszillator, Modulator und Trennstufe meines Prjektgerätes sind gebaut, und funktionieren sehr gut. Für die Endstufe mußte ich eine Aufbauplatte anfertigen, weil ich auch schon Platz für eine viel größere (Wehrmacht-) Röhre vorgesehen hatte, falls es nötig ist, eine solche zu verwenden. Ich denke aber, die wird nicht nötig sein. So habe ich jetzt eine seltene Röhre in Dienst gestellt, die kaum verwendet wurde, so kann die Lampe viele Jahre Dienst tun. https://www.radiomuseum.org/tubes/tube_bl2.html Eine sehr schöne Flasche, man kann das gesamte Innenleben sehen. Es geht nicht primär um einen "normalen" Sender, wie ihn Funkamateure oder kommerzielle Dienste verwenden. In Lehrbüchern werden der A- Betrieb beschrieben, und dieser ist eigentlich nicht übel: "Diesem Ziel kommen wir sehr nahe, wenn wir den Arbeitspunkt im A- Betrieb so legen, da´der Anodenstrom einerseits bis zum zulässigen Spitzenstrom. andererseits bis Null ausgesteuert wird. Dann haben wir die größte Amplitude von Ia erreicht. Wenn wir ferner den Außenwiderstand so legen, daß auch die Anodenwechselspannung die größtmögliche Amplitude erhält, bekommen wir ein Maximum an Nutzleistung." "Trotzdem wird in dieser Weise eine Senderverstärkersufe nicht betrieben. Der Grund ist, daß die Gleichstromleistung erheblich werden kann. Wir verzicten auf Nutzleistung zugunsten eines höheren Wirkungsgrads, wenn die Nutzleistung zu teuer erkauft wäre." (Lehrbuch von Kulp, Text verkürzt). Ich habe die durchgehende A- Klasse darum verwendet, weil es eigentlich gehen müßte, die modulierte Trägerschwingung mit ihrer Hüllkurve bis zum Ausgang durchzuverstärken, wie ein NF- Verstärker- OHNE Schwingkreise. Diese stehen meiner Forderung nach hoher Bandbreite entgegen- Vorversuche mit anderen Schaltungen ergaben, ich müßte die Schwingkreise bedämpfen, und die Abstimmung über einen großen Bereich, wie ihn ein Meßsender bietet, war ebenfalls nicht einfach. Eine Verdopplerstufe, wie in Amateursendern üblich, ist also nicht möglich, es ist "Geradeaus- Betrieb", auch wenn der auch nicht optimal ist- Stichworte Störeinstrahlung, Schwingneigung. Die Oszillatorstufe koppelt über einen HF- Transformator aus, die Trennstufe und Endstufe haben Drossel/ Kondensator- Kopplung. Ich habe hier einen Transistor- Funktionsgenerator, der erzeugt Frequenzen bis 10 MHz, und reicht die im Oszillatorteil erzeugt Schwingung nur mit Verstärkerstufen ohne Schwingkreise an die Ausgangsbuchse weiter. so sollte das mit dem Projektgerät ebenfalls funktionieren. Ein Ausgangsschwingkreis wird dennoch den Abschluß darstellen, zwecks Anpassung an verschiedene Lasten. Als Meßsender kenne ich nut einfache Konstruktionen, die nach dem Modulator schon die Ausgangsspannung abgeben, außer der R6S "SMLR", der aber nicht im A- Betrieb arbeitet. Kann sein, daß nie jemand so eine Konzeption für einen Amateursender verwendet hat,
Dieter P. schrieb: > @Oldeurope > So einfach dürfte es nicht sein, mit einer GE-Diode. > > Sehe grade, war zu langsam, ich möcht dann aber hier nicht > weiter stören. Das SPICE-Modell der Diode hat Is=16uA. Deshalb versagt die hier. Ich denke der Parameter sollte eher 1uA sein.
Helmut S. schrieb: > Das SPICE-Modell der Diode Anbei mit Idealdiode. Es ist gut, die Ursache für die Verzerrung zu begreifen. Es trifft nämlich auch Emitter- Katoden- und Sourfefolger. In der Simu gereriere ich nur die Hüllkurve, deren Scheitel bei >=100% die Nulllinie berührt. Deshalb 1VDC und 1Vp für die 1KHz Hüllkurve. Es sei noch erwähnt, dass eine Röhrendiode eine kleine Gleichspannung in den Stromkreis bringt. Das ist hier vorteilhaft. LG old. Beitrag "Funkamateure: Suche historische Senderschaltungen mit A- Betrieb"
Ein kleiner Einwurf am Rande: In "reiner" Röhrentechnik nutzte man den Sternmodulator. Vom Prinzip her war der das gleiche wie der Ringmodulator, aber durch die andere Anordnung der Trafowicklungen hatten alle vier Dioden eine gemeinsame Kathode.
Aus der W. schrieb: > Es ist gut, die Ursache für die > Verzerrung zu begreifen. Die sitzt aber VOR dem Gerät... ! Wenn die alten Geräte -Sie nannten ja sehr alte Staßfurter Modelle- bei 100% Modulationsgrad verzerrten, verwundert das wohl nur wenige Fachleute. Das gab kein Rundfunksender her, und Werkstatt- Prüfgeneratoren und Meßsender, die das können, sind auch rar- eben weil nie die Notwendigkeit bestand.
Edi M. schrieb: > Das gab kein Rundfunksender her Warum dann die Dimensionierungsänderung? Also! Natürlich haben die Rundfunksender und auch Amateursender die Betriebsspannungsmodulation der Endstufe verwendet. (Und machen das noch.) Bei Rundfunksendern war dann der Übertrager des NF-Verstärkers dafür, ein Trafohaus. Ich habe das als Jugendlicher selbst beim Sender Langenberg gesehen. LG old.
Anbei das AM-Modulations-Prinzip, welches ich in meinem neuen Modulator verwende. LG old.
@Oldeurope, "Natürlich haben die Rundfunksender und auch Amateursender die Betriebsspannungsmodulation der Endstufe verwendet. (Und machen das noch.)" Wer bestreitet das ? Ich nehme jetzt aber an, Sie meinen Anodenmodulation- es gibt aber auch die Reihenschaltung Endröhre- Modulationsröhre. Warum vor 70- 80 Jahren Änderungen am AM- Demodulator einer Geräteserie (oder vieler) vorgenommen wurden- müssen Sie die Leute fragen, die das machten- allerdings werden die Wenigsten noch leben. Die Entwicklung blieb ja nicht stehen, ich nehme an, man rechnete man damit, daß man später höhere Modulationsgrade anwenden wird, oder tat das bereits. Die genannten 60-70% werden sicher erst lange nach dem Krieg angewandt worden sein. 100% Modulationsgrad für Rundfunk ? Ich denke, keinesfalls. Man bedenke den gewaltigen Aufwand, die Modulationsspannung zu regeln-Begrenzen wäre ja voll daneben. Und dann: Schon bei allergeringster Überschreitung wurde ein Hunderte kilowattstarker Sender Oberwellen abstrahlen, die jeden Meßgerät- Zeiger um den Anschlag wickeln würden. Amateure, kommerzielle und militärische Geräte wohl eher. Das sind andere Anforderungen. Ihre Balancemodulatorschaltung, ja, das sieht gut aus. Leider ging sowas mit meinem Gerät nicht- da war der Platz zu begrenzt, darum Balancemod mit Penthode in Doppelsteuer- Modus. Inzwischen habe ich die Ursache der Nichtlinearität beseitigt- Irgendwie hatte ich das Gefühl, woran es lag, und- richtig. Ursache: HF- Abblockkondensator vom Mittelpunkt des HF- Trafos nach Masse. So habe ich jetzt überall "Sinüsse"- so wie vorgesehen, und es geht- durchweg A- Betrieb über alle Stufen.
Aus der W. schrieb: > Bei wem soll das denn so sein? Im Spektrum bleibt die > Trägeramplitude bei Modulation konstant, Seitenbänder > kommen hinzu. Richtig Aber bei 100% Modulationsgrad hat die Trägeramplitude + die Amplitude der beiden Seitenbänder im Zeitpunkt des positiven Scheitels der NF Schwingung die doppelte HF Amplitude und somit die vierfache HF Leistung gegenüber dem unmodulierten Träger. Im Falle des negativen Scheitels der NF Schwingung subtraieren sich die beiden Seitenbänder vom Träger und die HF Amplitude ist Null und somit auch die HF Leistung. Über eine komplette NF Sinusvollwelle betrachtet ist die HF Effektivleistung die Summe aus dem Träger plus die beiden um 6db schwächeren Seitenbänder, somit also das 1,5 Fache des unmodulierten Trägers. Weil bei 100% Modulation die HF Amplitude bis auf null fällt , macht es keinen Sinn den Sender bis 100% durchzumodulieren. Das muss NF-seitige Verzerrungen geben, weil im Scheitelpunkt der negativen NF Halbwelle keine HF mehr vorhanden ist. Kommerzielle Rundfunksender modulieren üblicherweise bis etwa 30% damit die Schwundregelung auch noch funktioniert. Ralph Berres
Edi M. schrieb: > müssen Sie die Leute fragen Oder 1+1 zusammenrechnen. Ich musste die Änderung in meinem Stassfurter auch vornehmen, damit er sauber klingt. Das war in den 1990ger Jahren.
Ralph B. schrieb: > Weil bei 100% Modulation die HF Amplitude bis auf null fällt , macht es > keinen Sinn den Sender bis 100% durchzumodulieren. Das muss NF-seitige > Verzerrungen geben, weil im Scheitelpunkt der negativen NF Halbwelle > keine HF mehr vorhanden ist. Kommerzielle Rundfunksender modulieren > üblicherweise bis etwa 30% damit die Schwundregelung auch noch > funktioniert. Natürlich ist das sinnvoll, damit der Sender laut zu hören ist. Das man nahezu verzerrungsfrei bis 100% modulieren und demodulieren kann, habe ich Dir ja gezeigt. Die Schwundregelung bildet den Mittelwert. Der ist von 0 bis 100% Modulationsgrad konstant. Möglicherweise ist mit Deinen 30% der durchschnittliche Modulationsgrad gemeint. Ich habe letztlich noch eine Abgleichanleitung für einen Rundfunk-TX gelesen, da wurde als Bezugswert 90% Sinusmodulation angegeben. Das Kontrollgerät hatte 130% Messbereichsende. LG old.
Aus der W. schrieb: > Edi M. schrieb: >> müssen Sie die Leute fragen > Oder 1+1 zusammenrechnen. Ja, Oldeurope, das können wir armen Unwissenden ja nicht. Was für ein Glück, daß wie SIE haben. :-) Sie könnten natürlich auch lesen: R. Berres schrieb im Vorbeitrag was dazu. Sollte natürlich schon bei damals -zur Zeit des Gerätes !- üblichen Modulationsgraden Verzerrungen gegeben haben, ja, ok. Wie wäre es mal, ohne Gott- Allüren zu schreiben, und mitteilen, was Sie da an welchen Gerätetypen gefunden und wie Sie es verbessert haben. Genanntes Gerät habe ich übrigens nicht, Vorkrieg nur einen umgebauten 47W und einen ziemlich ramponierten 60WK.
Wir reden hier von Zweiseitenband AM mit Träger? und nicht von SSB? um überhaupt demodulieren zu können, benötigst du auch im Scheitelpunkt der negativen NF Halbwelle noch HF. Keiner meiner Rohde&Schwarz Signalgeneratoren können wirklich bis 10% AM modulieren. Ab 95% steigt der Klirrfaktor rapide an. Auch mein Messdemodulator Rohde&Schwarz FAM ist bei Modulationsgraden über 95% überfordert. Das hängt mit der zu geringen HF Amplitude in der negativen NF Halbwelle zusammen. Die Reichweite sinkt bei zu hohen Modulationsgrad auch wieder, weil Signale an der Grasnarbe dann vom Empfänger nicht mehr demoduliert werden können. Das wird zwar mit dem Synchrondemodulator besser, aber auch der hat seine Grenzen. Ralph Berres
Aus der W. schrieb: > Die Schwundregelung bildet den Mittelwert. Der ist > von 0 bis 100% Modulationsgrad konstant. der Mittelwert des Signales ist Null. Du meinst sicherlich den Betragsmittelwert. Der ist aber auch nicht konstant, sondern hängt vom HF Pegel. als auch dem Modulationsgrad ab. Die ALC wird nämlich durch simple HF Gleichrichtung gewonnen. Ralph Berres
Ralph B. schrieb: > Wir reden hier von Zweiseitenband AM mit Träger? und nicht von SSB? Ja, genau- ist der Hintergrund der Anfrage überhaupt, der Hintergrund für mein Projekt(gerät), für dessen Bau- Bericht ich Hintergrundinfos recherchiere, und Oldeurope hat das auch gelernt, eigentlich weiß er das.
Ralph B. schrieb: > der Mittelwert des Signales ist Null. > > Du meinst sicherlich den Betragsmittelwert. Das hat keinen Zweck mit Euch beiden. Zu viel Halbwissen. Mein Sender moduliert bis 100%. Andere tun das auch. Der Empfang ist sauber und Verzerrungsfrei. Ich habe es Euch vor simuliert, asc dabei, also keine Möglichkeit zu täuschen. Mehr kann Mensch im Forum nicht machen. LG old.
Weder die Gleichrichtung liefert einen Mittelwert, noch die
Schwundregelung.
Man kann natürlich einen festlegen ("verzögerte Regelung"), aber das ist
eher kein MITTELwert.
Die Regelung/ Verzögerte Regelung
Der Polizist, der regelt den Verkehr.
Die Regelröhre aber mehr !
Nämlich den Empfang von Sendern,
diesen schließlich so zu ändern,
und- damit der Aufwand lohne-
das Ohr des Hörers richtig schone.
Ist ein Sender schwach und leise,
dreht die Reg`lung lauter, auf diese Weise
wird der Sprecher gut gehört,
auch wenn die Atmosphäre stört.
Doch wär` der nächste Sender stark,
gibt's Erschütt`rung bis ins Mark,
Aus der Schallwand Krach, Gedröhn...
So zu hören, ist nicht schön.
Doch wir haben sie dabei:
Die Heldinnen: AB 2/ AF 3
Mit einigen Teilen noch dazu
erzeugt AB 2 `ne Regel- U.
Negativ muß diese sein !
Schwacher Sender- Regelspannung klein.
Starker Sender- Regelspannung groß.
Bitte merke dir das bloß !
Die Regelspannung- Merken Teil zwei:
Geht zum Gitter der AF 3.
Natürlich über Siebungsketten,
um die Spannung weich zu glätten.
Denn so was hat `ne Röhre lieb,
ein „Regelspannungs/ Glättungs- Sieb“.
Da regelt es sich weich und sanft,
toll für`s Ohr, das kommt gut an !
Die Regelung ist segensreich.
Manche sagen „Schwundausgleich“.
Weil sie, wenn der Sender schwindet,
eine Möglichkeit schnell findet,
die Verstärkung aufzudrehn.
Nun hört man den Sender schön.
Was nimmt die Regelung dazu ?
Korrekt- die kleinste Regel- U !
Und ist der Sender stark und munter,
`ne große Spannung dreht ihn runter,
auf daß der Dampf der ungeheure,
nachfolgende Stufen nicht übersteu’re.
Von guten Reg`lungen ist bekannt,
sie halten die Lautstärke etwa konstant.
Und noch eine bess’re Lautstärkeverwaltung
bringt die „verzögerte Regel- Schaltung“.
Damit nicht schon das atmosphärische Rauschen
genauso laut ist, wie schönen Sendern lauschen.
Von der Stromversorgung wird eine Verzögerungsspannung „abgeschnitten“,
die geht an die Demodulator- Kathode, als Spannungsschwelle.
Erst wenn diese wird überschritten,
beginnt die Regelung- dann aber schnelle !
Übrigens kann man ohne Weinen,
mehrere Röhren in einer vereinen.
AB 2 und NF- Röhre
dann in die ABC 1 gehöre.
Später gab’`s EBF11 und EABC 80,
Fast gleiche Schaltung, das Prinzip macht sich !
Und mit Halbleitern geht das auch !
Selbst Schaltkreise hatten diese Regelung in Gebrauch !
Diese Regelung wirkt enorm,
und in nahezu gleicher Form,
gibt`s sie also von den Röhren- Vorfahren
in den 30ern, bis zu IC`s in den 80er Jahren.
Nur beim Abgleich muß man ersinnen,
die Regelspannung nach Masse zu brücken,
dann kann der Regeleinsatz nicht beginnen,
die Prüfsender- HF runterzudrücken.
Sowas wäre wirklich kein Segen,
es wirkte dem Abgleich entgegen !
Und zum Schluß sei dieses noch genannt,
So wie der Verkehrspolizist es kann,
gibt es auch eine „Regelung von Hand“.
Wendet man bei speziellen Geräten an.
So, das wär’ mal ohne Störung
"Edi`s Regelspannungs- Erklärung".
Dann wünsch`i ch heute viel Vergnügen,
beim „Alte- Radios- wieder hinbiegen !“
Darius... lernen und aufsagen..
:->)
Einen AM-Modulator gab es auch in der Messtechnik, schon zu Röhrenzeiten mit Pin-Dioden von HP HP8731/8732/8733 scheint es zu sein. Der vektorielle Netzwerkanalyzer HP8410, schon seit den 60ern gebaut, modulierte sein Messsignal mit einem Modulationsgrad nahe 100% mit einer Frequenz irgendwo über 20 kHz. http://hpmemoryproject.org/an/pdf/an_58.pdf Allerdings haben Pin-Dioden eine untere Grenzfrequenz, für Mittelwelle wird das knapp. Die Multiplizierer aus der Analogrechnertechnik sind fast ideale AM-Modulatoren. Ein AD835 kann DC bis 500 MHz. Aber es soll ja in Röhrentechnik sein.
Am- Modulatoren mit Dioden, Ring- und Sternmodulatoren, gabs noch früher, hier im Buch von Vilbig, 1944
Solche "Sprüche" in Reimform kennt man auch von Dietrich Drahtlos: http://www.b-kainka.de/drahtlos/kap7a.htm
Christoph db1uq K. schrieb: > Der vektorielle Netzwerkanalyzer HP8410, schon seit den 60ern gebaut, > modulierte sein Messsignal mit einem Modulationsgrad nahe 100% mit einer > Frequenz irgendwo über 20 kHz. Ich kannte das bei skalaren Netzwerkanalyzer ( Wobbler) Hiermit wurde dann nach der Spaltmethode Gruppenlaufzeitmessungen ermöglicht, in dem man zwischen Ein und Ausgangsignal am DUT die Zeit zwischen den Nulldurchgängen der aufmodulierten und demodulierten NF gemessen hat. Der Modulationsgrad war allerdings garantiert keine 100% sondern maximal 10% sonst wurde das gleichgerichte HF Sinal am Ausgang des DUT gestört. Bei einen VNA braucht man das nicht. Der kann die Gruppenlaufzeit direkt aus dem Phasenwinkeländerung in Bezug auf die Frequenzänderung berechnen. Ralph Berres
Ich habe mir einen Traum erfüllt und diesen AM-Stereo Prüfsender bzw. Steuersender gebaut: https://c-quam.blogspot.com/2019/10/a-cquam-mit-arduino-und-ad9850.html In der Endstufe werkelt ein BC337 in, wie vom TO gefordert, A-Betrieb. Der ist in der ECA-Tabelle 82/83 gelistet, also zumindest ein "Joungtimer". Der Amplitudenmodulator funktioniert so wie da: Beitrag "Funkamateure: Suche historische Senderschaltungen mit A- Betrieb" erklärt. LG old.
Ohne jetzt jemanden zusehr auf die Füße zu treten, wäre wenn es ums reine testen geht nicht sinnvoller einen Funktionsgenerator ala HP 33120A zu erwerben? Der Aufbau und vorllem die Entwicklung eines solchen Gerätes kostet ja auch Geld, dann braucht es ja auch noch ein Gehäuse und schlussendlich jemanden mit Modulationsanalysator um das ganze zu überprüfen. Ich persönlich habe bei solchen Aktionen schlussendlich meistens draufgezahlt. LG
Arno K. schrieb: > Ohne jetzt jemanden zusehr auf die Füße zu treten, wäre wenn es > ums > reine testen geht nicht sinnvoller einen Funktionsgenerator ala HP > 33120A zu erwerben? > > Der Aufbau und vor allem die Entwicklung eines solchen Gerätes kostet ja > auch Geld, dann braucht es ja auch noch ein Gehäuse und schlussendlich > jemanden mit Modulationsanalysator um das ganze zu überprüfen. > > Ich persönlich habe bei solchen Aktionen schlussendlich meistens > draufgezahlt. > > LG Ihr seid komisch:-) Früher hätte dazu ein Oszi genügt und die eigenen Ohren. Und man hätte sich ein paar Nächte im Bastelzimmer um die Ohren gehaut. Wenn's gut klingt, samma fertig! Bei den erwähnten großartigen historischen Geräten sollte das allein aussagekräftig sein. Wie schwer kann es eigentlich sein einen brauchbaren Modulator zu zimmern? Wir arbeiten ja schließlich nicht für Rhode und Schwarz. OK. Kommt wieder auf den Boden der Wirklichkeit zurück:-)
Alter Sack schrieb: > Wie schwer kann es eigentlich sein einen brauchbaren Modulator zu > zimmern? Wir arbeiten ja schließlich nicht für Rhode und Schwarz. Das kommt sehr darauf an WAS man will, wenn es hier nur um "wir hören was" geht, dann kann man das auch selber bauen. Das konnte ich natürlich nicht wissen... Allerdings sind genauere Sachen meistens eine Freude, jedenfalls für mich. Es heißt übrigens Rohde & Schwarz. LG
Ralph Du hast recht, die habe ich verwechselt. Der 8410 hatte einen Wobbler zwischen etwa 100 und 180 MHz, dessen Ausgang mit Dioden ein Kammspektrum bis 12 GHz lieferte, auf die der Empfängerteil einrastete. Diesen Harmonic converter 8411 habe ich mal in der Uni repariert. Die skalaren Wobbler hatten breitbandige Detektordioden, die aber die Wechselspannung der AM detektierten. Das machte weniger Temperaturprobleme, da nur Wechselspannungen verstärkt werden mussten. Der Amplitudenmodulationsgrad musste daher auch stimmen, eine Schwankung ging direkt in den Messfehler ein. Ich wollte aber die Diskussion nicht abschweifen lassen, es ging mir nur um die Möglichkeit, eine AM quasi passiv aufzumodulieren.
Arno K. schrieb: > Ohne jetzt jemanden zusehr auf die Füße zu treten, wäre wenn es ums > reine testen geht nicht sinnvoller einen Funktionsgenerator ala HP > 33120A zu erwerben? Ich besitze den HP33120. Der kann ein sehr sauberes AM-Moduliertes Signal bis 15MHz erzeugen. Der Klirrfaktor ist bis zu einem Modulationsgrad bis ca 99% traumhaft niedrig. ca 0,05% Das sieht man auch auf dem Spektrumanalyzer. Dort sieht man tatsächlich nur die beiden Seitenlinien, und sonst keine. Da sind HF-Signalgeneratoren selbst von Edelschmieden um Klassen schlechter. Christoph db1uq K. schrieb: > Die skalaren Wobbler hatten breitbandige Detektordioden, die aber die > Wechselspannung der AM detektierten. Das machte weniger > Temperaturprobleme, da nur Wechselspannungen verstärkt werden mussten. > Der Amplitudenmodulationsgrad musste daher auch stimmen, eine Schwankung > ging direkt in den Messfehler ein. Der Swob5 hat keine HF moduliert. Der hat die unmodulierte HF gleichgerichtet mit einen Dynamikumfang von über 60db. Ralph Berres
Mir wuerde ein Mischer Konze Arno K. schrieb: > Alter Sack schrieb: >> Wie schwer kann es eigentlich sein einen brauchbaren Modulator zu >> zimmern? Wir arbeiten ja schließlich nicht für Rhode und Schwarz. > > Das kommt sehr darauf an WAS man will, wenn es hier nur um "wir hören > was" geht, dann kann man das auch selber bauen. > Das konnte ich natürlich nicht wissen... > Allerdings sind genauere Sachen meistens eine Freude, jedenfalls für > mich. > Es heißt übrigens Rohde & Schwarz. Ja. Danke!:-) Was mich betrifft würde ich ein Mischerkonzept mit Ringmodulator oder Gegentakt DSB Modulator mit einstellbarer Träger Amplitude auf einer festen höheren Frequenz (5-10MHz) konzipieren um mit veränderlicher Abstimmung keine Probleme zu haben und dann mit einer einfachen Mischstufe und Tiefpaßfilter die gewünschte Sendefrequenz auf MW aussieben und verstärken. Ein Tiefpaß geht hier weil die Summenfrequenz dann wesentlich höher als die Ausgangsfrequenz im Bereich von 150kHz bis 1.6Mhz ist und mit einem VFO von rund 1.7MHz Abstimmbereich relativ zur Eingangsträgerfrequenz abstimmbar wäre. So hätte es wahrscheinlich W&G auch konzipiert. Die dem Mischer nachfolgende Verstärkerstufe muss breitbandig genug ausgelegt werden und stabilisiert werden um präzise Arbeitsbedingungen einzuhalten. Damit kann man alle Stufen sauber und unabhängig betreiben bzw. optimieren und ist auf keine "Kunstschaltungen" angewiesen die sich untereinander beeinflussen und man hat klare Verhältnisse. Für den Modulator würde ich ausgesuchte Ge-Dioden oder OA154Q Quartette verwenden. Den Rest kann man mit Röhren machen wenn man so will. Wenn man gute Ergebnisse erreichen will muss man eben entsprechenden Aufwand betreiben. (Von wegen einfachen Sachen...:-) ) OK. Jetzt könnt ihr mein Konzept zerpflücken. > > LG
Alter Sack schrieb: > OK. Jetzt könnt ihr mein Konzept zerpflücken. AD9850 an seinem Stromgesteuerten Verstärker AM modulieren. Kaum Aufwand, Sinusausgang, bis 100% modulierbar. Von Längst- bis Kurzwelle. Und kinderleicht aufzubauen, (wenn mono reicht). LG old.
Aus der W. schrieb: > Alter Sack schrieb: >> OK. Jetzt könnt ihr mein Konzept zerpflücken. > > AD9850 an seinem Stromgesteuerten Verstärker AM modulieren. > Kaum Aufwand, Sinusausgang, bis 100% modulierbar. > Von Längst- bis Kurzwelle. > Und kinderleicht aufzubauen, wenn mono reicht. > > LG > old. Vorausgesetzt Dein Vorschlag hält die vorgegebenen Randbedingungen ein. Ist wahrscheinlich etwas zu modern... Sicher!
Kannst ja einen linearen Röhrenamp hinter schalten. Das Modul bringt 1Vpp Träger mit 100R Quellwiderstand. Und der Sinus kann sich sehen lassen. Die Basis zum Basteln: http://www.ad7c.com/projects/ad9850-dds-vfo/ LG old.
Ich muß inzwischen auch sagen, nur noch dreibuchstabige Kürzel für englische Wörter, diese sowieso, Techniken, die für ganz andere Geräte geschaffen wurden, als die, für die das Projekt des TE gedacht ist... Es geht nicht um SSB, LSB, USB, DSB, VNA, DSP, DDS, skalare Wobbler, vektorielle Netzwerkanalyzer, Analoge Multiplizierer, Funktionsgeneratoren, Pin- Dioden- Ringmischer, usw. Ich habe leichte Zweifel, ob einige, die so mit den Begriffen um sich werfen, überhaupt etwas bauen können, geschweige denn noch unfallfrei eine Schaltung mit Serienheiz- Röhre in die Gänge bekommen. Ich habe für das Gerät auch nur Meßsender, Oszi und verschiedene Spannungsmesser in Gang- -und meine Ohren. Ich hörte vor Jahren Kurzwellensender, die wahnsinnig breit und tief moduliert waren, HF- Bandbreite 22 KHz und mehr, klassische Musik, chinesische Sender, top Klang mit einem Radio mit auf "breit" stellbarer Bandbreite, das wollte ich erreichen, und das habe ich erreicht. Noch ohne Ausgangs- Leistungsstufe ist nach vielen Vorversuchen der Klang endlich top- und das auf Mittelwelle. Endlich gute Höhen (natürlich angehoben). Die dicksten Tiefen kommen absolut klar, und da ja auch angehoben, lassen die Lautsprecher der Oldies den Schallwandstoff flattern. ... Hallo, Leute, es geht um Sachen mit schöner, alter Technik, nur mit heute viel mehr Erfahrung, ähnlich wie früher herumlöten am "Null- Vau- Eins", ich baute diesen z. B. mit der AF7, nach einer Bauanleitung von Martin Selber, exDM2APG, aus einem Kinder- Technikbuch: "Mit Logbuch, Call und Funkstation" oder Mit Radio, Röhren und Lautsprecher". Heute eben einen Modulator/ Leistungsmeßsender- noch dazu so, wie sowas immer erklärt, aber nie gebaut wurde, obwohl es... funktioniert ! Übrigens ist der Balancemodulator- Aufbau vom Klang her besser, als der SMLR von Rohde & Schwarz, der schafft weder den Modulationsgrad, noch die Bandbreite. Ich werde nach Fertigstellung auch Frequenzgang- und Klirrfaktormessungen machen. Aber die Frage nach ähnlichen Konzepten/ Geräten- da bin ich immer noch interessiert. MfG- mit freundlichen Grüßen Edi
Leider geht es noch hicht weiter, mein Oszillograph hat Probleme, muß ich erst reparieren. Aber ich hab' ja etwas Zeit- schreib' ich eben, Seiten aktualisieren, und hier weiter berichten. @Oldeurope ist auch auf den Balancemodulator- Trichter gekommen. Scheint wirklich eine gute Lösung zu sein. Joe Sousa verwendet eine spezielle Doppelsteuer- Penthode, ich verwende eine 30er Jahre- HF- Penthode, Oldeurope Einzeltrioden. Das Funktionsprinzip ist fast gleich, Joe erklärt die Doppelsteuerpenthoden- Modulationsschaltung mit der Triodenschaltung, die auch Darius verwendet. Der Ausgangstrafo ist bei der Penthodenvariante allerdings unsymmetrisch, weil die Steuerung an Anode und Schirmgitter mit unterschiedlichen Steilheiten funktioniert. Darum ist der HF- Transformator der Knackpunkt der Variante. Dafür reicht 1 Modulationsröhre. Der HF- Ausgangstrafo ist breitbandiger als ein Resonanzkreis an der Anode- Vorversuche mit anderen Modulatorschaltungen benötigten einen solchen. Versuche mit Bedämpfung brachten es nicht, die Einstellung war zwar möglich, aber nicht über den gesamten Bereich so wirksam, wie ich mir das vorstellte. Lag daran, daß ich ja andere Voraussetzungen habe- übliche Schaltungen sind weder für großen Bereichsumfang, noch dabei hoher Bandbreite und Möglichkeit hoher Modulationstiefe gedacht ! Funkamateur- Geräte müssen nicht solche Forderungen erfüllen, Werkstattgeräte selten, und Rundfunksender sind in der Leistung etwas höher, da dürften normale Empfängerröhren nicht die Wahl sein... :-| Die Endstufe ist schon gebaut, kann ich aber erst testen, wenn der Oszillograph wieder fit ist. Momentan ist die Treiberstufe nach dem Modulator in Betrieb, die zieht aber keinen Hering vom Teller, da sind nur 10 mW zu holen, aber Trägeramplitude 5V, das reicht für die Ansteuerung einer Radio- Endröhre. Modulation, Treiber, Endstufe- alles A- Betrieb. Damit ist das Ganze Ding sowas wie ein NF- Verstärker für Lang/ Mittelwelle. Es kommt noch ein Ausgangsfilter als abgesetzte, geschirmte EInzelbaugruppe dazu, zur Anpassung an verschiedene Ausgangslasten- Ferritstab oder Ringantenne etwa. So, wie der Aufbau jetzt funktioniert, ist der Unterschied schon heftig- der Empfang ist durchaus mit UKW vergleichbar, Mittelwelle KANN auch Höhen und Tiefen wiedergeben, wenn das Sendeequipment entsprechend ist. Im Anhang die Schaltungen, bei meiner ist der Kondensator abgetrennt gezeichnet, der Unlinearität verursachte. Auch Autor Joe vermutet parasitäre Resonanz, insbesondere, wenn es ein Filmkondensator sei, und einen solchen hatte ich drin. Es funktioniert jetzt einwandfrei, dennoch empfiehlt Joe die verwendung eines kleineren Wertes, vllt. anderen Materials, ok, da geht ja was- Styroflex, Glimmer, Keramik.
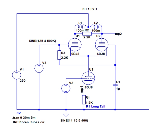
Edi M. schrieb: > Das Funktionsprinzip ist fast gleich, Joe erklärt die > Doppelsteuerpenthoden- Modulationsschaltung mit der Triodenschaltung, > die auch Darius verwendet. > > Der Ausgangstrafo ist bei der Penthodenvariante allerdings > unsymmetrisch, weil die Steuerung an Anode und Schirmgitter mit > unterschiedlichen Steilheiten funktioniert. Darum ist der HF- > Transformator der Knackpunkt der Variante. > Dafür reicht 1 Modulationsröhre. Der Knackpunkt ist, dass das Funktionsprinzip nicht vollständig ist. Die Wechselspannung vom g2 entspricht einer durch µ geteilten Steuerspannung am g1 und das vermittelt den Eindruck unterschiedlicher Steilheiten. Ich wollte Dir eigentlich nur den Modulator zeigen, den ich in meinem Modulator verwende. Natürlich lässt sich das abgespeckt ohne Übertrager machen, Bild und Simu anbei. Bei mir kommt die NF an die Stromquelle des Differenzverstärkers. Ich mache das deshalb, weil ich die Softclipping-Eigenschaft des Differenzverstärkers zur Sinusformung der HF benötige. Ganz wichtig ist der Long Tail Widerstand. Ohne den kommst Du nicht sauber an die 100% Modulationsgrad. Der Arbeitswiderstand soll deutlich kleiner ri der Triode sein, damit diese signalmässig im Kurzschluss, also wie eine Pentode, arbeitet. Dieser Arbeitswiderstand dämpft den Übertrager stark und er lässt sich dadurch leicht breitbandig machen. Beitrag "Funkamateure: Suche historische Senderschaltungen mit A- Betrieb" LG old.
Aus der W. schrieb: > Die Wechselspannung vom g2 entspricht einer durch µ geteilten > Steuerspannung am g1 und das vermittelt den Eindruck unterschiedlicher > Steilheiten. > Ganz wichtig ist der Long Tail Widerstand. Ohne den kommst Du nicht > sauber an die 100% Modulationsgrad. Der Arbeitswiderstand soll > deutlich kleiner ri der Triode sein, damit diese signalmässig im > Kurzschluss, also wie eine Pentode, arbeitet. > Dieser Arbeitswiderstand dämpft den Übertrager stark und er > lässt sich dadurch leicht breitbandig machen. Einen Dämpfungswiderstand hatte der Autor nicht vorgesehen, und ich nicht probiert, weil nicht nötig. So schmalbandig ist der HF- Übertrager nicht, und auch die Modulationstiefe ist ok- ich erreiche fast 100%, aber vorgesehen ist nur max. 80%, normal um 60-70%, das reicht aus, und "überfährt" nur wenige Geräte- wobei das aber auch nur die Tiefen sind, die ich bei der großen Bandbreite und Modulation nun sehr gut herüberbekomme. Der Begriff "Steilheit" ergab sich aus der Übersetzung ("Transconductance"), Joe schreibt in den Mails "verschiedene Verstärkung(en)- auf jeden Fall erfordert die Penthodenschaltung unterschiedliche Primärwicklungen des Übertragers. Und im Gegensatz zu Joe ist für meine Röhre die größere Wicklung an der Anode. ich könnte den HF- Übertrager noch genauer anpassen, eine noch vorhandene, geringe Differenz der Ampltuden an A und G2 kann ich aber mit dem Arbeitspunkt ausgleichen, wenn da einige Prozent Modulationstiefe fehlen- bis 100% muß eben nicht. So gesehen, sieht es bei der Uralt- Penthode gut aus, und ich bin geneigt, das so zu lassen- nicht kaputtzubasteln, oder zu verschlimmbessern.
Edi M. schrieb: > @Oldeurope ist auch auf den Balancemodulator- Trichter gekommen. Edi M. schrieb: > Einen Dämpfungswiderstand hatte der Autor nicht vorgesehen, und ich > nicht probiert, weil nicht nötig. Keine Ahnung wo welcher Autor Sousa? Jedenfalls verwendest Du einen schiefgestellten Balance- Modulator. Ich tue das nicht. Und das ist auch gut so. LG old.
Aus der W. schrieb: > Jedenfalls verwendest Du einen schiefgestellten Balance- > Modulator. Na, dann isser eben schief... Mit Oldeurope als Trittbrettfahrer auf der anderen Seite kann da nix passieren. :-) Und seit einer in Pisa so' nen Turm gebaut hat, weiß man: Schiefgeglaubte leben länger...
Wo finde ich den Atikel vom Autor auf den Du Dich beziehst? LG old.
Hier: https://www.radiomuseum.org/forum/hi_fi_am_transmitter.html https://www.radiomuseum.org/forum/dual_control_pentodes.html https://www.radiomuseum.org/forum/6as6_6as6_suppressor_action.html#2 Edi
@Oldeurope, Kennen Sie sicher, aber vielleicht auch ganz interessant, hat einer vor ..zig Jahren nachgebaut, mich angeschrieben, ich berichte darüber, habe recherchiert- ist eben nicht neu aber auch top, sollte nicht in Vergessenheit geraten: http://edi.bplaced.net/?Bauanleitungen___Synchrodetektor_zur_UKW-_Empfangsverbesserung http://edi.bplaced.net/?Grundlagen___Synchrodetektor_fuer_FM_%3D_Syntektor_%3D_Synchrondemodulator http://edi.bplaced.net/?Edi%60s_Specials___Special%3A_Anfang_50er%2C_DDR-_Umbau%2FEigenbau-Superhets___Umbau_REMA1800_auf_Synchrodetektor_bei_anonym_Dresden Edi
Danke. Schade, er verwendet tatsächlich den schiefgezogenen Balancemodulator. Das Problem erkennt man schön bei Übermodulation: https://www.radiomuseum.org/forumdata/users/4942/Tomato-Soup/6AS6_no25_G3_modulation_13.JPG Das klingt dann gleich sehr häßlich. AM mit Balancemodulator ist keine gute Idee. Hier ein andere Link, in dem der TO die richtigen Schlüsse gezogen hat: >> Linearität bis m=100% und gutmütige Übersteuerungseigenschaft >> ist auf die Stromsteuerung des Modulators zurückzuführen. Daumen hoch! Schau Dir im letzten Beitrag die Oszillogramme an. So "gutmütig" hat sich ein AM Modulator zu verhalten: https://www.radiomuseum.org/forum/mw_modulator_mit_differenzverstaerker.html Und damit hat der Detektor keine Probleme. Bei mir habt Ihr ja eine asc, probiert es selbst aus! Übrigens werben manche Senderhersteller mit der Option so über 100% modulieren zu können. LG old. PS: Heute ist ein besonderer Tag: https://nl.wikipedia.org/wiki/Hanso_Idzerda
@Oldeurope, Wenn Sie doch einmal NICHT frei von Fachwissen klugscheißen könnten- verdammt- Sie haben es doch mal richtig gelernt, oder ?! Übermodulation eines AM- Senders ? Was soll das ? Das wußte ich schon vor 50 Jahren, als ich meine ersten Funktechnik- Hefte und -Bücher gelesen habe, daß man das tunlichst unterläßt ! Was also Modulatoren dann anstellen, interessiert nicht- das ist völlig daneben, weil das nicht eintreten soll. Sie haben immer noch nicht die Beiträge von Ralph Berres gelesen, oder nicht begriffen, dabei sind sie doch so logisch, weil sie dem Fachwissen entsprechen: Es wurde damals (im normalen Rundfunk) nicht mit 100% moduliert, also gab es keine Werkstattgeräte, und auch keine Rundfunksender dafür. und die Radios wurden auch nicht dafür ausgelegt. Also.. muß man das jetzt auch nicht realisieren. Wie R. Berres schreibt- es bringt auch keinen Vorteil. Ich hab's getestet- 60-70% ist ideal. Probieren Sie es auch. - Joe Sousas Schaltung KANN bis 100%. Zum Klirrfaktor an der Grenze kann ich nichts sagen. - Meine Uralt- Penthode kann es auch. Modulation bis 100% geht, Klirrfaktor an der Grenze habe ich noch nicht bestimmt, aber auf dem Oszillographen sieht es m. E. brauchbar aus, nur ist dieses "brauchbar" ja ohnehin ungebraucht. Ich habe ein Foto angehängt. - Und dann: Wer entwickelt, hat als Profi ein Pflichtenheft, ein Amateur eine Grundkonzeption, die sich nach Material und verlangten Eigenschaften richtet. Meine Konzeption ist nun mal ein vorgegebenes Gehäuse und vorliegendes Material bester Qualität (ungebrauchte Teile), die Größe des Gahäuses erlaubt einiges, aber nicht unendlich, so also genau 1 Oszillatorröhre, 1 Modulatorröhre, 1 Treiber, 1 Endröhre, usw., und es sollen speziell Außenkontaktröhren sein. Möglichst in einer Schaltung, die vergessen ist, nicht gebaut wurde, oder sonst besonders ist. Meine Wahl fiel auf A- Betrieb durchgängig- eben weil es vllt. niemand gebaut hat. Und- Die Konzeption funktioniert top (ja, Ausgangsstufe fehlt noch)- ich muß mir keine Gedanken um was Besseres machen. Zeigt auch Ihre Simulation: Der Balancemodulator ist schon eine gute Idee. Wzbw. Wenn Sie Ihre Kiste mit 3 Trioden bauen sollten- stellen Sie sie vor. Edi
Edi M. schrieb: > Zeigt auch Ihre Simulation: Der Balancemodulator ist schon eine gute > Idee. Ist kein Balancemodulator. Schade, dass Du das nicht erkennst. Bei Sousa ist es einer. Edi M. schrieb: > - Joe Sousas Schaltung KANN bis 100%. Ja und? Lies nochmal was in dem Link steht, den ich Dir gesendet habe. Edi M. schrieb: > Sie haben immer noch nicht die Beiträge von Ralph Berres gelesen, oder > nicht begriffen, dabei sind sie doch so logisch, weil sie dem Fachwissen > entsprechen: Es wurde damals (im normalen Rundfunk) nicht mit 100% > moduliert Das ist Kappes. Siehe Anhang. https://www.youtube.com/watch?v=c9UnPqwe7p8 LG old.
Da hier die nahezu exakt gegenläufigen Kennlinien von Anode und Schirmgitter bei Bremsgittersteuerung verwendet werden, funktioniert es genau wie ein Balancemodulator, man kann auch den Träger komplett unterdrücken, und zwar ganz exakt im Kreuzungspunkt der Kennlinien, dann hat man nur noch die Seitenbänder. Kennlinien einiger Röhren im Anhang, ich verwende CF7, bis auf Heizung = AF7. Ob man gleiche Funktionsweise gleich benennt, oder anders... gab in einem anderem Forum schon richtig heftige Diskussionen, bei Synchrodetektor, Produktdetektor, Synchrondemodulator, sowie welche Schaltung für welche Anwendung. Irgendwo nannte einer Joes Konzept "2- Quadranten- Modulator", das ist ein recht abstrakter Begriff. Ich hab' keine Lust, über willkürliche Begriffe zu diskutieren. Und das Video... von wann ? 2018. Wenn sich da irgendwelche Freaks einen Sender an Land gezogen haben, und das Ding voll ausmodulieren, heißt das jetzt, daß alle Sender und Radios, rückwirkend bis zum Anfang, das auch gemacht haben ? Oder daß das besonders sinnvoll ist ? Aber ich denke, das kommt bei Ihnen nicht so an... Darius- schreiben SIe eeeendlich IHRE Fachbücher !!! Die Welt wartet drauf ! :-)
Edi M. schrieb: > Da hier die nahezu exakt gegenläufigen Kennlinien von Anode und > Schirmgitter bei Bremsgittersteuerung verwendet werden, funktioniert es > genau wie ein Balancemodulator, man kann auch den Träger komplett > unterdrücken, und zwar ganz exakt im Kreuzungspunkt der Kennlinien, dann > hat man nur noch die Seitenbänder. Ja, so ist das bei DSB-Modulatoren. ich verwende einen AM-Modulator. Da kann es nicht passieren, das nach dem Kreuzungspunkt der Träger wie der hoch kommt. LG old.
Aus der W. schrieb: > ich verwende einen > AM-Modulator. Klar doch, gibt's, eine Oszillatorröhre und ein Kohlemikrofon in der Antennenleitung. Hab' ich mal mit angefangen, Volksempfänger und Telefonmikro- Kapsel an eine der Antennen- Steckbuchsen. Wenn das Mikro groß genug ist, geht das bis 500 Watt und mehr, aber Vorsicht- nicht zu nahe ans Mike, sonst verbrennt man sich die Klappe... :-)
Ich würde Dir zu dieser AM-Modulator-Schaltung raten: http://electronbunker.ca/eb/OneTubeXMTR_2.html https://www.radio-bastler.de/forum/showthread.php?tid=13120&page=2 HF ans g1, NF ans g2 und fertig. Die Trägersteuerung wirst Du los, indem Du der Triode eine Katodenkombi gibst. LG old.
Danke für die Suche- die Schaltungen habe ich aber auch schon gespeichert. Der RBF- Autor hat ebenfalls die Modulation mit Doppelsteuerpenthode genutzt,und Verstärkerstufen nachgesetzt. https://www.radio-bastler.de/forum/showthread.php?tid=5864 Sein Modulationsdreieck sieht aber nun wirklich vorbildlich aus, und das mit der "Schüttgut- Lampe" EF80. Da ich auf meinem Chassis nur 1 Röhrenplatz für die Modulation hergestellt habe, und die 2 NF- Röhren eine unabhängige Baugruppe sein sollen, habe ich mich nicht weiter mit Schirmgittermodulation befaßt, und die jetzige Lösung funktioniert so gut, daß ich sie beibehalte.
Schade, schon wieder ein schiefgezogener Balancemodulator. https://www.radio-bastler.de/forum/attachment.php?aid=27002 Man sieht rechts, wie der Träger wieder hochkommt. Hätte ich bei S. nicht erwartet. Wo man das doch so deutlich auf dem Scope sieht! Kupfern alle nur voneinander, ohne zu denken. Da Dich die Verteilungssteuerung so fasziniert: http://phasendrehstufe.blogspot.com/2010/03/in-dieser-phasendrehstufe-wird-das-g3.html http://phasendrehstufe.blogspot.com/2010/03/6dt6-phasendrehstufe.html LG old.
Aus der W. schrieb: > Schade, schon wieder ein schiefgezogener Balancemodulator. > https://www.radio-bastler.de/forum/attachment.php?aid=27002 > Man sieht rechts, wie der Träger wieder hochkommt. Das nennt sich "Übermodulation", Modulationsgrad = 110%. Wurde absichtlich gemacht um einen bestimmten Effekt zu zeigen, im Artikel ist das erklärt. Im regulären Betrieb sieht das Modulationsdreieck so aus: https://www.radio-bastler.de/forum/attachment.php?aid=27001 Beim Betrieb als Radiosender moduliert man bis 60-70%, nutzt also nur die linken 2/3 des Dreiecks. Für EMV-Prüfungen ist die Modulation auf 1 kHz / 80% genormt.
soul e. schrieb: > Das nennt sich "Übermodulation", Modulationsgrad = 110%. Wurde > absichtlich gemacht um einen bestimmten Effekt zu zeigen, im Artikel ist > das erklärt. In der Schaltung ist nichts was verhindert, dass Du in diesen Bereich, wo der Träger wieder hochkommt, steuerst. Der hat da mit Mühe den Tongererator so eingestellt, dass er den Balancepunkt genau trifft. Und der Punkt ist beileibe nicht stabil. HF und NF vertauschen und das Ding benimmt sich wie jeder anständige AM-Modulator das tun soll. Warum schaffen die das nicht? Was spricht dagegen? Ich kann mir das denken ... Auch bei 110% darf der Träger nicht wieder hochkommen. Siehe: https://www.radiomuseum.org/forum/mw_modulator_mit_differenzverstaerker.html Letzter Beitrag. LG old.
Aus der W.: > Kupfern alle nur voneinander, ohne zu denken. soul e. schrieb: > Das nennt sich "Übermodulation" Darius WEIß das. Aber er wäre nicht "Super- Darius", wenn er nicht irgendeinen Einwand findet, nur ER kann denken. Basta ! Er checkt auch ständig sein sein E- Mail- Postfach, falls Gott mal eine Frage hat. :-) Phasendrehstufen- mir bekannt. Übrigens: Hier reden sogar SIE von BremsgitterSTEILHEIT. Warum auch nicht- ist ja nicht falsch. Darius- Ihre Verstärkerbaugruppen usw. kenne ich. Habe lange die Diskussionen darum verfolgt. Sie sind ja eine kleine Berühmtheit, da kennt man schon einiges. Immerhin- originelles Zeug bauen Sie ja. Apropos: Hat Rohde & Schwarz mal wegen ihres Oszi- Bandbreiteerhöhers angefragt ? ;-)
@edi-mv kannst du mal bitte mit der Stänkerei aufhören, wenn ich mit einem anderen User diskutiere? Reicht doch, wenn du das tust wenn wir uns schreiben.
Darius, wenn Sie NICHT mehr allen, die immerhin was auf die Beine stellen, Nicht- Denken unterstellen, dann... ...können wir uns gern friedlich unterhalten. Edi
Es gab mal von der RPB die Bände Senderbaubuch Band 1 + 2.
Die Bezeichnung A1 = Unmoduliertes HF-Signal,A2 = HF-Signal mit
NF-Signal
meistens 700-1000 Khz moduliert.
Gruß Hans
Hans K., Jetzt bin ich etwas perplex... wie kommen Sie auf ihren Einwurf, was tun die Bezeichnungen zur Sache ? Edi
Oszilloskop funktioniert wieder, da muß ich aber noch einiges machen, nach 40 Jahren geben da einige Sachen auf- vor allem ein Stromversorgungsteil, welches komplett in Harz vergossen ist- da habe ich schon eine Ersatzbaugruppe vorbereitet, hatte nie die Zeit, jetzt muß ich ran... Aber solang's funktioniert, gleich nutzen. Endstufe war ja schon dran, nur Eingang und Ub nicht dran. Also ran, und... Top ! Genau, wie ich vorgegeben habe- alles im A- Betrieb, und es funktioniert bestens. Uberall unverzerrte Sinus- Träger, wie ich das erreichen wollte. Der Modulator hat unterschiedliche HF- Spannungen an Anode und G2, der HF- Übertrager ist ja nicht symmetrisch, da die Verstärkungen unterschiedlich sind. Ist in der Originalveröffentlichung angegeben, und es geht auch nur so. Bei meiner Röhre ist das Verhältnis der Spulen andersherum, was ich auf die Eigenschaften der Röhre zurückführe- mit einer anderen Röhre sind die erforderlichen Werte wieder anders. Knackpunkt ist einzig die Windungszahl- ich werde noch einen HF- Übertrager mit vielen Anzapfungen anfertigen, so daß man die besten Verhältnisse wählen kann. Die Amplituden lassen sich mit dem Arbeitspunkt übrigens angleichen, für die Ausgangsschwingungsform ändert es aufgrund der hohen Induktivität nichts, es beeinflußt nur den Modulationsgrad. Zu niedrige Induktivität der Übertrager- Primärwicklungen bringt übrigens hohe Verzerrungen, eine Mindest- Induktivität muß der Übertrager bringen. An Sekundär des HF- Übertragers steht auf jeden Fall ein einwandfreier Sinus. In den Fotos unmodulierter Träger = "Mittelstrich- Einstellung", auch bei max. und min. Träger Sinus einwandfrei. Endröhre mit sehr geringer Leistung, Penthode als Triode geschaltet, sowie Vorwiderstand, das -noch- externe Netzgerät gibt's nicht her, im Arbeitspunkt dürfte die Lampe bei Leistungsbetrieb um 60- 90 mA saugen, dazu die Vorstufen, da kommt was zusammen. Da außer Oszillator keine weiterer Schwingkreis die Bandbreite einengt, einwandfreie, breitbandige Modulation, entspr. dem Angebot an Modulations- NF. Ein NF- Vorverstärker mit Klangstellern, sowie ein zuschaltbarer Schwingkreis zur Anpassung wird als Extra- Baugruppe noch kommen. In historischen Unterlagen fand ich nichts vergleichbares- ok, so viele Geräte, die für für die Versorgung von Rundfunkgeräten, bei breitbandiger Aussendung und hohem Modulationsgrad geeignet sind, wird es nicht geben. Damit ist die Sache erst mal beendet. Danke für Hinweise und Anregungen- ich bleibe aber weiter dran.
Edi M. schrieb: > Knackpunkt ist einzig die Windungszahl- ich werde noch einen HF- > Übertrager mit vielen Anzapfungen anfertigen Mach das doch ohne Übertrager.
Hab' ich probiert- war schlechter... beim Doppeltrioden- Balancemodulator ist das günstiger, eben wegen der unsymmetrischen Betriebsweise dieser Penthodenschaltung machte sich der Trafo besser.
Edi M. schrieb: > Hab' ich probiert- Kein Blancemodulator. Beitrag "Funkamateure: Suche historische Senderschaltungen mit A- Betrieb" Wie sieht denn Deine Schaltung aus, die Du probiert hast?
Auskopplung über C's an Anoden- Drosseln, auf 2 R's je 30K, deren Mitte auf Auskoppel- C oder RC- Glied. Ging, sah aber genauso aus, wie bei den Versuchen vorher, schlechter Sinus, auch gegenseitige Veränderung der Widerstände brachte es nicht. Mit dem Übertrager ging es besser, und seitdem ich den vermeintlichen Blockkondensator nicht mehr drin habe, funktioniert es top. An der Übertrager- Anzapfung steht ja HF- klar... der ist ja nicht symmetrisch, und auch nicht auf den Punkt der Trägerunterdrückung gesetzt. Es geht auch mit Serien- Drossel statt Block- C, aber nicht nötig, da der Vorwiderstand ja recht groß ist. Merkwürdigerweise geben der Autor und der RBF- Nachbauer den C an, bei mir mußte er weg. Wie geschrieben, funktioniert so einwandfrei, das ist praktischer, als Kopfstände zu machen, unbedingt diesen Kondensator drinzuhaben. Joe hat mir vorhin eine Mail geschickt, auch er schreibt, daß der Trafo verantwortlich für die Balance ist, darum verschiedene Wicklungen hat, und damit die HF an A und G2 unterschiedlich sein kann. Bei kompletter Symmetrie, wie mit dem Doppeltrioden- Konzept, halte ich die Auskopplung ohe Übertrager für sinnvoller.
Ob die Schaltung ein Balancemodulator ist... Ansichtssache. Von der Bauart her ist es so, vom Prinzip her ebenfalls- das Ding lebt ja von der Balance zwischen dem Stromanstieg- und Abfall an A und G2, der bei manchen Röhren ja direkt spiegelbildlich verläuft (Grafiken vom Beitrag gestern). Man kann ja auch die üblichen Mischschaltungen zur Modulation verwenden- von der Schaltung her sind manche dieser Modulationsschaltungen mit Mischröhren der Mischerschaltung nahezu gleich- nur die Frequenzen sind anders, und der Arbeitspunkt sollte unbedingt für die andere Anwendung angepaßt werden, was oft nicht der Fall ist- Mischerröhren- und -Schaltungen werden ja für die Abgabe einer ZF optimiert, die das begünstigende Nichtlinearität ist bei Modulation suboptimal. http://edi.bplaced.net/?Projekte___Mittelwellen-_Modulator_Heimsenderlein_mit_normaler_Radio-_Mischroehre
Edi M. schrieb: > Auskopplung über C's an Anoden- Drosseln Oh no. Du schaffst es tatsächlich nicht an einem Anodenwiderstand einen unverzerrten Sinus zu bekommen? Wie willst Du dann den NF-Teil hinbekommen? Zu dem Rest schreibe ich nichts. Ist so hanebüchen … LG old.
Hanebüchen ist nur einer. Sie. Ich kriege wenigstens was hin, über sie... muß ich da eigentlich keine Worte mehr verlieren.
Edi M. schrieb: > Ich kriege wenigstens was hin, Naja, wir wollen ja mal am Boden bleiben. Sachen bauen die man nach "Gehör" und "passt" schon zusammenzimmert sind jetzt nicht DIE Indikatoren für deine Genialität. Ich bewundere jedenfalls keinen für irgendwelche Röhrenhaufen. Ich meine, du hast sicher ein fundiertes Wissen über Röhren, allerdings stellst du es auch so dar als wärst du der einzige hier, der etwas kann. Vorallem in der Amateurfunkszene ist es der größte Fehler Leute zu unterschätzen. Und nein, man misst das Können eines Entwicklers nicht daran ob er eine Röhreschaltung zum laufen bekommt...
@Yaesuus, Verwechseln Sie da wen ? ICH unterstelle niemandem, nicht denken zu können, (wie im Beitrag vom 07.11.2019 12:23), irgendetwas Hanebüchenes zu schreiben (08.11.2019 22:46), und ich nutze nicht nur das Gehör und "paßt", sondern auch schon etwas Wissen, Erfahrung und Meßtechnik. Und... weitere Leseschwäche: Es geht primär nicht um das Gerät, sondern nur um Recherche, um zusätzliche Informationen. Vielleicht wäre es nützlich, den Eröffnungsbeitrag zu lesen. Und wenn Sie "Röhrenhaufen" nicht interessieren: "Ich bedanke mich bei allen, die nichts beizutragen haben, und trotzdem schweigen." Edi
Also ehrlich! Langsam wird's hier peinlich.
K. Florentin schrieb: > Also ehrlich! Langsam wird's hier peinlich. "Ich bedanke mich bei allen, die nichts beizutragen haben, und trotzdem schweigen."
Christoph db1uq K. schrieb: > Die Multiplizierer aus der Analogrechnertechnik sind fast ideale > AM-Modulatoren. Ein AD835 kann DC bis 500 MHz. Aber es soll ja in > Röhrentechnik sein. CA3028, CA3005. Älter als die Greifensteine, aber schön rund. Gruß, Holm
holm schrieb: > CA3028, CA3005. Habe mich mit dem LM13700 angefreundet und den verwendet. https://c-quam.blogspot.com/2019/10/a-cquam-mit-arduino-und-ad9850.html bis 2MHz geht das. Leider habe ich keinen passenden OPV nur Nachverstärkung gefunden. Wollte dem MCP6292 verwenden, ist aber gescheitert. Deshalb der BC337. Und der macht das sehr gut. LG old.
Yaesuus schrieb: > Ich meine, du hast sicher ein fundiertes Wissen über Röhren, allerdings > stellst du es auch so dar als wärst du der einzige hier, der etwas kann. > Vorallem in der Amateurfunkszene ist es der größte Fehler Leute zu > unterschätzen. Edi unterschätzt hier ganz bestimmt niemanden. In diesem Thread gibt es nur einen der meint das Pulver erfunden zu haben, das ist aber definitiv nicht Edi. Yaesuus schrieb: > Ich bewundere jedenfalls keinen für irgendwelche Röhrenhaufen. Denke mal auf Deine Bewunderung kann Edi ganz gut verzichten. Im übrigen zwingt Dich keiner hier mit zu lesen, wenn Dich das nicht interessiert.
Beitrag #6055551 wurde von einem Moderator gelöscht.
Beitrag #7236723 wurde von einem Moderator gelöscht.
Bitte melde dich an um einen Beitrag zu schreiben. Anmeldung ist kostenlos und dauert nur eine Minute.
Bestehender Account
Schon ein Account bei Google/GoogleMail? Keine Anmeldung erforderlich!
Mit Google-Account einloggen
Mit Google-Account einloggen
Noch kein Account? Hier anmelden.























