Hallo, ich würde in meiner Schaltung nach dem Abtrennen der Versorgungsspannung (5V) gerne alle Kapazitäten schnell entladen, damit die Spannung auf der Platine möglichst rasch auch bei 0V ankommt. Daher benötige ich einen "Quick-Discharge-Circuit". Aktuell besteht dieser aus einem kleinen Widerstand (R2) in Reihe mit einem N-MOSFET (NMOS1). Das Gate hängt an der Versorgungsspannung und somit schaltet er im Betrieb dauerhaft durch. Am Gate hängt zusätzlich ein Kondensator, der im Falle der Abschaltung noch ein paar Sekunden Spannung am Gate zur Verfügung stellt. Dadurch bleibt der MOSFET leitend und die Kondensatoren der Schaltung werden über dem Widerstand entladen, bevor die Spannung am Gate dann auch zusammenbricht (Der Gate-Kondensator wird über einen hohen Parallelwiderstand selbst langsam entladen). Eine Diode verhindert dabei, dass die Ladespannung des Kondensators zurück in die VCC-Rail fließt. Um Strom zu sparen kann das Gate des MOS vom angeschlossenen µC (über NMOS2) auf GND gezogen werden. Dieses Feature ist sehr wichtig. Die Schaltung funktioniert, aber ich weiß nicht ob es auch einfacher geht und hoffe auf eure Erfahrung mit solchen Problemen. Gruß Daniel
Eigentlich gibt es kaum einen Grund so etwas zu machen. Die Restladung vermindert auch den Einschaltstrom beim Wiedereinschalten. So etwas ließe sich mit einer Einschaltverzögerung kombinieren.
Dieter schrieb: > Eigentlich gibt es kaum einen Grund so etwas zu machen. Die Restladung > vermindert auch den Einschaltstrom beim Wiedereinschalten. > So etwas ließe sich mit einer Einschaltverzögerung kombinieren. Die Kondensatoren sind nicht riesig. Sie entladen sich auch ohne extra Schaltung in ein paar Sekunden. Nur will ich beim Ausschalten keine großartigen Zwischenlevel von VCC. Der Mikrocontroller hat eine Brown-Out-Detection, aber andere Chips und Elemente nicht. Power-Switches haben solche discharge Features ja auch häufig verbaut. Nur kann ich so einen nicht verbauen, weil ja die Versorgungsspannung selbst wegfällt.
Wie wäre es, wenn Du mal das eigentliche Problem schilderst.
Andreas B. schrieb:
> Wie wäre es, wenn Du mal das eigentliche Problem schilderst.
Ich will ganz einfach, dass die Spannung auf der Platine beim Abklemmen
der Versorgungsspannung auch nahezu sofort auf 0V fällt, um
undefiniertes bzw. ungewolltes Verhalten einzelner Bauelemente oder
Schaltungsteile zu verhindern.
Ich habe dafür eine Schaltung entwickelt, weiß aber nicht ob das
einfacher geht und ob es dafür schon fertige ICs oder Schaltungen gibt.
Daniel U. schrieb: > Andreas B. schrieb: >> Wie wäre es, wenn Du mal das eigentliche Problem schilderst. > > Ich will ganz einfach, dass die Spannung auf der Platine beim Abklemmen > der Versorgungsspannung auch nahezu sofort auf 0V fällt, um > undefiniertes bzw. ungewolltes Verhalten einzelner Bauelemente oder > Schaltungsteile zu verhindern. Was veranlaßt Dich denn zu glauben, daß dies ein Problem wäre. Werde doch mal konkret. Ich habe noch nie so etwas gebraucht.
Daniel U. schrieb: > Ich will ganz einfach, dass die Spannung auf der Platine beim Abklemmen > der Versorgungsspannung auch nahezu sofort auf 0V fällt, um > undefiniertes bzw. ungewolltes Verhalten einzelner Bauelemente oder > Schaltungsteile zu verhindern. Auch wenn du sämtliche Elkos innerhalb von 1µs entlädst (und dafür braucht man schon ne ganz schöne Brechstange), kann in der Zeit noch einiges passieren. Auch Daniel U. schrieb: > andere Chips und Elemente sind durchaus darauf ausgelegt kurzzeitig Spannungen zwischen 0V und stabiler Vcc abzubekommen, weil es der unvermeidbare Normalfall ist.
> [..] nahezu sofort auf 0V fällt, um undefiniertes bzw. ungewolltes > Verhalten einzelner Bauelemente oder Schaltungsteile zu verhindern. Das geht anders einfacher - wenns wirklich nötig ist. Zeig uns doch mal Deine Problemstellen.
Bei einer einzelnen Spannung eher selten anzutreffen aber es gibt Bauelemente z.B. FPGA die mehrere Versorgungsspannungen haben die in definierter Reihenfolge und Geschwindigkeit eingeschaltet und umgekehrter Reihenfolge innerhalb bestimmter Höchstzeiten abgeschaltet werden müssen. Je nach Kapazitäten in der Versorgung geht das nur mit Discharge. Analog Devices hat eine ganze Reihe an ICs dafür. Das Stichwort ist Power Sequencer. Dieser Baustein kommt an eine eigene Powerrail mit großem Kondensator.
Daniel U. schrieb: > ich würde in meiner Schaltung nach dem Abtrennen der Versorgungsspannung > (5V) gerne alle Kapazitäten schnell entladen, damit die Spannung auf der > Platine möglichst rasch auch bei 0V ankommt. Was ist denn das eigentliche Problem, das dich zu dieser "Lösung" geführt hat? Daniel U. schrieb: > Der Mikrocontroller hat eine Brown-Out-Detection, aber andere Chips und > Elemente nicht. Haben diese unbekannten Chips auch keinen Reset-Eingang?
Lothar M. schrieb: > Was ist denn das eigentliche Problem, das dich zu dieser "Lösung" > geführt hat? Ich habe diese Schaltung allgemein für kommende Projekte entwickelt. Ein einfaches Beispiel wäre: Der einzige Weg zum Ausschalten des ganzen Systems ist das mechanische Abtrennen der Versorgungsspannung. In der Schaltung hängen jedoch viele kleinere oder wenige größere Kondensatoren, die bewirken, dass die Spannung auf der Platine nicht sofort (sondern erst nach 1 Sek. z.B.) unter jegliche Thresholds der Chips fällt. Damit kann sogar im Extremfall die Brown-Out-Spannung des uC gemeint sein. Somit arbeitet die Schaltung (teilweise) weiter. Das soll aber verhindert werden. Natürlich wäre ein Ausschalten über eine Routine, die vor dem Abklemmen alles stoppt bzw. resettet besser, ist hier aber nicht per Zugriff von außen einleitbar. Ich hoffe das ist konkret genug, da es mehr eine grundsätzliche Schaltungsidee ist für Systeme mit größeren Kapazitäten.
Dann wäre meiner Ansicht nach eine zuverlässigere Schaltung anders zu konzipieren. Wenn eine Mindestspannung unterschritten wird und gleichzeitig der Stromsensor hinter den Einschalter einen Wert von Null liefert, wird die Entladung ausgelöst.
Daniel U. schrieb: > Ich habe diese Schaltung allgemein für kommende Projekte entwickelt. Klingt mir eher ein wenig nach der Suche nach einem Problem für Deine Lösung als anders rum... > Der einzige Weg zum Ausschalten des ganzen Systems ist das mechanische > Abtrennen der Versorgungsspannung. In der Schaltung hängen jedoch viele > kleinere oder wenige größere Kondensatoren, die bewirken, dass die > Spannung auf der Platine nicht sofort (sondern erst nach 1 Sek. z.B.) > unter jegliche Thresholds der Chips fällt. Damit kann sogar im > Extremfall die Brown-Out-Spannung des uC gemeint sein. Somit arbeitet > die Schaltung (teilweise) weiter. Das soll aber verhindert werden. Verhinder besser dieses Weiterarbeiten anstatt die Kondensatoren zu entladen. Die meisten ICs haben für sowas einen Reset-Eingang oder ähnliches. Direkt hinter den Eingang der Spannungsversorgung hängst Du einen Komparator der den Reset aktiviert wenn die Mindestspannung unterschritten wird. Kann man z.B. mit einem TL431 und einem PNP oder einem LM393 machen. Hysterese nicht vergessen.
Daniel U. schrieb: > Aktuell besteht dieser aus einem kleinen Widerstand (R2) in Reihe mit > einem N-MOSFET (NMOS1). Das Gate hängt an der Versorgungsspannung und > somit schaltet er im Betrieb dauerhaft durch. Also frisst deine Schaltung ständig Strom und entlädt damit dann einfach die Kapazitäten an der Stromversorgung. Viel besser wäre doch eine Schaltung, die nur dann Strom zieht, wenn ausgeschaltet wird. Das kann man erreichen, indem man die Änderungsrichtung der Versorgungsspannung auswertet und in Anhängigkeit davon einen Kurzschlußschalter betätigt. Im Anhang so ein Vorschlag. Die Kombination links (100µ/1k) soll die Versorgungsabblockung und den Schaltungsstrom darstellen. Die Schaltung rechts reagiert auf die minimale Absenkung der Versorgung nach Abschaltung und schaltet dann den NPN ein. Beim Einschalten der Versorgung ist die Schaltung inaktiv.
Daniel U. schrieb: > Ich hoffe das ist konkret genug, da es mehr eine grundsätzliche > Schaltungsidee ist für Systeme mit größeren Kapazitäten. Nö, Du fabrizierst Dir da ein Fantasyproblem zurecht. Niemand sonst hat dieses Problem. Falls dies in einer konkreten Schaltung mal so sein sollte, dann analysiert man diese Schaltung und schaut, wo da der Designfehler ist.
Dieter schrieb: > Eigentlich gibt es kaum einen Grund so etwas zu machen. Doch, den gibt es. Einige Bauteile und Geräte verlangen das. Gerne zum Beispiel Kamerachips. In einigen Fällen auch Displays. Es gibt sogar eigene Spannungsregler, die das als Option anbieten. Beispiel: https://www.analog.com/en/technical-articles/linear-regulators-with-active-output-discharge-target-systems-needing-fast-power-down.html Natürlich ist die Anforderung nicht allzu häufig, aber es gibt sie. Nicht umsonst gibt es eigene Bausteine für den Zweck.
Daniel U. schrieb: > Ich habe dafür eine Schaltung entwickelt Um ein Problem zu lösen, das niemand hat, auch Du nicht, von dem Du aber glaubst das es theoretisch eines sein könnte? Naja, Deine Schaltung wird Dir dann zumindest genügend reale Probleme machen, die Du dann dadurch lösen kannst die rauszuwerfen.
Erstmal vielen Dank für alle konstruktiven Antworten! ArnoR schrieb: > Das kann man erreichen, indem man die Änderungsrichtung der > Versorgungsspannung auswertet und in Anhängigkeit davon einen > Kurzschlußschalter betätigt. Im Anhang so ein Vorschlag. Genau so etwas in der Richtung habe ich gesucht. Top, danke! Mir ist bewusst, dass die meisten Schaltungen ohne so etwas auskommen. Wir sind uns denke ich alle einig, dass ein Reset-Signal o.ä. vor dem Ausschalten am besten ist. Das ist aber nicht bei jeder Schaltung möglich und genau in diesen Fällen wird solch eine Schaltung dann nötig.
Hi ArnoR, ArnoR schrieb: > Im Anhang so ein Vorschlag. sorry, aber ich verstehe deine Schaltung nicht, könntest du freundlicherweise ein paar Worte schreiben wie sie funktioniert? Grüße
Hi schrieb: > sorry, aber ich verstehe deine Schaltung nicht, könntest du > freundlicherweise ein paar Worte schreiben wie sie funktioniert? Angenommen die Versorgung (+5V) liegt schon eine Weile an. Dann sind die beiden 100µ auf 5V aufgeladen, der 10µ ist entladen, die Spannungen über den 10K-Widerständen sind =0 und beide Transistoren gesperrt. Wird nun die Versorgung abgeschaltet, beginnt die Spannung abzusinken. Dadurch wird das Gate des PMOS über den 10µ nach unten gezogen, während Source wegen des 100µ auf +5V verbleibt. Dadurch beginnt der PMOS zu leiten und steuert den NPN auf, der seinerseits die Versorgung herunterzieht und somit den beschriebenen Vorgang durch Mitkopplung beschleunigt.
Daniel U. schrieb: > Wir sind uns denke ich alle einig, dass ein Reset-Signal o.ä. vor dem > Ausschalten am besten ist. Das gilt aber auch nur begrenzt. Wenn du einen Reset auf ein IC gibst und die Versorgungsspannung sinkt ab, verlässt sie irgendwann den Bereich, wo eine sichere Funktion gewährleistet ist. Was die Ausgänge dann machen ist (meist) unbekannt. Um auch diesen Fall sicher zu machen, braucht man an den Prozessausgängen eine zusätzliche Schaltung, die auch diesen Fall abdeckt. Oder man nimmt tatsächlich "deine" schnelle Kondensatorentladung, wenn falsche Ausgangssignale mit dieser Pulsdauer nicht sicherheitsrelevant sind.
ArnoR schrieb: > Angenommen .... Ja, die Funktion wäre so, aber es gibt eine Reihe Randbedingungen, die an die jeweilige Situation angepasst werden müssen, sonst tut sie es nicht. Was ist, wenn der 100µ am Eingang ein 1000µ wäre? Was ist, wenn die Last nur 100µA wären? Was ist, wenn der NPN richtig schön einschaltet? Was ist mit seinem Kollektorstrom und seinem Basisstrom? Was ist mit den Wartezeiten für eine Wiederholung des Vorgangs? Ich bin nicht ganz glücklich mit der Lösung, habe aber leider ad hoc auch keine, die meine Bedenken zerstreut. Ev. besser lösen kann man das, wenn die 5V von einem konventionellen Netzteil (Trafo, Gleichrichter, Siebelko, 5V-Regler) kämen und man dort die Unterbrechung detektiert. Oder ev. mit einem Resetbaustein, der allerdings auch beim Einschalten wirken würde.
HildeK schrieb: > Was ist, wenn der 100µ am Eingang ein 1000µ wäre? > Was ist, wenn die Last nur 100µA wären? > Was ist, wenn der NPN richtig schön einschaltet? > Was ist mit seinem Kollektorstrom und seinem Basisstrom? > Was ist mit... Was soll das? Der TO hat keinerlei Angaben gemacht, mit denen man so eine Schaltung dimensionieren könnte. Ich habe nur ein mögliches Funktionsprinzip dargestellt und dazu einfach irgendeine funktionierende Dimensionierung genommen. Es ist Sache des Anwenders, die Schaltung für seine Gegebenheiten anzupassen.
ArnoR schrieb: > Was soll das? Bist du beleidigt? Das wollte ich nicht! Ich habe meine Einwände daher als Fragen aufgeschrieben, die entweder du oder der geneigter Verwender der Schaltung selber beantworten kann oder zumindest als Hinweis fürs genauere Anschauen nehmen sollte. Ja, der TO hat keine Angaben gemacht, aber du auch nicht, dass dein Vorschlag eine Anpassung an seine realen Verhältnisse erfordert. Dass der NPN relativ heftig den Elko leert und auch seine Basis den rechten Elko vertragen muss, ist imho noch ein Manko. Ein Schutzwiderstand an der Basis und einige Ohm, angepasst an die Leistungsfähigkeit des NPN, am Kollektor sollten schon sein. Übrigens, mir gefallen deine Vorschläge hier im Forum durchaus, ich habe mir schon manches deiner Schaltungsvorschläge aufgehoben. Und hier sogar ein wenig simuliert, um die Abhängigkeiten besser zu ergründen. Weil ich sie interessant fand.
HildeK schrieb: > Bist du beleidigt? Nein. Aber es kann niemand erwarten, dass ich hier fertige Universallösungen für alle möglichen Fälle serviere. Daß Basis- und Kollektorstrom des NPN begrenzt werden müssen, weiß ich auch, aber ich sag`s nochmal: ich habe nur ein Funktionsprinzip zeigen wollen, keine anwendungsfertige Schaltung. Das hat ja eh meist keinen Sinn, da häufig vom TO kommt: zu viele und oder gerade nicht vorhandene Teile, zu viel Platzverbrauch, kein fertiges Mini-IC ohne Außenbeschaltung, ...
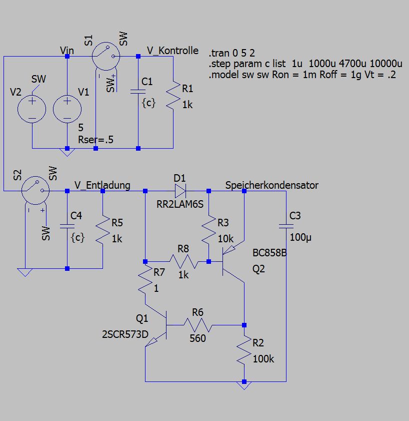
Ich habe die Schaltung mal etwas angepasst und einen Beispielfall kreiert. Der MOSFET ganz links klemmt die Versorgungsspannung bei t = 5s ab. R1 und C2 müssen auf die Kapazität C1 in der Schaltung und die gewünschte Dauer des Vorgangs abgestimmt werden. Durch Verwendung des PNP-Transistors entlädt die Schaltung die VCC-Rail, wenn deren Spannung um etwa 0,7V gefallen ist. Entladen wird über einen 100 Ohm Widerstand. Das begrenzt etwas den Entladestrom und muss auch wieder für die gewünschte Dauer angepasst werden.
Daniel U. schrieb: > Ich habe die Schaltung mal etwas angepasst und einen Beispielfall > kreiert. Gefällt mir. Die doppelte Strombegrenzung am npn ist aber unnötig, es reicht, den Basisstrom zu begrenzen, der Kollektorstrom ist dann über die Stromverstärkung ebenfalls begrenzt. Daniel U. schrieb: > R1 und C2 müssen auf die Kapazität C1 in der Schaltung und die > gewünschte Dauer des Vorgangs abgestimmt werden. Du meinst R3. Ja der C2 muss schließlich solange Strom liefern, bis C1 leer ist.
ArnoR schrieb: > Die doppelte Strombegrenzung am npn ist aber unnötig, es > reicht, den Basisstrom zu begrenzen, der Kollektorstrom ist dann über > die Stromverstärkung ebenfalls begrenzt. Ja das stimmt, die Verstärkung kann aber je nach Transistor und Kollektorstrom bzw. V(CE) stark schwanken. Daher habe ich einen fixen Widerstand gewählt und den Basis-Vorwiderstand ausreichend klein. ArnoR schrieb: > Daniel U. schrieb: >> R1 und C2 müssen auf die Kapazität C1 in der Schaltung und die >> gewünschte Dauer des Vorgangs abgestimmt werden. > > Du meinst R3. Ja der C2 muss schließlich solange Strom liefern, bis C1 > leer ist. R3 auch, ja. Aber über R1 kann gesteuert werden, wie lange VCC braucht bis es um 0,7V gefallen ist. R3 muss dann groß genug sein, sodass C2 noch lange genug geladen bleibt.
R2 kann deutlich kleiner sein, angepasst auf den Kollektorstrom des Q1. Wenn ich so eine Schaltung notwendig habe, dann will ich auch möglichst schnell C1 entladen. BC337 oder gleich einen kleinen LL-MOSFET nehmen und den Strom mit R2 an dessen obere Grenze legen. Der MOSFET hätte den Vorteil, dass er C2 nicht zusätzlich belastet (Basisstrom) und auf R5 verzichtet werden kann. Mit dem FET reichen dann einstellige Ohmwerte für R2. R1 liegt parallel zur Last. Die kann mit eingerechnet werden. Man sollte so dimensionieren, dass R1 überflüssig wird, was je nach Last u.U. nicht immer gehen wird (Prozessor im Tiefschlaf z.B.). Wenn er notwendig ist, heißt das Zusatzverbrauch, der bei Batteriebetrieb u.U. unschön ist. R3 und C2 erfordern in der Beispieldimensionierung, dass der EIN-Zustand schon 1-2s minimal sein sollte, sonst wird C2 nicht vollständig aufgeladen - je nach dem, wie stark er beim letzten Zyklus entladen wurde oder wie lange die Schaltung auf AUS war. Aber wie oben schon festgestellt wurde: man muss sie an die Gegebenheiten anpassen - Laststrom, Größe von C1, C2 etc. ...
Beitrag #6061022 wurde von einem Moderator gelöscht.
Das ist doch eigentlich ganz simpel. Man kann intern ZWEI Spannungsschienen aufbauen, davon eine nur für den steuernden Mikroprozessor. Der läuft dann aus eigenen Kondensatoren, die auf "ausreichende" Laufzeit dimensioniert werden. Zugleich kriegt der Mikroprozessor einen Sensor auf die andere Schiene. Also nicht den Eingang des Gerätes, weil dort jede Menge Dreck ankommen kann, sondern nach Filterung/Glättung. Die Kondensatoren dieser anderen Schiene werden so auslegt, daß sie deutlich vor der ersten Schiene in die Knie gehen. Sobald die Software merkt, daß die erste Schiene runtergeht, kann sie einen Ausgang des Mikroprozessors setzen und darüber alle extenen Chips in den Reset bringen, Steuerungsausgänge auf "Aus" stellen, Zustände nichtflüchtig wegschreiben und dergleichen.
Nop schrieb: > Sobald die Software merkt, daß die erste Schiene runtergeht .. die "andere" Schiene natürlich, nicht die des Mikroprozessors selber.
Timo schrieb im Beitrag #6061022:
> Braucht man nicht.
Was braucht man nicht? Power Sequencing und/oder
mehrere Rails könnte "man" durchaus mal brauchen...
Timo schrieb im Beitrag #6061022: > Den FPGA will ich sehen. > Braucht man nicht. Bis vor wenigen Jahren jedenfalls war das bei Xilinx-FPGAs (Spartan, Zynq) ein ernsthaftes Thema. Ob das bei neueren Generationen noch immer so ist, weiß ich nicht - da bin ich raus :-).
Hi, HildeK schrieb: > Was ist, wenn der 100µ am Eingang ein 1000µ wäre? > Was ist, wenn die Last nur 100µA wären? > Was ist, wenn der NPN richtig schön einschaltet? Was ist mit seinem > Kollektorstrom und seinem Basisstrom? > Was ist mit den Wartezeiten für eine Wiederholung des Vorgangs? Man muss nur dafür sorgen, dass der Kondensator der Entladeschaltung länger die Spannung hält als die Spannungsversorgung. Die Diode hilft auch die Wartezeit zu verkürzen. ArnoR schrieb: > Die doppelte Strombegrenzung am npn ist aber unnötig, es > reicht, den Basisstrom zu begrenzen, der Kollektorstrom ist dann über > die Stromverstärkung ebenfalls begrenzt. Dann ist man aber von den Bauteiletoleranzen abhängig, Strombegrenzung durch Widerstand gefällt mir besser. Grüße
Hi schrieb: > Man muss nur dafür sorgen, dass der Kondensator der Entladeschaltung > länger die Spannung hält als die Spannungsversorgung. Die Diode hilft > auch die Wartezeit zu verkürzen. Ja, ja, ist mir schon klar. Ich wollte nur deutlich machen, dass es relativ viel Einflüsse gibt und dass da angepasst werden muss.
Hi schrieb: > hier ist man aber schnell beleidigt, sorry. Ich bin überhaupt nicht beleidigt, sonst hätte ich JA, JA geschrieben :-). Wollte nur zum Ausdruck bringen, dass ich darüber schon längst nachgedacht hatte ...
Bitte melde dich an um einen Beitrag zu schreiben. Anmeldung ist kostenlos und dauert nur eine Minute.
Bestehender Account
Schon ein Account bei Google/GoogleMail? Keine Anmeldung erforderlich!
Mit Google-Account einloggen
Mit Google-Account einloggen
Noch kein Account? Hier anmelden.




