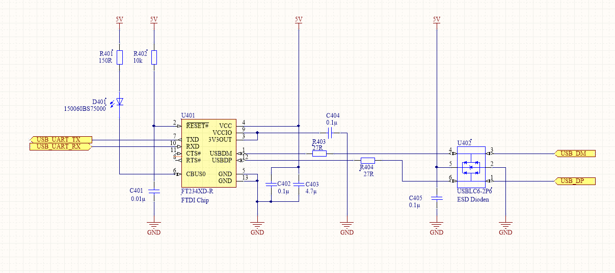
Hallo, ich brauche für mein nächstes Projekt einen FTDI Chip. Ich habe mich für einen FT234XD-R entschieden. Ist die Beschaltung so richtig wie ich es gemacht habe? Kann ich dir RX und TX Leitung vom FTDI Chip einfach zu einem 3.3V betriebenen µC führen? MfG
Mario M. schrieb: > RX und TX vertauscht? Ne die sind so richtig. Ich verbinde die Leitungen erst im Blockschaltbild zu ihrem Gegenstück auf Mikrocontrollerseite. MfG
Jürgen schrieb: > Kann ich dir RX und TX Leitung vom FTDI Chip einfach zu > einem 3.3V betriebenen µC führen? Ja. https://www.ftdichip.com/Support/Documents/DataSheets/ICs/DS_FT234XD.pdf Erfolgt die Speisung von der USB-Schnittstelle? Wenn nein, siehe Kapitel "6.2 Self Powered Configuration" Wenn ja, ist es sinnvoll die übrigen Verbraucher mit CBUS0 zu deaktivieren. Beispiele siehe Kapitel "6.1 Bus Powered Configuration", Figure 7.1 und Figure 6.3 "Bus Powered with Power Switching Configuration" Es fehlen noch diverse Bauteile am und der USB-Stecker.
Harlekin schrieb: > Jürgen schrieb: >> Kann ich dir RX und TX Leitung vom FTDI Chip einfach zu >> einem 3.3V betriebenen µC führen? > Ja. > > https://www.ftdichip.com/Support/Documents/DataSheets/ICs/DS_FT234XD.pdf > > Erfolgt die Speisung von der USB-Schnittstelle? > Wenn nein, siehe Kapitel "6.2 Self Powered Configuration" > Wenn ja, ist es sinnvoll die übrigen Verbraucher mit CBUS0 zu > deaktivieren. Beispiele siehe Kapitel "6.1 Bus Powered Configuration", > Figure 7.1 und Figure 6.3 "Bus Powered with Power Switching > Configuration" > > Es fehlen noch diverse Bauteile am und der USB-Stecker. Vielen Dank an alle. Wenn ich das richtig verstanden habe, dann müsste der FTDI Chip so richtig beschaltet sein. Der USB Stecker ist in einem anderen Schaltplan. Er ist vorhanden. Die 47pF Kerkos an der USB+ und USB- Leitungen lasse ich weg. MfG
Bitte melde dich an um einen Beitrag zu schreiben. Anmeldung ist kostenlos und dauert nur eine Minute.
Bestehender Account
Schon ein Account bei Google/GoogleMail? Keine Anmeldung erforderlich!
Mit Google-Account einloggen
Mit Google-Account einloggen
Noch kein Account? Hier anmelden.
