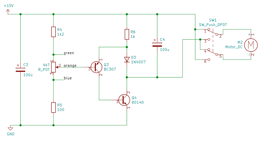
Hallo, ich komme nicht weiter und brauche Hilfe. Für den Umbau eines Schmalfilmbetrachters (reines Hobby-Projekt) möchte ich mich mit einem uC in die bestehende Motorsteuerung hängen. Die bestehende Motorregelung habe ich im Anhang aufgezeichnet, offenbar ein "Sziklai-Paar"? (Kannte ich noch nicht, sieht aber so aus und funktioniert prima). Das Poti zwischen R4 und R5 liefert an der Basis von Q3 eine Spannung von ca. 0,4 bis 13,2 V und regelt den Motor von Stillstand bis Vollgas. Soweit, so gut. Nun möchte ich die Motorgeschwindigkeit aber durch den uC (nach-)regeln, ohne die bestehende Schaltung komplett zu ersetzen (Grund hierfür ist u.a., dass ein Betrieb auch ohne den uC unverändert möglich sein soll). Ich komme aber prima an die Anschlüsse des Potis (kann es also auch durch PhotoMOS-Umschalter ganz auskoppeln) sowie an GND und die 15 VCC. uC ist ein AtMega 328P, der auch einen MCP4725 (DAC) neben sich hat und, da ich hier mit PWM wohl nicht weit komme, auch 12-Bittig DC zwischen 0 und 5V ausgeben kann. Meine Frage: Was sollte ich zwischen den DAC und die existierende Steuerelektronik hängen, um per uC den gesamten Regelbereich der vorhandenen Elektronik nutzen zu können? Ich habe schon mit MOSFETs zwischen Q3-Basis und dem R4/R5 Spannungsteiler experimentiert, der Regelbereich ist aber winzig, vermutlich weil ein MOSFET eben (anders als das Poti hier) nicht Spannungsteiler ist. Ich bin mit meinem Latein am Ende und erhoffe mir von hier Hilfe. Schon mal vielen Dank für jeden Denkanstoß. :)
Die Schaltung ist nicht so, wie du gezeichnet hast So ziemlich jedes Bauteil ist anders verschaltet. Friedemann W. schrieb: > Was sollte ich zwischen den DAC und die existierende Steuerelektronik > hängen, um per uC den gesamten Regelbereich der vorhandenen Elektronik > nutzen zu können Einen Rail-To-Rail OpAmp, der aus 0-5V eben 0.4-13.5V macht.
MaWin schrieb: > Die Schaltung ist nicht so, wie du gezeichnet hast Erstaunlicherweise ist sie tatsächlich genau so aufgebaut, wie gezeichnet. Ich habe sie sogar noch einmal parallel nachgebaut, weil ich es nicht glauben konnte, und sie funktioniert, genz exakt so wie die im Betrachter eingebaute. Ich verstehe zum Beispiel nicht im geringsten, warum D2 sorum hängt, wie sie hängt, aber sie tut es. Einziger Unterschied ist, dass das Original 2SA844 als PNP und 2SC1162 and NPN verwendet, aber das ist offenbar egal. (Und stimmt, die Pin-Nummern der Transen habe ich in der Zeichnung nicht angepasst) Was meinst Du denn sei ausserdem noch falsch verschaltet? Vielen Dank für den Tip mit dem R2R-OPV. Das wid dann wohl mein erster selbst dimensionierter. Ein paar LMC6482 habe ich sogar hier, der sollte ja geeignet sein...
...schnell zusammengesteckt... und es tut! Meine Güte, war das einfach. Vielen Dank noch mal für den Schubs. Manchmal sieht man den Wald vor lauter Bäumen nicht. Und jetzt hab ich keine Angst mehr vor OpAmps. :)
Bitte melde dich an um einen Beitrag zu schreiben. Anmeldung ist kostenlos und dauert nur eine Minute.
Bestehender Account
Schon ein Account bei Google/GoogleMail? Keine Anmeldung erforderlich!
Mit Google-Account einloggen
Mit Google-Account einloggen
Noch kein Account? Hier anmelden.
