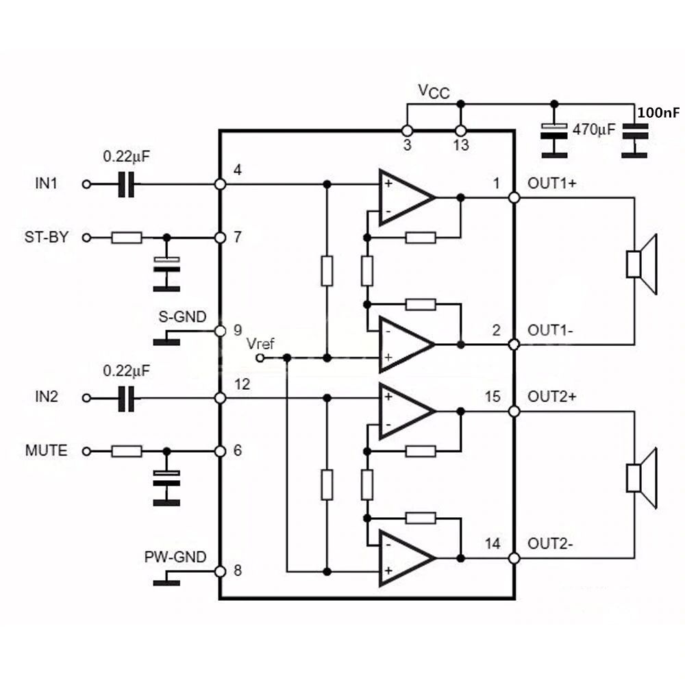
Hallo ich benötige etwas Hilfe von Spezialisten. Ich habe mir ein TDA7293 Modul gekauft und würde gerne die untere Grenzfrequenz verändern. Welche Kondensatoren sind bei dieser Schaltung dafür zu beachten. C1(1uF) ist soweit ich das verstehe der Koppelkondensator und bildet mit R2 einen Hochpass. Haben C2 und C10 auch Auswirkungen auf die Grenzfrequenz?
C2 ja, C10 nein. Der lustige C9 ist einfach 'ausreichend' dimensioniert.
Ok besten dank für die schnelle Antwort. Also bestimmt der C9 auch die Grenzfrequenz mit oder wie kann ich das verstehen? Kann ich den C9 auch weglassen?
Daniel S. schrieb: > Ok besten dank für die schnelle Antwort. Also bestimmt der C9 auch > die > Grenzfrequenz mit oder wie kann ich das verstehen? Kann ich den C9 auch > weglassen? Seite 11+12
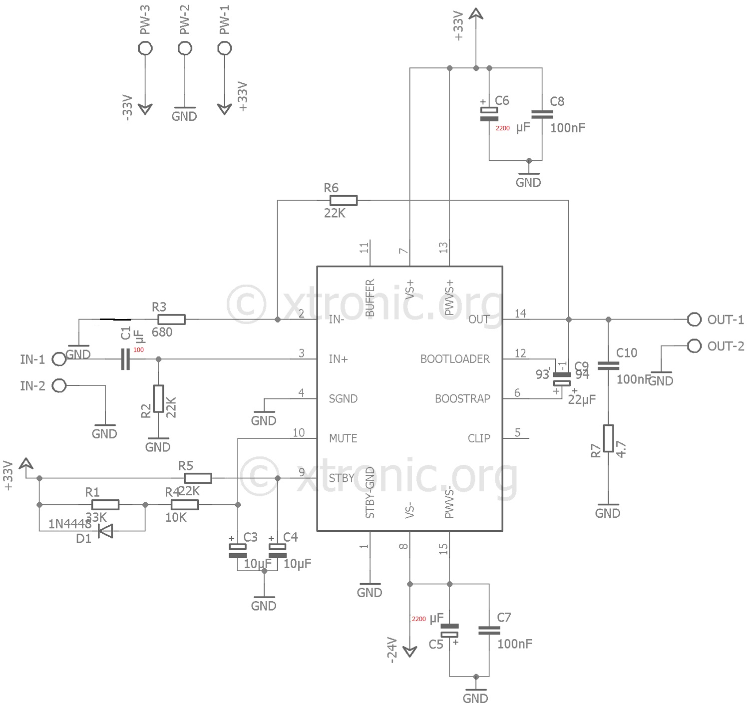
Noch ein (off-topic-)Hinweis zu deinem Schaltbild: an VS- steht, dass -24V angeschlossen sind. Vermutlich bei einer Korrektur vergessen auf -33V zu ändern; die -24V kommen sonst auch nirgends mehr vor und wären falsch bei einem DC-gekoppelten Lautsprecher.
Ich habe mir das Datenblatt schon angesehen werde aber leider nicht schlau daraus es tut mir leid ich bin einfach ein totaler newbie. Da steht C1 und C2 bilden einen Filter soweit ich das noch verstehe mit R6 und R3. Sind das beides Hochpassfilter? Einer am Eingang und einer am Ausgang?
Daniel S. schrieb: > Ich habe mir das Datenblatt schon angesehen werde aber leider > nicht > schlau daraus es tut mir leid ich bin einfach ein totaler newbie. Da > steht C1 und C2 bilden einen Filter soweit ich das noch verstehe mit R6 > und R3. Sind das beides Hochpassfilter? Einer am Eingang und einer am > Ausgang? Einer am Eingang, einer in der Gegenkopplung. Bootstrapping (Erzeugung einer Hilfsspannung oberhalb von V+) ist dann noch nötig damit der Ausgang bis V+ ausgesteuert werden kann.
Hmmm also wenn ich C1 und C2 im gleichen Ausmaß vergrößere verändere ich die Grenzfrequenz nach unten?
Daniel S. schrieb: > Hmmm also wenn ich C1 und C2 im gleichen Ausmaß vergrößere > verändere ich > die Grenzfrequenz nach unten? Ja, allerdings sollte der Kondensator in der Gegenkopplung nicht zu groß gewählt werden, sonst gibts einen Ein/Ausschaltplop.
Mir geht es um folgendes: Ich möchte die untere Grenzfrequenz irgendwo bei 0.1Hz besser 0.05Hz für Infraschall Tests festlegen aber gleichzeitig noch eine schnelle Reaktionszeit bis 400Hz haben. Habe gehofft ich kann das mit diesem Modul umsetzten.
Der Ein/Ausschaltplop ist grundsätzlich dabei kein problem wenn er nicht total extrem ausfällt.
Daniel S. schrieb: > Habe gehofft ich kann das mit diesem Modul umsetzten. Das geht damit nicht so einfach.
Ich würde einfach den C1 und C2 mit 100uf elkos ersetzen. Was ist dann bei der Polungsrichtung bei C1 zu beachten? + oder - Richtung pin 3 vom TDA?
Ich hab schon mit einem TDA7297 versuche gemacht da hat das ganz gut funktioniert leider war mir dabei die Leistung etwas zu gering.
Daniel S. schrieb: > Ich würde einfach den C1 und C2 mit 100uf elkos ersetzen. Dann bist du bei etwa 10Hz als unterer Grenzfrequenz.
Ok alles klar denn müsste ich also für C1/C2 10000uF nehmen um auf die 0.1Hz runter zu kommen?
Daniel S. schrieb: > Ok alles klar denn müsste ich also für C1/C2 10000uF nehmen um auf > die > 0.1Hz runter zu kommen? Das klappt aber nur in der Theorie.
Daniel S. schrieb: > Mir geht es um folgendes: Ich möchte die untere Grenzfrequenz irgendwo > bei 0.1Hz besser 0.05Hz für Infraschall Tests festlegen aber > gleichzeitig noch eine schnelle Reaktionszeit bis 400Hz haben. Habe > gehofft ich kann das mit diesem Modul umsetzten. Wenn ich das Blockschaltbild anschaue, dann sollte eigentlich kein Kondensator C2 notwendig sein. Vermutlich ist er nur deshalb drin, weil beim Anschalten der Versorgung diese möglicherweise nicht symmetrisch hochläuft und zu einem Offset am LS-Ausgang führen kann. Ähnliches gilt für den Eingangskondensator. Er sorgt dafür, dass kein DC-Offset an den Eingang gelangt. Auch dieser Offset wird verstärkt am Ausgang ankommen. Der Datenblattschreiber hat ja keine Information, welche Quellen der Nutzer anschließt. Wenn du sicherstellen kannst, dass dein Eingangssignal gleichstromfrei ist, dann müsste es auch ohne C1 gehen. Beides kann man ja mal ohne LS testen und ausmessen und schauen, ob das eine Lösung sein kann. Vielleicht liege ich auch völlig falsch, denn den Baustein habe ich bisher nicht eingesetzt oder mich mit ihm intensiv beschäftigt. Daniel S. schrieb: > Ich würde einfach den C1 und C2 mit 100uf elkos ersetzen. Was ist dann > bei der Polungsrichtung bei C1 zu beachten? + oder - Richtung pin 3 vom > TDA? Wenn du damit deine untere Grenzfrequenz erreichst: ja, tu es. Die Polung des C1 ist nicht eindeutig festlegbar. Wie schon gesagt, er dient dazu, DC-Anteile abzutrennen. Auf der Seite von Pin 3 sind jedenfalls 0V DC-Anteil, es hängt von deiner Quelle ab, ob die einen DC-Offset in positiver oder negativer Richtung hat. Wenn nicht, wie groß ist die Wechselspannung am Eingang? Ein, zwei Vpp wären für einen Elko mit 35V oder 63V Spannungsfestigkeit noch kein Problem. Es gibt aber auch bipolare Elkos oder man kann zwei doppelt so große antiseriell einbauen.
Herzlichen dank Hinz für die großartige Hilfe ich werde das einfach mal testen. Was denkst du mit welchen Problemen muss ich dabei rechnen Theorie/Praxis?
Daniel S. schrieb: > Herzlichen dank Hinz für die großartige Hilfe ich werde das > einfach mal > testen. Was denkst du mit welchen Problemen muss ich dabei rechnen > Theorie/Praxis? Du musst auf jeden Fall die Boottrapspannung extern erzeugen, und C1/C2 müssen raus, dafür eine Offsetkorrektur zusätzlich.
Danke für die Info HildeK Das Eingangssignal kommt von einer USB Soundkarte DC Anteil konnte ich dabei keinen messen und die Wechselspannung im Betrieb sollte so bei 1- max 2V liegen. Wenn ich nun C2 weglassen würde komme ich schon mit 100uf auf die 0.1Hz runter oder? Naja und nachdem ich keine spannung am ausgang der Soundkarte messen konnte kann ich mir ja dann den C1 auch ersparen?
Daniel S. schrieb: > Wenn ich nun C2 weglassen würde > komme ich schon mit 100uf auf die 0.1Hz runter oder? Ja. > Naja und nachdem ich keine spannung am ausgang der Soundkarte messen > konnte kann ich mir ja dann den C1 auch ersparen? Ja, das war ja mein Ansatz. Ober dieser Verstärkerbaustein das mitmacht, muss man einfach mal austesten. Vor allem, wie verhält er sich bezüglich Offset. Auch diese Bootstrap-Geschichte hat einen Frequenzgang. hinz schrieb: > Du musst auf jeden Fall die Boottrapspannung extern erzeugen, und C1/C2 > müssen raus, dafür eine Offsetkorrektur zusätzlich. Und auch die Offsetkorrektur hat ja einen Frequenzgang; sie müsste in deiner Anwendung sehr langsam ausregeln. Es ist auch die Frage, wie viel DC-Offset dein an den Ausgang angeschlossenes Teil verträgt. Es wird ja kein normaler Lautsprecher sein für Infraschall ... Wie gesagt, es war eine Idee von mir, ohne jedoch den Baustein zu kennen. Es ist leicht möglich, dass es eine Sackgasse ist. Die Tabelle im Datenblatt gibt zwar Auskunft über die Reduzierung von C1/C2, jedoch schweigt es sich aus über eine Vergrößerung und erst recht über das Überbrücken. Ähnliches auch bei dem Bootstrapkondensator C5 (in deinem Bild C9). Es gab mal eine Zeit, da wurde von japanischen Audioverstärkerherstellern mit 'Direct Drive' oder 'DC-Verstärker' geworben. Vielleicht gibt es in dem Segment noch was oder auch andere Audio-Powerverstärker-ICs, die man bedenkenlos wie einen OPA beschalten und betreiben kann.
Vergessen: es ist auch möglich, den R2 zu vergrößern für eine Reduzierung der Grenzfrequenz beim Eingangshochpass. Da er idealerweise den selben Wert wie R6 haben soll, muss für die selbe Verstärkung auch R3 vergrößert werden. Das führt dann auch in die richtige Richtung zu kleinerer Grenzfrequenz. (Die Referenzen gelten für dein Bild im Eröffnungspost) Noch eine Frage: wenn du dein Ausgangssignal der Soundkarte mit den 22k belastest, geht dann dein Signal bei der unteren Grenzfrequenz noch nicht in die Knie? Ich vermute, die hat am Ausgang auch einen Kondensator und der ist wahrscheinlich nicht für Infraschall oder DC ausgelegt ...
Danke HildeK Das verstärkermodul ist leider noch nicht da aber das mit der Soundkarte ist ein guter Hinweis daran habe ich noch garnicht gedacht. Für die Soundkarte ist es sicher besser c1 zu behalten oder? Wenn ich nun C1 behalte und mit (zB:10uf) tausche und C2 weglasse wie sollte ich dann R3/R6 dimensionieren?
Hallo Bernadette wieso sollte ich C5 und C6 auf 1000uF erhöhen?
Daniel S. schrieb: > Für die > Soundkarte ist es sicher besser c1 zu behalten oder? Ich gehe mal davon aus, dass der Entwickler ein Ausgangs-C eingebaut hat. Und jeder Entwickler baut auch ein Eingangs-C bei einem Verstärker etc. ein, wenn er sich vor DC-Offset schützen will. Sind die Komponenten aus einer Hand, dann kann man sich auf jeden Fall mindestens einen sparen. D.h. wenn in der Soundkarte einer drin ist, dann brauchst du deinen nicht.
Danke Hinz die Formel fg = 1 / (2*Pi*R*C) ist mir schon klar aber wenn ich C2 weglasse inwieweit wirken sich dann noch R3/R6 auf die Frequenz aus? Meine Idee ist ich würde einfach für den ersten test mal c1 mit 100uF nehmen und R2 mit 44k. Dann bin ich bei einer Fg von rund 0.03Hz. Wenn ich dann C2 weglasse inwieweit wirken sich dann noch R3/R6 auf die Frequenz aus bzw. wie sollte ich diese dann noch anpassen?
Das war jetzt mal meine Überlegung wie sieht das aus für euch?
Daniel S. schrieb: > Wenn ich dann C2 weglasse inwieweit wirken sich dann noch R3/R6 auf die > Frequenz aus bzw. wie sollte ich diese dann noch anpassen? Nur der Vollständigkeit halber: C1/C2 weglassen heißt durch eine Drahtbrücke ersetzen! R3/R6 wirken sich nicht aus, sie bestimmen die Verstärkung für alle Frequenzen. R3 bildet mit C2 einen Hochpass und wenn C2 überbrückt ist, dann ist 0Hz die untere Grenzfrequenz. Seither ist es so, dass bei tiefer werdenden Frequenzen die Impedanz der Anordnung R3/C2 ansteigt und dadurch die Verstärkung reduziert wird. Bei f=0 hat die Anordnung mit C2 noch v=1, bei hohen Frequenzen ist sie v=R6/R3 (hier ca. v=32). R6 soll laut DB so groß wie R2 sein und damit wirkt das indirekt, weil man R2=R6 anpassen soll, aber eben nur wegen des dadurch geänderten R2. Christian S. schrieb: > Hier noch als Ergänzung: > > http://sound-au.com/articles/dc-servo.htm Ja, kann sein, dass man so was braucht, um den Offset klein zu halten. Die Integrationszeit des Servos muss dann auch der unteren gewünschten Grenzfrequenz angepasst werden.
Daniel S. schrieb: > Das war jetzt mal meine Überlegung wie sieht das aus für euch? Gut, war eigentlich meine Überlegung :-). Es sieht dann gut aus, wenn der Baustein mit der Brücke statt C2 klar kommt. Das musst du noch untersuchen, aus dem DB geht das nicht hervor.
Hey HildeK Wenn ich nun auch c1 rausschmeissen würde dann kann ich ja die Offsetkorrektur mit der Dimensionierung von R6,R3 und R2 machen oder verstehe ich das falsch? Das mit der Boottrapspannung extern speisen verstehe ich einfach garnicht wie kann ich mir das vorstellen. Pin 6 und 12 vom Tda extern mit Spannung versorgen?
Ja klar war das deine Idee HildeK tut mir leid ich wollte sie nicht als meine wiedergeben ich hab nur noch c5 und c6 auf Anregung von Bernadette auf 2200uf erhöht deine Infos sind wirklich eine MEGA Hilfe und ich hab dank dir jetzt schon wieder einiges dazugelernt ich werde das mit der Brücke statt c2 einfach mal testen und hoffen ich komme so schon an mein Ziel.
Daniel S. schrieb: > Mir geht es um folgendes: Ich möchte die untere Grenzfrequenz irgendwo > bei 0.1Hz besser 0.05Hz für Infraschall Tests festlegen aber > gleichzeitig noch eine schnelle Reaktionszeit bis 400Hz haben. Da wäre ein gleichspannungsgekoppelter (Leistungs-) OPV wohl besser geeignet. Was willst Du denn an dem Ausgang anschliessen?
Daniel S. schrieb: > Kann ich den C9 auch weglassen Nein, man kann nicht einfach alles weglassen was man nicht versteht. Daniel S. schrieb: > Also bestimmt der C9 auch die Grenzfrequenz Nein, er muss 'ausreichend' sein um auch bei tiefster Frequenz noch seine Funktion zu bringen. Wenn man nicht gerade auf 0.1 Hz runter muss, muss man da nichts ändern. Daniel S. schrieb: > Mir geht es um folgendes: Ich möchte die untere Grenzfrequenz irgendwo > bei 0.1Hz besser 0.05Hz für Infraschall Tests festlegen Uff, könnte knapp werden, müsste man ausprobieren. Im Notfall die Bootstrap Spannung aus einer extra Spannungsquelle einspeisen, wie vergeschlagen. HildeK schrieb: > Es gab mal eine Zeit, da wurde von japanischen > Audioverstärkerherstellern mit 'Direct Drive' oder 'DC-Verstärker' > geworben Die sicherste Methode, sich die Lautsprecher kaputt zu machen. Aber für 0.05Hz eine Lösung.
Daniel S. schrieb: > Wenn ich nun auch c1 rausschmeissen würde dann kann ich ja die > Offsetkorrektur mit der Dimensionierung von R6,R3 und R2 machen oder > verstehe ich das falsch? Die Widerstände haben mit Offsetfehlern nicht direkt was zu tun. Indirekt dadurch, dass es Eingangsströme in Pin 2 und Pin 3 gibt und der Spannungsabfall an ihnen eine zusätzliche Offsetspannung verursacht. Die Offsetspannungen des Bausteins selber sind im Bereich einiger mV, die Offset- und Biasströme mit <1µA angegeben. Ein Strom von 1µA durch z.B. den 680R verursacht 680µV, durch den 22k jedoch 2.2mV. Es gibt also eine Differenz von rund 1.5mV, die um v=32 verstärkt am Ausgang auftreten werden, also rund 50mV. Ebenso die ggf. 10mV*32, also 320mV. Es kann durchaus sein, dass dein am Ausgang angeschlossener Infraschalllautsprecher damit klar kommt ... Mit R2, R3 und R6 kann man nur soviel machen: R2=R3||R6, dann heben sich die Offset- und Biasströme weitgehend auf. Die verstärkte Offsetspannung bleibt. Deshalb hat ST C2 eingebaut. Damit werden die 10mV wenigstens nicht verstärkt: ein Hochpass zur DC-Blockung. Diese zwei Cs wegzulassen oder zu ändern erfordert eben einige Tests, ob der Rest dann noch funktional in Ordnung ist. Was man noch tun kann, ist - den R2 auf den Wert R3||R6 bringen. Das kompensiert die Offset und Biasströme. Es wird aber zu einem kleinen Eingangswiderstand führen, die Empfehlung im DB nach R2 ≈ R6 verletzen und einen riesigen C1 erfordern. - den Pins 2 oder 3 eine kleine Spannung (z.B. +/- 20mV) über ein Poti zuführen und den Offset auf Null abgleichen. Wie langzeit- bzw. thermisch stabil das ist, kann ich allerdings nicht sagen. Wenn du das Modul als Fertigteil gekauft hast, dann würde ich so vorgehen: - klären, welche untere Grenzfrequenz die Soundkarte mit einer Last von R2 hat. Wenn die es schon nicht schaffen sollte, dann sind die weiteren Bemühungen sinnlos. - C1 weglassen, wenn die Soundkarte keinen DC-Anteil abliefert - C2 auf eine Wert von 1/(2*Pi*R3*fgu) erhöhen(fgu: untere Grenzfrequenz) - und/oder vorher zusätzlich R2, R3 und R6 um Faktor 2-5 erhöhen, was die Grenzfrequenz bei gegebenen Cs um den selben Faktor reduziert. - erst dann mal C2 weglassen und auf jeden Fall prüfen an einer Dummyload, was am Ausgang für ein Offset auftritt. Und dazwischen immer wieder prüfen, ob der Rest noch stabil funktioniert. Daniel S. schrieb: > Das mit der Boottrapspannung extern speisen verstehe ich einfach > garnicht wie kann ich mir das vorstellen. Pin 6 und 12 vom Tda extern > mit Spannung versorgen? Schwer zu sagen, wie man da vorgeht und auch, ob man da eine externe Konstantspannung anlegen darf. Im Datenblatt gibt es dazu nur die Blackbox - und nichts über die Funktion bzw. Implementierung an Pin 6. Es werden wohl einige Volt mehr zur Ansteuerung der MOSFETs benötigt, um möglichst weit aussteuern zu können. Ich vermute jedoch, dass man für eine tiefere Grenzfrequenz auch den Kondensator zwischen Pin 6 und 12 entsprechend vergrößern muss. MaWin schrieb: > Daniel S. schrieb: >> Mir geht es um folgendes: Ich möchte die untere Grenzfrequenz irgendwo >> bei 0.1Hz besser 0.05Hz für Infraschall Tests festlegen > > Uff, könnte knapp werden, müsste man ausprobieren. Im Notfall die > Bootstrap Spannung aus einer extra Spannungsquelle einspeisen, wie > vergeschlagen. Die Frage ist, wie groß muss diese Spannung sein und auf was muss sie bezogen sein. Ich würde eher als erstes auf einen größeren C9 plädieren.
Besten dank MAWin Auf welchen Wert sollte der C9 dann noch erhöht werden? Das mit der Boottrapspannung extern speisen verstehe ich einfach garnicht wie kann ich mir das vorstellen. Pin 6 und 12 vom Tda extern mit Spannung versorgen? Der tda7297 ist doch so ein "Japan" DC-Verstärker wie bereits vorgeschlagen? mit dem habe ich bereits Versuche mit angepassten 100uF Koppelkondensatoren gemacht das hat ganz gut funktioniert nur ist mir bei dem die Leistung einfach etwas zu gering.
Vielen Herzlichen Dank HildeK für deine ausführlichen Antworten und Bemühungen ich denke ich habs jetzt durch deine Mega Guten Erklärungen einigermaßen verstanden. Wie du schon vermutet hast ist es ein fertiges Modul. Die einzige Frage die nun noch bleibt ist du meintest R2, R3 und R6 um Faktor 2-5 erhöhen wenn C2 bleibt sollten dabei dann alle mit dem gleichen Faktor erhöht werden? Also als Bsp : R2=44k R6=44K und R3=1.36K Und ohne C2 sollte man sie dann abgleichen? also als Bsp: R2=22K = R6=44K + R3=44K Liege ich damit richtig?
Ich habe jetzt noch als zusätzliche Möglichkeit ein IRS2092 Digital Verstärker Modul gefunden das mit 0-50Khz angegeben ist mit dem sollte mein Vorhaben dann ja völlig Problemlos funktionieren? https://de.aliexpress.com/item/32861423661.html?spm=a2g0o.cart.0.0.33793c00m3YIZ9&mp=1
Daniel S. schrieb: > Ich habe jetzt noch als zusätzliche Möglichkeit ein IRS2092 > Digital > Verstärker Modul gefunden das mit 0-50Khz angegeben ist mit dem sollte > mein Vorhaben dann ja völlig Problemlos funktionieren? > > https://de.aliexpress.com/item/32861423661.html?spm=a2g0o.cart.0.0.33793c00m3YIZ9&mp=1 Die Angaben der Chinesen sind wenig zuverlässig.
hinz schrieb: > Die Angaben der Chinesen sind wenig zuverlässig. Da hast du wohl recht hinz ich traue den daten auch nicht falls jemand ein modul kennt wäre mir sehr geholfen. Konnte jetzt noch eins ausfindig machen es soll anscheinen für meine zwecke geeignet sein. https://de.aliexpress.com/item/33002791647.html
Daniel S. schrieb: > Die einzige Frage die nun noch bleibt ist du meintest R2, R3 und R6 um > Faktor 2-5 erhöhen wenn C2 bleibt > sollten dabei dann alle mit dem gleichen Faktor erhöht werden? > Also als Bsp : R2=44k R6=44K und R3=1.36K Ja, eine Erhöhung der Rs bewirkt im Frequenzgang das selbe wie die Erhöhung der Cs. Es heißt ja für fg immer fg = 1/(2*Pi*R*C) und das wird niedriger, wenn du C erhöhst und auch wenn du R erhöhst - oder eben beide. Daniel S. schrieb: > Und ohne C2 sollte man sie dann abgleichen? > also als Bsp: R2=22K = R6=44K + R3=44K Du vermischt was. R2 ist der Eingangs-R, der so groß sein soll wie R6. Das steht im Datenblatt wegen minimalem Einschaltplop. Das muss man nicht so machen, wenn der Plop egal wäre. Und R3 bestimmt zusammen mit R6 die Verstärkung der Schaltung, die minimal 26dB = 20 betragen muss (Datenblatt). R3 bestimmt zusammen mit R6 den Verstärkungsfaktor. Wenn du an der Verstärkung nichts ändern willst, muss das Verhältnis R6/R3 so bleiben. Du willst nur die Grenzfrequenz nach unten bringen, dann musst du die drei Widerstände und/oder die beiden Kondensatoren um einen Faktor vergrößern. Die Rs um den selben Faktor, weil 1+(R6/R3) = v = konst. bleiben soll oder die Cs um den Faktor oder eben beide um einen Teilfaktor. Da beide Hochpässe in etwa die selbe Grenzfrequenz haben (in der geg. Schaltung sind das 10Hz für R3/C2 und 7Hz für C1/R2 muss man beide Cs anpassen und/oder beide Rs. Werden die Rs verändert, dann R6 für gleichbleibende Verstärkung, da v=1+(R6/R3) ist. R6 selber hat nur einen vernachlässigbaren Einfluss auf die Grenzfrequenz, er muss nur deshalb angepasst werden, weil man die Verstärkung beibehalten will. Du willst jetzt von rund 10Hz auf 0.1Hz fg verringern. Das ist Faktor 100. 100 mal größere Rs ist zu viel, ebenso 100 mal größere Cs. Den Faktor teilst du auf in einen für die Rs, z.B. 5 und einen für die Cs, z.B. 20. Gibt zusammen 5*20=100. Aber der Bootstrapkondensator würde um den Faktor 100 größer werden müssen - vermute ich stark. Dann wäre eine mögliche Dimensionierung: R2=R6=100k, R3 = 3.4k, C1=22µF, C2=470µF. Eine andere wäre 220k/7.5k und 10µF/220µF. Das sind aber schon grenzwertig hohe Werte für R2 und R6. Ohne C2 sind nur noch C1/R2 für die Grenzfrequenz relevant. Will/muss man wegen der Plopunterdrückung R2=R6 nehmen, dann ist auch R3 anzupassen für die geg. Verstärkung. Es ist nicht so sinnvoll, alles theoretisch hin und her durch zu ackern, weil man nicht weiß, wie sich der Baustein bei den geänderten Werten verhält. Ich hatte dir ja oben schon meine mögliche Vorgehensweise dargelegt und Varianten hast du auch mehrere. Daniel S. schrieb: > ein IRS2092 Digital > Verstärker Modul gefunden das mit 0-50Khz angegeben ist Tja, ohne dessen Schaltung zu kenne, musst du eben den Angaben vertrauen. Auf den Bildern im Eingangsbereich sind jedenfalls Cs vorhanden, ob die in Reihe zum Eingang liegen, lässt sich nicht sagen. Bei dem Modul: https://de.aliexpress.com/item/32859006179.html?spm=a2g0o.detail.1000060.1.61ff6166zHczFM&gps-id=pcDetailBottomMoreThisSeller&scm=1007.13339.146401.0&scm_id=1007.13339.146401.0&scm-url=1007.13339.146401.0&pvid=06780d66-d9a2-4e8f-9a58-25c3f9af146f jedenfalls sieht es so aus, als ob kein C in Serie zum Eingang ist. Da kommt nach dem Eingang R1, dann R11 und dann geht es auf den IC.
HildeK schrieb: > Es ist nicht so sinnvoll, alles theoretisch hin und her durch zu ackern, > weil man nicht weiß, wie sich der Baustein bei den geänderten Werten > verhält. Ich hatte dir ja oben schon meine mögliche Vorgehensweise > dargelegt und Varianten hast du auch mehrere. Besten dank an alle und vor allem an dich HildeK die letzte Erklärung war nochmal sehr hilfreich zum Verständnis der Schaltung ich werde sobald ich das Modul habe einfach mal drauf los testen.Nun sehe ich auch mehr als ausreichend mögliche Vorgehensweisen. :) Mit besten Wünschen D.S.
Ich habe jetzt noch als zusätzliche Möglichkeit dieses Verstärker Modul hier gesucht es sollte von DC-70Khz gehen. Aber hier wird doch ein Hochpass mit C5 und R20 gebildet oder irre ich mich?
Daniel S. schrieb: > Aber hier wird doch ein Hochpass mit > C5 und R20 gebildet oder irre ich mich? Ja, an der Stelle wird ein Hochpassverhalten auftreten. Beachte, R5 und R11 könnten nicht gleichzeitig bestückt sein, sonst wird am OPA544 nichts herauskommen. Daher: entweder C5/R20 oder C5/R10||R12 führen zu einem Hochpassverhalten. Also, 0 KHz ist nicht :-) Aber auch C4 wird DC nicht durchlassen. Da dieser OPA jedoch nicht näher spezifiziert ist (zumindest mit meinen fehlenden Chinesischkenntnissen), ist eine Aussage schwer möglich: - welchen Eingangswiderstand hat der? - wie erfolgt das Biasing an Pin 3? Vielleicht intern? - was macht Pin 1? - dort ist auch R4/R9 nur alternativ möglich.
Daniel S. schrieb: > für meine zwecke geeignet So lange Du nicht sagst, was Du anschließen willst daran, was also die Last überhaupt ist, weiß man hier bzgl. Spannung und Strom absolut nicht, was nun geeignet ist, und was nicht. Wenn an dem Ausgang keine 20Hz-X0kHz klirrarme Sinuswiedergabe gebraucht werden, sondern etwas völlig anderes gefordert ist, könnte man vielleicht auch einen SG3524 oder TL494 mit einem kräftigen Halbbrückentreiber und dicken Mosfets oder gar IGBTs verheiraten, Schaltfrequenz-Filter-Kombination wie gebraucht. Weder spezifiziertest Du bisher mehr als die ominösen "0,05Hz" noch nanntest Du die Last (oder auch nur deren grundlegende Art bzw. Eigenschaften). Optimale Hilfe ist so nicht drin. Willst Du lieber Bruder Zufall hineinspielen lassen, oder was?
Bitte melde dich an um einen Beitrag zu schreiben. Anmeldung ist kostenlos und dauert nur eine Minute.
Bestehender Account
Schon ein Account bei Google/GoogleMail? Keine Anmeldung erforderlich!
Mit Google-Account einloggen
Mit Google-Account einloggen
Noch kein Account? Hier anmelden.


