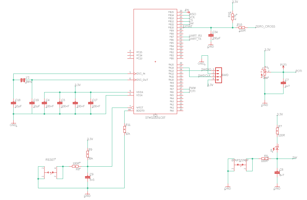
Hallo Leute, ich bin gerade dabei zum ersten Mal eine eigene Motorsteuerung mit einem STM32 zu entwerfen. Könnte mir jemand helfen, meine Beschaltung des STM32L031 zu überprüfen?
Das Potentiometer ist mit 100kΩ vielleicht zu hochohmig. Kommt wahrscheinlich drauf an, in welchen Intervallen du misst. Mit 10kΩ wärst du auf der sicheren Seite. VDDA und VSSA sind ja für die analogen Funktionseinheiten. Ich denke, da genügt ein Abblock-Kondensator. Da gibt es noch drei weitere Pärchen von VDD und VSS, die auch (mit individuellen Abblock-Kondensatoren) angeschlossen werden müssen.
Na, momentan sieht man von der Motorsteuerung noch nicht allzuviel.. Nur ein paar Bemerkungen: - BOOT Pin(s) nicht floaten lassen - SWD Pins nicht floaten lassen - der Hochzieher am Reset kann ruhig etwas niederohmiger sein, denn bei Motorsteuerungen sollte man mit deftigen Störimpulsen rechnen. W.S.
Ich würde den Reset immer mit an den SWD Port packen, denn STM32 braucht bei Problemen "Connect under Reset". Probleme gibt es öfters, da Debugging ohne Takt oder mit deaktivieren SWD IOs nicht mehr funktioniert.
W.S. schrieb: > - der Hochzieher am Reset kann ruhig etwas niederohmiger sein, denn bei > Motorsteuerungen sollte man mit deftigen Störimpulsen rechnen. Haeh? Falls eine Stoerung so gross war, dass der Kondensator unter die Resetschwelle gezogen wurde, dann willst Du den Reset Pin schneller hochziehen? Was soll dass? Lass den externen Pull Up weg!
Uwe B. schrieb: > Haeh? Ja, eben. 39k sind schon ein bissel hochohmig. 4k7 sorgen für ein stabileres High am Reset. Und "Lass den externen Pull Up weg!" ist definitiv die falsche Reaktion deinerseits. W.S.
Beitrag #6116250 wurde von einem Moderator gelöscht.
Tu dir und dem Rest der Welt einen Gefallen: Mache ordentliche Stromlaufpläne und nicht so ein auseinandergerissenes Zeugs. Sicherlich geht es so wie du zeichnest, rein technisch durchaus, aber es ist extrem unleserlich, weil man nirgendwo sieht, wo welches Netz denn tatsächlich hingeht und ob man nicht hie und da mal was vergessen hat. Dabei ist dein Zeichenblatt eigentlich riesig genug, um dort alle tatsächlichen Leitungen in voller Länge zu ziehen. Dein IC-Symbol hingegen ist ungünstig. Das ist ganz simpel irgend einem Footprint nachempfunden, wo also alle Pins in ihrer physischen Pad-Reihenfolge hingemalt sind. Sinnvollerweise macht man das ganz anders, nämlich so, daß auf der Stromlauf-Zeichnung die Anschlüsse des Symbols in logischem Zusammenhang gezeichnet werden. Zum Beispiel alle GND's zusammen, daneben alle VCC's, die diversen Ports zusammen, und so weiter. Eben so, wie man es aus logischer Sichtweise am besten gebrauchen kann. Und die SWD- und Boot- Anschlüsse floaten noch immer. W.S.
W.S. suhlt sich immer noch in den Deppenapostrophen. W.S. schrieb: > Zum Beispiel alle GND's zusammen, daneben alle VCC's, http://www.deppenapostroph.info/
W.S. schrieb: > Und die SWD- und Boot- Anschlüsse floaten noch immer. Nur weil du mal wieder keine Ahnung hast! Das macht der STM32 selber: The debug pins are in AF pull-up/pull-down after reset: • PA14: SWCLK in pull-down • PA13: SWDIO in pull-up Das ist völlig ausreichend für die paar cm auf einer Platine und wenn ein Debuger drannesteckt pullt der selber. Wenn du nebenan Störungen hast welche einen CPU internen pull überschreiben, dann haste ganz andere Probleme. 10k am BOOT Pin sind auch völlig OK, das macht ST sogar selber so auf den Discoverys, damit man das per Lötbrücke ändern kann um den ROM Bootloader nutzen zu können. Anstatt große Töne zu spucken sollteste erstmal gucken was ST selber macht. @Tim K Das sieht schon gut aus so. Was du zu deiner eigenen Übersichtlichkeit noch machen solltest ist, dass die Abblock Cs nicht direkt an den IC kommen im Schaltplan. Bei größeren STM32 wird das sonst recht unübersichtlich. Du siehst ja wie du jetzt schon drumrum "Schaltplanen" must ;) Ansonsten muss ich dir sagen, dass W.S. hier eines der größten Heißluftgebläse im Forum ist.
Bitte melde dich an um einen Beitrag zu schreiben. Anmeldung ist kostenlos und dauert nur eine Minute.
Bestehender Account
Schon ein Account bei Google/GoogleMail? Keine Anmeldung erforderlich!
Mit Google-Account einloggen
Mit Google-Account einloggen
Noch kein Account? Hier anmelden.

