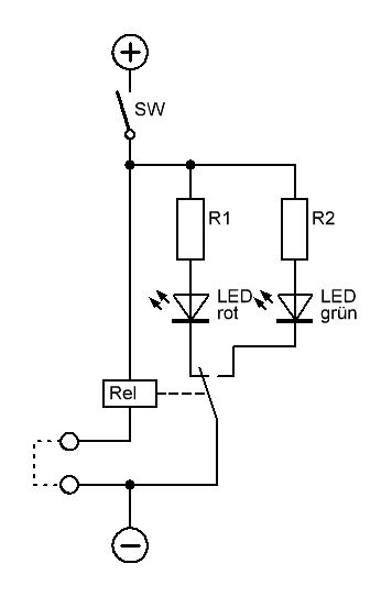
Hallo ihr Lieben, ich bräuchte mal euer Schwarmwissen, denn ich stehe zur Zeit gewaltig auf dem Schlauch. Folgende Situation: Ich habe ein Mischpult mit onAir-Anschluss, also für die optische onAir Anzeige. Dieser schließt den Stromkreis bei geöffnetem Mikrofon. Nun überlege ich die ganze Zeit, denn ich weiß es geht, weiß im Moment nicht mehr wie, dass ich eine Art Wechselschaltung baue, die bei geschlossenem Mikrofon, also Fader unten, eine grüne LED leuchten lässt und eben bei geöffnetem Mikrofon rot. Nun ist meine Vermutung, dass es am Besten mit Hilfe von einem Relais zu realisieren geht oder gibt es noch andere Möglichkeiten. Bin wie gesagt im Moment mehr als ausgelaugt und wäre daher echt für jede Hilfe dankbar. Das angehängte Bild ist ein Netzfund, ich glaube, es stammt sogar von hier irgendwo.. An so etwas habe ich gedacht und sollte doch sicher auch das sein was ich brauch oder? Wenn ja, welches Relais würdet Ihr empfehlen. Hab es mit einem Reedrelais von Hamlin getestet, aber das klappte nicht. Ich danke euch schon mal VG
Sven K. schrieb: > Hab es mit einem Reedrelais von Hamlin getestet, aber das > klappte nicht. Das liegt wohl daran, dass dein Sven K. schrieb: > Dieser schließt den Stromkreis bei geöffnetem Mikrofon. nicht so funktioniert wie du denkst. Vermutlich liefert er keine Spannung. Eventuell ist ein open collector Transistor der den Anschluss nach Masse schaltet. Wie viel (Strom) kann er denn schalten und wie viel (Spannung) hält er aus ? Es ist reichlich sinnlos, so lange rumzubasteln, bis sich durch ufall eine zum Ausgang passende Schaltung ergibt. Vorher ist dein Ausgang kaputt. Auch denkst du über rot leuchtnde oder grün leuchtende LED nach, ohne den dritten Zustand, eine ausgeschaltete LED, in Betracht zu ziehen. Wann soll sie aus sein, wenn das Mischpult aus ist ? Dann brauchst du noch eine Betribesspannung aus dem Mischpult, nach dessen Einschalter. Welche LED ist geünscht, 2 verschiedene (rot/grün) oder eine Duo-LED, und wenn Duo-LED, welcher Art, mit 3 Anschlüssen (gemeinsame Anode, gemeinsame Kathode) oder 2 Anschlüssen (antiparallel) ? Das alles spielt bei der Konstruktion der Schaltung eine Rolle, das alles solltest du vorher klären.
Sven K. schrieb: > Ich habe ein Mischpult mit onAir-Anschluss Wie funst dieser, was steht da an Spannung/Strom zur Verfügung? Wie wird das vorhanden Schild geschallten, extra Stromversorgung mit Steuereingang, oder direkt....?
Hi, @MaWin ja, ich schrieb ja auch, dass das Mischpult nur den Stromkreis schließt aber keinen Strom liefert. Laut Datenblatt und Aufschrift am Mischpult sollen an diesem Klinkeanschluss max 24V/50mA angeschlossen werden. Und die LED soll nicht grün leuchten wenn das Mischpult aus ist, weil das würde ja gar keinen Sinn machen, sondern nur, wenn der Mikrofonfader unten ist. Also, das Mikrofon geschlossen. Sobald man den Fader hochschiebt, leuchtet eine zweite LED rot. Ich schrieb nichts davon, dass es nur dass ich keinen dritten Zustand in Betracht sehe, wo bitte steht das, das ich sowas geschrieben habe? Man kennt ja diese Signaltürme aus den Radiostudios. Diese haben oft 4 Farben, manche 3 und wiederum andere nur zwei. Ich habe eine mit 2 Farben, rot und grün. Original waren da zwei kleine ganz normale handelsübliche Glühlämpchen drin. Diese habe ich, um den Effekt etwas zu verstärken, gegen je 5 LEDs (also 5 rote und 5 grüne) an 12V ausgetauscht. Die grünen sind zur Zeit nur zur Zierde, habe also nur die roten angeschlossen. Um das Ganze nun an/aus zu schalten, alles entsprechend angeschlossen nur anstelle eines Schalters gibt es hier eben einen 6,3mm Klinkestecker, der wiederum ins Mischpult geht. So, nun also nur Mischpult an, Mikrofonfader hoch und schon leuchtet es rot, so wie es auch sein soll. Ich würde mir halt nur wünschen, dass, sobald der Mikrofonfader wieder unten ist, also Mikrofon geschlossen oder aus, dass dann als Betriebsanzeige, die grünen LEDs angehen. Und sowas sollte sich ja realisieren lassen, denke ich. Es gibt zwar fertige Signaltürme, aber die alleine kosten schon 100 und mehr Euro und dazu werden I/O Boxen benötigt, habe jetzt ncht den genauen Namen zur Hand. Gibt es jedenfalls bei dem Musikhaus mit dem großen T. @Teo D. Dieser liefert rein gar nicht, es wird einfach der Stromkreis geschlossen. Wie das intern gemacht weiß ich natürlich nicht, ich werde das Pult jetzt aber auch nicht öffnen. Ich habe mal ein Bild angehangen, was den Anschluss angeht. Es wird jedenfalls eine seperate Stromversorgung benötigt.
Sven K. schrieb: > Laut Datenblatt und Aufschrift am Mischpult sollen an diesem > Klinkeanschluss max 24V/50mA angeschlossen werden. Leider kan ich beides nicht sehen. PS: Niemand mag Hunde, die beißen wenn man sie füttert!
Ich weiß zwar nicht, wie wir jetzt auf Hunde kommen, aber gut. :D :D Vielleicht kannste es ja jetzt sehen.
nimm einen Stereoklinkenstecker dann sollte es ohne Relais funktionieren. Steht auf dem Schild geschrieben. Tip-Spitze ist der gemeinsame, Ring ist der mittlere (rote LED) und Shild (grüne LED) ist der hintere Anschluss. Das Schaltsymbol zeigt die nicht angesteuerte Stellung.
Ähm, ich nutze einen Stereoklinkenstecker. Das nützt aber nichts, da nur eine Stellung offenbar schaltet. Ich habs auch gestern extra nochmal mit Messgerät und Durchgangsprüfung getestet. Mikrofon offen, also Fader oben, ertönt Signal, Mikrofon geschlossen, also Fader unten, ist nichts.
Hi Sven, Es gibt im Netz eine Seite wo der Umbau beschrieben ist. Weiß nicht mehr ob es nicht sogar mit einem Attiny gelöst wurde. Ich suche mal flott...
Ok. Ich tippe mal ins Blaue und behaupte, du meinst nicht zufällig Krankenhausradio Elmshorn?
Sven K. schrieb: > Nun > überlege ich die ganze Zeit, denn ich weiß es geht, weiß im Moment nicht > mehr wie, dass ich eine Art Wechselschaltung baue, die bei geschlossenem > Mikrofon, also Fader unten, eine grüne LED leuchten lässt und eben bei > geöffnetem Mikrofon rot. Ich verstehe nicht was überhaupt die Frage und der Sinn das Ziel oder Problem in diesem Satz ist. Habe dann auch gleich aufgehört den Rest zu lesen, zu anstrengend. Viel Erfolg. Gruß DS
Sorry, aber wenn du es nicht gelesen hast, noch mal erkläre ich es nicht. Es ist alles so geschrieben, dass man es verstehen sollte. In diesem Sinne VG
Sven K. schrieb: > Sorry, aber wenn du es nicht gelesen hast, noch mal erkläre ich es > nicht. Es ist alles so geschrieben, dass man es verstehen sollte. Ja schon... irgend wie. Nur mach ich mir doch kein Knoten für dich ins Hirn. Dablas etc. werd ich auch nicht für dich suchen. Und um mich dann auch noch anschnauzen zu lassen, zahlst du mir einfach zu wenig. Sven K. schrieb: > In diesem Sinne Bye bye....
Beitrag #6142840 wurde von einem Moderator gelöscht.
Dennis schrieb: > Sven K. schrieb: >> Nun >> überlege ich die ganze Zeit, denn ich weiß es geht, weiß im Moment nicht >> mehr wie, dass ich eine Art Wechselschaltung baue, die bei geschlossenem >> Mikrofon, also Fader unten, eine grüne LED leuchten lässt und eben bei >> geöffnetem Mikrofon rot. > > Ich verstehe nicht was überhaupt die Frage und der Sinn das Ziel oder > Problem in diesem Satz ist. Habe dann auch gleich aufgehört den Rest zu > lesen, zu anstrengend. > > Viel Erfolg. > > Gruß > DS Ist doch nicht schwer zu verstehen! Sobald der Fader hochgezogen wird geht das Mikro auf und an der Klinkenbuchse an der Rückseite vom Mixer schaltet ein potentialfreier Kontakt. Mit diesem kann man eine externe Leuchte mit seperater Versorgung einschalten. Ist der Fader runter auf Null öffnet der Kontakt. Nun will der TO eine LED schalten wenn dieser Kontakt offen ist! Da es nunmal kein Wechseldchalter ist muss die LED leuchten wenn ein Kontakt geöffnet wird.
Beitrag #6142847 wurde von einem Moderator gelöscht.
Beitrag #6142857 wurde von einem Moderator gelöscht.
Max B. schrieb: > Ist doch nicht schwer zu verstehen! > > Sobald der Fader hochgezogen wird geht das Mikro auf und an der > Klinkenbuchse an der Rückseite vom Mixer schaltet ein potentialfreier > Kontakt. > Mit diesem kann man eine externe Leuchte mit seperater Versorgung > einschalten. > > Ist der Fader runter auf Null öffnet der Kontakt. > Nun will der TO eine LED schalten wenn dieser Kontakt offen ist! > Da es nunmal kein Wechseldchalter ist muss die LED leuchten wenn ein > Kontakt geöffnet wird. Danke, genau so meinte ich das, ok sorry dass ich es eine Wechselschaltung bezeichnet habe. Asche auf mein Haupt. :)
Beitrag #6142873 wurde von einem Moderator gelöscht.
Oh, hab grad ne lustige PM vom TO bekommen. Mal schauen was mein Anwalt dazu sagt. :)
Ja aber so wie in deinem 1. Post im Bild kannst du es doch in etwa machen. Ohne den Schalten oben an + Das Relais hängst du an den Klinkenausgang und versorgst alles extern. Abhängig vom Relais. Ist der Schaltausgang offen leuchtet die grüne LED weil das Relais in Ruhestellung ist und den Stromkreis für die grüne schließt. Schließt nun dein Mic On Ausgang zieht das Relais an, schaltet um und die rote LED leuchtet.
Sobald das Schiebepoti nur ein wenig hochgeschoben wird, schließt der Kontakt vom Mikroschalter und schaltet die On Air LED ein. Fertig ist die gesuchte Schaltung.
Electrofurz, so ist es ja, es geht aber darum, dass eine weitere LED schalten soll wenn der Schiebepoti NICHT mehr hochgeschoben hat. So hab ich den Sven verstanden.
Elektrofurz schrieb: > Sobald das Schiebepoti nur ein wenig hochgeschoben wird, schließt der > Kontakt vom Mikroschalter und schaltet die On Air LED ein. Fertig ist > die gesuchte Schaltung. Super Idee! Das macht aber sein Mischpult schon selber. Er will es aber andersrum haben. Du hast den Thread aber schon verfolgt?
Tom schrieb: > Das macht aber sein Mischpult schon selber. Auf dem Mischpult ist ein Schalter 1*UM gezeichnet, der aber anscheinend doch nur ein 1* Ein ist. Dann ist doch die Schaltung aus dem allersten Betrag (vom TE selber) genau die richtige. Der Mischpult Schalter aktiviert das Relais, das den 1*UM Kontakt bereitstellt. Wann welche LED leuchtet ist frei wählbar durch die Wahl des NO oder des NC Kontaktes. Lege bitte noch eine Diode in Sperrichtung über das kleine Relais, damit es beim Abschalten des Relais nicht knackt (aka Freilaufdiode). Das Relais darf nicht mehr als 50mA Erregerstrom benötigen, aber sowas gibt es ja ohne Probleme.
Matthias S. schrieb: > Tom schrieb: >> Das macht aber sein Mischpult schon selber. > > Auf dem Mischpult ist ein Schalter 1*UM gezeichnet, der aber anscheinend > doch nur ein 1* Ein ist. Dann ist doch die Schaltung aus dem allersten > Betrag (vom TE selber) genau die richtige. Der Mischpult Schalter > aktiviert das Relais, das den 1*UM Kontakt bereitstellt. Wann welche LED > leuchtet ist frei wählbar durch die Wahl des NO oder des NC Kontaktes. > > Lege bitte noch eine Diode in Sperrichtung über das kleine Relais, damit > es beim Abschalten des Relais nicht knackt (aka Freilaufdiode). > Das Relais darf nicht mehr als 50mA Erregerstrom benötigen, aber sowas > gibt es ja ohne Probleme. Jepp, sehe ich genauso. Müsste funktionieren.
Tom schrieb: > Das macht aber sein Mischpult schon selber. Ok. Aber dann kann er einfach eine grüne LED parallel zur roten LED und dem vorhandenen Kontakt schalten. Da die rote LED eine geringere Flussspannung hat als die grüne LED, leuchtet bei geschlossenem Kontakt nur die rote LED. Die grüne LED leuchtet dann logischer Weise nur bei geöffnetem Kontakt.
Teo D. schrieb: > Oh, hab grad ne lustige PM vom TO bekommen. Mal schauen was mein > Anwalt dazu sagt. :) Ziel erreicht! So lange provozieren, bis es die richtige Ansage gibt. Gratulation. Irgendwann findest Du Deinen Meister. Ganz sicher.
Teo D. schrieb: > Oh, hab grad ne lustige PM vom TO bekommen. Mal schauen was mein > Anwalt dazu sagt. :) Was soll der Anwalt schon machen? Wenn die PM lustig ist wird er lachen? Dann fragt er Dich was Du von ihm erwartest. Was willst Du uns mit deinem Kommentar mitteilen? Wenn wir die PM nicht sehen ist der Kommentar doch absolut sinnfrei, oder?
Ne du, so wird das nichts, da musst du dich schon mehr anstrengen. So klaust du ja nicht mal einem Kleinkind nen Lutscher. :D
Teo D. schrieb: > Ne du, so wird das nichts, da musst du dich schon mehr anstrengen. Wer, ich etwa? Erkennt man in deinem Kommentar nicht, könntest daher jeden meinen. Und wobei und weshalb anstrengen? > So klaust du ja nicht mal einem Kleinkind nen Lutscher. :D So etwas macht man auch nicht;-)
Max B. schrieb: > Das Relais hängst du an den Klinkenausgang und versorgst alles extern. Warum überhaupt ein Relais? Transistoren klackern nicht so. Wieviele LED sollen es sein, wieviel Strom soll durch die LEDs fließen und welche Versorgungsspannung steht zur Verfügung?
Sven K. schrieb: > Ähm, ich nutze einen Stereoklinkenstecker. Das nützt aber nichts, da nur > eine Stellung offenbar schaltet. Ich habs auch gestern extra nochmal mit > Messgerät und Durchgangsprüfung getestet. Mikrofon offen, also Fader > oben, ertönt Signal, Mikrofon geschlossen, also Fader unten, ist nichts. Du stehst ja im Moment auf dem Schlauch, darum hier eine Rückfrage: Du hast schon für beide Schaltstellungen jeweils(!) den Durchgang TIP zu SHLD und TIP zu RING gemessen? Aber deine Schaltung die du in deinem Eröffnungsposting gepostet hast, macht schon das, was du willst. Optimierungstipps (Freilaufdiode, noch besser eine Transistorschaltung) wurden dir ja schon gegeben.
Wolfgang schrieb: > Warum überhaupt ein Relais? Weils narrensicher ist. Und ausserdem kann der TE, wenn ihm danach ist, auch dickere Lampen oder wasauchimmer damit schalten - es ist sauber galvanisch vom Mischpult getrennt, usw.
Aus dem Handbuch: RED LIGHT Direct beneath the Clean feed cinch connectors is a stereo jack (some models indicate Clean feed) that can control a red light indicator. This stereo jack is connected to a change over relay. This relay is capable of controlling external Red light circuits as long as it does not take a higher voltage than 24 volt and the current does not exceed 50mA. NEVER CONNECT 220 VOLT AC TO THIS JACK!! The C.C. (Center Contact) of the internal relay is connected to the Tip of the stereo jack. The N.O. (Normally Open) contact is connected to the ring of the jack. The N.C. (Normally Closed) contact is connected to the "ground" of the jack. Google Übersetzer: ROTES LICHT Direkt unter den Anschlüssen für den sauberen Vorschub befindet sich eine Stereobuchse (einige Modelle weisen auf sauberen Vorschub hin), mit der eine rote Lichtanzeige gesteuert werden kann. Diese Stereobuchse ist mit einem Umschaltrelais verbunden. Dieses Relais kann externe Rotlichtkreise steuern, solange es keine höhere Spannung als 24 Volt benötigt und der Strom 50 mA nicht überschreitet. Schließen Sie niemals 220 Volt Wechselstrom an diese Buchse an! Das C.C. (Mittelkontakt) des internen Relais ist mit der Spitze der Stereobuchse verbunden. Das Nein. Der (normalerweise offene) Kontakt ist mit dem Ring der Buchse verbunden. Der N.C.-Kontakt (normalerweise geschlossen) ist mit der "Masse" der Buchse verbunden. Nach diesen Angaben ist ein 1xUM Relais eingebaut. Eventuell sind die Kontakte NC (normal geschlossen) defekt.
Bitte melde dich an um einen Beitrag zu schreiben. Anmeldung ist kostenlos und dauert nur eine Minute.
Bestehender Account
Schon ein Account bei Google/GoogleMail? Keine Anmeldung erforderlich!
Mit Google-Account einloggen
Mit Google-Account einloggen
Noch kein Account? Hier anmelden.


