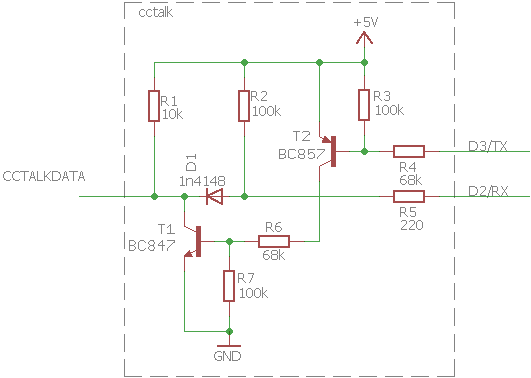
Hallo erstmal, Ich hab da eine Schaltung gefunden und nachgebaut. Sende ich Daten ist das Signal ok, jedoch erhalte ich als Rückmeldung FF also alles Einsen. Meine Frage kann die Schaltung überhaupt so funktionieren oder sieht da jemand ein Problem damit? Bin leider nicht Elektroniker nur Hobbyist und um Hilfe sehr Dankbar. Grüsse Edited: Rx und Tx wird wie SoftwareSerial mit einem ATMeg328P abgefragt. Die Software funktioniert einwandfrei, also Fehler ausgeschlossen.
Mr D. schrieb: > Meine Frage kann die Schaltung überhaupt so funktionieren oder sieht da > jemand ein Problem damit? Was passiert denn am RX-Pin, wenn du auf der cctalk-Seite das Signal auf GND ziehst? (ohne 1-Wire-Device...)
STK500-Besitzer schrieb: > Mr D. schrieb: >> Meine Frage kann die Schaltung überhaupt so funktionieren oder sieht da >> jemand ein Problem damit? > > Was passiert denn am RX-Pin, wenn du auf der cctalk-Seite das Signal auf > GND ziehst? (ohne 1-Wire-Device...) RX ist ein Eingang, da wird nix auf GND gezogen. Versteht nicht ganz was Du damit bezwecken willst, wenn das auf GND ist?
Mr D. schrieb: > RX ist ein Eingang, da wird nix auf GND gezogen. Versteht nicht ganz was > Du damit bezwecken willst, wenn das auf GND ist? Und an diesem Eingang wirst Du etwas bemerken, wenn cctalk auf GND gezogen wird.
Jo ich glaub ich hab den Fehler gefunden. Ich hab mal beim T1 Collector und CCTALKDATA einen 1K Widerstand eingebaut. Nun scheint es zu funktionieren, aber frag mich keiner warum... Falsch dimensionierte Widerstände oder ist die Diode zu langsam?
Wenn du bei der Schaltung die eigenen Echos nicht siehst, ist schon was faul. Wird TX low, soll T1 voll durchsteuern und die CCTalk Leitung auf Low ziehen. Das muss an der RX Leitung auch so auftauchen. Wenn das nicht der Fall ist, dann hast du z.B. die Diode falschrum drin oder T1 steuert nicht durch. Statisch kannst du die Schaltung mit einer LED am CCTALK messen, die gegen Plus mit einem Vorwiderstand geschaltet ist. Wird TX Low muss sie leuchten und RX muss auf low gehen. Generell würde ich R3,R4 und R6,R7 um den Faktor 10 verkleinern (also 6,8k bzw. 10k verbauen).
Matthias S. schrieb: > Statisch kannst du die Schaltung mit einer LED am CCTALK messen, die > gegen Plus mit einem Vorwiderstand geschaltet ist. > Wird TX Low muss sie leuchten und RX muss auf low gehen. > Generell würde ich R3,R4 und R5,R6 um den Faktor 10 verkleinern (also > 6,8k bzw. 10k verbauen). Ja Danke, das hab ich so gemacht und das funktionierte. Bei 0 an TX ist RX auch 0. Beim senden Flackert die LED. Ich habe einen zweiten ATMega328p wo ich die Signale lesen kann, wie gesagt funktioniert nun aber nur wenn ich bei T1 vom Collector via eines 1K Widerstandes auf Data gehe. LoopBack geht nicht, da es kein Uart im Nano oder Uno hat, darum hab ich zwei Uno/Nano. LoopBack geht nur mit dem Mega oder Due wenn man die internen Uart benutzt.
Mr D. schrieb: > LoopBack geht nicht, da es kein Uart im Nano oder Uno hat, Wer hat dir denn das erzählt? Natürlich kann das USART im Mega328 gleichzeitig senden und empfangen. Wenn die von dir benutzte Krimskrams Library das nicht unterstützt, ist das nicht das Problem des Chips, sondern der verwendeten Software.
Matthias S. schrieb: > Mr D. schrieb: >> LoopBack geht nicht, da es kein Uart im Nano oder Uno hat, > > Wer hat dir denn das erzählt? Natürlich kann das USART im Mega328 > gleichzeitig senden und empfangen. Wenn die von dir benutzte Krimskrams > Library das nicht unterstützt, ist das nicht das Problem des Chips, > sondern der verwendeten Software. Nun Nano und Uno haben nur 1 Usart und der wird für Rx und TX benötigt worüber das Protokoll ein/Ausgabe läuft. Wie gesagt bei Mega und Due hat es mehrere...
Bitte melde dich an um einen Beitrag zu schreiben. Anmeldung ist kostenlos und dauert nur eine Minute.
Bestehender Account
Schon ein Account bei Google/GoogleMail? Keine Anmeldung erforderlich!
Mit Google-Account einloggen
Mit Google-Account einloggen
Noch kein Account? Hier anmelden.
