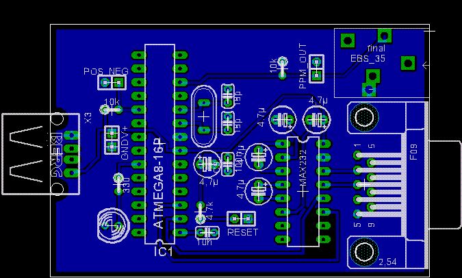
Hallo, ich bin mittlerweile soweit, daß mein kleines Projekt mal auf eine anständige Platine soll und würde diese gerne bei einem der vielen Anbietern machen lassen (ich gönn' mir den Luxus ...). Da dies mein erstes mal ist würde ich Euch (Experten) gerne fragen, ob das mit dem Layout (siehe Anhang) so klar geht, oder ob noch was fehlt ?!? Die Platine ist einseitig und auch kein Hexenwerk, aber in anderen Beiträgen hab ich von Layern für Lötstopplack uvm. gelesen und hoffe auf viel Feedback auf was man achten sollte und was noch besser gemacht werden kann. Vielen Dank schon mal und best Grüße, Michael
Ein paar Anmerkungen hätt ich: * CTS und RTS Signale würd ich noch durchleiten, der MAX232 hat dafür eh noch Pegelwandler frei, und Hardware-Flowcontrol ist schon recht sinnvoll wenn man große Datenmengen seriell übertragen will. * Dem Massepolygon einen größeren Insulate-Abstand verpassen * Manche Platinenhersteller bieten Eagle DRC Konfigs zum Download an, damit kann dann Eagle automatisch checken, ob die Rahmenbedingungen passen * Masseleitungen würd ich explizit routen, auch wenn die nachher vom Polygon überdeckt werden, dann kann man sicher sein, dass die nachher auch sinnvoll verbunden sind. /Ernst
ich denke der Name sagt alles ..... RS232 an R/C Fernsteuerung mit PPM Impulsen ala Graupner. Habe ich mit I/O Warrior gemacht in SMD nach CT´ Falls nicht, vergeßt den Kommentar.
@mmike: Bitte keine Eagle-Dateien (.brd / .sch) posten. Nicht jeder hat Eagle auf seinem System installiert. Alternativ einfach das Layout / den Schaltplan als .PNG, .JPEG oder .GIF exportieren und dannn dieses anhängen. Gruß, Magnetus P.S.: hab das Konvertieren mal eben für Dich übernommen.
Danke, sieht wirklich aus wie nen Interface für Aeroflight und Konsorten. Dafür den Luxus eines kom. Anbieters ??? Dir gehts ja gut.... Wiviele brauchst Du denn davon ???
Hallo, erstmals vielen Dank für die vielen Beiträge. Wie schon richtig vermutet wurde, will ich mit einem Joystick und Notebook am Flugplatz stehen und über Lehrer-Schüler die Kiste in der Luft fliegen..... @Ernst: RTS und CTS brauch ich eigentlich nicht, denn die Datenmengen sind recht gering und defitiv schnell genug. Aber zu Deinem Kommentar hätte ich noch eine Frage: War ist der Insulate Abstand ? @Magnus: Alles klar ! Ich werd's mir merken und dann immer beides posten ! @stephan: Ich brauch nur eine ! @all: Muss man denn für die Fertigung sonst nichts beachten (bzgl. Lötstopplack, etc. ....) Beste Grüße, Michael
Ich würde die Widerstände liegend anstatt stehend einbauen. Platz genug hast du ja. Auch würde ich mir den Luxus gönnen und noch eine 10 polige Steckerleiste zur ISP-Programmierung mit aufnehmen. Platz dafür ist ja massig. Brauchst ja die Steckerleiste noch nicht einlöten. Aber wenn die entsprechenden Anschlüsse schon auf der Platine sind wird im Falle des Falles vieles einfacher. Ich würde mir auch in den Ecken noch ein paar Löcher für die Montage in einem Gehäuse vorsehen.
Insulate Abstand ist der Abstand zwischen Massefläche und den anderen Leiterbahnen. Dies Platine willst du Profesionell herstellen lassen? Warum denn das? Hast du kein Zubehör zu Hause? Die Platine hat ja nicht einmal SMD-Bauteile... die sollte ja kein Problem sein selbst herzustellen...oder hast du keine Freunde die ätzen können? Dann Frag doch hier ob das vl wer für dich macht.
Achja... ich würde auch noch etwas Text darauf packen. zb um was es sich handelt oder den dateinamen.
Die Position des Stromversorgungsanschlusses find ich nicht so gut. Versuch doch mal die ganzen Steckanschlüsse räumlich etwas zusammenzufassen. Das Ding professionell fertigen zu lassen ist doch Perlen vor die ... Wenn du noch den Aufwand treibst und eine einseitige Platine machst, ätze ich dir ein Exemplar.
Druck dir das ganze auch mal 1:1 aus und schau nach, ob die Lötpads gross genug sind. Grade bei den Standardbauteilen hat Eagle (für meinen Geschmack) ziemlich kleine Ringerl.
Da überall reichlich Platz ist, die Pads etwas vergrößern? Für einseitiges finde ich persönlich die Eaglestandardeinstellung ziemlich knapp. Die 100n könnten evtl. näher an den AtMega. Evtl. wäre noch Platz für einen ISP-Stecker. Ohne die mechanischen Randbedingungen (Gehäuse etc.) zu kennen: Die USB-Buchse scheint recht weit vorzustehen, falls sie so wie Reichelt USB AW aussieht, könnte das etwas wackelig sein, wenn die Löcher für die Montagenippel so nah am Rand liegen, gerade wenn so ein Gerät draußen mal runterfällt o.ä..
> ... treibst und eine einseitige Platine machst ...
Ach die ist ja schon einseitig! Habs nicht gesehen, da
die Massefläche nicht ausgefüllt ist. Sorry.
>> Habs nicht gesehen, da die Massefläche nicht ausgefüllt ist.
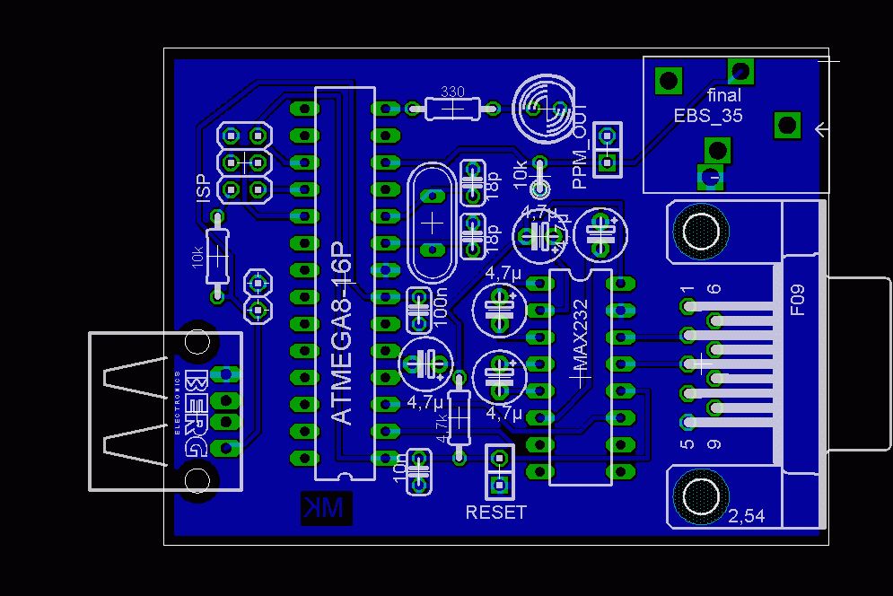
Sorry, war meine Schuld... im Anhang ist das Board noch mal mit
Massefläche.
Gruß,
Magnetus
Hallo Leute, vielen Dank für die vielen Beiträge! @Karl Heinz: Widerstände liegen ... kein Problem! Was bringt mir das ? Sorry für die dummen Frage, aber wie gesagt, es ist mein erstes PCB. 10polig für ISP auch kein Problem, geht auch 6-polig? Dann werde ich aber wahrscheinlich um eine doppelseitige Platine nicht rum kommen, oder ? Montagelöcher ist sicherlich nicht schlecht. Geplant war einfach das Ding in durchsichtigen Schrumpfschlauch zu verpacken. Und es soll gut aussehen, denn die Fliegerkollegen am Platz .... naja stimmt schon Perlen vor die .... Bzgl. der Stromversorgung soll das Board ja direkt an mein Notebook angeschlossen werden. Deshalb die Trennung der Stecker - eine Seite Strom rein, andere Seite RS232 rein und PPM raus. Gedruckt hab ich's schon und das sollte eigentlich passen. Hoffe ich jedenfalls ! Vielen Dank für das Ätzangebot ! Ich schau einfach mal und falls es sein sollte komme ich gerne darauf zurück ! @Schoasch: Ätzausrüstung hab ich leider keine und mit dem Hobby Elektronik steh ich in meinem Freundeskreis auch ein wenig alleine da .... deshalb der Wunsch das Ding fertigen zu lassen. Text drauf ... Sicherlich sinnvoll, aber wenn ich nur ein Board haben werden, was professionell gefertigt ist, dann denke ich kann ich mir merken wofür das Trum ist. Hab jetzt auch nicht vor das jede Woche zu machen. Lochraster und -streifen sind gute Freunde von mir ! @EZ81__: ISP ist sicher sinnvoll, da geb' ich Dir und Karl Heinz völlig recht. Ich hatte nur die Befürchtung, daß ich dann mit einseitig nicht mehr hinkommen. Der USB Stecker ist der von Reichelt. Geplant war dann auch nach Verlöten des Steckers diesen mit Expoxid Harz (ist im Bastelkeller eines Modellfliegers immer vorhanden) auf der Platine noch zusätzlich zu verkleben (das sollte halten, und wenn nicht kommen noch ein paar Rovings drüber). Besten Dank für die Anregungen ! Bin ab Samstag übers WE leider nicht in Computernähe, werde aber heute noch und ab Montag wieder kräftig lesen und schreiben ! Grüße, Michael
Den USB Stecker solltest du dringend komplett auf die Platine bringen. Ansonsten ist der RuckZuck abgebrochen. Desweiteren würde ich dir sogar raten nen FT232 zu verbauen. Dann brauchst du nicht nur die Stromversorgungvon USB, sondern nutzt auch die Datenleitungen. Der Chip selber kostet zwar jenseits der 5. Für Lochraster ist das auch nix. Aber dafür würdest du dir quasi den dusselige SubD Buchse und den MAX232 sowie die Caps dafür sparen. Aber nur, wenn du die Platte wirklich fertigen lassen willst. USB Stecker solltest du aber wirklich einziehen.
Hm. USB Komplett auf die Platte klingt nicht schlecht, aber wie kann ich das Ding dann noch sinnvoll einstecken ? Die Datenübertragung per USB ist sicherlich sinnvoll, aber wie schauts dann mit der Ansteuerung von Windows und Linux softwaretechnisch aus? Die Treiber für beide OS' sind für RS232 relativ simple und vorallem schon fertig! Gibts da gute Beispiele ?
> Widerstände liegen ... kein Problem! Was bringt mir das ? > Geplant war einfach das Ding in durchsichtigen Schrumpfschlauch > zu verpacken. Dann würde ich die Widerstände wenn immer geht liegend machen. An so einem stehender Widerstand ist es schon mal passiert, dass man mit einem Schlag auf der einen Seite von der anderen Seite das Lötpad vom Träger ablöst. Liegend ist mechanisch einfach stabiler als stehend. > wahrscheinlich um eine doppelseitige Platine nicht rum kommen Denke ich nicht. Wenn ich einen Mega16 mit allen Ports auf Steckerleisten, ISP Port, MAX232 und Quarz mit einer einseitigen Platine auskomme (bei einer Drahtbrücke) dann müsste das bei deiner Port-Minimalbeschaltung auch gehen. Rund um den Mega8 ist ja bei dir eh noch nichts. > Deshalb die Trennung der Stecker - eine Seite > Strom rein, andere Seite RS232 rein und PPM raus Kein Problem, ist auch gut so. Nur würde ich den Stromversorgungs stecker vom Chip wegrücken. Ist sonst so ein Gefummel. > was professionell gefertigt ist, dann denke ich kann ich mir > merken wofür das Trum ist. Wenn schon professionell, dann ordentlich. Sieht einfach besser aus, wenn an einer Platinenkante dein Name auftaucht. Beschriftung der Stecker in der Kupferschicht ist auch kein Luxus und vor allen Dingen: kostet ja nichts. > Die Treiber für beide OS' sind für RS232 relativ simple und > vorallem schon fertig! Gibts da gute Beispiele ? Linux weiss ich nicht, aber Windows ist mit einem FT232 überhaupt kein Problem. Vom Hersteller kriegst du einen Treiber, der den FT232 als zusätzliche COM Schnittstelle einbindet.
> Vielen Dank für das Ätzangebot ! Ich schau einfach mal und falls > es sein sollte komme ich gerne darauf zurück ! Ich kann aber nur einseitig (na ja, zweiseitig ist machbar, ist halt nur mehr Gefummel). Mit Lötstopplack und Bestückungsaufdruck habe ich nichts am Hut. Meine Platinen werden nach dem Löten mit Azeton vom überschüssigen Flußmittel gereinigt und dann kommt noch eine Schicht Lötlack drauf und gut ists. Bin halt auch nur Amateur.
Ich würde die LED etwas weiter vom IC weg rücken. Wenn du sie direkt an der Platine anstossen lassen willst, könnte vl der IC-Sockel(wenn du einen benutzt) im Weg sein. Ich persönlich würde den 100nF Kondensator in SMD(1206-Gehäuse) machen. Dann kannst du den unter den AVR hin setzen ... viel näher würde es ja dann auch nicht mehr gehen ;-). Der FT232R wäre echt eleganter... und ist auch sicher noch machbar im eigenen Ätzgerät :-). Prinzipiel könnte ich dir auch ein Exemplar ätzen( egal ob Einseitig oder Zweiseitig). nur wirds halt nicht so profesionell wie beim Profi ;-). Achja.. welche Frequenz hat das Signal der PPM-Leitung? Könnte da dann nicht die Massefläche das Signal dämpfen?
anbei mal mein Layout. Wie gesagt. Warrior mit ca. 10 EUR, gibts bei segor. www.segor.de und funnzt mit Aero und Konsorten.
Ich frage mich was ihr immernoch diese teuren USB-Schnittstellen wie FT232 empfehlt ... Ich empfehl dir den PDI USB D12 (bei Reichelt für 2,75€ zu finden). USB-Schnittstelle für 8-bit Datebus. Sogar DMA-Unterstützung ... für den Preis einfach traumhaft - und auch nicht so klein und kompliziert zu löten, sondern im handlichen 1,27mm Raster SOL-28 Gehäuse. Datenraten bis 1MBit sind kein Problem. Man muss doch nicht immer auf RS232 übersetzen, sondern kann auch - sofern man die IOs (wie hier) hat ein paralleles Interface verwenden. (und wenn man die IOs nicht hat, nimmt man halt den nächstgrößeren Chip. kommt jedenfalls billiger). Nicht zu verachten : man hat auch gleich volle Buskontrolle und ist nicht auf die FT-Treiber angewiesen. So kann man z.B. das Gerät auch als HID und somit als Joystick, Tastatur, o.ä. anmelden lassen (unter Verwendung ger Windows-Standardtreiber -> man braucht keine eigenen). Und man kann auch ein 3,3V System durch ihn versorgen (integrierter Spannungswandler).
@Cristoph, Wer lesen kann ist klar im Vorteil. Hast Du Dir die Mühe gemacht und den Schaltplan mal geöffnet ??? Du weist wovon wir reden ?????? Dan würdest Du sehen das der Warrior ein spezieller Chip ist der USB direkt auf PPM umsetzt !!! Das kann auch der Chip von R nicht !!! Datenraten bis 1 Mbit.... das kann Parallelport auch schon seit 20 Jahren. Hier geht es um ein Puls Pause moduliertes Signal das in den PC rein soll. Von einer R/C Fernsteuerung !!! Also erst lesen, dann... übrigens ,meldet sich der Warrrior auch als HID an. Also nichts für ungut. Bis dann
Hallo Leute, also ich bin aus der Schweiz wieder da und voller Tatendrang... @karlheinz Ich werde Deine Tipps (und die der anderen) mal einarbeiten und dann bald mal wieder ein Version posten ! Bin doch nur soooo ungeduldig ! Aber gut Ding will ja bekanntlich Weile haben .... @stephan: Sorry, wenn meine Specs vielleicht ein wenig ungenau waren, aber das Ding soll das was Du beschrieben hast genau in die gegengesetzte Richtung machen. Also am PC einen Joystick abfragen, dann die Werte per RS232 an die Platine und die macht dann das PPM..... @Schoasch Die Frequenz liegt bei rund 44 Hz. Auch bei normalen Test mit 08/15 ungeschirmten Kabeln die knapp 2m lang waren gabs keine Probleme mit der Lochrasterversion. Also relativ unkritisch. Bei der LED hab ich eigentlich keine Bedenken, aber das zu ändern, nur im sicher zu sein ist ja gar kein Problem. Vielen Dank auch für Dein Ätzangebot ! @all Da hier ja anscheinend alle schon ätzen können, nur ich nicht möchte ich jetzt mal ein wenig vom eigentlichen Thema abkommen und fragen, wie genau das so geht (also was ich noch so weiß war erst Platine mit irgendwas einstreichen, dann belichten, dann ätzen und dann bohren.) ... kommt das ungefähr hin und welche Kosten kommen auf einen zu wenn man sich da mit Ausrüstung ausstatten will ? Was ist da sinnvoll ? Besten Dank schon mal .... Michael
Ich hoffe du hattes eine schöne Zeit in der Schweiz. Nun zum ätzen. Naja.. ein paar Anschaffungskosten sind halt schon vorhanden.. aber es ist eigentlich nicht so schlimm. Das ganze beläuft sich in meinem Fall so ca und 50Euro. Also ich sag dir mal so wie ich zur ätzausrüstung gekommen bin.. aber du weist ja eh.. viele Wege führen nach Rom. Ich habe mir 2 UV-Röhren von RS-Components bestellt(ca.20Euro). Dann habe ich noch eine Drossel gekauf für ca 4Euro oder so(kann mich nicht mehr erinnern) und dann noch eine Glasplatte für 2 Euro oder so. Den ganzen zusätzlichen Kleinkram wie µC, Widerstände, Kondensatoren und Relais hatte ich sowieso zuhause. Naja.. mit dem ganzen Zeugs habe ich mir halt mal so ein Belichtungsgerät gebaut.. und wie in jedes ordentliche Belichtungsgerät gehört natürlich ein Timer rein... und das war meine 1. selbst geätzte Platine :-). Neben dem Belichtungsgerät brauchst du natürlich noch einen Entwickler und die Ätzflüssigkeit. Der Bungard Entwickler kostet, glaube ich, so an die 2Euro bei Conrad. Dazu noch eine Plastikflasche(für die Entwicklerlösung) und noch eine Kunststoffschalen. Als Ätzflüssigkeit gibts nun verschiedene Möglichkeiten. Ich habe mit Salzsäure+Wasserstoffperoxid+Wasser angefangen. Da das aber nicht gerade ungefährlich ist, bin ich dann zu Fe3Cl übergegangen und hab mir dafür eine Schaumätzgerät gebaut. Wie du sowas selbst bauen kannst steht hier in ein Thread sehr schön beschrieben... oder du schaust dir das Rapid-Ätzgerät von Conrad als Inspirationsquelle etwas genauer an. Im Grund ist es nämlich nur ein Kleinteilsortimen aus dem Baumarkt(ca 1.50Euro) mit ein Deckel, 2 Führungen und einer Luftpumpe um 5Euro aus der Zoohandlung ;-). Fe3CL einfach wie angegeben in Wasser lösen und dann kanns los gehen. Soviel zur "Hardware"...was man natürlich nicht vergessen darf sind die Platine. Da nimmt man einfach photopositiv beschichtet Platinen. Wie wirds gemacht: Das Layout auf Transparentpapier ausdrucken. Dann wird die Platine belichtet. Daraufhin gehts ab in den Entwickler. Danach mal kurz die Platine spühlen und ab ins Ätzbad.... wenn alles so passt die Platine wieder spühlen.. und dann wird auch schon gebohrt. Danach kannst die Platine noch entschichten oder du sprühst sie gleich mit Lötlack ein. Dann etwas warten bis er eingewirkt hat... und es geht ab zum Lötkolben :-) So.. das war halt nur so ein kurzer Überblick.. mfg Schoasch PS.: Natürlich ist das ganze halt nicht ungefährlich.. also pass beim umgangn mit diesen Flüssigkeiten immer auf. Benutze Handschuhe und vorallem eine Schutzbrille. Ein Arbeitsmantel ist auch sehr empfehlenswert ;-) Fe3Cl macht hässliche Flecken. Und beachte die Sicherheitshinweise für die jeweiligen Flüssigkeiten(Stehen auf der Packung).
kannst auch nen alten Flachbettscanner nehmen. 4 Röhren rein, und gut. Die Vorschaltgeräte sind aus billigen Sparlampen ausgebaut. Die gibts im Angebot für 1 EUR. Ne kleine Schaltuhr rein und fertig ist der Kasten mit Glasscheibe und Deckel. Gedruckt wird bei mir mit Epson Stylus Photo auf Zweckform Folie. ist 100% lichtdicht !!!! Belichten dauert ca. 1,5 Min und entwickeln ca. 20 Sekunden. Ätzen und Fertisch. SMD Layouts bis 0,9mm Raster sind kein Problem und Leiterzüge bis 0,2mm. Kleiner kriegens die Anbieter ohne Aufpreis auch nicht hin.
@Stephan: > Hast Du Dir die Mühe gemacht und den Schaltplan mal geöffnet ??? Ja. > Du weist wovon wir reden ?????? Ja. > Dan würdest Du sehen das der Warrior ein spezieller Chip ist > der USB direkt auf PPM umsetzt !!! Schön. Dafür kostet er auch 10€. > Das kann auch der Chip von R nicht !!! Na toll! Wer sagt denn, dass ers können muss ? Ich sprach nur von "Kommunikation mit dem AVR" Was ich sah als ich mir das Layout anschaute war ein MEGA8 im PDIP-Gehäuse. Gespeist durch eine USB-Verbindung. Und als der Tipp kam statt dem MAX232 einen FTDI zur Kommunikation einzusetzen, dann wird man ja wohl noch einen besser geeigneten Schnittstellencontroller anbieten dürfen ? Das Signal verarbeitet doch eh der MEGA also wüsste ich nicht, warum man einen 10 Euro teuren Chip als Ersatz für 2 2,75€ Chips nehmen soll, die letztendlich flexibler sind. Von den IO-Pins des AVR sind auf jeden Fall noch ausreichend zur Verfügung. > Datenraten bis 1 Mbit.... > das kann Parallelport auch schon seit 20 Jahren. Dann nehm doch den Parallelport ;) Übrigens hab ich mich verschrieben, es sind 1 MByte, nicht 1 MBit. Also 8 MBit. Also anstatt hunderte Satzzeichen zu verschwenden denk das nächste mal etwas mehr über ein vorhergehendes Posting nach bevor du dich darüber muckierst. @Michael: Das mit der Programmierung des AVRs kannst du übrigens auch mittels Bootloader über den USB lösen. da brauchst du dann keinen Header mehr. Zum Ätzen : da kannst du jede Kopierfolie nehmen. Ich hab auch scho einige durch. Beim Ausdruck unbedingt Laserdrucker verwenden, Kontrast etwas erhöhen - wenn die Schwarzfläche gegens Licht noch etwas durchscheint, ist das in der Regel auch kein Problem. Für SMDs empfehl ich dir das ganze langsamer zu ätzen. Einen Belichtungstest für die optimale Dauer ist unbedingt empfehlenswert. Entwickeln etwa 3-4 min. (1%NaOH - nicht zu früh rausnehmen, nach 2 min hat man nämlich schon den Eindruck dass es fertig ist - lieber noch etwas drin lassen, das gibt sonst Probleme mitm Ätzen) Wer nich warten will kann die Bäder ja auch gleich stärker ansetzen, wie Stephan zum Beispiel, da dauerts nur 20 Sekunden - ist aber auch nich so gesund für die Platinen. Wenn de dir Zeit lässt und sorgfältig arbeitest, schaffste 8mil Leiterbahnbreite sicher und 0,5-er Raster (LQFP) ohne Probleme.
Was beim ätzen sehr sehr wichtig ist, ist das Layout... und am besten wirds mit einem Laserdrucker.. finde ich. ICh selbst habe leider keinen, aber irgendwann werde ich mir einen besorgen. Aber mit einem Tintenstrahldrucker habe ich auch schon TQFPs(ADuC7026) und MLF(ATMEGA8,ADuC7020) Gehäuse bei 8Mil und ich glaube auch bei 7mil hinbekommen.
Hallo Leute, also ich bin schon brav am suchen, welchen Scanner ich mir bei ebay besorgen soll. Gedacht hab ich mir, daß er vielleicht nicht zu flach sein soll, denn dann passen die Lampen leichter rein. Reichen 2 Lampen ? Welche Leistung (8W, 15W, oder mehr) ? Wie genau schließt man an die Dinger dann die Schnellstarter an? Die Lampe hat ja zwei Enden mit je zwei "Pins". @Schoasch: Stimmt beim ätzen ist das Layout sehr wichtig ;-) !!! Dafür macht man's ja! Sorry, aber ich weiß was Du meinst! Laserdrucker hab ich zum Glück und bei den Folien wird sich schon was finden lassen. Hab grad den Scanner bei ebay gekauft. Sobald der da ist werde ich mich mal an das Belichtungsgerät machen. Aber zurück zum eigentlichen Thema. Werde jetzt noch mal ein wenig am Layout arbeiten und dann das Trum wieder hier posten ! Feiert den Tag noch schön ... Michael
Ein Alter Mustek Scanner (großer Bautyp) + ein Phillips Gesichtsbräuner 4x20W UV-Röhre = http://www.mikrocontroller.net/forum/read-4-253469.html#new Achte besonders auf die Schirmung. Bei mir ging es erst, als ich die komplette Steuerung mit einem Papier/Alufolie-Gemisch geschirmt hab. Im Anschaltmoment einer induktiven Last (Drossel der Röhren) passiert es allzu oft, dass der Controller einfach resettet. Achte am besten auch gleich auf ein Layout, dass wenig Angriffsfläche bietet.
Coole Sache Dein Belichter! Biete grad auf nen Agfa Snapscan E50 Scanner..... Röhren brauch ich dann auch noch, aber die werd' ich mir wahrscheinlich bei RS-Components besorgen. Mit der Schaltelektronik schau ich einfach mal. Aber mit Sicherheit kommt da auch mal nen µC - Timer hin ... Verpacken werd' ich den dann einfach in nen Kohlefaser Gehäuse. Das Zeug liegt als Verschnitt noch bei mir im Keller ist ist super bei EMV Problemen.
"Röhren brauch ich dann auch noch, aber die werd' ich mir wahrscheinlich bei RS-Components besorgen. Mit der Schaltelektronik schau ich einfach mal." Warum machen es alle immer so teuer und kompliziert? Einfach bei eBay für 1 Euro einen alten Gesichtsbräuner ersteigern. Da sind Starter, Drosseln, Röhren, Röhrenhalter und Reflektorblech schon passend drin, und richtig verkabelt ist es auch schon! Den ganzen Krempel kann man dann in das alte Scannergehäuse einbauen und nach Lust und Laune mit einem µC ansteuern (siehe Link im vorletzten Beitrag). Oder ist das allen zu einfach?
so habs ich gemacht und hab sogar noch zwei fertig verkabelte Röhren mit Starter, Halterung und Drossel übrig ;). Und auch beim Basteln der neuen "Aufhängung" ins Gehäuse haste mit den bereits verkabelten und überhaupt keine Probleme. (und nebenbei wirds billiger)
Warum empfiehlt denn keiner die Tonertransfermethode, da brauchts nur nen Laserdrucker+Laminator, kein Gebastel mit UV Röhren und Scannergehäuse, keine Belichtungsreihen und auch kein Entwickeln. Gruß Dominik
Ich habe 2x 8Watt Röhren in meinem Belichtungsgerät und leider etwas mehr abstand, dadurch dauert es halt etwas länger (7min sind bei mir optimal), aber die Zeit in der ich belichte, brauche ich sowieso fürs herrichten und aufheizen des Ätzbades. Was ihr alle immer für Problem mit dem einschalten der Röhren habt.. kommt sicher davon, dass ihr keine PICs verwenden :-P... sorry wollte ich einfach sagen. Ich hatte auch am Anfang ein paar Probleme mit dem Einschalten. Aber ein ordendlicher Bufferelko kann wunder bewirken :-)
@Dominik: Das mit dem Transfer klingt interessant. Wie genau funktioniert das und wozu benötigt man den Laminator ? Ansonsten läuft die Suche nach dem Scanner und Gesichtsbräuner.... Danke an alle für die Antworten ... Grüße, Michael
Hi Leute, hab grad mal beim Reichelt reingeschaut und das "ÄTZGERÄT 1" gefunden .... Taugt das was ?
Zur Tonertransfermethode: http://www.mikrocontroller.net/articles/Platinenherstellung_mit_der_Tonertransfermethode Zu Ätzgerät 1: http://www.mikrocontroller.net/forum/read-6-390417.html#new Gruß Dominik
Meine ersten, kleinen Platinen hab ich mt meiner ganz normalen Schreibtischlampe, 60W Birne, gemacht. Das Layout mit dem Laserdrucker 2 mal auf Folie ausdrucken. Die beiden Ausdrucke sollten möglichst deckungsgleich sein, daher achte ich darauf nicht allzukleine Strukturen drauf zu haben (dünne Bahnen, kleine Lötpads) Fertig beschichtetes Platinenmaterial vom Händler geholt, zurecht geschnitten, Folien drauf, mit einem Glasgefäß aus der Küche angepresst und ca. 45 Minuten unter die Lampe bei ca. 30 cm Abstand. Danach mit NaOH entwickeln: Ich hatte da mein Standardgefäß. Bei ca. halb fingerdick Wasser müssen da ca. 10 NaOH Tabletten rein. Nachdem die Platine entwickelt und ev. Fehl- stellen mit einem Edding retuschiert sind, gings ans Ätzen: früher mit H2O2 und Salzsäure. Die hab ich mir bei einem Labor geschnorrt und der jeweils 1 Liter hat für 5 Jahre gereicht. Ich hab nicht viel geätzt :-) Jetzt benutze ich FeCl3 Danach verbohrt ... und fertig. Worauf ich hinaus will. Wenn du nur selten oder überhaupt nur einmal ätzen willst, dann kann das alles etwas improvisierter sein.
Also ich hab mich jetzt entschieden, bevor ich mir den ganzen Streß mache mit Belichtungsgerät und Ätzgerät bauen, daß ich mir das Einsteigerset vom Reichelt (7,50EUR) besorge und damit das ganze mal ausprobiere (auf den Spuren von Karl Heinz). Ich fasse noch mal kurz zusammen. Platine kaufen - ist klar. Dann Layout auf Folie drucken - ist auch klar. Dann Entwickeln - mit NaOH ? Wie lange ? Woran sieht man das die Entwicklung fertig ist ? Dann ätzen - mit Fe3CL oder Natriumpersulfat, was ist da besser ? Spülen bohren und dann gehts schon los....
Wenn du die Platine in das NaOH legst, dann beginnt die Entwicklung augenblicklich. Normalerweise steigt da so eine 'violette Wolke' vom losgelösten Lack aus. Die Platine etwas bewegen (mit Kunststoff-Pinzette an einer Kante nahmen und im Entwickler wedeln. Du willst frische NaOH-Lösung auf die Platine bringen). Nach einiger Zeit tut sich dann nichts mehr. Nimm die Platine aus der Lösung und schau sie genau an: Je nach verwendetem Lack sind die Bahnen entweder klar und deutlich von einem Blinden zu sehen oder man muss schon etwas genauer hinsehen. Sehen wird man sie aber immer. Du kannst dann mal ein Messer nehmen und an Stellen an denen vom Lack nichts übrig bleiben soll etwas kratzen. Das dadurch auf jeden Fall freigegelegte Kupfer sollte sich in der Farbe nicht von anderen, nicht mehr lackgeschützten, Stellen unterscheiden. Ätzen: Klar ist eine Küvette mit Belüftung super. Zur Not tuts aber auch ein Tupper-Gefäß deiner Frau/Freundin in welchem die Ätzlösung ist. Die Ätzlösung warm machen verringert die Ätzzeit ungemein. Bewegen (Pinzette - wedeln) ist Pflicht, sonst stehst du nach einer 1 Stunde immer noch rum und wartest. Wenn du die Platine das erste mal in die Ätzlösung gibst, gehts nach kurzer Zeit los. Das angeätzte Kupfer verändert dabei ebenfalls seine Farbe gegenüber blankem metallischen Kupfer. Ist wirklich nicht zu übersehen. Das einzig wirklich kritische ist die Qualität des Layouts. Das sollte unbedingt lichtdicht sein. Daher drucke ich das Layout 2 mal aus. Auf verschiedene Folien, die Folie verzieht sich leicht beim Ausdruck (zumindest meine). Die beiden Layouts mit gutem Übermass zuschneiden, ein Tropfen Superkleber an den Ecken und passend übereinanderkleben. Gegen das Licht gehalten sollte in den schwarzen Flächen (die sind heikler als Leiterbahnen) nichts gröberes mehr durchscheinen). Zur Not: man kann auch auf dem Layout schon mit Edding korrigieren :-) Summa summarum: Klar - Ein professionelles Arbeiten sieht anders aus. Aber für ein oder zwei Platinen alle halbe Jahr tuts das auch. Und der fertigen Platine sieht man die Improvisation nicht mehr an.
Ach ja: Wie immer beim Umgang mit Chemikalien: Sei vorsichtig. Du stirbst zwar nicht sofort wenn du einen Tropfen auf die Hand bekommst, den Kontakt mit Schleimhäuten und Augen aber unbedingt meiden. Daraus folgt auch: Augen reiben bei der Arbeit ist streng verboten. Nach dem Arbeiten unbedingt gut die Hände waschen. Fe3Cl macht hässliche Flecken. Von der Haut gehen die zwar nach einiger Zeit wieder ab, aus der guten Hose jedoch nicht mehr :-)
Hallo Drucke das Layout mit einem Canon Drucker auf die Folie aus. Dabei reicht einmal drucken und gut ist. Bekomme so Bahnen bis zu 0.15 mm hin, das reicht völlig. Zum Ätzen, kann ich nur sagen, das ich mit Natriumpersulfat probleme hatte, da die Bahnen angeknabbert wurden. Vieleicht zu stark die Lösung. Mit Fe3Cl habe ich dagegen noch nie Probleme gehabt. Egal wie konzentriert sie war. Als Belichtung soll ein Baustrahler sehr gut gehen. Gibt es ja billig überall. Wenn du eine Glülampe nimmst, dann besser 2 damit die Platine gut ausgeleuschtet ist. Zum erwärmen des Fe3Cl sollte man schon ein Becherglas nehmen (Apotheke), alles andere ist nur sauerei.
Also hab grad bei Reichelt ne Bestellung aufgegeben und werde dann bald mal mit dem ätzen beginnen. Danke für die Tipps Karl Heinz! Ich werde aufpassen und die Sonntagshose brav im Schrank lassen! Wie stehts eigentlich um die "Dämpfe" während des ätzens ? Denn ich denke da wird schon was rauskommen, wenn's im Ätzbad fröhlich blubbert und warm ist ? Muss man da aufpassen, oder ist das nur "Wasserdampf" ?
Na ja. Den Rüssel würde ich nicht unbedingt hineinhängen, aber ansonsten halb so wild. (Gut ich gebs zu, als Absolvent einer Chemie-HTL hab ich andere Massstäbe :-) Bei FeCl3 findet eine chemische Reaktion statt, da wird aber kein Chlor frei (das würdest du aber sowieso sofort riechen). Die Platine liegt einfach drinn und mit der Zeit wird die Kupferschicht immer dünner und dünner, bis dann am Rand das erste mal das Basismaterial durchkommt. Beim Entwickeln passiert auch nichts. Also: keine unmittelbare Gefahr. Solange du das Zeugs nicht trinkst, kann nicht viel passieren. Ausserdem. Das Ätzbad 'blubbert' nicht. Wenn du das Zeugs auf um die 50 Grad erwärmst, tuts das.
> Ausserdem. Das Ätzbad 'blubbert' nicht. Wenn du das Zeugs > auf um die 50 Grad erwärmst, tuts das. Bei den meisten Atzgeräten sind doch Blubbergeneratoren dabei. Aber wahrscheinlich um das ganze ein wenig in Bewegung zu halten oder ? Wenn's nur um die Bewegung der Flüssigkeit geht könnte man doch auch einfach nen "Rührstab" reinhalten?
Naja... die Blubberdinger sind Luftausströmer. Bei diesen Geräten wird Luft durch einen sehr Feinbohrigen Luftausströmer ins Ätzbadgeblasen. Dadurch entsteht eine Bewegung im Ätzbad und somit kommt immer frisches Fe3Cl zur Platine und ausserdem wird das gelöste Kupfer durch dir Luftblasen besser abgeführt... fazit... du brauchst nich die ganze zeit die Platine schwenken und das ganze geht schneller,gleichmässiger und schöner. Als luftauströmer gehen die Lindenholzluftauströmer aus der tierhandlung, sowie der Luftschlauch und die Luftpumpen.
Blubber ist klar. Gehts da drum wirklich um die Luft an sich oder mehr um die Bewegung der Flüssigkeit ? Wenn die meisten hier das Fe3Cl nutzen, sollte ich mir das auch gleich mal besorgen oder sollich's erst mal mit dem Natriumzeugs probieren ? Nachdem die Ätzsachen noch ein wenig auf sich warten hab ich mal wieder ein wenig an der Platine rumgeschraubt und anbei ein neues Bild des Layouts .... Mit der Bitte um Kritik und Kommentaren ! Danke, Michael
Bewegung. Das Zeugs ätzt für sich alleine. Aber halt nur solange, solange über der Kupferfläche die chemische Reaktion nicht einen Reaktions- partner (das FeCl3) aufgebraucht hat. Unter der Platine kann noch genug devon rumschwimmen, wenn drüber nichts mehr ist, dann steht die Ätzung. Ergo -> umrühren. Das einfachste ist halt Luft einzublasen. Aber wie gesagt: Mit einer Pinzette die Platine nehmen und in der Lösung wacheln geht genau so gut. Oder: die Flüssigkeit in der Ätzschale mit einer gekonnten Auf/Abbewegung einer Seite der Schale in einer schönen Welle über die Platine schwappen lassen.
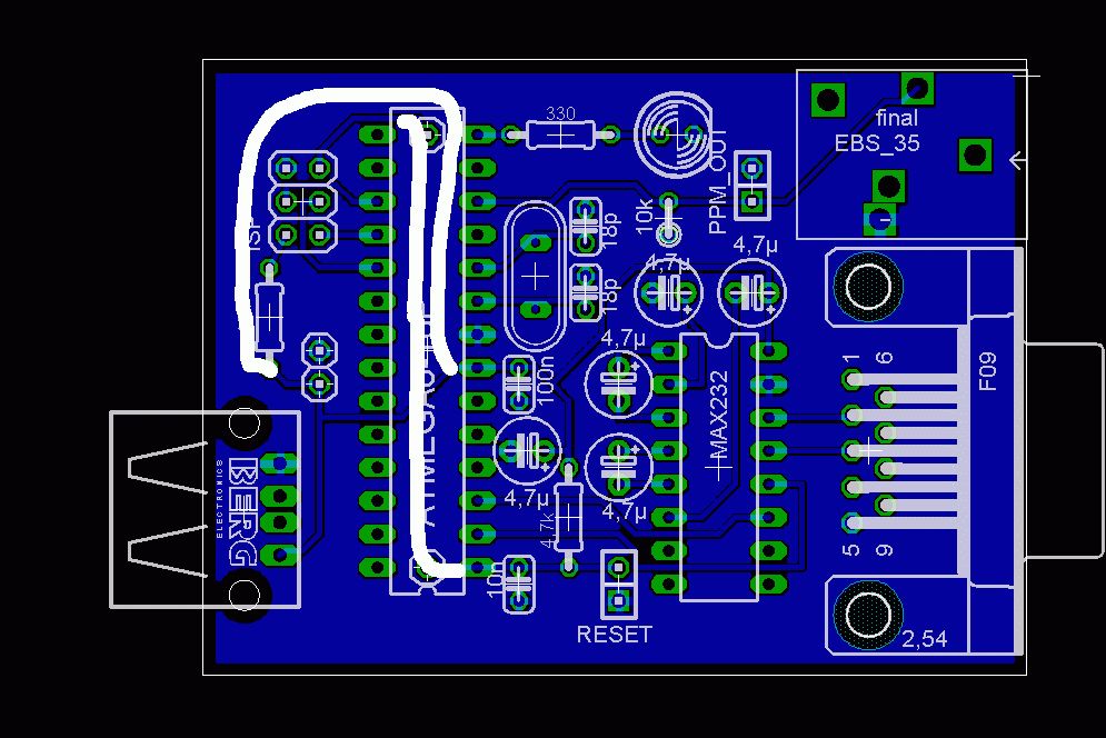
Ist das da eine Drahtbrücke unter dem Mega8 (Reset zum ISP Stecker). Die kriegst du doch auch noch weg. zb so: Siehe Anhang
Ich seh schon, ich hab noch viel zu lernen! Gut erkannt Karl Heinz. Das sollte eigentlich eine Drahtbrücke sein, und daß es nicht zu offensichtlich ist wollte ich sie unter dem IC verstecken .... Ich werd's ändern. Wie sieht sonst aus ?
Überprüf noch mal die MAX232 Beschaltung. Wenn ich das mit http://www.mikrocontroller.net/tutorial/uart vergleiche, dann denke ich, dass du Pin 2 mit Pin 6 vertauscht hast. Laut Tutorial: 2 geht über den Kondi nach Vcc 6 geht über den Kondi nach GND Bei dir: 2 geht über den Kondi nach GND 6 geht über den Kondi nach Vcc
Am RS232 Stecker würde ich noch die 'Selbstfreigabe' von RTS/CTS machen. Pin4 mit Pin6 und Pin8 verbinden. Wenn du am PC das Hanshaking abschaltest, spielst zwar keine Rolle mehr. Wenn da aber zufällig Hardware-Handshaking eingeschaltet ist, dann suchst du dir einen Wolf, warum der PC par tout nicht senden will.
Räusper .... stimmt. Vielen Dank Karl Heinz ! Anbei die Änderungen! Das mit RTS und CTS kann ich wirklich vergessen, denn meine Treiber schalten das Handshaking immer ab. Aber ich werd's mir für die Zukunft merken! Hab gestern in der Arbeit nen Riesen - Uralt HP 6100C Flachbettscanner abgestaubt und gestern abend beim Essen eröffnet mir meine Nachbarin (ne ganz liebe Rentnerin, die ab und an mal fürn "Buam" kocht), ob ich nicht zufällig einen Gesichtbräuner brauchen kann! Die Antwort könnt Ihr Euch sicher denken. Wollte eigentlich gar nicht mehr weiter essen sondern das Ding gleich einpacken und ab in den Keller ..... Bilder folgen .....
Jetzt seh ich auch nichts gröberes mehr. Das einzige was ich noch tun würde: Da unten ist so ein schöner breiter Rand. Der schreit förmlich danach, dass du mit einem Rechteck etwas Platz freischaufelst und deinen Namen reinschreibst (muss in der Draufsicht natürlich spiegelverkehrt sein). Das Gefühl sich auf einer Platine verewigt zu sehen, ist einfach toll. Der EBS_35, was ist das eigentlich für eine Buchse? Ich weiss schon, da kommt das Lehrer-Schüler Kabel ran. Ist das eine normale 7-pol Din-Buchse? Könnte man die Stromversorgung von dem Teil nicht auch hier vornehmen lassen. Das Teil braucht sowenig Strom, dass es den Sender- Akku nicht wesentlich belasten würde.
Der Name war mir zulange, aber so ein Kürzel hat auch was! Die Buchse ist für Klinke (stereo, 3.5mm). Stromversorgung vom Sender wäre schön, aber dann brauch ich wieder nen Stabi oder ne Zener um die Spannung runter zu bringen. Mein Graupner Sender hat nen 8 zelligen Akku als Stromversorgung (rund 10V). Da ist USB einfacher ...
Naja... die Spannungsversorgung von 10V wäre nicht wirklich tragisch. 1x7805er + 2Kondensator+ 1Diode(eventuell auch noch eine Verpolschutzdiode) und eben die Buchse. Den Widerstand an der PPM-Leitung könntest du aber eigentlich auch noch liegend machen.. sieht etwas besser aus. Ich würde die Pads der Steckerleisten, Led,Widerstände und Kondensatoren etwas grösser machen. Dann hast du etwas mehr Fläche zum löten und die Pads halten etwas mehr(mechanisch jetzt eigentlich gemeint) mehr aus.
Alles klar. Wird gemacht. Sollte eigentlich keine Doktorarbeit werden, aber wenn schon denn schon ! Das Problem ist dann die Fernsteuerung nicht immer gleich sind. Graupner hat selbst innerhalb der eigenen Produktpalette relativ große Unterschiede (pos. und neg. PPM, mal mit Spannungsversorgung an der Buchse und mal ohne, manche haben gleich ne DSC, usw.). Da ist der USB die sicherste und einfachste Lösung. Danke für die Tipps ! Am Nachmittag gibts nen Update ....
> Da ist der USB die sicherste und einfachste Lösung.
Alles klar. Hat halt nur den Schönheitsfehler, dass da dann noch
ein Kabel zusätzlich rumbaumelt. Aber hey, was solls.
Bin schon neugierig, wie's dir beim Ätzen geht.
Hab grad von Reichelt die Bestellung Nachricht bekommen, daß die Bestellung raus ist :-) !!! Streng genommen bleibt die Kabelanzahl ja gleich! Nur die Steckerzahl steigt. Aufs ätzen bin ich auch schon gespannt!!!
Mach dann einmal ein paar Fotos von der Platine, wenn sie fertig geätzt ist. Bin auch schon ziemlich gespannt darauf. Ich empfehle dir auch, dass du dir eine kleine Probereihe machst. Also kleine stücke und immer etwas länger belichten und dann ätzen.. dann weist du gleich einmal wie lang du Belichten musst.. das ist das A und O(neben dem Layout) .. ansonst wirst du dir einen ziemlichen Frust holen. Hast du dir einen Lötlack mitbestellt? Ich kann dir den nur empfehlen..falls du dann des öftern ätzen wirst. So aber jetzt sollte ich mal wieder etwas ätzen gehen und nicht nur philosophieren :D mfg Schoasch
Hie noch ein Hinweis über den ich mal gestolpert bin.: Um bösen Überraschungen vorzubeugen, der Abstand der Röhren untereinander soll in etwa gleich dem Abstand der Röhren zur Paltine sein. Istne Aussage vom Herrn Bungard persönlich aus dem Progforum bei Batronix. So denn, viel Spaß und laßt mal sehen was draus geworden ist.
Hallo Leute, also heute wirds spannend. Der Belichtungsscanner ist fertig. Mit 4 Röhren á 15 Watt mit gleichem Abstand der Röhren und der Platte. Das Reichelt Zeugs kam vorhin per DHL und heute abend gehts los .... Sobald ich meine Digicam wieder finde mach' ich auch mal nen paar Bilder ... vom Scanner und den hoffentlich geätzen Platinen. Hab heute beim Conrad auch noch zusätzlich Ätzmittel besorgt. Momentaner Bestand: Jede Menge Plastikpinzetten mit Schalen Latex - Handschuhe im Hunderterpack 2 Pack Entwickler eine Tüte Fe3Cl eine Tüte Natriumpersulfat eine Tüte Feinätzkristall vom großen C mal schauen was so am besten tut. Die Platinen sind pos-beschichtet von Bungard. more to come .......
Also..... Ich bin wie folgt vorgegangen: Ich hab ne 60x100 Platine von Bungard in 2x2 cm aufgeteilt und sequentiell belichtet (nach 20 Sekunden immer wieder einen Patch runtergezogen). Danach ab in den Entwickler. Nachdem kein Farbumschlag mehr war ab ins Ätzbad. Angefangen hab ich mit Natriumpersulfat. Aber irgendwie war die Kupferschicht nicht runter zu bekommen. Ich hab heißes Wasser aus der Leitung genommen und wie auf der Packung beschrieben gemischt. Beim ätzen dann brav die Wanne geschwenkt. Nach rund 5 Minuten war das ganze "Wasser" schön blau und "kalt" (Zimmertemp bei rund 18Grad, da Keller) und das Kupfer immer noch auf der Platine --> erste Folgerungen: 1. Temperatur sollte kostant bleiben da dann schnellere Reaktion (15°K und doppelt so schnelle chemische Reaktion) 2. Wahrscheinlich zu viele kupferfreie Flächen (im Endeffekt sollte ja das Kupfer komplett von der ganzen Platine runter) --> wenig effizient. 3. Küvette mit Heizung und Blubber ---> muss her. Dann der zweite Versuch (hatte mein Schatzi dabei, die schon langsam ein wenig unruhig wurde): Belichtung das ganze noch mal in folgenden Zeitabständen mit kleineren Belichtungspatches: 60s - 30s - 30s - 30s - 30s - 30s - 30s - 30s - 30s (Gesamtzeit 5min) Danach das Ding in die Ätzlösung (diesmal das Feinkristall vom C -- ganz schön teuer das Zeugs). Gleiches wie zuvor: Lösung kalt - Kupfer immer noch auf der Platine und Freundin mittlerweile sauer. Ich nebenbei auch ein wenig. Naja. Dann die Platine einfach drin lassen und Schatzi auf ne Pizza eingeladen, um sie ein wenig zu besänftigen. Nach dem Essen die Überraschung. Alles auf der Platine bis auf den Patch der ersten 60s war weg. Geil es geht doch !! Morgen werde ich mir aus der Arbeit mal ein paar Laserfolien besorgen und mein Layout mal drucken - belichten - ätzen - bohren und dann löten ..... Naja, vielleicht ein wenig optimistisch, aber das wird schon noch! Bilder gibts sobald ich meine Cam wieder finde (die ist seit meinem Umzug vor 2 Montagen irgendwie verschwunden.) Danke an alle für die Tipps ! Jetzt nochmal ne Frage zum Ätzmittel. Eigentlich ist das Fe3Cl wahrscheinlich das "beste" da relativ billig im Vergleich zu den Anderen. Einziger Wehrmutstropfen ist wahrscheinlich, daß es nicht transparent ist .....
Hallo Benutze nur Fe3Cl, im Verhältniss 1:1, wobei das Fe3Cl 99%ig ist. Das was du im Elektronikversand bekommst ist nur 60%ig. Dementsprechend mehr nehmen. Geht super damit. Platine in einer Schale rein und dann mit einer Pinzette die Platine immer auf und ab bewegen dabei sieht man dann ganz gut wie sich das Kupfer löst. Das Fe3Cl wird am Anfang auf 50-60 Grad erwärmt und das reicht dann zum ätzen.
Ich nochmal .... Also ich hab grad ein wenig im Netz rumgesucht und folgendes gefunden: Die Firma http://hw-electronics.de/ bietet folgendes an: - Ätzgerät HWE-TK1 für 75.50 - Sprühätzgerät HWE-SA1 für 99.99 und bei Reichelt gibts das Ätzgerät I von ProMa für auch 99.99 Gibts da schon Erfahrungen, was was taugt und was man für den normalen (1 - 10 Platinen im Monat, jaja ich hab noch viel vor !) Gebrauch benutzen kann ? Wo genau ist denn der Unterschied zwischen Tauchätzen und Sprühätzen ?
Hallo Peter, das mit dem Verhältnis 1:1 versteh ich nicht ganz !? Meinst Du das Gewicht, denn dann hätte ein Kilo Fe3Cl einem Liter Wasser ... Kann mir nicht vorstellen das sich das löst !
sorry, tolles Deutsch ... ich meinte: Ein Kilo Fe3Cl käme dann auf ein Liter Wasser!
Hallo Sicher löst sich das. Mußte nur ein bisschen erwärmen. Also 1 Liter wasser und 1Kg Fe3Cl. Aber mit einer Ätzanlage ist das natürlich eine saubere Sache. Ich weis auch nicht ob die was taugt, aber für das Geld kann man eigentlich nicht viel falsch machen.
Hab zu dem HWE Teil schon nen Thread hier im Forum gefunden, der wenig hoffen läßt: http://www.mikrocontroller.net/forum/read-6-166879.html
Ich nehme meine Aussage zurück das man da nicht viel falsch machen kann. Es gibt wohl doch noch schrott zu kaufen. Also am besten ein paar 100 Euro investieren und dann auch zu frieden sein. Soviele Platinen machste ja eh nicht, lohnt sich denn die Anschaffung einer Ätzanlage für dich ???? Naja muß jeder selber wissen.
Ich denke die 100Eur wären schon nicht schlecht angelegt, aber mehr wollte ich eigentlich nicht ausgeben. Die von ProMa scheint ja nicht sooo schlecht zu sein. Hab das Ding heute beim Conrad mal begutachetet .... geht schon. Sieht relativ solide aus. Ansonsten kann man's ja immer noch tunen!
Naja die billigste die ich sehe kostet 142 Euro. Aber wenn du eine vernünftige Bohrmaschine und eine Säge hast, dann würde es sich lohnen. Sonst würde ich sagen zuerst mal in die anderen Sachen investieren.
Ich dachte du meinst die beim Conrad. Scheint ja nicht schlecht zu sein. Und für das Geld auch ok.
Hallo Warum denn 100Euro für ein ätzgerät ausgeben, wenn man es 1. nicht so oft braucht und 2. man es auch selber machen kann. Ich habe mir gerade ein neues gebaut(mein altes war ein Prototyp der etwas zu gross geraten ist) bzw bin gerade dabei. Was man dazu braucht.. ein Lagersichtbox oder wie auch immer das heissen mag: http://www.ls-chemie.com/84-SLB-Set.JPG Etwas Plexiglas und etwas zum kleben. Das ganze Teil besteht aus 3 Einzelteilen und fertig ist ein Schaumätzgerät(zumindest das Grundgerüst).Man muss ja sogar nicht einmal kleben. Wenn man die Teile etwas grösser macht, kann man sie auch hinein klemmen... aber dann muss man halt immer etwas sanft damit umgehen. Dann holt man sich noch einen Aquarium Luftauströmer(es gehen die "Blauen" und die "Lindenholzausströmer).. dazu noch eine kleine Luftpumpe und natürlich noch den passenden Schlauch.. und fertig hat man ein kleines Ätzgerät für insgesamt 15Euro(wenn man alles neu kauft). Wenn interesse besteht, werde ich morgen einmal ein paar Fotos versuchen zu machen und dann hier posten. Was natürlich nich fehlt ist die Heizung.. aber da habe ich schon ein paar Ideen. Ich wünsche eine gute nacht. mfg Schoasch
Hallo Schoasch, das mit dem Schaum hab ich um ehrlich zu sein noch gar nicht kapiert. Wo kommt denn der Schaum her und vor allem was schäumt da ? Anstonsten klingts nicht schlecht!!! Bilder wäre klasse!
Schäumen tuts aufgrund des Luftausströmers. Der Schaum besteht aus der Ätzlösung. Viele geben dann noch etwas Bier(!) in die Lösung, damit es so richtig schön schäumt. > Nach rund 5 Minuten war das ganze "Wasser" schön blau und > "kalt" Ich stell mein FeCl3 dann ganz einfach für 20 Sekunden in die Mikrowelle und weiter gehts (Platine kann ruhig in der Lösung bleiben). Vielleicht finde ich am Sperrmüll mal so eine ausgediehte einzelne Kochplatte. Du hast aber das Problem richtig erkannt: Das Zeugs muss warm sein, sonst dauerts einfach zu lange.
Hallo Leute, also die erste Platine ist fertig...... Anbei mal ein Bild. Die erste Version war zwar für die Tonne, aber die zweite dafür um so "besser". Die erste Platine hab ich 2 Minuten belichtet und dann entwickelt. Am Farbumschlag hat sich schon gezeigt, daß dies viel viel zu lange belichtet war, denn die eigentlichen Bahnen sind schön verlaufen sodaß fast die ganze Platine schwarz war. Das ätzen hab ich mir dann gleich gespart. Die zweite Version (die mit dem Bild) hab ich dann 45 Sekunden belichtet und sah nach der Entwicklung schon recht vielversprechend aus. Dann noch für ne knappe Stunde ins Ätzbad (mann ist das ne lange Zeit) und fertig ist das Resultat. Folgendes ist mir aufgefallen: Die Platine ist in manchen Bereichen sehr scharf und in manchen eher unscharf. Ich denke das kommt durch die Anordnung der UV Lampen im Scanner. Denn Bereich die direkt über einer Lampe waren sind besser als die der Zwischenräume. Beim nächsten mal werde ich die Platine auf dem "Scannertisch" rumfahren, damit sich eine homogenere Ausleuchtung hoffentlich einstellt..... Vielen Dank an alle und ich werde weiterhin mein Ergebnisse posten!
Hallo Beim Scanner nicht den Reflektor des Gesichtsbräuners mit eingebaut ? Damit belichtet er eigentlich ziemlich gleichmäßig. Aber sonst, sieht das Ergebnis doch ganz gut aus.
>>Beim nächsten mal werde ich die Platine auf dem >>"Scannertisch" rumfahren, damit sich eine homogenere Ausleuchtung >>hoffentlich einstellt..... Hast du die Platine nicht beschwert? Herumfahren halte ich für eine ungute idee.. nicht das du dadurch einmal die Platine vom Layout verschiebst. Eine Stunde ätzen ist schon ziemlich lange dafür... aber drotzdem gratuliere ich dir zu deiner 1. Platine. Anbei zeige ich einmal ein Bild des Ätzgerätes.. Das Bild selbst ist eigentlich Qualitativer mist.. aber leider gehts halt nicht anderst. Da Transparente Sachen nicht einfach zu Fotographieren sind(zumindest mit einer alten Webcam) habe ich die 2 Kunststoffplatten mal so im Paint nachgezeichnet. Die Grüne Platte steht nicht direkt am boden an.. da ist ein 5mm Abstand, damit das Fe3Cl schön durch kann... Morgen folgen dann die Bilder mit dem Fe3Cl und hoffentlich einem wunderschönen Schaum.. aber jetzt muss es erst einmal trocknen. mfg Schoasch
> Die Platine ist in manchen Bereichen sehr scharf und in manchen > eher unscharf Hmm. Das könnte ein Fehler von uns sein. Wir haben dir eine Information vorenthalten: Du musst das Layout spiegelverkehrt ausdrucken und die Folie dann mit der Schichtseite, auf der der Toner ist, auf den Photolack legen (und natürlich anpressen). Machst du das anders rum, dann hast du klarerweise zwischen dem Toner und der Photoschicht das Folienträgermaterial liegen. Das heist aber auch, dass das Layout eigentlich einen Schatten auf die Photoschicht wirft und dieser Schatten hat nur dann eine einigermassen scharfe Grenze, wenn das Licht senkrecht drauf fällt. Bei streifendem Lichteinfall ist der Lichtweg deutlich länger und der Schatten nicht mehr scharf begrenzt. Ordnest du das ganze aber so an, dass der Toner direkt auf der Photoschicht liegt, dann ist da nichts dazwischen und der Toner blockiert richiggehend die Lichtstrahlen direkt an der Photoschicht. Dadurch sind aber auch die Ränder immer scharf, egal von wo das Licht kommt.
Übrigens: Den restlichen Photolack auf der Platine: Du kannst ihn runterwaschen (Azeton), du kannst ihn aber auch ganz einfach auf der Platine lassen. Er stört beim Löten nicht weiter.
Hallo Das ist falsch. das Layout wird auf der Folie nicht Spiegelverkehrt ausgedruckt. Wie du schon sagtest wird die Seite, wo der toner ist auf die Platine gelegt. Nun ist das Layout auf der Platine verkehr herum (Spiegelverkehrt). Dreht man nun die Platine rum, Bestückungsseite, dann ist das Layout wieder richtig rum. Nur so geht es, weil sonst klappt das nie mit ICs.
Lass es mich so sagen: Am Asudruck muss eine ev. Schrift auf der Platine vom Drucker in Spiegelschrift gemacht werden, dann ist es richtig rum.
Texte auf der Platine haben mit dem Layout nichts zu tun. Der Text sollte man Spiegelverkehrt auf die Ebene bringen, damit man ihn nachher lesen kann. Jedoch das Layout selber immer richtig herum ausdrucken, nie spiegelverkehrt zumindest auf der Unterseite der Platine.
Wie auch immer. Das ganze ist bescheuert zu beschreiben, da meistens nicht unmittelbar klar ist, wie ein spezielles Programm 'richtig rum' interpretiert. Ist das jetzt Draufsicht auf die Bauteilseite oder Draufsicht auf die Lötseite. Daher ist es eine müssige Streiterei was denn jetzt unter 'einmal gespiegelt' zu verstehen ist. Der springende Punkt ist: Die Schichtseite des Ausdrucks muss zum Photolack. Ob das jetzt bedeutet im Druckertreiber das Häckchen bei 'gespiegelt' hinzumachen oder zu entfernen lässt sich mit einem Probeausdruck und 10 Sekunden nachdenken und Folie mal probehalber auf die Platine legen leicht rausfinden.
Ein Layoutprogramm zeigt immer die Ansicht von oben. Also auf die Bestückungsseite geschaut. Alles andere wäre unlogisch. Und somit ist klar wie rum der ausdruck sein muß.
Hallo Leute, war vorhin nochmals im Keller und hab versucht die 2. Platine zu machen. War ziemlich katastrophal. Hab anscheinend nicht lange genug entwickelt und das Kupfer ist immer noch drauf trotz 1kW Baustrahler, der die ganze Suppe ein wenig angewärmt hat. Naja. Das mit der Folie so ausdrucken, daß der Toner an der Platine anliegt klingt logisch und plausibel. Danke für die Glückwünsche und für die Tipps. Ich bin mit dem ersten Ergebnis auch vollauf zufrieden und es kann ja nur besser werden. Die Woche wird dann noch beim Reichelt das Ätzgerät bestellt, denn immer die Schale rumstehen lassen mit dem doch nicht zu gesunden Zeugs ... naja und dann noch die Warterei ...
Naja.. ansich sollten Fe3Cl, Natriumpersulfat und Feinätzkristalle eigentlich nichts machen, wenn sie so herumstehen. Du solltest halt nur vermeiden, dass irgendjemand da hineingreifen kann.. oder es vl auch trinken kann.Am besten alles schön mit Warnhinweisen beschriften. Den Entwickler solltest du aber Luftdicht verschließen.. ansonst ist der bald einmal zu ersetzen.
So.. jetzt kann ich euch endlich mal ein paar Fotos vom Schaumteppich zeigen. Das ätzen dauert bei mir ca 10min.. aber es ist eben noch nicht optimal. Eine Heizung wird noch folgen.. und ein Lindenholzluftauströmer auch noch.
Hier noch ein zweites.. Von der Grösse her passt eine Europakarte wunderschön hinein.
@Michael, einseitige Paltinen nicht spiegeln. Bei 2 Seitigen nur die Oberseite Spiegeln, so das die bedruckte Seite auf dem Kupfer liegt. Wenn du durchschauen könntest, muß es aussehen wie auf dem Bildschirm. Sehen doch vielversprechend aus deine Ergebnisse. Was den Reflektor angeht sollte sich unter den Röhren nach einhelliger Meinung im Progforum nichts oder nur weises Papier befinden. Alu Folie oder andere spiegelnde Sachen sind dort wohl fehl am Platze. Meine Unterseite ist so grau wie das Metall normal ist. Ich habe es aber auch nie mit versucht, da meine Ergebnisse einwandfrei sind. Ich nehme übrigens auch FeCl3 und belichte mit 4x 8 Watt bei ca. 90 Sek. Und bei der 2. oder 3. Platine ist die Investition wieder drin. Und noch immer Lust die Platine machen zu lassen ?? Lohnt nicht wirklich ... oder ??? So denn .. ps.: auch ich habe mal Ausschuß !!
Nein. Bei dem Fe3Cl ist kein Bier drinn. Derweilen benutze ich noch die grossbohrigen Luftauströmer aus Sand. Ich hab mir gerade eine Lindenholzauströmer gekauft(für 99Cent), der sollte feineren Schaum zusammen bringen. Mal sehen :-) mfg Schoasch
moin moin, @Michael fang klein an, genügend Tips hast du ja bekommen. Mit der Zeit und den Erfahrungen wirst Du merken, bis wo du mit Platinen selbermachen kommst. Habe meine erste Platine auch unter Anleitung selber gemalt und geätzt. Das war.... so um 1972 glaube ich. In der Schule noch kein Chemie gehabt, also auch keine Ahnung wie das Kupfer da von der Platte (Hardpapier) kommt. Aber der 100mW "Verstärker" hat gespielt. Und heute..im Anhang mal der letzte Auftrag, da ist nichts mehr mit selbermachen. Davon 3 Boards kosten mit Versand 88EUR. @Stephan ..und Pins schon grade gebogen? Bin noch bis 15:00 erreichbar. Mit Gruß Pieter
Bitte melde dich an um einen Beitrag zu schreiben. Anmeldung ist kostenlos und dauert nur eine Minute.
Bestehender Account
Schon ein Account bei Google/GoogleMail? Keine Anmeldung erforderlich!
Mit Google-Account einloggen
Mit Google-Account einloggen
Noch kein Account? Hier anmelden.









