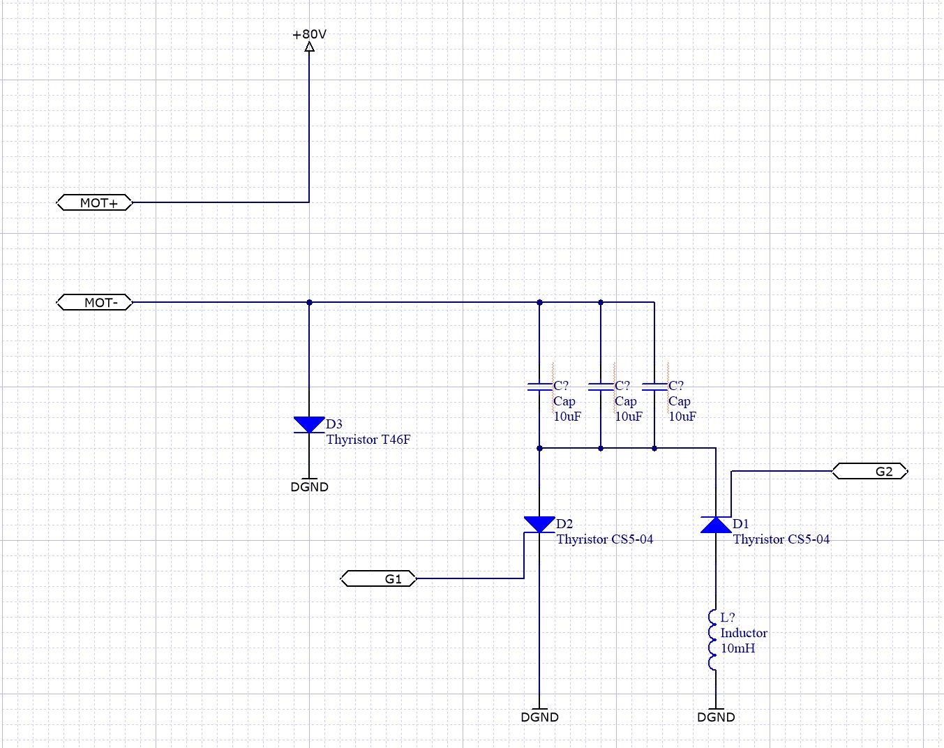
Habe eine defekte Motorsteuerung für ein Hydraulikpumpe eines Staplers zur Reparatur hier. Symptome: Motor hat Anlaufschwierigkeiten und startet nur sporadisch. Motor schaltet auch nichtmehr aus, wenn er eigentlich sollte (Ansteuersignal weg). Es handelt sich um einen grösseren DC Motor mit Bürsten, welcher einiges an Strom zieht. Schätze Irgendwo um die 50A. Habe auf der Steuerung einen defefekten Thyristor (D1) gefunden (Kurzschluss dauernd). Nun habe ich die Schaltung skzizziert und komme nicht 100% darauf, wie die überhaupt funktionieren sollte. Fragen: D3 ist der Haupt-Schaltthyristor. Die andern beiden Thyristoren sind zum Löschen von D3. Soweit sollte es klar sein. Eine Standardlöschschaltung ist ja mit den 3 Kondensatoren und D2. Sobald D2 gezündet wird, laden sich die Kondensatoren und D3 wird gelöscht. Sobald die Kondensatoren geladen sind, löscht D2 von selbst. Da D1 ständig leitend war (Kurzschluss), funktionierte die Löschschaltung nicht, was erklärt warum der Motor nichtmehr abschaltete. Aber wofür ist D1 überhaupt? Fürs Ausschalten benötige ich doch nur die C's und D2. Und für was ist die Induktivität? Ist D1 zum Entladen? Eventuell kann mir ja hier jemand weiterhelfen. Beste Grüsse
Darüber kann man die Löschkondensatoren wieder schnell entladen und so für die nächste Löschung bereit machen. Man hat so immerhin PWM mit mehreren 100Hz bei ordentlichen Leistungen realisiert.
Designer schrieb: > Motor hat Anlaufschwierigkeiten und startet nur sporadisch. Motor > schaltet auch nichtmehr aus, wenn er eigentlich sollte Glaskugel sagt, Referenzsignal der Ansteuerung hat einen Wackler oder ist durch. Kannst du den Thyristorkram vielleicht durch ein fettes MOSFET-Modul ersetzen? mfg mf
hinz schrieb: > Darüber kann man die Löschkondensatoren wieder schnell entladen und so > für die nächste Löschung bereit machen. Man hat so immerhin PWM mit > mehreren 100Hz bei ordentlichen Leistungen realisiert. Ich denke hier kommt kene PWM zum Einsatz, da keine Drehzahlregelung. Da ist nur Ein und Aus.. Ich dehe nicht, wie D1 sinnvoll entladen sollte, so wie er verschaltet ist. Und was bribgt die Induktivät? Definierte Stromspitze beim Entladen? minifloat schrieb: > Glaskugel sagt, Referenzsignal der Ansteuerung hat einen Wackler oder > ist durch Ansteursignal ist OK. Gemessen. minifloat schrieb: > Kannst du den Thyristorkram vielleicht durch ein fettes MOSFET-Modul > ersetzen? Auf jeden Fall einen Gedanken wert.. Wenn es aber wirklich nur dieser Thyristor war, ersetze ich lieber den und gut ist.. Gruss
Designer schrieb: > Ich denke hier kommt kene PWM zum Einsatz, da keine Drehzahlregelung. Da > ist nur Ein und Aus.. Es ist aber die damals übliche Schaltung dafür. > Ich dehe nicht, wie D1 sinnvoll entladen sollte, so wie er verschaltet > ist. Überleg dir wie die Kondensatoren nach dem Löschen geladen sind. > Und was bribgt die Induktivät? Definierte Stromspitze beim > Entladen? Das genaue Gegenteil.
hinz schrieb: > Es ist aber die damals übliche Schaltung dafür. Interessanter Hinweis. Evt. sollte das tatsächlich mit PWM funktionieren, sodass die Hydraulikpumpe nur nach Bedarf angetrieben wird. hinz schrieb: > Überleg dir wie die Kondensatoren nach dem Löschen geladen sind. Sorry, ich stehe wohl auf dem Schlauch. Nach dem Laden sind die Kondensatoren doch so geladen wie auf dem Bild. Oben Positiv. Mit D2 lösche ich den Hauptthyristor D3. D2 erlöscht dann von selbst, wenn die C's geladen sind. D1 ist ja dann in falscher Richtung gepolt. Wenn ich den Zünde, habe ich eine Serieschaltung von Motorwindung, C und L, das ganze an 80V gegen Masse geschaltet mit dem Thyristor in Sperrichtung.. hinz schrieb: > Das genaue Gegenteil. Das Gegenteil von einer definierten Stromspitze, wäre eine undefinierte Stromspitze? Wie meinst du das genau? Das L begrenzt doch die Stromanstiegsgeschwindigkeit, sodass die Cs nicht instantan mit "praktisch unendlichem" Strom (begrenzt durch die Innenwiderstände) endladen werden.
Designer schrieb: > D1 ist ja dann in falscher Richtung gepolt. Nein. Wenn D3 wieder zündet, ist der Minuspol der Kondensatoren negativ gegen GND. Jetzt wird D1 gezündet, und die Drossel sorgt dafür, daß der vorherige Minuspol der Kondensatoren am Ende positiv wird. Erst durch diesen Kunstgriff kann der Strom lange genug an D3 vorbeigeleitet werden, so daß dieser löscht.
Ich schreibe mal den ganzen Ablauf auf, damit wir vom gleichen Sprechen: Erstes Einschalten (alles aus, C entladen): 1. D1 zünden 2. Motor startet Ausschalten 1. D2 zünden -> D1 würd überbrückt, Strom fällt unter den Haltestrom von D1 (200mA), somit löscht D1. 2. D2 löscht von selbst wenn Kondensatoren geladen sind. 3. Motor ist aus 4. Kondensatoren sind geladen Zweites/jedes weitere Einschalten 1. D1 zündet -> Positive Seite von C wird auf Masse gezogen. 2. Motor startet 3. D1 wird gezündet um Kondensatoren zu entladen Jetzt kommt der Teil den ich nicht ganz versteh: Sven S. schrieb: > Jetzt wird D1 gezündet, und die Drossel sorgt dafür, daß der vorherige > Minuspol der Kondensatoren am Ende positiv wird. Erst durch diesen > Kunstgriff kann der Strom lange genug an D3 vorbeigeleitet werden, so > daß dieser löscht. "Die Drossel sorgt dafür, dass der vorherige Minuspol am Ende positiv ist" Kannst du mir das genauer erklären? Oder ist D2 gar nicht zum Löschen von D1? Ich meine, wie genau wird garantiert, dass bei der Parallelschaltung von D1 und D2+C auch wirklich der Haltestrom von D1 unterschritten wird? Der Motorstrom wird sich ja dann aufteilen auf die beiden Thyristoren? Oder reicht der momentan riesige Ladestrom der Cs dafür schon aus?
Designer schrieb: > Jetzt kommt der Teil den ich nicht ganz versteh: > > Sven S. schrieb: >> Jetzt wird D1 gezündet, und die Drossel sorgt dafür, daß der vorherige >> Minuspol der Kondensatoren am Ende positiv wird. Erst durch diesen >> Kunstgriff kann der Strom lange genug an D3 vorbeigeleitet werden, so >> daß dieser löscht. > > "Die Drossel sorgt dafür, dass der vorherige Minuspol am Ende positiv > ist" > > Kannst du mir das genauer erklären? Stichwort "Polarität an einer Induktivität beim Ein/Ausschalten" - es findet ein Umschwingvorgang statt der die Polarität am Kondensator umkehrt. Daher hat C die zum Löschen des Hauptthyristors notwendige Polarität.
Beitrag #6179917 wurde von einem Moderator gelöscht.
Beitrag #6180398 wurde von einem Moderator gelöscht.
D1 hat nur die Funktion einer Diode. Zündet D3, der Hauptthyristor, wird D1 leitend. Die 3 Kondensatoren zusammen mit der Induktivität bilden einen Schwingkreis der eine halbe Schwingung ausführt. Weiteres Schwingen wird durch D1 verhindert. Die Kondensatoren sind nach dieser halben Schwingung andersrum gepolt. Wenn D2 jetzt gezündet wird, kann er D3, dem Hauptthyristor den Strom abwürgen. Dies ist eine Standardschaltung, sie müsste in jedem Buch über Leistungselektronik stehen.
Bitte melde dich an um einen Beitrag zu schreiben. Anmeldung ist kostenlos und dauert nur eine Minute.
Bestehender Account
Schon ein Account bei Google/GoogleMail? Keine Anmeldung erforderlich!
Mit Google-Account einloggen
Mit Google-Account einloggen
Noch kein Account? Hier anmelden.

