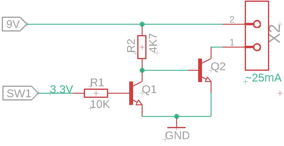
Morgen miteinander! Hoffe, ihr seid alle bei bester Gesundheit. Gleich vorweg, ich bin kein Elektrotechniker, mache das nur als Hobby! Ich will mir derzeit einen einfachen elektrischen Schalter für ein Gerät bauen. Ich würde gerne einen Arduino Pin nutzen, um eine Last mit einem Strom von maximal 25mA zu schalten. Als kleines Extra soll die Schaltung im Standardzustand die Last mit Strom versorgen. Ich habe ein Bild davon angehängt. X2 ist meine Last. Es handelt sich um ein weiteres Gerät, das zwischen einem Strom von 0.005A und 0.025A wechselt. SW1 ist der GPIO auf 3.3V level. Für eine solche Last habe ich mir gedacht, verwende ich 2 NPN Transistoren, wie etwa den NSS60201LT1G. Habe mir diesbezüglich noch weniger genaue gedanken gemacht, dieser Transistor ist zwar eventuell überdimensioniert (2A collector current, 60V Vce) aber sowas wäre mir in diesem Fall egal, solange es funktioniert. Funktionsweise wie folgt: Wenn SW1 off, dann Q1 off, heißt R2 ist pullup zu 9V, heißt Q2 ist an, dementsprechen Last geschalten. Sobald SW1 an, schaltet Q1, Basis von Q2 an Ground und daher off, kein Lasstrom. Die Basiswiderstandswerte habe ich mir nur schnell ausgerechnet, mit IB = IC/hfe = 0.025/160 RB = (3.3V - Vbe(sat)) / (3*IB) RB = 5546 Ohm Habe also einen 4K7 Widerstand verwendet. 10K bei den anderen, weil der muss ja kaum Last steuern. Bis jetzt sollte das passen, oder? Hab jetzt die ganz blöde Frage: Im Datenblatt steht bei Maximum ratings bei Emitter-Base Voltage max. 8.0V. Da hänge ich grade irgendwie. Wann spielt dieser Wert eine Rolle? Wenn Q2 bei mir schließt, dann liegt 9V an der Basis, damit Emitter-Base über 8V, oder vertue ich mich da? Vielen Dank, Max
Die interne "Diode" begrenzt die Spannung, solange der Strom nicht überhand nimmt. In Sperrrichtung darfste die 8V nicht überschreiten. Dieser Fall kann hier nicht auftreten.
Maximilian P. schrieb: > Arduino Pin nutzen, um eine Last mit eine > > SW1 ist der GPIO auf 3.3V level. Stimmt schon, es gibt manche Arduinos mit 3.3V, aber üblich ist das nicht sondern eine erwähnenswerte Besonderheit.
Du vertust dich. Wenn Q1 offen, bekommt Q2 Basisstrom über R2(ca. 2mA) und schaltet durch. Die BE-Spannung beträgt dann ca. 0,6V. Deine "Emitter-Base Voltage" aus dem Datenblatt ist die Sperrspannung, falls die Basis negativ ist. Gerhard
Maximilian P. schrieb: > X2 ist meine Last. Es handelt sich um > ein weiteres Gerät, das zwischen einem Strom von 0.005A und 0.025A > wechselt. Was ist das für eine "Last"? Hat die noch irgendwohin weitere elektrische Verbindungen? Bei manchen Situationen ist es nicht sinnvoll oder sogar verboten, einem weiteren Gerät einfach GND wegzuschalten!
Maximilian P. schrieb: > Bis jetzt sollte das passen, oder? Ja, passt! Wie stellt sich der Ruhezustand dar? Ist da der Pin GPIO offen bzw. der Arduino im Reset oder ist er sogar stromlos? Bei den beiden ersten Fällen würde ich nochmals 10K von GPIO nach GND spendieren - ist aber nicht zwingend.
Bitte melde dich an um einen Beitrag zu schreiben. Anmeldung ist kostenlos und dauert nur eine Minute.
Bestehender Account
Schon ein Account bei Google/GoogleMail? Keine Anmeldung erforderlich!
Mit Google-Account einloggen
Mit Google-Account einloggen
Noch kein Account? Hier anmelden.
