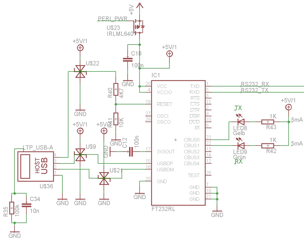
Hallo, Ich habe eine kleine Schaltung in der ein Atmega16 per USB über einen FT232 mit dem PC Kommunizieren soll. Der Schaltplan des FT232 ist im Anhang beigefügt und wurde auch schon mehrfach so verbaut und hat bisher immer problemlos funktioniert. Diesesmal ist es jedoch anders, bei anschließen des USB-Kabels schaltet der PC den USB-Port ab. Was ich bisher gemessen habe, sind die 5V-Versorgung, der 3V3OUT sowie ob irgendwelche Kurzschlüsse der USB-Leitungen oder des Shield gegen Massse oder gegeneinander vorliegen. Dies ist nicht der Fall. Hat vielleicht jemand eine Idee, welche art von Problem hier vorliegen könnte? Viele Grüße, Matthias
Matthias schrieb: > Diesesmal ist es jedoch anders, bei anschließen des USB-Kabels schaltet > der PC den USB-Port ab. Was meinst du damit, fällt die 5V Versorgung aus? Das wäre typisch wenn der PC die Stromaufnahme überwacht und du mehr Strom entnimmst, als vereinbart. 100mA gehen allerdings immer.
Speise doch mal die 5V am USB ohne den PC ein und miss die Stromaufnahme. Kann ja sein, das der FT putt ist - oder der USB Port des Rechners. Stefan ⛄ F. schrieb: > Das wäre typisch wenn der PC die Stromaufnahme überwacht und du mehr > Strom entnimmst, als vereinbart. Abschalten sollte der PC dann nicht, aber sich über ein USB Device mit zu hoher Stromaufnahme beschweren. Allerdings wird hier die Speisung des PC nicht benutzt, kann also evtl. eine der Schutzdioden sein.
TEST Input Puts the device into I.C. test mode. Must be tied to GND for normal operation.
Stefan ⛄ F. schrieb: > Was meinst du damit, fällt die 5V Versorgung aus? Ja genau... Stefan ⛄ F. schrieb: > Das wäre typisch wenn der PC die Stromaufnahme überwacht und du mehr > Strom entnimmst, als vereinbart. 100mA gehen allerdings immer. allergings nehme ich eigentlich (garkeinen / 5V Über 14k7) Strom von 5V, die 5V sollen den FT232 lediglich aus dem Reset bringen.
holger schrieb: > TEST Input Puts the device into I.C. test mode. Must be tied to GND for > normal operation. Seite 8: Puts the device into IC test mode. Must be tied to GND for normal operation, otherwise the device will appear to fail.
Matthias S. schrieb: > Abschalten sollte der PC dann nicht Manche Rechner schalten wirklich ab. ich hatte mal so einen, der hat das auch im Gerätemanager als Fehlermeldung angezeigt. "Der Anschluss wurde getrennt weil das Gerät mehr als xxx Strom aufnimmt".
Matthias schrieb: > allergings nehme ich eigentlich (garkeinen / 5V Über 14k7) Strom von 5V, > die 5V sollen den FT232 lediglich aus dem Reset bringen. Vielleicht entspricht die Schaltung an dieser Stelle nicht dem Plan. Ich würde auch mal nachmessen, wie viel Strom sie wirklich an der USB Buchse aufnimmt.
Matthias schrieb: > Hat vielleicht jemand eine Idee, welche art von Problem hier vorliegen > könnte? USB-A am Gerät? Da gehört USB-B dran. Ausname: Es ist ein fest installiertes Kabel mit USB-A Stecker. Die 1 an GND ist ungewöhnlich. Überprüfe mal ob Du nicht schlicht den USB Port auf GND kurz schließt, weil VBUS und GND vertauscht sind.
holger schrieb: > TEST Input Puts the device into I.C. test mode. Must be tied to GND for > normal operation. Stimmt, das hab ich scheinbar vergessen zu übernehmen/kopieren. Hab es mit TEST auf GND getestet, jedoch funktioniert es leider immernoch nicht. Der PC schaltet weiterhin den USB-PORT ab.
Matthias S. schrieb: > Speise doch mal die 5V am USB ohne den PC ein und miss die > Stromaufnahme. Kann ja sein, das der FT putt ist - oder der USB Port des > Rechners. Die 5V kommen generell von einem extra Netzteil, und sollen auch nicht vom PC geliefert werden. Die Stromaufnahme der gesamtschaltung liegt grade mal bei 5,5mA. Nur FT232 und Atmega16@1MHZ. Am Rechner-Port kann man z.b. Maus und Tastatur ohne Probleme anschließen. Matthias S. schrieb: > Abschalten sollte der PC dann nicht, aber sich über ein USB Device mit > zu hoher Stromaufnahme beschweren. Allerdings wird hier die Speisung des > PC nicht benutzt, kann also evtl. eine der Schutzdioden sein. Die Schutzdioden sind PESD-Typen mit 5V. Ein Schluss über den Dioden ist jedenfalls nicht feststellbar.
Ich hatte grad mal bzgl USB A Buchse geschaut... Hast du evtl. +5V und GND an Pin 1 & 4 vertauscht? Gehört das nicht andersrum? (ganz vorsichtig nachfrag)... Bin mir jetzt auch nicht ganz sicher was bei dir Hardwaretechnisch Pin 1 und 4 ist. Aber eigentlich gehört VCC an Pin 1 (egal wo du nachschaust).
Was bringt der Spannungsteiler 10k/4k7 am Reset? Klingt ein bisschen nach undefiniertem zwischen Niveau.
> Matthias S. schrieb: >> Abschalten sollte der PC dann nicht, aber sich über ein USB Device mit >> zu hoher Stromaufnahme beschweren. Allerdings wird hier die Speisung des >> PC nicht benutzt, kann also evtl. eine der Schutzdioden sein. > > Die Schutzdioden sind PESD-Typen mit 5V. Ein Schluss über den Dioden ist > jedenfalls nicht feststellbar. Die Dioden an den Datenleitungen sehen seltsam aus. Die jeweils obere Diode zieht die Datenleitung auf 5V-VD.
Bitte melde dich an um einen Beitrag zu schreiben. Anmeldung ist kostenlos und dauert nur eine Minute.
Bestehender Account
Schon ein Account bei Google/GoogleMail? Keine Anmeldung erforderlich!
Mit Google-Account einloggen
Mit Google-Account einloggen
Noch kein Account? Hier anmelden.
