Hallo Im Anhang ist ein Bild, welches ein Audioverstärker sein soll. - Am Eingang kommt ein Signal von einer Solarzelle. (Welche das Audiosignal via. Licht empfängt) - Die Spannungsquelle ist eine 9V Batterie. - Der Ausgang ist ausgelegt für einen 50 Ohm Lautsprecher. Die Schaltung ist aufgebaut und funktioniert sogar mehr oder weniger. Mehr dazu in den folgenden Abschnitten: Zum rot Markierten hab ich eine Frage: Ist es möglich, bzw. zulässig für den + Anschluss vom OP einen Spannungsteiler mit zwei Kondensatoren, in meinem Fall mit 100nF, zu realisieren? (Das Eingangssignal ist ja AC) Wäre es besser, wenn man einen Spannungsteiler mit Widerständen hat und dann die (in meinem Fall 4.5V) Spannung abkoppelt mit einem Kondensator? Die zweite Frage ist: Wenn ich mit der Verstärkung hoch gehe, bzw. wenn das 500k Ohm-Potentiometer etwa auf 250k Ohm eingestellt ist, beginnt der Ausgang zu brummen, auch wenn nichts am Eingang angeschlossen ist. Mir ist nicht ganz klar, wieso dieses Phänomen auftritt. Wenn jemand eine Erklärung darauf hat wär ich froh sie zu hören :) Nur so aus Interesse: Kann man die Schaltung vereinfachen, dass sie z.B. mit nur einem OP statt mit zwei auskommt? Zusätzlich wär es sehr erfreulich, wenn man mich auf allfällige Fehler hinweisen könnte, die ich allenfalls gemacht habe. Mfg. Raphael
Nochmal kurz zur Frage bezüglich des rot markierten Teils: Während dem Testen wurde der input bias current ein Problem, weshalb ich mir diese Methode erdacht habe.
Beim linken OP wurde auf den falschen Eingang rückgekoppelt. Das mit den Kondensatoren am + Eingang des rechten OP wird nicht funktionieren. Das driftet dir nach Plus oder Minus weg. Je nach Ausgangswiderstand der Audio Quelle könnte man doch das Audiosignal direkt an den 3,3µF Kondensator einspeisen.
Raphael schrieb: > Die Schaltung ist aufgebaut und funktioniert sogar mehr oder weniger. Das ist seltsam. Beim ersten opv sind + und - Eingang vertauscht. Der zweite hängt gleichspannungsmäßig in der Luft. Besser die 100nF Kondensatoren durch Widerstände ersetzen.
Einer schrieb > Beim ersten opv sind + und - Eingang vertauscht. Oha. Ist mir gar nicht aufgefallen. Aufgebaut ist es so wie es wirklich sein soll, das Schema hab ich am Schluss noch kurz gezeichnet. > Der zweite hängt gleichspannungsmäßig in der Luft. > Besser die 100nF Kondensatoren durch Widerstände ersetzen. Das war am Anfang auch so, doch bereits bei einer Verstärkung von etwa 50 hatte der Ausgang (vom 2. OP) einen unerwünschten DC-Offset. Ich vermutete, dass das durch den Input Bias Current hervorgerufen wird. So wie es jetzt ist ist kein DC-Offset mehr vorhanden. Mfg Raphael
Sven P. schrieb > Je nach Ausgangswiderstand der Audio Quelle könnte man doch das > Audiosignal direkt an den 3,3µF Kondensator einspeisen. Der OP kann nicht soviel Strom liefern: Im Idealfall mit +/-4.5V am Ausgang bei 50 Ohm ergibt einen Strom 90mA.. der OP kann, wenn ich es richtig im Kopf habe nicht mehr als 10mA liefern.
Raphael schrieb: > Der OP kann nicht soviel Strom liefern: > Im Idealfall mit +/-4.5V am Ausgang bei 50 Ohm ergibt einen Strom 90mA.. > der OP kann, wenn ich es richtig im Kopf habe nicht mehr als 10mA > liefern. Vergesst das. Ich hab das Wort Quelle falsch interpretiert. Aber joa, > Je nach Ausgangswiderstand der Audio Quelle könnte man doch das > Audiosignal direkt an den 3,3µF Kondensator einspeisen. ich denke das wär auch möglich.
LTspice hilft bei der Fehlersuche , Hier die Schaltung so wie oben gezeigt Have fun ... :-)
Raphael schrieb: > Zum rot Markierten hab ich eine Frage: Ist es möglich, bzw. zulässig für > den + Anschluss vom OP einen Spannungsteiler mit zwei Kondensatoren, in > meinem Fall mit 100nF, zu realisieren? Nein, das muss ein Spannungsteiler mit Widerständen sein! Raphael schrieb: > beginnt > der Ausgang zu brummen, auch wenn nichts am Eingang angeschlossen ist. Du fängst Dir mit dieser Schaltung zwangsweise Netzbrumm ein... Gute Nacht
MaWin schrieb: > Wieviel Ruhestrom fließt durch die 10R Gegenkopplung? Ich kenne nur den gesamten Ruhestrom, der beträgt 110.2mA. Kann man das besser lösen (mit der Gegenkopplung)? Die Transistor Verstärkerschaltung macht aus dem schönen OP Signal ein Signal, das Vergleichbar ist mit 144p YT Videos. Mani W. schrieb: > Nein, das muss ein Spannungsteiler mit Widerständen sein! Hab mal mit der Schaltung von Michel M. (Danke an der Stelle @Michel) gepröbelt und bin auch auf die gleiche Meinung gekommen. Nur weiss ich nicht, wie "ernst" LTspice den Input Bias Current von einem OP nimmt.. Mani W. schrieb: > Du fängst Dir mit dieser Schaltung zwangsweise Netzbrumm ein... Netzbrumm von einer 9V Blockbatterie..? Danke euch und auch Gute Nacht
Raphael schrieb: > Netzbrumm von einer 9V Blockbatterie..? 9V-Blockbatterie und 115mA Stromverbrauch?!
Hallo, schalte doch an den Ausgang zwei komplementäre Transistoren in AB-Einstellung. Die beiden OPVs sollten auf mittlerer Spannung gehalten werden. Ob invertierend oder nichtinvertierend ist egal. Die Transistoren kommen mit in die Gegenkopplung des zweiten OPVs. Die zwei Stufen und den Lautsprecher kannst Du AC-koppeln. Und vergiß nicht, die üblichem Abblockkondensatoren einzubauen, wo sie hin gehören. Dann hält auch die 9V-Batterie länger. mfG
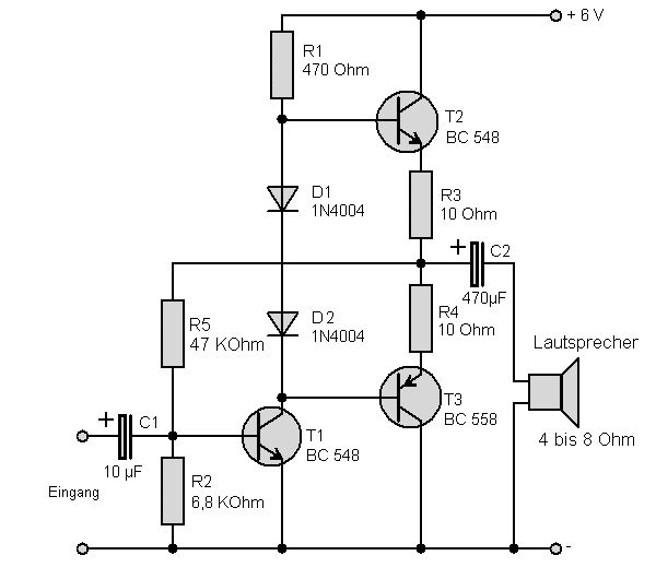
Anbei noch eine simple kleine Gegentaktendstufe, der auch weniger als 50 Ohm am Ausgang nichts ausmachen. Für 9V Betrieb kann man statt 470 Ohm auch 680 Ohm verwenden und den 47k durch 68k ersetzen.
Raphael schrieb: > Die Schaltung ist aufgebaut und funktioniert sogar mehr oder weniger. Kurz gesagt: sie ist Murks. Raphael schrieb: > Ist es möglich, bzw. zulässig für den + Anschluss vom OP einen > Spannungsteiler mit zwei Kondensatoren, in meinem Fall mit 100nF, zu > realisieren? Nein, kein Gleichspannungspegel. > Wäre es besser, wenn man > einen Spannungsteiler mit Widerständen hat und dann die (in meinem Fall > 4.5V) Spannung abkoppelt mit einem Kondensator? Ja. Hilft aber ohne Korrektur der vielen anderen Fehler nix. Eingangsspannungsteiler koppelt Störungen der Vetsorungsspannung ins Audiosignal, Eingangs-OpAmp ist kein Spannungsfolger, TL072 eh ein schlechter Kandidat für 9V Batterieversorgung die zum Ladeschluss auf 5.6V abgesunken ist, Endstufe ist 'abenteuerlich', Widerstandsauslegung ebenso.
MaWin schrieb: > Kurz gesagt: sie ist Murks. D’accord! Da steht in der Überschrift: Audioverstärker. Zwei OPAs, der erste ist ein falscher Unity-Gain. Der zweite soll bis zu v=1000 machen und das mit dem TL072: Es bleibt in dem Fall eine Bandbreite von nicht mal 3kHz übrig. Und klar, dass bei v=1000 der Offset ein Problem sein kann. Und wenn man schon so viel Verstärkung braucht, dann sollte unbedingt die erste aktive Stufe bereits verstärken. Sonst bekommt man neben dem Offsetproblem auch noch ein Rauschproblem. Am Besten: man klärt nochmals die eigenen Anforderungen ... Abgesehen davon: so ganz toll ist eine 9V-Versorgung (Blockbatterie?) für den TL07x auch nicht, im worst case hat das Ausgangssignal jeweils 3V Abstand von den Rails - es bleibt also nur eine AC-Amplitude von 1.5V übrig, bzw. typ. 3V. Vorschlag: die erste Stufe schon mal mit v=30 ausstatten. Dann braucht die zweite auch nur noch diese Größenordnung und schon ist das Offsetproblem keines mehr. Und eventuell für die Versorgung eine zweite Blockbatterie spendieren.
Raphael schrieb: > Im Anhang ist ein Bild, welches ein Audioverstärker sein soll. Das ist alles andere, nur kein NF-Verstärker. nimm einen LM386 und beschalte ihn laut Datenblatt. > - Am Eingang kommt ein Signal von einer Solarzelle. (Welche das Audiosignal via. Licht empfängt) Solarzellen sind hier m.E. nicht geeignet. Nimm eine Photodiode z.B. eine BPW20.
Matthias S. schrieb: > Anbei noch eine simple kleine Gegentaktendstufe, Ja, das ist eine Schaltung nach meinem Geschmack. Schön einfach und klar. Die Emitterwiderstände könnte man eventuell noch auf 4R7 reduzieren.
Jürgen von der Müllkippe schrieb: > Die Emitterwiderstände könnte man eventuell noch auf 4R7 > reduzieren. Für 6V Speisung gebe ich dir recht, aber der TE will ja mit 9V speisen. Da kann man sie ruhig bei 10Ohm lassen. Die kleinen Endstufen sind ja auch nur 100mA Typen. Mit BC639/640 wollte ich die Schaltung irgendwann mal auf richtig Bums aufhübschen, habe ich aber bisher nicht gemacht :-P
Jürgen von der Müllkippe schrieb: > Ja, das ist eine Schaltung nach meinem Geschmack. Ich erinnere mich noch, dass die mit den Germaniumtypen AC187/AC188 in meinem ersten Kofferradio drin war ...
Raphael schrieb: > Mani W. schrieb: >> Du fängst Dir mit dieser Schaltung zwangsweise Netzbrumm ein... > > Netzbrumm von einer 9V Blockbatterie..? Von der Batterie nicht, aber da die Schaltung ja irgendwo im Haus- oder Gartenbereich betrieben wird, wird es natürlich Einstreuungen geben - alleine durch den Aufbau (Lochraster oder Steckbrett) ohne Metallgehäuse ist das schon vorprogrammiert, auch Led-Lampen, SNT von Computern etc. kann starke Einstreuungen bedeuten... Der Spannungsteiler aus Kondensatoren an DC ist natürlich Murks, der Eingang hängt dann buchstäblich in der Luft! Der Spannungsteiler am Eingang mit 10K sollte auf 100K gesetzt werden, die Eingangsstufe (Spannungsfolger ist mit + und - falsch gezeichnet, die Ausgangsstufe mit Transistor verbraucht auch zu viel Strom... Ich empfehle, wie weiter oben schon erwähnt, einen dafür geeigneten IC wie LM 386 oder andere, das spart Bauteile und wird auch im gesamten kleiner aufzubauen...
Harald W. schrieb: > Solarzellen sind hier m.E. nicht geeignet. Nimm eine Photodiode > z.B. eine BPW20. Zum probieren und studieren geht eine Solarzelle, guter Lerneffekt, aber die Solarzelle muss gegen Fremdlicht abgeschottet sein, leere Klopapierhülsen gibt es ja jetzt sicher reichlich ;-))
Mani W. schrieb: > Zum probieren und studieren geht eine Solarzelle, guter Lerneffekt Na ja, eigentlich geht Audioübertragung per Licht nur mit FM oder digital codiert. Sonst hört man Glühlampenbrummen, Leuchtstofflamoenpfeifen und der Empfänger ist bei Sonnenlicht dicht. Das kann er dann ja alles lernen.
Mani W. schrieb: > leere Klopapierhülsen gibt es ja jetzt sicher reichlich ;-)) Nee, im Moment und noch 2 Jahre lang ist da noch Papier drauf. MaWin schrieb: > Na ja, eigentlich geht Audioübertragung per Licht nur mit FM oder > digital codiert. Schlecht ausgedrückt. Ob es digaital war, weiß ich nicht mehr, so 1970. Jedenfalls nach Jakubaschk mit einer Trägerfrequenz moduliert.
michael_ schrieb: > Ob es digaital war, weiß ich nicht mehr, so 1970. > Jedenfalls nach Jakubaschk mit einer Trägerfrequenz moduliert. Der TO möchte experimentieren, was immer er auch von irgend einer Seite rüber schickt, er möchte dann auf der Empfängerseite etwas hören, wie gut ist sicher erst mal egal, Hauptsache es gibt einen Lerneffekt... Er steht am Anfang (siehe Schaltplan) und man sollte ihn nicht verunsichern durch bessere Schaltungen - Später kann er dann dazu lernen, meine Meinung... Jeder von uns hat irgendwie angefangen und gelernt...
Wieso verunsichern? Es gibt es schon, er soll es nur ausgraben. Hi-Fi Qualität wird es nicht. Ich habe hier gerade ein Buch zu LED liegen. Optoelektronik in der Praxis, meines ist von 1998. https://www.ebay.de/itm/Optoelektronik-in-der-Praxis-Alfred-Hartl/184210120131?hash=item2ae3c75dc3:g:GIoAAOSwOJhebInU Damit werden 90% der in diesem Forum gestellten Fragen zu LED, 7-Segment und Optokoppler beantwortet. Es sind massig Beispiele und Daten drin. Aber es ist nicht kostenlos wie das Internet :-(
Empfehlung an Raphael wäre seinen Schaltplan zu korrigieren und dann hier begutachten zu lassen.
A-Freak schrieb: > Ich stimme mit dafür den LM386 als zweite Stufe zu verwenden Ich stimme dafür, den steinzeitalten und grottenschlechten LM386 endlich zu begraben und einfach mal seit dem Kindergarten was Neues wie TEA2025 (bis 12V) zu lernen.
9V ist für den TL072 schon sehr knapp. Bedenke, auf welche Spannung die Batterie während des Gebrauchs sinkt. Nämlich etwa 5 Volt! Ich hasse solche Fehlkonstruktionen, die mich dazu zwingen, Batterien frühzeitig weg zu werfen. (bis zu) 1000 Fache Verstärkung mit nur einer Stufe ist absolut Käse. Das wird verzerren und anfällig für Störungen. Der pisitive Eingang des zweiten OP-Amp muss auf eine definierte Referenzspannung gelegt werden. Die Ausgangsstufe erfordert eine sehr stabile (vom Signal unabhängige) Spannungsversorgung, die du nicht hast.
michael_ schrieb: >> leere Klopapierhülsen gibt es ja jetzt sicher reichlich ;-)) > > Nee, im Moment und noch 2 Jahre lang ist da noch Papier drauf. Das kann man ja abwickeln und wegschmeissen.
A-Freak schrieb: > Ich stimme mit dafür den LM386 als zweite Stufe zu verwenden Das ist sinnvoll. Zum Basteln, wenn der schon mal da ist tut es der LM386 durchaus.
Stefan ⛄ F. (stefanus) >9V ist für den TL072 schon sehr knapp. Bedenke, auf welche Spannung die >Batterie während des Gebrauchs sinkt. Nämlich etwa 5 Volt! Wieso ausgerechnet 5V? Ist die Spannungslage dann stabil? Oder warum legst Du Dich so auf die 5V fest?
Jens G. schrieb: > Wieso ausgerechnet 5V? Ist die Spannungslage dann stabil? Oder warum > legst Du Dich so auf die 5V fest? Weil das im Datenblatt der Batterie steht: https://products.varta-microbattery.com/applications/mb_data/documents/data_sheets/DS4122.pdf https://www.celltech.fi/fileadmin/user_upload/Celltech/Prod.sheets/Duracell_Ultra-Power_9V.pdf https://data.energizer.com/PDFs/522.pdf Erst unter 5V gelten sie als "verbraucht".
Eigentlich ist es doch egal, ab wann die Batterie lt. DB als verbraucht gilt. Wenn eine Schaltung noch mit 2V läuft, dann gilt die Batterie für mich erst ab unter 2V als verbraucht, auch wenn die Nutzungsdauer dadurch nicht mehr wesentlich länger wird.
Natürlich, wenn man sie noch länger nutzen kann, tue ich das auch gerne. Ärgern tun mich aber Geräte, die schon bei 7V aussteigen. Oder bei 1,2V pro AA Rundzelle.
Danke an alle die hier etwas posten :) Ich hab viel gelesen über: -Andere Bauteile -9V Batterie?? - Inacceptable!!! -Auslegung der Transistorstufe -OP Stufen Wenn ich Zeit finde, würd ich ein kleines Video machen, um mein Brummen zu verdeutlichen. *** Andere Bauteile *** Mani W. schrieb: > Er steht am Anfang Könnte man so sagen. Ich bin in einer Lehre, sprich, ich hab noch nicht so viel Erfahrung, wenn es um Bauteile geht. So wie es scheint wird der TL072 gehasst von allen hier ^^ Die Schaltung soll nur ein kleines Freizeitprojekt werden, also lass ich den TL072 mal drin, einfach weil ich den zu Verfügung hab. Harald W. schrieb: > Solarzellen sind hier m.E. nicht geeignet. Nimm eine Photodiode Danke für den Gedanken, ich glaube schon, dass das Signal und alles besser Aussieht mit einer Photodiode, doch es ist nur ein Freizeitprojekt und ich will es jetzt halt mit der Solarzelle beenden! :) *** 9V Batterie?? - Inacceptable!!! *** mark space schrieb: > 9V-Blockbatterie und 115mA Stromverbrauch?! Getestet hab ich das an einem Netzgerät. Ich glaube alle machen Panik, weil ich 110mA Ruhestrom Strom beziehe... VON EINER 9V BATTERIE?! Das Ding ist, wie schon oben erwähnt, das soll keine Massenprodukt werden. Einfach bisschen Analogtechnik kennen lernen. Dachte mir, wär halt schön, wenn die Schaltung für 9V Ausgelegt ist, weil dann läuft sie auch mit einer Batterie (was sie ja auch tut). *** Auslegung der Transistorstufe *** Eingesetzt hab ich übrigens den BC237B und hab mit hfe=185 gerechnet... Tjoa. Transistoren kenn ich genau so wenig wie all die OPs von denen Ihr sprecht. Zudem ist das meine erste "praktische Auslegung" von so einer Transitorstufe (nach Lehrbuch, falls ich nichts verpasst hab). Zu Beginn war eigentlich der 1k8 dort wo der 1k2 Widerstand ist und umgekehrt. Ob das meine Berechnungen rechtfertigt oder nicht, weiss ich jedoch nicht. Grund für diese Auslegung / für diesen Entscheid: Ich hab die Schaltung ausgiebig getestet auf einem Steckbrett, einem Oszilloskop, meinem Netzgerät und einem Funktionsgenerator, jeweils bei 200Hz, 1kHz, 10Khz etc. und bin zum Schluss gekommen, dass das Ausgangssignal nach der Transitorstufe mit einer Last von 50 Ohm gleich gut Aussieht - also nicht sonderlich schön aber was solls, das Audiosignal kommt von einer Solarzelle~ - und zugleich ~50mA weniger Strom bezieht. Christian S. schrieb: > schalte doch an den Ausgang zwei komplementäre Transistoren in > AB-Einstellung. Muss ich mal testen, doch frühestens am Dienstag. *** OP Stufen *** MaWin schrieb: > Kurz gesagt: sie ist Murks. Das Stimmt. Sie macht nicht genau was ich will. Die Schaltung funktioniert jedoch, ausser ca. ab einer Verstärkung von 500 beginnt sie zu brummen. Auf das soll das "mehr oder weniger" (von meiner Seite) hindeuten. HildeK schrieb: > Vorschlag: die erste Stufe schon mal mit v=30 ausstatten. Dann braucht > die zweite auch nur noch diese Größenordnung und schon ist das > Offsetproblem keines mehr. Ich hab Tage verbraucht, einen Vorverstärker in die Schaltung zu integrieren. (Da hab ich noch nicht mit komischen Kondensatoren am + Eingang rumgefummelt) Doch aus irgendeinem Grund, den ich bis jetzt noch nicht kenne, hab ich es nicht hingebracht, dass die Schaltung nicht von alleine summt/brummt. Meine Theorie war, dass irgendwie ein Signal rückgekoppelt wird (durch irgendeinen Weg) oder sonst was ausser Kontrolle gerät und so die gesamte Schaltung beeinflusst. So dachte ich mir, muss die Schaltung halt mit nur einem Verstärker auskommen. Ohne Impedanzwandler am Eingang war das Signal nicht wirklich was Wert. Mani W. schrieb: > Der Spannungsteiler aus Kondensatoren an DC ist natürlich Murks, > der Eingang hängt dann buchstäblich in der Luft! Das glaub ich eben auch. Genau deshalb kam ich eigentlich ins Forum hier, mit der Hoffnung dass mir einer erklären kann, wieso meine Schaltung - bis zu einer Verstärkung von 500 - funktioniert. Vielleicht ist es genau wegen der Verstärkung, dass es beginnt zu brummen, vielleicht war die Frage nicht ganz klar. Das mit dem LM386 muss ich mal ein anderes mal Austesten, denn die Schaltung hab ich schon auf einem Veroboard und eigentlich ist jetzt nur noch die Frage offen, die ich in einem Abschnitt weiter oben erklärt hab. Das nächste was ich ausprobieren möchte, ist zu den "Spannungsteiler"-Kondensatoren Widerstände parallel schalten (Wahrscheinlich 10k oder 100k). Ich nehme zwar an, dass sich nicht viel ändert, bzw. dass die Schaltung ein Offsetproblem kriegt, wie ursprünglich, ab einer Verstärkung von lachhaften v=25... Mfg Raphael
Raphael schrieb: >Meine Theorie war, dass irgendwie ein Signal >rückgekoppelt wird (durch irgendeinen Weg) oder sonst was ausser >Kontrolle gerät und so die gesamte Schaltung beeinflusst. Ja, es kann sein daß deine Schaltung auf einer hohen Frequenz Schwingt, must du mal mit einem Oszillograf oder mit einem HF-Detektor prüfen. >dass die Schaltung ein Offsetproblem kriegt, wie >ursprünglich, ab einer Verstärkung von lachhaften Du willst doch Wechselspannung verstärken, da spielt Offsetproblem keine Rolle.
Und ich weise mal darauf hin, dass bei deiner Verstärkung von 500 bei 9V Versorgung eine Eingangsspannung von ca. 10mV (grob geschätzt) ausreicht, um den OP zu übersteuern! Und da du nicht schreibst, wie du dein Audio(Nutz)-Signal aus deiner Solarzelle "herausbekommst", kann man jetzt wirklich nur ganz allgemeine Hinweise geben, wie man so eine Eingangsstufe passabel dimensioniert. Trotzdem viel Spass beim Basteln! Gruß Rainer
Steuer bei beiden OPV's jeweils den invertierenden Eingang an und lege die Gegenkopplung so aus, dass eine Verstärkung von je 30 entsteht. Die beiden nicht invertierenden Eingänge legst du auf einen gemeinsamen Spannungsteiler mit Abblockkondensator. Beim zweiten OPV kann die Gegenkopplung mit einem Trimmer einstellbar konstruiert werden. Die Endstufe sollte insgesamt hochohmiger ausgelegt werden, oder komplett entfallen.
Bitte melde dich an um einen Beitrag zu schreiben. Anmeldung ist kostenlos und dauert nur eine Minute.
Bestehender Account
Schon ein Account bei Google/GoogleMail? Keine Anmeldung erforderlich!
Mit Google-Account einloggen
Mit Google-Account einloggen
Noch kein Account? Hier anmelden.

