Hallo zusammen, ich möchte folgenden Schaltregler verwenden: http://www.ti.com/lit/ds/symlink/lm73605-q1.pdf?HQS=TI-null-null-mousermode-df-pf-null-wwe&DCM=yes&ref_url=https%3A%2F%2Fwww.mouser.de%2F&distId=26 Diesen möchte ich mit einer Schaltfrequenz von 350kHz verwenden, damit das PCB Design etwas vereinfacht wird. Im Datenblatt steht, dass man einn externen Takt anschließen muss und ein Widerstand von 115k angeschlossen werden muss. Welche Art von Clock muss da angeschlossenen werden? Ich habe das noch nie gemacht und daher auch meine Frage. MfG
Hobbit schrieb: > Diesen möchte ich mit einer Schaltfrequenz von 350kHz verwenden, damit > das PCB Design etwas vereinfacht wird. Im Datenblatt steht, dass man > einn externen Takt anschließen muss und ein Widerstand von 115k > angeschlossen werden muss. Es reicht, an den Pin RT einen 115k nach GND anzuschließen. Du brauchst keinen externen Takt. Siehe Tabelle 1 bzw. Fig. 21. Der wird nur dann eingesetzt, wenn man mehrere Schaltregler synchroniseieren will. Das ist manchmal sinnvoll, um Schwebungen nahe beianderliegender Schaltfrequenzen verschiedener Regler zu vermeiden. Schlimmstenfall äußert sich sowas dann als hörbares Pfeifen.
HildeK schrieb: > Es reicht, an den Pin RT einen 115k nach GND anzuschließen. Du brauchst > keinen externen Takt. Siehe Tabelle 1 bzw. Fig. 21. > Der wird nur dann eingesetzt, wenn man mehrere Schaltregler > synchroniseieren will. Das ist manchmal sinnvoll, um Schwebungen nahe > beianderliegender Schaltfrequenzen verschiedener Regler zu vermeiden. > Schlimmstenfall äußert sich sowas dann als hörbares Pfeifen. Hi, vielen Dank. Ich habe nun den Schaltplan fertig und habe einen 115k Widerstand eingebaut, damit der Schaltregler mit 350kHz arbeitet. Könnte villeicht jemand drüber schauen, ob das so passt? MfG
Das wird sich doch zeigen, wenn's laeuft. Ohne Oszilloskop wird's schwierig.
Sieht im Schaltplan richtig aus. Die Cout (C308-C310) dürften auch größer sein, zumal wenn du Keramik-Cs verwendest. Siehe den Hinweis im Datenblatt über das Derating von Keramic-Cs. Auch bei den Cin muss man nicht sparen. Wie gut die Schaltung funktioniert hängt dann auch davon ab, wie gut du das Layout und die Bauteilplatzierung hinbekommst. Im Datenblatt ist eine Empfehlung drin und auch hier kannst du dir Hinweise holen: http://www.lothar-miller.de/s9y/categories/40-Layout-Schaltregler
Wie mein Nick bereits vermuten lässt, bin ich nicht der absolute HW-Guru, erinnere mich aber durchaus daran, dass man auf der Eingangsseite eventuell noch eine Filterschaltung (T- oder Pi-Filter) anbringen könnte, um Rückwirkungen auf die Versorgung an X301 zu vermeiden.
Elektronik Laie schrieb: > dass man auf der > Eingangsseite eventuell noch eine Filterschaltung (T- oder Pi-Filter) > anbringen könnte, um Rückwirkungen auf die Versorgung an X301 zu > vermeiden. Das ist natürlich richtig, und auch dann sinnvoll, wenn man da Probleme erwartet. Auch das EMV-Verhalten würde sich verbessern. Es ist aber nicht zwingend.
HildeK schrieb: > Wie gut die Schaltung funktioniert hängt dann auch davon ab, wie gut du > das Layout und die Bauteilplatzierung hinbekommst. Im Datenblatt ist > eine Empfehlung drin und auch hier kannst du dir Hinweise holen: > http://www.lothar-miller.de/s9y/categories/40-Layout-Schaltregler Ich kann mein PCB Layout gleich hier reinhängen, wenn ich fertig bin. Leider weicht mein Design vom empfohlenen ab, da ich an Platzmangel auf der Platine leide. Elektronik Laie schrieb: > Wie mein Nick bereits vermuten lässt, bin ich nicht der absolute > HW-Guru, erinnere mich aber durchaus daran, dass man auf der > Eingangsseite eventuell noch eine Filterschaltung (T- oder Pi-Filter) > anbringen könnte, um Rückwirkungen auf die Versorgung an X301 zu > vermeiden. Danke für den Tipp. Die Frage wäre nur, wie man das ganze dimensioniert. Von welchen Werten muss ich ausgehen? MfG
Hobbit schrieb: > Die Frage wäre nur, wie man das ganze dimensioniert. > Von welchen Werten muss ich ausgehen? Mein Tipp: du hast 350kHz Schaltfrequenz, also sollte das (Tiefpass-)Filter bei dieser Frequenz bereits ordentlich dämpfen. Man kann mit der Grenzfrequenz fast beliebig tief gehen, allerdings werden dann Spulen und Kondensatoren entsprechend immer größer → ein Kompromiss ist gefragt.
Vielleicht als erster Anhaltspunkt: Nimm die Ausgangs-Cs und das L vom Schaltregler auch vorne als PI-Filter.
Noch nie gemacht, aber gleich wegen Platzbedarf verbessern wollen... Allenfalls die spezifikationen ueberdenken ? Dann wird's auch kleiner.
HildeK schrieb: > Hobbit schrieb: >> Die Frage wäre nur, wie man das ganze dimensioniert. >> Von welchen Werten muss ich ausgehen? > > Mein Tipp: du hast 350kHz Schaltfrequenz, also sollte das > (Tiefpass-)Filter bei dieser Frequenz bereits ordentlich dämpfen. > Man kann mit der Grenzfrequenz fast beliebig tief gehen, allerdings > werden dann Spulen und Kondensatoren entsprechend immer größer → ein > Kompromiss ist gefragt. Hi, danke für den Tipp. Würde nicht ein einfacher LC-Filter am Eingang reichen? Ich habe mich an den Formeln auf folgender Seite orientiert: https://www.elektroniknet.de/e-mechanik-passive/filter-fuer-dc-dc-wandler-119203.html Wenn ich am Eingang einen 10µH L nehme, dann müsste C 2,2µF groß sein. MfG
Hobbit schrieb: > danke für den Tipp. Würde nicht ein einfacher LC-Filter am Eingang > reichen? > > Ich habe mich an den Formeln auf folgender Seite orientiert: > > https://www.elektroniknet.de/e-mechanik-passive/filter-fuer-dc-dc-wandler-119203.html > > Wenn ich am Eingang einen 10µH L nehme, dann müsste C 2,2µF groß sein. Ja klar, man kann alles machen. Oftmals ist ja gar kein extra Filter vorhanden. Es ist einfach eine Frage der Anforderungen oder der Störungen, die nicht sein dürfen (EMV). Danach wird man das auslegen, nicht nach dem maximal Möglichen. Messen → optimieren → messen → gut oder wieder von vorne beginnen :-). Die Gleichung (2) in deinem Link von Würth setzt als Grenzfrequenz quasi willkürlich ein Zehntel der Schaltfrequenz fest. Mein Vorschlag oben hätte eine deutlich tiefere Grenzfrequenz ergeben. Bei einem Tiefpass mit gegebener Ordnung ist die Dämpfung um so größer, je weiter weg du mit der Grenzfrequenz von der Schaltfrequenz bist. Natürlich geht auch ein einfaches LC-Filter, besser CL, weil du willst ja die ausgehenden Störungen in Richtung Spannungsquelle filtern. Und Cs sind ja am Eingang des Schaltreglers sowieso notwendig. Also hast du automatisch ein C-L-C-Filter und damit eines dritter Ordnung. Grundsätzlich ist natürlich ein Filter höherer Ordnung steiler und hat somit bei gegebener Schalt- und Grenzfrequenz eine höhere Dämpfung bei der Schaltfrequenz.
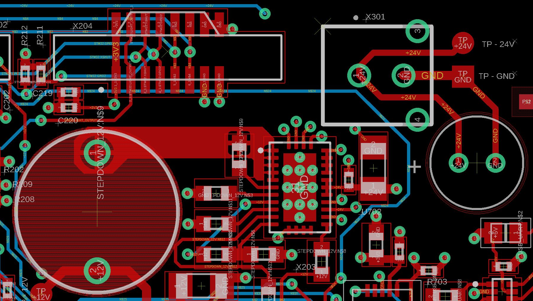
Hallo zusammen, das Layout habe ich nun fertig. Den Filter am Eingang habe ich mir gespart, da ich einen Platzmangel auf der Platine habe. Wäre dieses Layout so in Ordnung? MfG
Bitte melde dich an um einen Beitrag zu schreiben. Anmeldung ist kostenlos und dauert nur eine Minute.
Bestehender Account
Schon ein Account bei Google/GoogleMail? Keine Anmeldung erforderlich!
Mit Google-Account einloggen
Mit Google-Account einloggen
Noch kein Account? Hier anmelden.

