hallo,bin neu hier,bitte um techn.Nachsicht. möchte Impulse,die von einem Windrad kommen (Reed-Kontakt, ca 1-10 Imp/sek) in Spannung umformen und mittels LM3914+Leds anzeigen. Anzeige LM3914 geht. Reed-Kontakt muß nicht sein,kann auch was anderes sein. da ich zu wenig weiß,komme ich nicht weiter,alles möglich gelesen u probiert. Var.A mit LM2907 - nix. vielleicht bekomme ich ja die Impulse nicht richtig aufbereitet hin Var.B mit NE555 probiert als Monoflop,auch da scheitert es wahrscheinlich an der richtigen Bemessung von R/C oder schon am Eingang. ersuche um konkrete Hilfe,geht es auch anders? Ziel soll sein - Rad dreht sich langsam=1-2Leds leuchten/Rad dreht sich schnell=alle Leds leuchten. danke
Sowas wurde früher in unendlichen Variationen als Drehahlmesser fürs Auto gebaut (ja, es gab viele die hatten keinen). Prinzip: Triggerimpulse via Monoflop in eine PWM verwandeln, daraus dann ein Spannung, damit dann die LEDs angesteuert. Du siehst schon, wie sinnvoll das Ganze ist... Viel einfacher wirds digital.
Klaus L. schrieb: > ersuche um konkrete Hilfe http://www.fda-technology.de/download.php https://www.elektormagazine.de/magazine/elektor-198207/46556/
danke Crazyhorse,sinnvoll? es geht darum,schnell zu erfassen,wie viel Wind bläst (Segeln). gerne den anderen Weg,digital - wie wäre der zu realisieren? thx
danke laberkopp, für die downloads,diese sind mir bekannt,trotzdem Dank.das ist es ja,sind für höhere Impulszahlen u andere Impulse ausgelegt - daran scheitere ich ja,das richtig anzupassen,real.
Klaus L. schrieb: > digital - wie wäre der zu realisieren? https://www.youtube.com/results?search_query=Arduino+RPM
Wenn Du nur 1-10 Impulse/s hast, dann wäre ein µC das richtige: Zeit zwischen den Impulsen messen, auf Imp/s umrechnen und das LCD direkt ansteuern, ggf. LED, ggf. mit einfachem LED-Treiber
mit "wie sinnvoll" meinte ich nicht das gesamte Vorhaben, sondern den angedachten Weg der dreimaligen Signalumformung.
Klaus L. schrieb: > komme ich nicht weiter,alles möglich gelesen u > probiert. Hast du denn schon mal die Pulsfolge gemessen? Hast du ein Oszi zur Verfügung, mit dem du einen Screenshot erzeugen und hier reinstellen kannst? Vielleicht scheiterst du ja an einer ganz anderen Stelle als vermutet. Vielleicht erreicht der Puls nicht den gewünschten Pegel (weil z.B. ein Pullup fehlt) oder die Pulsbreite ist schon von sich aus deutlich breiter als die Pulsdauer deines Monoflops (so dass das Monoflop gar nicht ins Gewicht fällt). Für jemanden, der ein bisschen Erfahrung mit Mikrocontrollern hat (oder sich diese aneignen möchte), wäre die direkte digitale Messung per µC tatsächlich die naheliegende Lösung. Wenn man gar keinen Bezug dazu hat, dann ist der Ansatz mit dem Monoflop nicht das allerschlechteste.
Klaus L. schrieb: > es geht darum,schnell zu erfassen,wie viel Wind bläst (Segeln) Wie schnell ist "schnell"? Klaus L. schrieb: > (Reed-Kontakt, ca 1-10 Imp/sek) Das ist für eine analoge Lösung über PWM zu langsam. Denn wenn du nur 1 Impuls/s bekommst, dann muss deine Zeitkonstante arg lang sein und du siehst erst nach 10 Sekunden, ob sich der Wind ändert. "Schnell" ist für mich anders... Bei einer Pulsdauermessung hättest du nach spätestens 1s das Ergebnis oder bestenfalls schon nach 0,1s. BTW: füge doch bei den Satzzeichen bitte passend Leerzeichen ein. Derzeit Klepmst du. Das Gegenteil wäre Plenken. Und ideal wäre wenn weder das eine noch das andere auftritt. https://de.wikipedia.org/wiki/Plenken https://en.wikipedia.org/wiki/Klempen
Klaus L. schrieb: > möchte Impulse,die von einem Windrad kommen (Reed-Kontakt, ca 1-10 > Imp/sek) > in Spannung umformen und mittels LM3914+Leds anzeigen. Anzeige LM3914 > geht. Welche Versorgungsspannung hast du gewählt, und für welchen Eingangsspannungsbereich funktioniert die Anzeige? > Reed-Kontakt muß nicht sein,kann auch was anderes sein. > da ich zu wenig weiß,komme ich nicht weiter,alles möglich gelesen u > probiert. > Var.A mit LM2907 - nix. vielleicht bekomme ich ja die Impulse nicht > richtig aufbereitet hin > Var.B mit NE555 probiert als Monoflop,auch da scheitert es > wahrscheinlich an der richtigen Bemessung von R/C oder schon am > Eingang. Mach doch für beide Varianten eine kleine Skizze, aus der hervorgeht mit welcher Schaltung und welchen Bauteilen du es versucht hast, und eine Beschreibung was nicht funktioniert hat. Lothar M. schrieb: > Klaus L. schrieb: >> (Reed-Kontakt, ca 1-10 Imp/sek) > Das ist für eine analoge Lösung über PWM zu langsam. Denn wenn du nur 1 > Impuls/s bekommst, dann muss deine Zeitkonstante arg lang sein und du > siehst erst nach 10 Sekunden, ob sich der Wind ändert. "Schnell" ist für > mich anders... Die Zeitkonstante kann man durch die Anbringung von mehr Magneten oder mehr Reedkontakten noch verkleinern.
Achim S. schrieb: > dann ist der Ansatz mit dem Monoflop nicht das allerschlechteste. Bei der niedrigen Signalfrequenz (1..10Hz) ist das gar nicht so einfach wie es auf den ersten Blick aussieht daraus eine halbwegs konstante Spannung zu machen.
Klaus L. schrieb: > gerne den anderen Weg,digital - wie wäre der zu > realisieren? Beispiel: http://www.mino-elektronik.de/fmeter/fm_software.htm#bsp11 Dabei bekommt man für jeden Eingangsimpuls einen konstanten Spannungswert. Das Verhältnis Eingangsfrequenz/Ausgangsspannung kann man beliebig abändern. Natürlich kann man die LEDs auch driekt vom µC ansteuern. Bei der geforderten Auflösung braucht man auch keinen Quarz zu verwenden; der int. Oszillator ist stabil genug. Wenn Du magst, kann ich Dir einen ATtiny44 passend programmieren. Eine Programmanpassung auf z.B. Arduino sollte kein Problem sein.
Klaus L. schrieb: > möchte Impulse,die von einem Windrad kommen (Reed-Kontakt, ca 1-10 > Imp/sek) Ich kenne viele Windräder, die sich auch mal gar nicht oder langsamer drehen. Die Windgeschwindigkeit ändert sich deutlich mehr als um einen Faktor 10. Wie soll deine Anzeige auf Böen reagieren?
Wolfgang schrieb: > Wie soll deine Anzeige auf Böen reagieren? Dann soll eine Hupe ertönen die "Bö" macht. :-)
Beitrag #6235376 wurde von einem Moderator gelöscht.
Lothar M. schrieb: > Klaus L. schrieb: >> es geht darum,schnell zu erfassen,wie viel Wind bläst (Segeln) > Wie schnell ist "schnell"? Würdest du Segeln, wüsstest du was er meint! Nachhilfe: stell dir vor du bist selber Segeln und der Wind dreht häufiger. Würdest du das Segel nun alle 10min in den Wind drehen oder lieber in Echtzeit? Stell dir vor, du bist mit deinem Segler in einem Wettbewerb ;-)
bin jetzt zurück und danke Euch für Eure Beiträge.ich versuche diese zu ordnen,bzw nachzuschauen,melde mich am Abend wieder rein.habe gerade eine Zuschrift bekommen:warum den Umweg über die Spannung?nimm einen Zähler,wenn nur 1Impuls/sek schaltet er Led,wenn mehr Impulse gibt er auf nächsten Zähler weiter,dann schaltet dieser eine weitere Led. kann das funktionieren ?
Im Prinzip ja. Brauchst aber noch mehr als nur einen Zähler: -einen Speicher für die Anzeige -einen Zeitgeber 1s (NE555 z.B.) z.B.: -Zeitgeber steigende Flanke übernimmt Zählerstand ins Anzeigenregister -fallende Flanke setzt den Zähler wieder auf 0 (das sollte also nur sehr kurze Impulse sein) -die Geberimpulse gehen auf den Zähleingang. Auch wenn Reed-Kontakte nur wenig prellen, muss der entprellt werden (mit einem Hallsensor brauchst du das nicht) Mit einem MC14514 oder 14515 hast du Dekodierung und Latch in einem. insgesamt alles rel. viel Aufwand, kannst du aber selbst schaffen, wenn du nichts programmierbares (MC) willst.
Nimm ne Gabellichtschranke und eine Streifenscheibe mit der passenden Anzahl von hell/dunkel Segmenten... dann kannst du analog oder mittels µC anhand der der Dauer einer Hell- bzw. Dunkelphase auf die Drehzahl schliessen, ohne große Wartezeiten bei kleiner Drehzahl zu haben...
Für Plattenspieler gibt es auch Stroboskopscheiben aus silbriger Pappe mit schwarzen Segmenten... die könnte man auch verwenden und mit einer Reflex-Lichtschranke auswerten...
Klaus L. schrieb: > warum den Umweg über die Spannung? Lies mal Deine Überschrift ;-) Klaus L. schrieb: > nimm einen > Zähler,wenn nur 1Impuls/sek schaltet er Led,wenn mehr Impulse gibt er > auf nächsten Zähler weiter,dann schaltet dieser eine weitere Led. > kann das funktionieren ? Mit viel Zeit und Probieren sicherlich.
Lona schrieb: > Würdest du Segeln, wüsstest du was er meint! Ja, tu ich aber nicht, deshalb frage ich ja... > Nachhilfe Wie schnell also? Ich brauche keine theoretische Abhandlung. Eine simple Zahl reicht. Klaus L. schrieb: > :warum den Umweg über die Spannung?nimm einen Zähler,wenn nur > 1Impuls/sek schaltet er Led,wenn mehr Impulse gibt er auf nächsten > Zähler weiter,dann schaltet dieser eine weitere Led. > kann das funktionieren ? Ja. Du brauchst halt ein 10 Bit breites Schieberegister, in das mit jedem Impuls eine zusätzliche 1 eingetaktet wird. Und dazu einen 1s Timer, der den erreichten Zahlenwert auf die LEDs speichert und das Schieberegister löscht. Dann hast du jede Sekunde einen neuen Wert. Wenn das zu schnell ist, dann kannst du mit längeren Zeiten und einem Vorteiler arbeiten.
Danke an Alle für die Beiträge und eure Geduld! Skizzen und Screenshot versuche ich morgen reinzustellen. youtube video hab ich gefunden,die Anzeige gefällt mir,ist aber was anderes. auf Böen reagieren....mit Hupe. ja eh,mit blinkendem Led-Barogragh 3914! Triggerimpulse via Monoflop in eine PWM verwandeln-das spricht mich am meisten an,ich schau grade,wie ich das machen kann? Simpel:Gabellichtschranke u Lochscheibe von Drucker habe ich,wie kann ich das analog weiterverarbeiten,bitte?
m.n.Gast,nehme dein Angebot gerne an,da ich hier neu bin,weiß ich noch nicht wie man Kontakt herstellt?
m.n.Gast,du hast ja recht mit-lies mal deine Überschrift. so war halt mein Ansatz.vielleicht war der ja generell zu kompliziert. die Frage:warum den Umweg über Spannung - kam von einem Bekannten,das wollte ich halt reinstellen. Ziel sollte sein,je schneller sich das Rad dreht,desto mehr Leds sollen leuchten,einzeln oder als Balken.thx
Klaus L. schrieb: > je schneller sich das Rad dreht Gibt es die Möglichkeit, das Rad mit einem Miniaturgenerator (Gleichspannung) zu verbinden? Die so gewonnene Spannung könnte dann direkt mittels Spannungsteiler zum 3914. Joe
Joe,thx,das Rad(Windgeschwindigkeit) kann den Minigenerator nicht antreiben,zu schwach.an welchen dachtest du?
Ich dachte an Modellbau oder Experimentierkästen. Ansonsten gibt es auch Gleichstrommotoren, die sich als Generator "missbrauchen" lassen. Da müsste man doch was kleines finden. Joe
Joe J. schrieb: > Ich dachte an Modellbau oder Experimentierkästen. > Ansonsten gibt es auch Gleichstrommotoren, die sich als Generator > "missbrauchen" lassen. Da müsste man doch was kleines finden. > > Joe Brushless-Motoren aus dem Parkflyer-Bereich könnten gehen. Die liefern sogar Drehstrom ;)
Hier wird so etwas ähnliches diskutiert https://forum.allaboutcircuits.com/threads/low-frequency-to-voltage-conversion.65805/
danke für die weiteren Vorschläge.werde heute mit Steckboard Versuche aufbauen mit 555 und 2907.ok,Thema ist der ne555,aber irgendwie kommt ja der 2907 auch immer wieder vor.Dateien anbei
Der Vorschlag von Lothar M. ist wohl der einfachste, wenn es kein µC sein darf. Der Umweg über eine Spannung scheint mir nicht sehr schlüssig. Wenn 8 Anzeige-LEDs ausreichen, könnte man mit dem gängigen 74HC595 einen 8-Bit-Bargraph realisieren. Mit einem CMOS-555 (o. ä.) würde man zylisch die Messzeit vorgeben und mit ein paar wenigen Logik-Gattern die nötigen Steuersignale für den 74HC595 erzeugen. Mit 8 LEDs könnte man z. B. (je nach Dimensionierung der Messzeit) 2 m/s bis 16 m/s oder 10 km/h bis 80 km/h oder (wegen der nicht linearen Beziehung nicht ganz so genau) ungefähr Windstärke* 1 bis 8 anzeigen. Gibt es eine Angabe, bei welcher Windgeschwindigkeit der Windfühler 10 Hz liefert? Mir sind Windfühler bekannt, die 100 Hz bei 40 m/s liefern (ebenfalls mit Reed-Kontakt). * Für eine genauere Windstärkeanzeige ist ein µC natürlich von Vorteil.
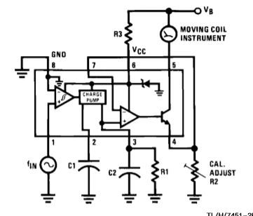
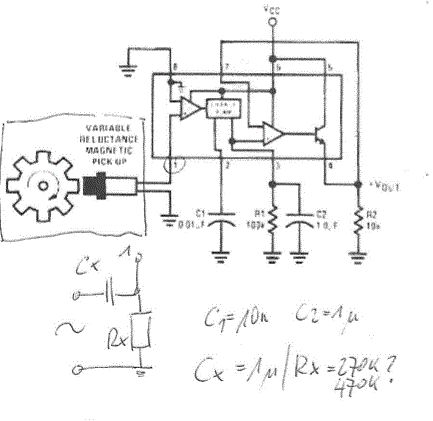
Klaus L. schrieb: > m.n.Gast,nehme dein Angebot gerne an,da ich hier neu bin,weiß ich noch > nicht wie man Kontakt herstellt? Ironischerweise mußte ich feststellen, daß ich selber keine Tiny44 mehr habe (oder nicht finde). Auch bin ich mir nicht sicher, ob ich Dir helfen kann, da Du nach wie vor keinen konkreten Weg eingeschlagen hast. Was ich noch habe, sind Tiny85 im DIL8-Gehäuse und Platinen mit Tiny25, die eigentlich einem ganz anderen Zweck dienen: Beitrag "Re: Powerbank-Wecker" Für diese kl. Platine habe ich ein Programm angepaßt, sodaß das Signal an "PW" angelegt wird. Das PWM-Signal erscheint an "PD" wo noch ein Kondensator 10 µF gegen Masse fehlt, der zusammen mit R4 als Filter für die Ausgangsspannung dient. Der Einfachheit halber habe ich einen Meßbereich 0,5 - 50 Hz gewählt bei einer Ausgangsspannung von 0,1 V / Hz. Bei 10 Hz wären dann 0 - 1 V nutzbar. Als optische Kontrolle blinkt die LED mit 8 ms Dauer bei jedem erkannten Impuls. Diese "blinkzeit" wird auch als Totzeit für ggf. prellende Kontakte verwendet. Natürlich könnte der µC auch LEDs direkt ansteuern. Aber mir scheint ja alles noch offen zu sein. Du mußt ggf. noch erkennen, daß eine analoge f/U-Wandlung in dem gewünschten Frequenzbereich nicht sinnvoll ist.
an m.n.(Gast) danke,werde Kontakt mit dir aufnehmen,dir alles genau schreiben! wahrscheinlicher der einfachste Weg.melde mich am Abend. war nicht untätig am Wochenende,aber nur teilweise (Gabellichtschranke an ne555 als Monoflop,zumindest erreichte ich PWM,Auswertung scheiterte aber) danke allen für ihre Beiträge.Santa
Lothar M. schrieb: > Lona schrieb: >> Würdest du Segeln, wüsstest du was er meint! > Ja, tu ich aber nicht, deshalb frage ich ja... >> Nachhilfe > Wie schnell also? > Ich brauche keine theoretische Abhandlung. Eine simple Zahl reicht. Ich antworte einfach mal so wie du antworden würdest: Als Zahl empfehle ich 42
Bitte melde dich an um einen Beitrag zu schreiben. Anmeldung ist kostenlos und dauert nur eine Minute.
Bestehender Account
Schon ein Account bei Google/GoogleMail? Keine Anmeldung erforderlich!
Mit Google-Account einloggen
Mit Google-Account einloggen
Noch kein Account? Hier anmelden.

