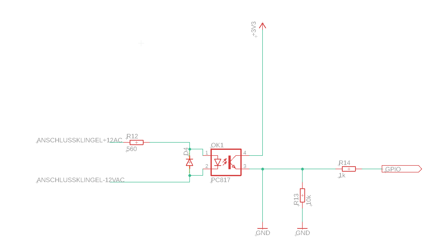
Hallo zusammen, ich bin gerade dabei an meine 12V AC Klingel einen Raspberry anzuknüpfen. Im Moment ist folgender zustand. Sobald jemand die Klingel drück wird ein 12VAC Finder Relais angesteuert, dieser schaltet dann meinen Kontakt am Raspberry PI. Diese Schaltung funktioniert ohne Probleme, allerdings soll das ganze jetzt auf eine Platine kompakter werden, damit Platz gespart wird. Oben in der Schaltung seht ihr meine neue angedachte Schaltung. Die Finder Relais sollen durch ein Optokoppler ausgetauscht werden. Der Optokoppler wird zwar durch die Schaltung öfters schalten, aber dies würde ich Softwareseitig ignorieren. Was haltet ihr von dieser Schaltung? Würdet ihr etwas anderes machen und wenn ja wie ? Viele Grüße P4ly
Der LED-Vorwiderstand sollte größer sein, und µC-seitig reicht es den Transistor nach GND am Portpin anzuschließen, Pullups hat der µC ja.
P4ly schrieb: > Was haltet ihr von dieser Schaltung? Würdet ihr etwas anderes machen und > wenn ja wie ? Als allererstes mal die alberne Verbindung zwischen Emitter des OK und GND entfernen. Stattdessen evt. einen Kondensator nach R14 zu GND rein, je nachdem was im Raspi mit dem Signal passieren soll.
P4ly schrieb: > Was haltet ihr von dieser Schaltung? Die Schaltung ist gut so. R12 könnte noch auf 1k vergrößert werden und R14 kann entweder entfallen, oder dahinter noch ein 100uF Elko geschaltet werden. Dann hast du fast DC am GPIO Pin.
Vielen danke schonmal für die Schnelle Hilfe. Ich hab einmal die ganze Schaltung nochmals angepasst und den Optokoppler nochmals geändert somit spar ich mir nochmals eine Diode. Den R14 würde ich lassen als "Angstwiderstand". Das Signal wird dazu genutzt, um einen Anruf auf meinem Handy zu triggern (erstmals interne Rufnummer, wenn keiner rangeht Weiterleitung ans Handy). Sobald dies ohne Probleme Funktioniert, soll das ganze erweitert werden wir Türöffner betätigen usw... ------ Mal noch eine andere Frage. Ich müsste dann irgendwann 5V Relais(OMRON G5V-2-H1-12)geschaltet wird 12V AC für das Türschloss. Habt ihr da eine Idee wie ich das kompakter bekomme?
P4ly schrieb: > Den R14 würde ich lassen als "Angstwiderstand". Unsinn, wenn der Blitz in deinen Klingeldraht einschlägt ist sowieso Feierabend. Das Teil kannste dir wirklich ersparen! Du brauchst eine Last (vergleichbar mit einem Relais, das braucht "richtig" Leistung, ist deshalb sehr Störsicher), ein Optokoppler "leuchtet" bei sehr kleinen Strömen. Diese können bereits durch Kapazitäten der Klingeldrahtleitung erreicht werden. Und: 1k-Standardbauform 1/4W ist nicht wirklich gut; der wird schon recht warm bei Dauerklingelstreichen. Besser an 12V: 2k2. Als Last kannste beliebig viele 2k2 in der 1/4W-klasse parallel schalten (links im Schaltbild), ich denke: einer sollte normalerweise reichen. Und: Ein Optokoppler "leuchtet" bereits bei weit unter 2V; Spannungsteiler 2k2/680 Ohm erhöht weiterhin die Störanfälligkeit... du möchtest nicht unsinnigerweise mitten in der Nacht wegen "Wetterleuchten" geweckt werden. Falls dies dann doch öfters passiert: siehe oben: mehr Last. Nutze die Leistungsverstärkung des OK: siehe Schaltbild. Klingelsignal ist jetzt invertiert, also aktiv low.... weg mit dem Elko; niemand lässt den Klingelknopf 50 mal in der Sekunde los und drückt 50 mal in der selben Sekunde wieder drauf; dieses lässt in Software Lösen. Ausserdem den internen pullup des Controllers nutzen, ebenfalls Software. > > Mal noch eine andere Frage. Ich müsste dann irgendwann 5V Relais(OMRON > G5V-2-H1-12)geschaltet wird 12V AC für das Türschloss. Habt ihr da eine > Idee wie ich das kompakter bekomme? Neuer Thread.
Bitte melde dich an um einen Beitrag zu schreiben. Anmeldung ist kostenlos und dauert nur eine Minute.
Bestehender Account
Schon ein Account bei Google/GoogleMail? Keine Anmeldung erforderlich!
Mit Google-Account einloggen
Mit Google-Account einloggen
Noch kein Account? Hier anmelden.


