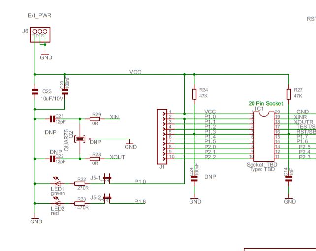
Hallo Gemeinde, der Schaltplan zum MSP430G2 Launchpad sieht 2 Kondensatoren C20, C23 vor... (siehe Anlage, links oben). Wofür sind die? C20 dürfte doch der Abblockkondensator für den IC bzw. MSP430G2 sein oder? Warum ist der so weit entfernt vom IC gezeichnet? Und nicht direkt mit Pin1 und Pin20 verbunden? C23 - keine Ahnung... Warum ein 10uF/10V? Wieso ein nochmal größerer Kondensator parallel zu C20? Ist das dann auch ein Kerko oder kann ich dafür auch einen gepolten Elektrolytkondensator nehmen? Herzlichen Dank!
Sven Scholz schrieb: > C20 dürfte doch der Abblockkondensator für den IC bzw. MSP430G2 sein > oder? So wie dargestellt eher weniger. > Warum ist der so weit entfernt vom IC gezeichnet? Und nicht direkt mit > Pin1 und Pin20 verbunden? > Zwischen VCC und GND sollte über möglichst kurzen Leiterbahnen der Abblockkondensator vorgesehen sein. In der Regel ein 100nF Kerko. > C23 - keine Ahnung... Warum ein 10uF/10V? Wieso ein nochmal größerer > Kondensator parallel zu C20? Jeder Kondensator hat eine Eigenresonanz. Dort ist die Impedanz des Kondensators am kleinsten. Dort ist die Unterdrückung von Störungen am effektivsten. Vergleicht man Kondensatoren gleicher Bauart, wie z.B. Kerkos, dann gilt, die größere Bauform hat die tiefere Resonanzfrequenz. Ein Pärchen 10µF (ca. 1 MHz) und 100nF (ca. 17 MHz) ergänzt sich dann breitbandiger. KEMET Auswahl http://ksim.kemet.com/Ceramic/CeramicCapSelection.aspx > Ist das dann auch ein Kerko oder kann ich > dafür auch einen gepolten Elektrolytkondensator nehmen? Für diesen Zweck würde ich nur SMD Kerkos nehmen. Gerade kleine, gewöhnliche Elkos haben einen ungünstigen ESR, der kann schon mal 1 Ohm und mehr betragen. Bei den Kerkos liegt er eher bei 10 mOhm und weniger. Würth bietet auch detaillierte Angaben zu den Kondenatoren. https://www.we-online.de/katalog/de/pbs/capacitors/multilayer_ceramic_chip_capacitors/ Vergleich 10µF mit 100nF https://redexpert.we-online.com/redexpert/#/module/13/selecteditems/885012208058/productdata/=885012208018 mfg klaus
Klaus R. schrieb: > Zwischen VCC und GND sollte über möglichst kurzen Leiterbahnen der > Abblockkondensator vorgesehen sein. Da war es anscheinend wichtiger, die sechs Komponenten schön aufgereiht zu platzieren. Und der dicke 10 µF ist näher am Chip ...
Bei Launch Pad gelten wohl andere Gesichtspunkte.? Aber wegen den Stiftleisten ist sie so und so geräumig gehalten. mfg Klaus
Evalboards machen ist gerne mal eine Aufgabe für Studienarbeiter. Da setzt sich nicht unbedingt Jim Williams persönlich dran (bzw guckt von oben zu). Als Referenzdesign in Bezug auf gutes Layout taugen die daher nur selten. Der Hersteller des o.g. Produktes weist da aber auch regelmäßig darauf hin (und beschäftigt auch Leute die wissen wie es besser geht ;-).
> Evalboards machen ist gerne mal eine Aufgabe für Studienarbeiter.
Das muessen komische Firmen sein. Beispiele?
Ich kenne es genau andersrum. Da wird nicht ohne Grund empfohlen,
sich beim Design/Layout/... am Evalboard zu orientieren.
Bis hin wie man die Vias um ein BGA zu positionieren hat.
(z.B. TI.)
auweia schrieb: > Ich kenne es genau andersrum. Da wird nicht ohne Grund empfohlen, > sich beim Design/Layout/... am Evalboard zu orientieren. Im Prinzip ja. Aber der EVAL-Teil des MSP430G2 ist sogar auf der Platine deutlich mit ---- EMALUTION ----- abgegrenzt. Die vorderen 10 mm haben ein normales Layout.? TI wollte damit vielleicht auch dokumentieren, seht her, selbst mit diesem Layout funktioniert noch alles. Also Anfänger, keine Bange!? mfg klaus
Bitte melde dich an um einen Beitrag zu schreiben. Anmeldung ist kostenlos und dauert nur eine Minute.
Bestehender Account
Schon ein Account bei Google/GoogleMail? Keine Anmeldung erforderlich!
Mit Google-Account einloggen
Mit Google-Account einloggen
Noch kein Account? Hier anmelden.



