Servus, Könnte angehängte Schaltung eingesetzt werden um Strom von einem Nabendynamo auf ~5V USB zu begrenzen? Prinzip des Minimalladers, bloß bin ich mir bei der Umsetzung der Power-Zener Diode mangels einer Leistungsdiode unsicher. Theoretisch vielleicht schon? Könnten Bauteiltoleranzen ein Problem sein? LG Sepp Edit: Die Z-Diode würde ich ne 4V3 nehmen und der Widerstand ist nur dort, weil ich schätze, dass sonst der Strom bei Überspannung auch einfach durch die Basis gehen würde
Diese Schaltung hätte den Nachteil, daß immer Energie einfach verheizt wird. Ein Längsregler wäre im Vorteil.
Sepp V. schrieb: > Die Z-Diode würde ich ne 4V3 nehmen Kann man so machen, aber die Spannung wird nicht besonders genau. Aber dir ist schon klar, dass aus einem Dynamo Wechselspannung kommt und dir der Gleichrichter fehlt ? Ausserdem werden USB Geräte es nicht besonders mögen, wenn Strom ständig kommt und bei jedem Ampelstop geht. Zum Akku-Laden ist USB schlecht, dazwischen ist Lade-Elektronik unbekanntem Verhaltens, da lädt man Akkus lieber direkt. Sven S. schrieb: > Diese Schaltung hätte den Nachteil, daß immer Energie einfach > verheizt wird. Ein Längsregler wäre im Vorteil. Eher ein Kurzschlussregler, denn der Längsregler könnte je nach Dynamo durchaus mal 100V abbekommen und arbeitet an einem negativen Widerstand als Quelle.
Sepp V. schrieb: > sonst der Strom bei Überspannung auch > einfach durch die Basis gehen würde Wieso? Wenn Basisstrom fließt, fließt auch Kollektorstrom, und ein weiteres Ansteigen des Basisstroms wird verhindert. Der Widerstand in Serie zur Z-Diode kann die Regelung nur verschlechtern. Wenn, dann würde ich einen Widerstand zwischen Basis und Emitter einbauen, weil sich Z-Dioden bei sehr geringem Strom manchmal etwas seltsam verhalten.
Sepp V. schrieb: > Könnte angehängte Schaltung eingesetzt werden um Strom von einem > Nabendynamo auf ~5V USB zu begrenzen? Prinzip des Minimalladers Theoretisch ja, praktisch unpraktisch. Für nur 149 Franken gibt es was fertiges: https://www.veloflicki.ch/zubehoer/sinewave-cycles-revolution/
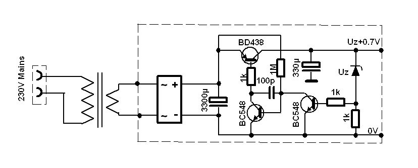
Anbei eine etwas komplexere Schaltung, aber erprobt. Zenerdiode wird wohl am Besten eine 4V3 sein.
Ich würde noch eine Polyfuse verbauen, für den Extremfall dass z.B. bei längerer schneller Bergabfahrt der Dynamo so viel produziert, dass es dem T zu heiß wird. Lieber einige Minuten Ladeunterbrechung als Überspannung am USB. 4V3+0,7V Basisspannung passt schon, auf 0,2V mehr oder weniger kommt's ja nicht an. Alternativ Zenerspannung deutlich höher wählen (z.B. 30V) und dahinter einen Buckconverter auf 5V verbauen.
Der Dynamo produziert Wechselstrom. Da fehlt noch ein Gleichrichter am Eingang der Schaltung.
MaWin schrieb: > Sven S. schrieb: >> Diese Schaltung hätte den Nachteil, daß immer Energie einfach >> verheizt wird. Ein Längsregler wäre im Vorteil. > > Eher ein Kurzschlussregler, denn der Längsregler könnte je nach Dynamo > durchaus mal 100V abbekommen und arbeitet an einem negativen Widerstand > als Quelle. Best of both worlds: Brückengleichrichter, spannungsfester fetter Elko, als Last der angesprochene "Längsregler", viel bessre noch ein Schaltregler für die geforderten 5V, und den Kurzschlussregler nur zur Spannungsbegrenzung auf die maximal zulässige Eingangsspannung des "Längsreglers". Hohe Spannungen werden sowieso nur bei Lastfall Last=0 erreicht.
2 Cent schrieb: > viel bessre noch ein Schaltregler Warum kommt immer so ein Unsinn. Ein Fahrraddynamo ist eine Stromquelle, normale step down Schaltregler kommen damit nicht zurecht.
Mit dem bewährten TL431 lässt sich ein Längsregler mit nur wenigen Bauteilen aufbauen: https://www.ti.com/lit/ds/symlink/tl431.pdf?ts=1593017815813&ref_url=https%253A%252F%252Fwww.google.com%252F Schaltung siehe Figure33. Vorteil: Billig, einfach und präzise, verheizt keinen Strom im Leerlauf.
MaWin schrieb: > 2 Cent schrieb: >> viel bessre noch ein Schaltregler > > Warum kommt immer so ein Unsinn. Ein Fahrraddynamo ist eine Stromquelle, -Nein, nicht wirklich. > normale step down Schaltregler kommen damit nicht zurecht. Bitte: -Lesen. -Verstehen. -Richtig zitieren. Zusammenhang beachten.
Elektrofurz schrieb: > TL431-Fan schrieb im Beitrag #6315331: >> verheizt keinen Strom im Leerlauf. > > Doch, auch im Leerlauf. Spalt-N spaltet zuverlässig jedes Haar! Gemeint ist natürlich, dass nicht soviel Energie verbrannt wird, bis die Spannung auf den Sollwert zusammenbricht. 99% allen Lesern war das sofort klar. Aber nicht jede Kerze brennt hell...
Sven S. schrieb: > Diese Schaltung hätte den Nachteil, daß immer Energie > einfach verheizt wird. Prinzip des Shuntreglers: Es wird nur verheizt, wenn die Spannung oberhalb ist. > Ein Längsregler wäre im Vorteil. Da hat jemand etwas nicht verstanden: Ein Längsregler hat in jedem Betriebszustand Verluste und ist hier nicht sinnvoll. Bitte, Herr, wirf Grundlagenwissen vom Himmel! Zum Nachdenken: MaWin schrieb: > Ein Fahrraddynamo ist eine *Stromquelle*
Naja im Prinzip verheizt der Längsregler auch nur, wenn die Spannung "oberhalb" ist.
Manfred schrieb: > Ein Längsregler hat in jedem > Betriebszustand Verluste Nur wenn der Verbraucher auch wirklich was verbraucht. Manfred schrieb: > Bitte, Herr, wirf Grundlagenwissen vom Himmel!
Manfred schrieb: > Bitte, Herr, wirf Grundlagenwissen vom Himmel! Das hört sich irgendwie wie MaWin (der Echte) an. :-)
Sven S. schrieb: >> Ein Längsregler hat in jedem >> Betriebszustand Verluste > > Nur wenn der Verbraucher auch wirklich was verbraucht. Datenblatt "Dropout", ein Längsregler hat in jedem Betriebszustand einen Spannungsabfall. Abhängig vom Typ kommt noch sein Querstrom (DB "Quiescent current") dazu. Shuntregler habe ich schon vor 30 Jahren gestrickt, NPN plus Z-Diode, um den Leerlaufbetrieb gewisser Aufbauten zu schützen. Passend ausgelegt, sind die im Betriebsfall komplett leistungsfrei. Harald W. schrieb: >> Bitte, Herr, wirf Grundlagenwissen vom Himmel! > Das hört sich irgendwie wie MaWin (der Echte) an. :-) Danke, aber ich bin es nicht :-)
Ich glaub es wird eine 9v Leistungs-Z-Diode als Kurzschlussregelung und danach ein Linearregler https://www.conrad.de/de/p/stmicroelectronics-l7805cv-spannungsregler-linear-typ78-to-220ab-positiv-fest-5-v-1-5-179205.html Würde mir gerne keine Gedanken machen müssen, wenn ich nichts angeschlossen hab am usb Port, aber der Dynamo trotzdem steckt. Der verlinkte Regler schaltet angeblich selbst bei zu hoher Temperatur ab und für die zenerdidode verbinde ich die mit einer rückstellenden temperatursicherung. Mehr als 5W sollten über der 9V z-Diode ja nicht anfallen, schätze ich. Ich glaube, wenn was am usb Port steckt und tatsächlich Strom zieht ist es vielleicht bald egal, welchen Regleraufbau man benutzt...
Sepp V. schrieb: > danach ein Linearregler > https://www.conrad.de/de/p/stmicroelectronics-l7805cv-spannungsregler-linear-typ78-to-220ab-positiv-fest-5-v-1-5-179205.html Grundsätzlich ok, aber da wäre ein LDO angebracht, sonst lädt unter ~7V Eingangsspannung garnichts.
irgendwie war das gestern Abend ne super Idee, aber Linearregler kommt jetzt nach einmal drüber schlafen eigentlich doch nicht in Frage... selbst bei LDO Modellen wird man nicht >90% Effizienz haben. Da ich den Minimallader mit der 5V Z-Diode in Betrieb hatte und da top zufrieden bin, wird es vielleicht auch einfach eine 5-fach Serienschaltung von 1V (Ptot 1W) Z-Dioden tun.
Sepp V. schrieb: > Da ich den Minimallader mit der 5V Z-Diode in Betrieb hatte und da top > zufrieden bin, wird es vielleicht auch einfach eine 5-fach > Serienschaltung von 1V (Ptot 1W) Z-Dioden tun. Und das hat >90% Wirkungsgrad? Wie kommst du denn auf dieses dünne Brett? Das hat beides den exakt gleichen Wirkungsgrad. Der Shuntregler verbrät den Strom im Generator, der Linearregler im Transistor. Identisch. Willst du einen höheren Wirkungsgrad, ist ein Schaltregler nötig. Gibt es. Dort sollte man einen verwenden, der ein sehr hohes Tastverhältnis kann, ideal ist einer, der bis 100% kann. Das Tastverhältnis bestimmt das Verhältnis Eingangsspannung zu Ausgangsspannung.
TL431-Fan schrieb im Beitrag #6315826: > Und das hat >90% Wirkungsgrad? Halte ich nicht für unmöglich.
Sepp V. schrieb: > selbst bei LDO Modellen wird man nicht >90% Effizienz haben. LDO oder nicht hat hier nichts mit der Effizienz zu tun. Du willst die überschüssige Spannung bei einem gegebenen Strom "verheizen", damit ist die Effizienz schon fix, egal wie du das machst. Effizienter wird es nur, wenn du stattdessen das zuviel an Spannung nutzt um den verfügbaren Strom zu erhöhen. Das geht nur mit einem Schaltregler.
wer schrieb: > Effizienter wird es nur, wenn du stattdessen das zuviel an Spannung > nutzt um den verfügbaren Strom zu erhöhen. > > Das geht nur mit einem Schaltregler. ...und bei Anschluss an einem Dynamo nur mit einem speziellen MPPT-Regler.
Sven S. schrieb: > Diese Schaltung hätte den Nachteil, daß immer Energie einfach verheizt > wird. Ein Längsregler wäre im Vorteil. Das hat sich als richtig heraus gestellt. Hab es einmal aufgebaut, auch 2% geladen auf knapp einem km aber der Transistor wurde trotzdem seehr warm.
Ein linearer Längsregler wird auch heiß werden. Prinzip Kurzschluß-/Thyristor-Shuntregler könnte es bringen aber bei der Spannung schwierig.
Um es mal noch abzuschließen: Die Schaltung aus dem ersten Post erweitert um einen Parallelwiderstand 510Ohm, der den Z-Dioden Sperrstrom liefern sollte (dass dieser nicht durch den Transistor fließen muss) hat mäßig gut funktioniert: Handy ließ sich laden, aller 5-10min musste ich den ganzen apparat vom Dynamo abstecken, weil doch bisschen Strom in den Transistor geflossen ist, der sich infolge dessen erwärmt hat und die notwendige BE-Spannung gesunken ist (also noch mehr Strom "verheizt" wurde) Hat aber für meine Zwecke funktioniert. Gruß
Sepp V. schrieb: > weil doch bisschen Strom in den Transistor geflossen > ist Na, das ist ja auch die Funktionsweise der Schaltung. So viel Strom ziehen, dass die Spannung auf 5,2V sinkt. Sepp V. schrieb: > der sich infolge dessen erwärmt hat und die notwendige BE-Spannung > gesunken ist (also noch mehr Strom "verheizt" wurde) Ja... und? Auf 0,1V Ube hin oder her wird's ja nicht ankommen, das Smartphone wird ja auch bei 5,1V noch laden. Die im worst-case ~3W (ohne USB-Verbraucher) muss der Transistor natürlich loswerden können.
Also bei Fahrraddynamoanwendungen würde ich heutzutage einen Schaltregler verwenden. Sollte der Dynamo sich als Stromquelle verhalten...auch egal, bis 40V halten das die Schaltregler aus. Sollten höhere Spannungen auftreten, würde ich die halt dann klassisch begrenzen. Ich könnte nur nicht damit leben, bei höheren Geschwindigkeiten Energie zu verheizen...das macht in dem Fall mein Körper schon zur Genüge
Ein Dynamo liefert einen Strom. Er läuft leicht, wenn der Strom 0 ist, oder die Spannung. Wenn man den Strom klein macht, können Höhe spg auftreten. Ein Längsregler ist damit immer ungeeignet, da er die spg erhöht. Ein paralleler shunt wie im ersten post ist schon sehr nah am Optimum. Gleichrichter und (nach Diode) Kondensator am Ausgang können es verbessern. Das Optimum wäre Kurzschluss des Dynamos, solange die Ausgangsspannung OK ist. Dann wird auch nichts warm. Dimensionierung so, dass eine Halbwelle den Kondensator nicht mehr als z.b. 50mV lädt. Dann bei > 5V die Halbwelle kurzschließen, bei < 5V nicht. Also Komparator plus Thyristor, fertig.
Fire Heart schrieb: > Also bei Fahrraddynamoanwendungen würde ich heutzutage einen > Schaltregler verwenden Ja, solche Versuche von ahnungslosen Anfängern gibt es immer wieder. Hier im thread weiter oben hat es auch 2 cent probiert.
Bitte melde dich an um einen Beitrag zu schreiben. Anmeldung ist kostenlos und dauert nur eine Minute.
Bestehender Account
Schon ein Account bei Google/GoogleMail? Keine Anmeldung erforderlich!
Mit Google-Account einloggen
Mit Google-Account einloggen
Noch kein Account? Hier anmelden.


