Liebe Gemeinde, es gibt insbesondere bei Kondensatoren sehr viele Bauformen. Tanla, Poly, Elko, Keko, Vielschichtkekos, MFK, Poly-Elco, papiergewickelt, .... sind die unterschiedlichen Bezeichnungen und Namen, die mir unterkommen sind. Ich Suche eine Wissensquelle, die mir nicht nur einzeln den inneren Aufbau erklärt sondern insbesondere auch die Verwendung aufzeigt, bzw für welche Anwendung diese nicht geeignet sind. So weit ich weis werden im Audio-Signalweg keine Kekos oder Vielschichtkekos genutzt werden, da diese (vermutlich) das Signal verändern. Hier werden dann MFK's genutzt. Warum das so ist weiß ich nicht. Das möchte ich ändern. Für Hilfreiche Anmerkungen , weiter führende Links oder Wissensbringe Kommentare bin ich wie immer dankbar. Falls mein Thred im falschen Unterforum ist bitte um hängen. Gruß nosy
H. T. schrieb: > weiter führende Links hast du schon mal hier alles durchgelesen? Das gibt einige Grundlagen-Informationen. https://de.wikipedia.org/wiki/Kondensator_(Elektrotechnik)
Wenn du etwas Geld in die Hand nehmen kannst: https://www.we-online.de/web/de/electronic_components/produkte_pb/fachbuecher/abcderkondensatoren.php Habe alle Bücher von denen sind super und verständlich!
Keramics lösen zunehmend Elkos, Tantal und Folie ab. Folie bis 470nF werden ersetzt durch NPO/COG Keramics. Elko/Tantal bis 100µF durch X7R.
Beitrag #6322615 wurde von einem Moderator gelöscht.
Beitrag #6322618 wurde von einem Moderator gelöscht.
Wegstaben V. schrieb: > Das gibt einige > Grundlagen-Informationen. Danke, kommt heute in die Abendlekture. Praxis Hinweise hatte ich beim überfliegen nicht soviel gefunden. ----------------------- Marco K. schrieb: > Wenn du etwas Geld in die Hand nehmen kannst: > https://www.we-online.de/web/de/electronic_components/produkte_pb/fachbuecher/abcderkondensatoren.php > Habe alle Bücher von denen sind super und verständlich! Danke für den Hinweiß. Bücher sind immer noch meine Lieblingsquelle. Ich habe ein sehr umfangreiches Buch zu aktiven Bauteilen, das mir so manche Frage beantworten konnte. Leider habe ich keins für passive Bauelemente bislang gefunden. Zu dem von Dir erwähnten Buch habe ich nachfolgende Kritik gefunden: "Eine Schwäche des Buchs liegt nicht in Fehlern, Auslassungen oder langwierigen Formulierungen – ganz im Gegenteil – sondern im Fehlen eines abschließenden Kapitels zur Kondensatorauswahl in der Praxis. In Kapitel 3 gibt es schon einen kleinen Hinweis auf diesen Mangel, wo Kondensator-Typen besprochen werten: Film-, Elektrolyt- und Keramik-Kondensatoren, wobei letztere in Klasse 1 bis 4 geteilt sind. Leider sind die Typen nicht mit irgendwelchen typischen Anwendungen in der Industrie verknüpft, was einen reibungslosen Übergang zu einer Anleitung zur Typenselektion erlaubt hätte, was ein guter Buch-Abschluss geworden wäre. Beispiel: Obwohl der NP0-Kondensator zu Keramik Klasse 1 (mit einem theoretischen Temperaturkoeffizienten TC = 0) gehört, würde eine kurze Beschreibung seiner Verwendung in Oszillatoren dem Buch eine praxisgerechtere Ausrichtung geben. Ich respektiere aber die Haltung des Autors: Theorie vor Praxis." Quelle: https://www.elektormagazine.de/news/buchbesprechung-abc-der-kondensatoren/16357 Gerade aber die "Kondensatorauswahl in der Praxis" ist mein eigentliches Ziel. Ich bin weit weg von dem Erfahrungsstand eines Praktiker und will den Erfahrungsabstand durch Erfahrungswissen verringern. ----------------------------------- Schnellschrauber schrieb im Beitrag #6322615: > Hier im Forum werden und können Dir die alten Forendackel nichts Neues > verklickern können- Respekt ist etwas, das man anderen entgegenbringt und sich selbst erarbeiten muss. In anderen Foren werden Teilnehmer wegen solchen Äußerungen gesperrt. Schnellschrauber schrieb im Beitrag #6322618: > Du studierst wohl Theologie oder Politikwissenschaft? oh ein Troll aber soviel sei verraten, ich studiere nicht mehr, im Namen steht ein Dipl. und Elektrotechnik ist ein schlecht gelehrtes Nebenfach gewesen.
Hallo H. T. schrieb: > Gerade aber die "Kondensatorauswahl in der Praxis" ist mein eigentliches > Ziel. Ich bin weit weg von dem Erfahrungsstand eines Praktiker und will > den Erfahrungsabstand durch Erfahrungswissen verringern. Das geht eigentlich anders herum - du musst wissen was bei der jeweiligen Schaltung bezüglich der Kondensatoren am jeweiligen Punkt wichtig ist. Und mittels diesen Vorgaben suchst du dann, durchaus mit Hilfe von Suchmaschinen und Datenblättern, nach geeigneten Kondensatoren. Sich vorher zum allwissenden "Kondensatorpapst" auszubilden bringt da nicht wirklich was. Nicht ohne Grund gibt es allein schon bei den Keramikkondensatoren dutzende von Werkstoffen und Bauformen, werden immer wieder neue und in bestimmten Punkten verbesserte Versionen entwickelt. Dann noch, die gar nicht mal so neuen, verschieden Speicherkondensatoren, die mannigfaltigen Kondensatoren die Sicherheitsrelevant sind, und nicht zu vergessen die "Spezialisten" die man höchst selten bis nie benötigt aber trotzdem (immer noch) existieren wie Glimmerdkondensatoren, Papierkondensatoren, Vakuumkondensatoren usw. Das kann man , sinnvoller Weise, gar nicht alles Beherrschen, sondern man informiert sich erst dann genauer und forscht nach wenn in der Schaltung ein Kondensator ganz bestimmte Eigenschaften (nicht) haben muss(darf). Ansonsten werden die Kondensatoren schnell zum Selbstzweck oder eigenständigen Hobby - wer Spaß dran hat soll es so machen, aber wie sinnvoll das wäre darf wohl gefragt werden. Lerne "einfach" die allgemeinen Unterschiede und Einsatzbereiche kennen, was wichtig in den verschiedenen Einsatzbereichen von Kondensatoren ist, warum es nicht den idealen Universalkondensator geben kann, alles andere kannst du dann angehen wenn es in der Anwendung wichtig wird. Dort ist es entweder extra erwähnt, oder in den Bereich (z.B. HF) allgemein Bekannt - was bedeutet das du dich über den gesamten Bereich (z.B. der HF, Schaltnetzteiltechnik...) informieren musst. Praktiker
Hi, geh in die Produktion. Dann siehst Du, was gerade en vogue ist. Soll ich Dir etwa verraten, was der und der Hersteller an Bauteilen bevorzugt einsetzt? Was Du für Dich privat machst, geht zunächst keinen was an. Wenn es aber tatsächlich auf eine geplante Publikation der Auflistung von aktuellen Applikationsbeispielen hinauslaufen sollte, dann musst Du aber schön Lizenzgebühren löhnen. Lass es lieber. Und andere, die an derselben "Baustelle" schon ein ganz gehöriges Stück weiter fortgeschritten sind, werden Dir die Zusammenhänge schon verdeutlichen. ciao gustav
In der Praxis ist das eigentlich ganz einfach,
da brauchst du kein Buch zu lesen:
< 10 nF: - NP0 Keramik mit der passenden Spannungsfestigkeit
< 10 uF: - X7R / X5R Keramik mit der passenden Spannungsfestigkeit
- Für Präzision Folie (PP - gut, PE - billig)
- Folie für Motorkondensatoren
- Folie für Sicherheitsanwendungen (X/Y Kondensatoren)
- Elkos für preisbewusste oder > 10 Volt
- Tantal / Tantalpolymer bei Platzproblemen und für
konstantes C und < 20 Volt
> 100 uF - Elkos
- Tantal / Tantalpolymer für platzbewusste, < 10 Volt
Die Grenzen sind fliessend, Elko ist auch nicht gleich Elko,
Details wie immer im Datenblatt oder Application Notes der Hersteller.
Alte Bücher sind da noch immer aktuell, da hat sich nicht so viel
getan die letzten 10 Jahre.
H. T. schrieb: > soviel sei verraten, ich studiere nicht mehr, im Namen steht ein > Dipl. und Elektrotechnik ist ein ... Nebenfach gewesen Das mag ich kaum glauben. Deiner Schreibweise (und Rechtschreibung!) nach bist du ein 15-jähriger Schulabbrecher. Und auch falls du es nicht sein solltest: du kommst so rüber. Und ja, das macht sich in den Antworten bemerkbar, die du bekommst. Wald. Reinrufen. Rausschallen. Weißt schon. Ansonsten wird das Kondensatorthema seit Jahren im Internet hoch und runter diskutiert. Meist von irgendwelchen "Goldohren", die Elkos im Signalweg klirren hören können. Aber trotzdem gibt es jede Menge sehr ausführliche Informationen darüber, welche spezifischen Eigenschaften Kondensatoren mit verschiedenen Dielektrika haben und wie man den passenden Kondensator für eine Anwendung auswählt. Wer daher kommt und behauptet, er hätte dazu keine Info gefunden, der ist entweder faul oder dämlich. Oder beides. Such es dir aus.
Schnellschrauber schrieb im Beitrag #6322615: > Hier im Forum werden und können Dir die alten Forendackel nichts Neues > verklickern können- Dein Nick sollte echt "Schnellschwätzer" heissen.
Praktiker schrieb: > Lerne "einfach" die allgemeinen Unterschiede und Einsatzbereiche kennen, > was wichtig in den verschiedenen Einsatzbereichen von Kondensatoren ist, > warum es nicht den idealen Universalkondensator geben kann, alles andere > kannst du dann angehen wenn es in der Anwendung wichtig wird Das ist eigentlich meine unten beschriebene Frage. Nur mit anderen Worten gesagt. H. T. schrieb: > Ich Suche eine Wissensquelle, die mir nicht nur einzeln den inneren > Aufbau erklärt sondern insbesondere auch die Verwendung aufzeigt, bzw > für welche Anwendung diese nicht geeignet sind. > > So weit ich weis werden im Audio-Signalweg keine Kekos oder > Vielschichtkekos genutzt werden, da diese (vermutlich) das Signal > verändern. Hier werden dann MFK's genutzt. Warum das so ist weiß ich > nicht. Das möchte ich ändern. Udo K. schrieb: > In der Praxis ist das eigentlich ganz einfach, Danke das ist die Qualität an Informationen die ich suche. Wobei mich auch interessiert in wie weit die Bauform eine Rückwirkung auf ein Signal (Audiosignal) hat und warum einige "Rauschen" Es geht mir hier nicht darum in die Tiefen der Forschung einzusteigen sondern allgemeine Verhaltensweisen von Kondensatorbauarten in Bezug auf die Verwendung im Überblick zu verstehen. Es geht um den Bau von Synthesizer Modulen, für die ich Schaltpläne habe aber nicht immer ausreichende Informationen welche Art von Kondensator dort genutzt wird.
H. T. schrieb: > Es geht mir hier nicht darum in die Tiefen der Forschung einzusteigen > sondern allgemeine Verhaltensweisen von Kondensatorbauarten in Bezug auf > die Verwendung im Überblick zu verstehen. Es geht um den Bau von > Synthesizer Modulen, für die ich Schaltpläne habe aber nicht immer > ausreichende Informationen welche Art von Kondensator dort genutzt wird. Werde mal konkerter, und zeige deinen Schaltplan her. Sonst ist das so wie Kaffesudlesen.
Axel S. schrieb: > Aber trotzdem gibt es jede Menge sehr > ausführliche Informationen darüber, welche spezifischen Eigenschaften > Kondensatoren mit verschiedenen Dielektrika haben und wie man den > passenden Kondensator für eine Anwendung auswählt. Schade, das Du die Gelegenheit vertan hast und nicht gleich den Link mit gegeben hast. Denn das wäre eine wertvolle Antwort gewesen. So ist diese eigentlich nutzlos. Axel S. schrieb: > Und ja, das macht sich in den > Antworten bemerkbar, die du bekommst. Wald. Reinrufen. Rausschallen. > Weißt schon. Es ist nicht der erste Wald (Forum) in den ich rufe. Dieser ist dann doch besonders, und hat teilweise sehr wundersame Gestallten. Wenn diese nicht helfen wollen warum antworten diese dann? So viele persönliche Angriffe und Antworten, die nicht das eigentliche Thema betreffen habe ich bis lang noch nicht geerntet. Axel S. schrieb: > Das mag ich kaum glauben. Deiner Schreibweise (und Rechtschreibung!) > nach bist du ein 15-jähriger Schulabbrecher. Und auch falls du es nicht > sein solltest: du kommst so rüber. Btw: Du scheinst nicht viel Umgang mit jugendlichen zu haben.
H. T. schrieb: > Es geht um den Bau von > Synthesizer Modulen, für die ich Schaltpläne habe aber nicht immer > ausreichende Informationen welche Art von Kondensator dort genutzt wird. Salamischeiben bröckchenweise... Was für Synthezizer? Analog. Digital? In den professionellen Plänen sind die Kondensatortypen in den meisten Fällen bereits per Schaltzeichen hervorgehoben. Elektrolyt mit T = Tantal..z. B. 10 µF/T Da wo es wichtig ist, sind die nötigen Angaben und eventuelle Abweichungen von Standardbauteilen für zu verwendende Bauteile gemacht. Aber: In Schaltplänen von Grundig-Geräten findet man (leider) allzu oft die Bezeichnung "B.V." für Bauvorschrift. Auch wenn es stinknormale 0815 Bauteile sind. Hast Du ein Schaltbild von Grundig vorliegen? Im Zweifelsfalle hilft Grundlagenwissen in Schaltungstechnik erheblich weiter. https://www.elektronik-kompendium.de/sites/bau/0205141.htm ciao gustav Ein Doppelrohrkerko im Bild. Grundig. 200p Toleranz J
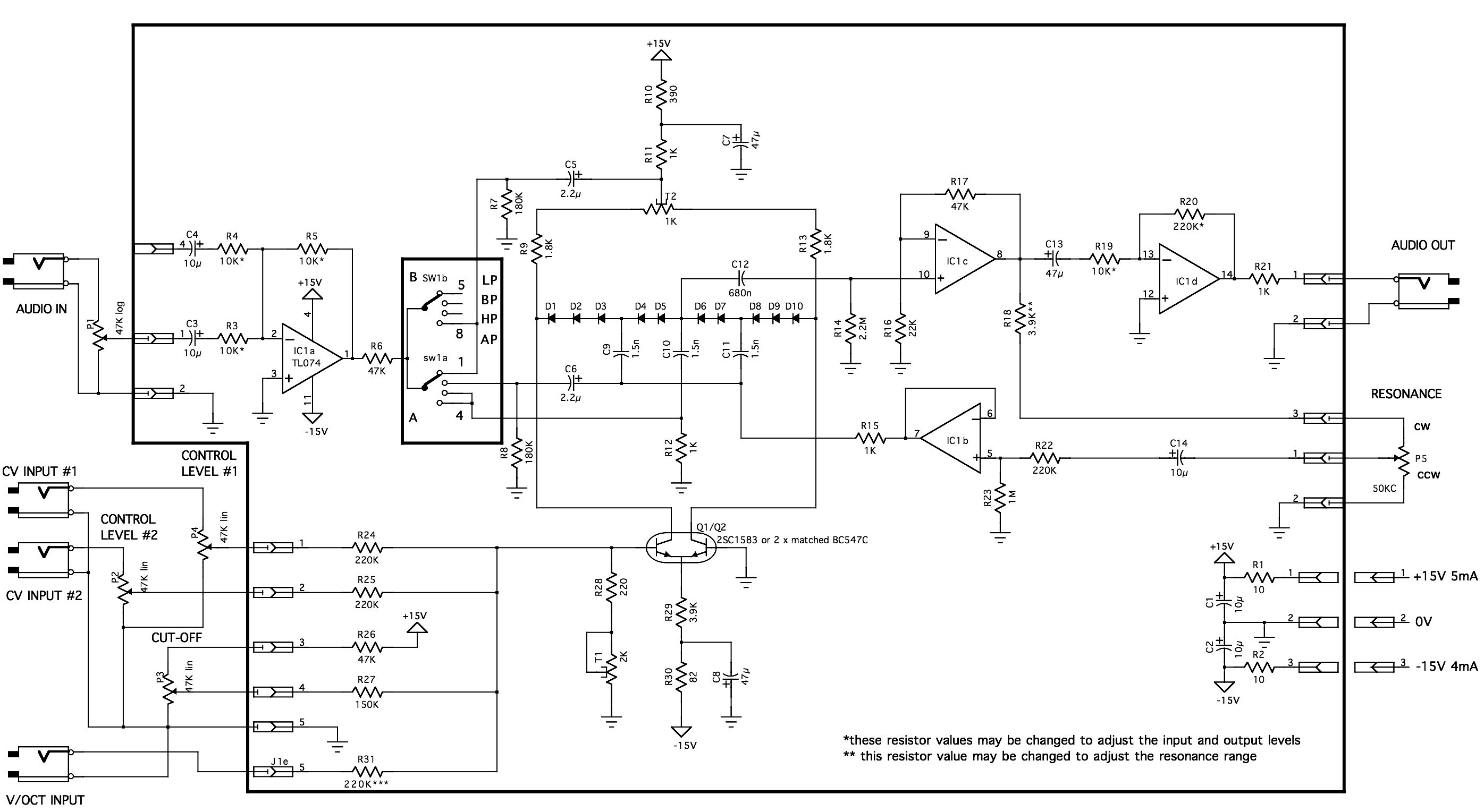
Udo K. schrieb: > Werde mal konkerter, und zeige deinen Schaltplan her. > Sonst ist das so wie Kaffesudlesen. Ich habe zurzeit verschiedene Projekte, für die ich versuche die Bauteile bereitzustellen. Für die Module habe ich oft nur die fertigen Leiterplatten und nicht immer einen konkreten Schaltplan, aber eine Zuordnung von Bauteilen (incl. Größe) zur Postion auf der Platine. (Löten nach Zahlen) Es wird. u.a. 3 Mal Poly 1,5 nF matched gefordert. Ich habe aber kein Poly sondern nur MFK mit 1,5 nF. Was Poly in desem Zusammenhang bedeutet kann ich nicht bestimmen, ich vermute aber der MFK ist höherwertig (hinsichlich Signalverfärbung) und kann daher genommen werden. Ob meine Annahme stimmt versuche ich hier im Forum heraus zu bekommen. Denn wenn die Bezeichung Poly für unterschiedliche Typen genommen wird, aber alle in der Qualität der Signalübertragung dem MFK nachstehen. In der Anlage ist ein VCF (Steiner-Parker) zu finden, den ich ggf. auf einer Streifen Platine unterbringen will. Nach den Schaltzeichen sind einige gepolte Elko vorgesehen. Einige kleinere Werte habe ich nicht als Elko, sondern nur Keramisch oder als MFK vorliegen. Kann ich diese nehmen? Nach Hörensagen sollen Keramische Kondensatoren nicht in den Audio-Signalweg gelegt werden. Auch Elco's sollten allgemein nicht dort hinein. Für reine Steuersignale oder zur Stabilisierung von Spannungsversorgung spielen die Nachteile aber keine Rolle. Das solche Faustregeln scheitern wenn neuste Entwicklungen zum Tragen kommen ist mir klar, aber diese Kondensatoren werde ich sicherlich nicht haben.
Karl B. schrieb: > Was für Synthezizer? Analog. Digital? Zurzeit sind für mich nur Synthesizer-Module mit analogen Audio-Signalweg von Interesse. Karl B. schrieb: > In den professionellen Plänen sind die Kondensatortypen in den meisten > Fällen bereits per Schaltzeichen hervorgehoben. Es gibt in dem Umfeld viel semi-Professionelle Schaltpläne, die hier an Informationen sparen.
Karl B. schrieb: > https://www.elektronik-kompendium.de/sites/bau/0205141.htm Danke! Das beantwortet einen Teil meiner Fragestellungen. Beispiel: ..... Man darf auf gar keinen Fall Keramikkondensatoren in analoge sensible Signalpfade einbauen, wie z. B. in hochverstärkende Verstärkerschaltungen. Die geringste Erschütterung der Schaltung oder des Geräts verursacht den genannten Piezzo-Effekt im mV- bis weit in den 10-mV-Bereich und diese Störungen machen sich als Knackser bei Audioanwendungen bemerkbar........
Hallo, schaue vielleicht mal da: http://www.jobst-audio.de/techniktut/222-kondensatorvergleich_2015 https://www.sup-audio.com/html/high-standard.html http://www.thel-audioworld.de/bauteile/WPP/WPP.htm http://www.audio-consequent.de/info/inf_baue.htm https://www.wima.de/de/ hier gibt's irgendwo eine umfassende Übersicht. um nur einige heraus zu greifen. Ich wollte zu Zeiten vor dem Internet, moving coil Verstärker und Frequenzweichen für Lautsprecher nach Bauanleitung aufbauen, wobei die Bauteileauswahl immer schwierig war. Styroflexkondensatoren waren eine lange begehrte Sparte. Fragen zu Audio hier im Forum sind eher als Heikel zu betrachten, da sich hier eher die audiofernen Mitmenschen versammelt haben mit wenigen Ausnahmen. > Danke für den Hinweiß. Tja, da muß ich leider an Hirneiweiß denken, blöde Verknüpfung in meiner Denkbeule... MfG
H. T. schrieb: > Es wird. u.a. 3 Mal Poly 1,5 nF matched gefordert. Ich habe > aber kein Poly sondern nur MFK mit 1,5 nF Und da haben wir es wieder. Oben schreibst du von H. T. schrieb: > Tanla, Poly, Elko, Keko, Vielschichtkekos, MFK, Poly-Elco Was außer "Elko" alles keine Bezeichnungen von Kondensatoren sind. Und jetzt sind es "Poly" und "MFK". Was soll der Scheiß? Ich habe keine Ahnung, was MFK sein soll. Aber Poly meint wohl Kondensatoren mit Polystyrol Dielektrikum. Breiter bekannt als "Styroflex" Kondensatoren. Und ja, die würde man in einer Audio-Anwendung, wo es auf geringe Anfangstoleranzen und hohe zeitliche und thermische Stabilität ankommt, verwenden wollen.
Axel S. schrieb: > Das mag ich kaum glauben. Deiner Schreibweise (und Rechtschreibung!) > nach bist du ein 15-jähriger Schulabbrecher. H. T. schrieb: > Danke für den Hinweiß. > Piezzo-Effekt > teilweise sehr wundersame Gestallten... ... > aber soviel sei verraten, ich studiere nicht mehr, im Namen steht ein > Dipl. und Elektrotechnik ist ein schlecht gelehrtes Nebenfach gewesen. Bei solchem Trotteldeutsch frage ich mich, wo der "Dipl." her ist... Im Lotto gewonnen ? Titelmühle ?
Axel S. schrieb: > Und jetzt sind es "Poly" und "MFK". Was soll der Scheiß? Polyester Folienkondensator, Metalisierter-Folien-Kondensator
ft schrieb: > > Bei solchem Trotteldeutsch frage ich mich, wo der "Dipl." her ist... Im > Lotto gewonnen ? Titelmühle ? Diplomat? Arno
H. T. schrieb: > Udo K. schrieb: >> Werde mal konkerter, und zeige deinen Schaltplan her. >> Sonst ist das so wie Kaffesudlesen. > > Ich habe zurzeit verschiedene Projekte, für die ich versuche die > Bauteile bereitzustellen. Für die Module habe ich oft nur die fertigen > Leiterplatten und nicht immer einen konkreten Schaltplan, aber eine > Zuordnung von Bauteilen (incl. Größe) zur Postion auf der Platine. > (Löten nach Zahlen) > > Es wird. u.a. 3 Mal Poly 1,5 nF matched gefordert. Ich habe aber kein > Poly sondern nur MFK mit 1,5 nF. Was Poly in desem Zusammenhang bedeutet > kann ich nicht bestimmen, ich vermute aber der MFK ist höherwertig > (hinsichlich Signalverfärbung) und kann daher genommen werden. Ob meine > Annahme stimmt versuche ich hier im Forum heraus zu bekommen. Denn wenn > die Bezeichung Poly für unterschiedliche Typen genommen wird, aber alle > in der Qualität der Signalübertragung dem MFK nachstehen. > einige gepolte Elko vorgesehen. Einige kleinere Werte habe ich nicht als > Elko, sondern nur Keramisch oder als MFK vorliegen. Kann ich diese > nehmen? Die Schaltung braucht nichts besonderes, da geht so ziemlich alles. 3x 1.5 nF NP0 in SMD oder Polypropylen/Polyester Folienkondensator (durchkontaktiert) ist Ok. MKF dürfte ein Folienkondensator mit eigener Metallfolie (nicht nur metallisiertes Kunstofffolie) sein. Ist hier überflüssig. Alle anderen mit dem + Zeichen: Elkos, 25 Volt. > Nach Hörensagen sollen Keramische Kondensatoren nicht in den > Audio-Signalweg gelegt werden. Auch Elco's sollten allgemein nicht dort > hinein. Die NP0 und Elkos sind gut geeignet, die haben keinen Piezoeffekt. Wenn du viel Platz hast, oder Kunden mit goldenen Ohren, kannst du auch Polyesterfolie für die 2.2 uF nehmen (Vergiss dann aber nicht die grottigen Opamps zu tauschen).
Christian S. schrieb: > Fragen zu Audio hier im Forum sind eher als > Heikel zu betrachten, da sich hier eher die audiofernen Mitmenschen > versammelt haben mit wenigen Ausnahmen. Danke für den Augenmerk (Hinweis). Udo K. schrieb: > Axel S. schrieb: >> Und jetzt sind es "Poly" und "MFK". Was soll der Scheiß? > > Polyester Folienkondensator, Metalisierter-Folien-Kondensator Danke an Udo K. Axel S. schrieb: > Und jetzt sind es "Poly" und "MFK". Was soll der Scheiß? An Axel S. Es gibt auch eine Welt außerhalb diese Forums. Eine Welt in der Schaltpläne von Hobbisten und Amateuren gemacht werden. In den Stücklisten zu Bausätzen steht Poly oder auch mal MFK. Die Verfasser leben noch nicht mal auf diesen Kontinent und teilen Ihre Ideen weltweit. Eine Weltoffenheit die ich auch Dir wünsche. ft schrieb: > Bei solchem Trotteldeutsch frage ich mich, wo der "Dipl." her ist... Im > Lotto gewonnen ? Titelmühle ? Nein Dipl. ist die Abkürzung für meinen 7. Vornamen Diplolus. :-)
H. T. schrieb: > Karl B. schrieb: >> https://www.elektronik-kompendium.de/sites/bau/0205141.htm > [...] > ..... Man darf auf gar keinen Fall Keramikkondensatoren > in analoge sensible Signalpfade einbauen, wie z. B. in > hochverstärkende Verstärkerschaltungen. Die geringste > Erschütterung der Schaltung oder des Geräts verursacht > den genannten Piezzo-Effekt im mV- bis weit in den > 10-mV-Bereich und diese Störungen machen sich als Knackser > bei Audioanwendungen bemerkbar Grober Schwachsinn -- Thomas Schaerer sollte es eigentlich besser wissen. Typ-I-Dielektrika (C0G, NP0 usw.) sind nicht piezoelektrisch und können verwendet werden. Die Probleme treten bei den Typ-II-Dielektrika auf.
Udo K. schrieb: > (Vergiss dann aber nicht die grottigen Opamps zu tauschen). Danke für die Bewertung und die Tauschidee. Wobei der TL074, 2 und 1 im Umfeld der selbstgebauten Module ein Quasi-Standard ist und fast in jeder Schaltung auftaucht. Andere OPs werden nur sehr selten genommen. Der NE5532 kommt manchmal vor. Christian S. schrieb: > schaue vielleicht mal da: Danke für die Links. Teilweise sehr lesenswert.
H. T. schrieb: > Udo K. schrieb: >> (Vergiss dann aber nicht die grottigen Opamps zu tauschen). > > Danke für die Bewertung und die Tauschidee. Wobei der TL074, 2 und 1 im > Umfeld der selbstgebauten Module ein Quasi-Standard ist und fast in > jeder Schaltung auftaucht. Andere OPs werden nur sehr selten genommen. > Der NE5532 kommt manchmal vor. > > Christian S. schrieb: >> schaue vielleicht mal da: > > Danke für die Links. Teilweise sehr lesenswert. Weil in dem Umfeld kaum einer Ahnung von irgendwas hat... 95% bauen einfach eine Schaltung nach, und haben keine Messgeräte. Kann aber auch sein, das das sehr spezielle Clipping (Phase Reversal - Ausgang springt von + nach - wenn der Eingang nahe der negativen Versorgung ist), für den unverkennbaren Sound sorgt. Das ist ein technisch überholter Opamp aus den 80'ern, mit mittelmässigen THD und Rauschwerten, der aber gut erhältlich und billig ist. Die Schaltung ist aber relativ primitiv, und braucht nichts besonderes.
Egon D. schrieb: > Grober Schwachsinn Hi, Zitatfunktion das nächste Mal bitteschön auf das Wesentliche einschränken. Ich habe den zitierten Text nicht verfasst, auf den sich die kritische Bemerkung bezieht, lediglich einen globalen Link auf "Kompendium" getätigt. H. T. schrieb: > es gibt insbesondere bei Kondensatoren sehr viele Bauformen. Ja, zum Beispiel siehe Bild. Aber wir haben es hier mit höheren Spannungen zu tun. Das größere Problem scheint die Kennzeichnung des Aussenbelages zwecks Abschirmeffekt zu sein. Zur Not muss man selber Abschirmgeflecht drüberziehen. ciao gustav
Udo K. schrieb: > 95% bauen einfach eine Schaltung nach das ist mit Sicherheit so. Viel Schalungsbeispiele haben ihren Ursprung in den 80er und gehen auch teilweise auf Ideen von Moog zurück. Udo K. schrieb: > Das ist ein technisch überholter Opamp aus den 80'ern, > mit mittelmässigen THD und Rauschwerten, > der aber gut erhältlich und billig ist. Gut erhältlich und billig aber dennoch halbwegs brauchbar werden hier kein Umdenken fördern. Selbst neuere Schaltungen von VCO's , welche auf einem AS3340 oder LM13700 aufbauen werden immer noch mit einem TL074 ausgestattet. Hast Du eine gute Alternative zum TL074. Gemäß Internet Replacement-Info wird der AD731 oder der OPA4134 angeben. Vom ersteren steht im Spec-sheed das dieser eigentlich ein Ersatz zum TL084 ist. Der TL074 ist aber (meiner Kenntnis nach) der rauschärmere Bruder vom TL084.
Nein, Pinout anders. Vorsicht. einer ist Doppel-IC. der 82-er ersetzt den 741. Der 741 hat noch Offsetjustage-Pins, die bei den Doppel-ICs anders verwendet werden. ciao gustav
H. T. schrieb: > Danke für die Bewertung und die Tauschidee. Wobei der TL074, 2 und 1 im > Umfeld der selbstgebauten Module ein Quasi-Standard ist Lass dich nicht kirre machen. Die TL07X sind goldrichtig für deinen Zweck. Die sind nur deshalb "schlecht", weil sie schon "alt" sind. H. T. schrieb: > Christian S. schrieb: >> Fragen zu Audio hier im Forum sind eher als >> Heikel zu betrachten, da sich hier eher die audiofernen Mitmenschen >> versammelt haben mit wenigen Ausnahmen. > > Danke für den Augenmerk (Hinweis). Das stimmt nur bedingt. Es gibt hier jede Menge User mit Ahnung von Audio, aber recht wenige davon sind Mitglieder der Schwurbel-Fraktion.
Karl B. schrieb: > Ja, zum Beispiel siehe Bild. Kannst du mal erklären, was du uns mit deinem ersten Bild sagen willst?
Schnellschrauber schrieb im Beitrag #6322615: > Nö, das ist schon veraltet. Der Würth-Verlag hats "ABC der > Kondensatoren" zuerst als Promo verschenkt - ich hab meins als > Werbeexemplar bestellt, gelesen=dazugelernt und auch noch erfolgreich > gleich an einen Funklizenzanwärter in einem anderen Forum für 12€ > verkauft. > > In der Apotheke mit dem großen C=sprich Zeh gibts das noch für ~12€ - > das war damals empfehlenswert, nach -zig Monden aber schon wieder > veraltet - Bei der hochdynamischen Kondensatortechnologieentwicklung, die fast im Wochentakt neue Varianten mit völlig neuen Eigenschaften hervorbringt, veraltet Grundlagenwissen natürlich extrem schnell ;) Oliver
Achim B. schrieb: > Lass dich nicht kirre machen. Die TL07X sind goldrichtig für deinen > Zweck. Die sind nur deshalb "schlecht", weil sie schon "alt" sind. Goldrichtig bezieht sich wohl auf die Golden Ears oder auf die Münzen im Börserl :-) Auf jeden Fall funktioniert die Schaltung damit, und billiger gehts mit gutem Gewissen nicht. Wobei ich mir vorstellen könnte, dass der LM324 einige neue und interessante Verzerrungen generiert :-) Und damit könnte man noch mal 25 Cent sparen. Das ist ein Effektgerät, und was gefällt, das passt. Einfach einbauen, und anhören!
H. T. schrieb: > Nach Hörensagen sollen Keramische Kondensatoren nicht in den > Audio-Signalweg gelegt werden. Auch Elco's sollten allgemein nicht dort > hinein. Hörensagen ist ein schlechter Ratgeber. Man muß erkennen, welche Funktion die Kondensatoren haben. Die 1,5nF sehen nach Filtern aus, d.h. die sollten konstant sein, also NPO-Keramics oder Folie sind geeignet. Welcher Folietyp, spielt keine Rolle. Die Toleranz spielt für Audio-Zwecke auch keine Rolle, da sind 10% ausreichend. Genauer kann keiner hören, nur messen kann man den Unterschied. Die im µF-Bereich sind Koppelkondensatoren, da nimmt man Elkos. Der 680nF ist auch ein Koppelkondensator, da geht 470nF oder 1µF. Man könnte dafür auch 2 Elkos 1µF antiseriell schalten.
Peter D. schrieb: > Die 1,5nF sehen nach Filtern aus, d.h. die sollten konstant sein, also > NPO-Keramics oder Folie sind geeignet. Welcher Folietyp, spielt keine > Rolle. Die Toleranz spielt für Audio-Zwecke auch keine Rolle Da bin ich speziell beim Moog-Filter anderer Meinung. Die Kondensatoren sollten dafür wenigstens gematched sein. Es ist also nicht so wichtig, ob sie genau 1.500 nF haben oder 1.523 nF. Sie müssen halt übereinstimmen. Nur dann liegen die Pole der Einzelfilter auch aufeinander (statt nebeneinander). Der genaue Folientyp ist in dieser Schaltung in der Tat nicht so wichtig. Styroflex werden wahrscheinlich deshalb empfohlen, weil man sie im Gegensatz zu MKT oder Keramik auch mit Toleranzen kleiner 5% bekommt.
Achim B. schrieb: > Kannst du mal erklären, was du uns mit deinem ersten Bild sagen willst? Hi, Zitat: "...Original-Ringkern-Netztrafo ELV RV-100, audiophile Mundorf-Koppelkondensatoren, ALPS-Potentiometer usw..." /Zitat Quelle: http://www.röhrenkiste.de/roehrenkiste-3.html Wieso zwei Kondensstoren parallel?: Diese Frage bitte an den Autor richten. Ob es dadurch hörbare Unterschiede gibt, kann ich weder bestätigen noch dementieren. Jedenfalls gibt es solche Bauteile. Erklärungsversuch: Gerade bei Kopplung von Gitter mit negativer Spannung und Anode mit ca. 100 V positiver Gleichspannung kann es bei "voller Pulle" dazu kommen, dass sich der Koppelkondensator zusammen mit der sich durch die "Aussenbeschaltung" ergebenden Zeitkonstante auf- und entlädt. Zusätzlich zur NF hört man dann ein gefürchtetes "Pumpen". Vielleicht ist das eine mögliche Erklärung, wieso hier Extrawürste bezüglich der Bauteileauswahl gebraten werden. OK. War nur einer der Spezialfälle. ciao gustav
Achim B. schrieb: > Lass dich nicht kirre machen. Die TL07X sind goldrichtig für deinen > Zweck. Die sind nur deshalb "schlecht", weil sie schon "alt" sind. Peter D. schrieb: > Hörensagen ist ein schlechter Ratgeber. > Man muß erkennen, welche Funktion die Kondensatoren haben. Axel S. schrieb: > Die Kondensatoren > sollten dafür wenigstens gematched sein. Es ist also nicht so wichtig, > ob sie genau 1.500 nF haben oder 1.523 nF Axel S. schrieb: > Da bin ich speziell beim Moog-Filter anderer Meinung. Ist ggf. etwas zu verschwommen gewesen. Oben habe ich zu einen Steiner-Parker-Filter die Frage gestellt. Der Moog-Filter ist anders aufgebaut und hat eine "Leiter", die durch Transistoren gebildet wird. (Ladder-Filter) Beispiel habe ich angehängt. siehe auch https://www.yusynth.net/Modular/EN/MOOGVCF/index.html
H. T. schrieb: > Axel S. schrieb: >> Da bin ich speziell beim Moog-Filter anderer Meinung. > > Ist ggf. etwas zu verschwommen gewesen. Oben habe ich zu einen > Steiner-Parker-Filter die Frage gestellt. > > Der Moog-Filter ist anders aufgebaut und hat eine "Leiter", die durch > Transistoren gebildet wird. (Ladder-Filter) Die Schaltungen unterscheiden sich in Details, aber das Grundprinzip ist das gleiche: den stromabhängigen differentiellen Widerstand eines PN-Übergangs für ein variables Filter benutzen. Ob das Dioden oder die BE-Strecken von Transistoren sind, spielt keine Rolle. Wenn du den Schaltplan des Steiner-Parker VCF anders anordnest, siehst du auch die "Leiter".
Axel S. schrieb: > Wenn du den Schaltplan des Steiner-Parker VCF anders anordnest, siehst > du auch die "Leiter". Danke
Bitte melde dich an um einen Beitrag zu schreiben. Anmeldung ist kostenlos und dauert nur eine Minute.
Bestehender Account
Schon ein Account bei Google/GoogleMail? Keine Anmeldung erforderlich!
Mit Google-Account einloggen
Mit Google-Account einloggen
Noch kein Account? Hier anmelden.




