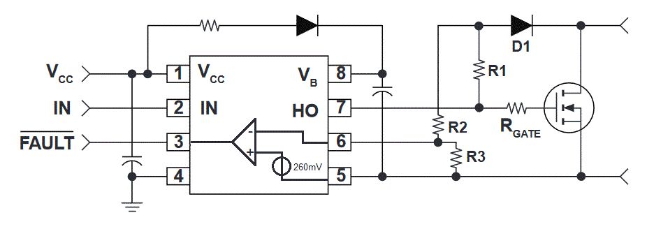
Hallo, der Gate Treiber IX2127 hat einen "Überstrom-Schutz", zu dem ich eine Verständnis-Frage habe. Angehängt ist die Beispielbeschaltung für den Überstrom-Schutz. In den IC habe ich die interne Schaltung ganz grob eingezeichnet. Wer sie sich genauer anschauen will, im Datenblatt auf der ersten Seite ist ein recht gutes Blockschaltbild. Eine derartige Schaltung ist mir vor Kurzem schon mal über den Weg gelaufen und ich habe eine Verständnisfrage dazu. Wenn ich die Schaltung richtig analysiert habe, "misst" sie den Spannungsabfall über den Mosfet. Im Normalfall liegt die Gate-Spannung über Drain und die Spannung über R2/R3 wird durch D1 begrenzt. Ab einem bestimmten Spannungsabfall über dem Mosfet begrenzt D1 jedoch nicht mehr, da das Gate nicht mehr (so hoch) über Drain liegt und wenn man die Widerstandswerte richtig auslegt, wird der Komperator negativ. Ist diese Analyse richtig? Gesetz dem Fall, meine Analyse stimmt, ist diese Schaltung sicherlich gut den Mosfet vor Linearbetrieb oder (sehr) harten Kurzschlüssen zu schützen. Aber bei halbwegs guten Mosfets mit Rdson im mOhm bereich und dem nötigen Puffer von ein(-igen)hundert Millivolt Spannungsabfall über dem Mosfet bevor der Schutz reagiert, bedeutet dies "Überströme" von einigen 10 bis 100A die unbemerkt durch rutschen können. Man müsste den Kühlkörper gnadenlos überdimensionieren und alternative Schaltungen wären recht schnell attraktiver. Ist die Schaltung wirklich nur für Kurzschlüsse und Linearbetrieb gut?
Daniel schrieb: > Ist die Schaltung wirklich nur für Kurzschlüsse und Linearbetrieb gut? Überstromschutz = Kurzschluss in diesem Fall. Das ist wirklich die letzte Methode zur Sicherung des MOSFETs. Wenn man ins Datenblatt von Leistungsmosfets schaut, können die "non-repetitive" recht hohe Pulsströme vertragen. Und nein, da muss der Kühlkörper nicht überdimensioniert werden. Gruß,
Daniel schrieb: > Ist die Schaltung wirklich nur für Kurzschlüsse und Linearbetrieb gut? Die Schaltung ist gar kein Überstromschutz, sie signalisiert an FAULT nur dsss die Spannung über R3 über 0.25V liegt, abschalten muss die Ansteuerschaltung. Normalerweise ist R3 ein shunt in der Sourceleitung des MOSFETs. Hier ist R3 tatsächlich ein Spannungsteiler über UDS, verUNDed mit der Gatespannung. Bei Gate=0V also immer 0. Bei Gate über 1V (das ist es sicherlich), liegt an R3 (UDS+0.7V/(R2+R3)*R3. Das kann man gut auf niedrige 0.5V am Drain einstellen, sogar unter 0.1V wäre bei Akzeptierung von Ungenauigkeit (UF der Diode temperaturabhängig) möglich, aber auch 2V. Aber nicht oberhalb UGS. Die Schaltung ist also gut geeignet, den Spannungsabfall am eingeschalteten MOSFET ohne extra shunt Widerstand zu ermitteln.
Alex schrieb: > Wenn man ins Datenblatt von Leistungsmosfets schaut, können die > "non-repetitive" recht hohe Pulsströme vertragen. > > Und nein, da muss der Kühlkörper nicht überdimensioniert werden. Die Puls-Ströme sind nicht das Problem, die steckt der Mosfet/Kühlkörper über seine thermische Masse weg. Das Problem was ich sehe, ist bei einem Mosfet mit, sagen wir mal, 5mOhm und einem Puffer von 100mV. Alles unterhalb von 20A wird die Schutzschaltung nicht zum auslösen bringen. Man muss den Kühlkörper als für konstant 20A Überlast auslegen. Und mit 5mOhm gewinnt man heutzutage keinen Besenstiel mehr. Kleinere Innenwiderstände machen es aber nur noch schlimmer. MaWin schrieb: > Die Schaltung ist gar kein Überstromschutz, sie signalisiert an FAULT > nur dsss die Spannung über R3 über 0.25V liegt, abschalten muss die > Ansteuerschaltung. Der Chip hat das integriert, das habe ich aber raus gelassen, weil es für die Frage unerheblich ist. MaWin schrieb: > Normalerweise ist R3 ein shunt in der Sourceleitung des MOSFETs. Das wäre die Schaltung, welche, meiner Ansicht nach, sehr schnell attraktiver wird, aus wirtschaftlichen und sicherheitstechnischen Gesichtspunkten . MaWin schrieb: > Das kann man gut auf niedrige 0.5V am Drain einstellen, sogar unter 0.1V > wäre bei Akzeptierung von Ungenauigkeit (UF der Diode > temperaturabhängig) möglich, aber auch 2V. Je höher man die Spannung einstellt, um so mehr muss über den Mosfet abfallen. Das führt recht schnell dazu, dass er zerstört wird. Einen TO220 könnte man bei obigen Paramtern mit einem mini Kühlkörper locker betreiben. Aber bei 2V Uds müsste der Mosfet 40W wegstecken bevor die Schaltung auslöst. Das gibt eine schöne Silizium-Schmelze. Sinnvoll ist also Uds so klein wie möglich zu halten. 100mV wäre aber die Untergrenze die ich nehmen würde. Alles darunter wird wahrscheinlich zu Fehlauslösungen führen, da Schwankungen in Ugs, genauso wie der temperaturabhänge Rdson und Uf der Diode sonst ganz schnell mal 100mV aus machen. Ich denke es läuft auf Alex Aussage hinaus: > Das ist wirklich die letzte Methode zur Sicherung des MOSFETs.
Hi Daniel Daniel schrieb: > Alles unterhalb von 20A wird die > Schutzschaltung nicht zum auslösen bringen. Man muss den Kühlkörper als > für konstant 20A Überlast auslegen. Ich verstehe dein Argument nicht. Warum muss man den Kühlkörper für 20A konstant auslegen, wenn lediglich Kurzschlussströme von >20A erkannt werden sollen. Und nein, du liegst falsch. Ein sehr hoher Pulsstrom, der in sehr kurzer Zeit fließt, kann das Die des FETs sehr wohl zum Aufwärmen bringen. Und genau darum geht es bei der Kurzschlussstrombegrenzung. Wenn deine Schaltung normal 10A Pulsstrom hat, fließen entweder 10A Pulsstrom (wenn alles in Ordnung ist) oder Kurzschlussstrom von weit über 20A (wenn ein Fehler auftritt). Und genau bei diesem Fehler soll dein Schutz dafür sorgen, dass der FET nicht abraucht. Der eigentliche Überstrom (z.B. 15A statt 10A) wird in der eigentlichen Stromregelung erkannt. Gruß,
Sinn und Zweck dürfte sein: Wozu erst moderne Mosfets mit auf immer niedrigeren und noch niedrigeren R(DS)on züchten und verbauen, wenn dann im ungestörten Dauerbetrieb STÄNDIG Verlustleistung am Fühlerwiderstand anfällt? Die Schaltung liefert immerhin eine Diagnosemöglichkeit, Gerät geht dann auf "Störung". Grössere Kühlkörper unnötig. Vor rund 30 Jahren führte National Semiconductor eine Reihe von "Smart Switches" in ihrem Typenspektrum ein, selber Zweck.
Nichtverzweifelter schrieb: > selber Zweck Bez. D. Ausführungen unbedingt, doch Highside-Switch/-S-Relay hier auch zw. PFC und Downstream, oder @ Solarstrom an diversen Stellen, durch die erlaubten gut 600VDC. (Dazu passend: Rechteck-SOA-IGBTs.) Seit kurzem EOL, trotz genannter bester Anwendbarkeit @ Dauer-Ein.
oder so schrieb: > Dazu passend: Rechteck-SOA-IGBTs. Square RBSOA bedeutet normalerweise auch NPT (beliebig parallelisierbar bei Bedarf, wg. d. hier eh wünschenswerten positiven V_f-Anstiegs mit T).
oder so schrieb: > Bez. D. Ausführungen unbedingt, doch Highside-Switch/-S-Relay hier > auch zw. PFC und Downstream, oder @ Solarstrom an diversen Stellen, > durch die erlaubten gut 600VDC. (Dazu passend: Rechteck-SOA-IGBTs.) > Seit kurzem EOL, trotz genannter bester Anwendbarkeit @ Dauer-Ein. Was soll uns dieser hier aufgeschichtete Worthaufen sagen ?
MaWin zitierte mich im Beitrag #6337856: > Bez. D. Ausführungen unbedingt, doch Highside-Switch/-S-Relay hier > auch zw. PFC und Downstream, oder @ Solarstrom an diversen Stellen, > durch die erlaubten gut 600VDC. Diese Beispiele waren 1. Darlegung der >= Netzspannungs-Tauglichkeit (hierbei für @Nichtverzweifelter / andere Ratgeber gedacht gewesen), weshalb ich die Kürzel so auch für ausreichend gehalten hatte. Für den TO andererseits (der bis zuletzt dieser Schaltung die Funktion oder Daseinsberechtigung ganz absprechen hatte wollen) hatte ich diese als "eventuell interessant klingende Kürzel" ausführen wollen, um zu Recherche und/oder Nachfragen zu animieren. ("EOL=End of Life" sowie "@" hatte ich dagegen für bekannt gehalten.) Ich hatte das für gar nicht so blöd gehalten, meine Schreibfaulheit bei Gelegenheit sinnvoll zu verwenden/verwandeln. Alles Kappes? :(
Bitte melde dich an um einen Beitrag zu schreiben. Anmeldung ist kostenlos und dauert nur eine Minute.
Bestehender Account
Schon ein Account bei Google/GoogleMail? Keine Anmeldung erforderlich!
Mit Google-Account einloggen
Mit Google-Account einloggen
Noch kein Account? Hier anmelden.
