Hi, ich habe zwei Heizstrahler mit jeweils 2000W. Ich möchte aber nur jeweils ca. 1000W haben. Wie kann ich das am einfachsten, was muss ich beachten. 230V / AC (3Phasen vorhanden) Wenn ich eine Diode einbaue, welche sollte ich nehmen, was muss ich dabei beachten? Kühlung? oder geht's noch einfacher? In reihe schalten, dann wäre ich bei 500-550W... an 380/400V in reihe wäre ich bei 1300W...wäre auch ok...aber an 230V wäre mir lieber, dann muss ich nicht strippen ändern... Danke Gruß Maddin
Und einen handelsüblichen Steckdosendimmer/Leistungsregler/<andere Verkaufsbezeichnung> willst du nicht benutzen, weil? Maddin schrieb: > Wenn ich eine Diode einbaue, welche sollte ich nehmen, was muss ich > dabei beachten? Kühlung? Na, Spannungsfestigkeit und Strombelastbarkeit und Kühlung müssen ausreichen
was schrieb: > weil? keine Ahnung, auf die Idee bin ich noch nicht gekommen...oder, naja, ich habe zwei Strahler, bräuchte ich zwei Dimmer, hmmm, aber hätte was... Gruß
Hi, ich bin mir nicht sicher, ob man Heizstrahler so leicht regeln kann. Erst ab einer gewissen Temperatur beginnen die Strahler gut IR-Strahlung zu emittieren. Außerdem haben sie wohl einen temperaturabhängigen Widerstand. Naja, falls die es mit der Diode ausprobierst: Min. 10A und für 240V, d.h. Sperrspannung sollte ruhig bei mindestens 375V liegen und eher 16A, wenn keine kleinere Sicherung davor ist. An der Diode werden aber bestimmt 3,5W bis 7W an Wärme abfallen. Also muss sie entsprechend gekühlt werden. Der Kühlkörper muss vermutlich geerdet werden. Wenn es zwei Heizstrahler gibt würde ich die positive Welle auf den einen Strahler legen und die negative Welle auf den anderen Strahler. Dann wird es wenigstens etwas gleichmäßiger belastet. Gruß Daniel
DanielF schrieb: > negative Welle auf den anderen Strahler. > Dann wird es wenigstens etwas gleichmäßiger belastet. auch eine gute Idee - klasse! danke. Oliver S. schrieb: > Einfach nur einen benutzen geht nicht? zwei Sitzplätze...leider nicht. Habe hier IXYS 2x101-06, wohl etwas überdimensioniert...mal sehen was ich noch finde...
Maddin schrieb: > zwei Sitzplätze...leider nicht. Umweltsau! Genau wie die ganzen Gasheizpilze, überall sollen wir Energie sparen und da wird sie buchstäblich rausgeschmissen! Zieht ein Pullover an oder nehmt ne Decke!
Wütend schrieb: > überall sollen wir Energie sparen Selber Schuld wenn du dauernd auf irgendwelche Ideologie reinfällst. Natürlich macht es keinen Sinn Energie zu verschwenden, aber sich zu wärmen ist eben keine Verschwendung. Und Gas gibts genug. Kannste glauben. > Zieht ein Pullover an oder nehmt ne Decke! Genau. Während andere bei der Formel 1 um die Wette im Kreis fahren, friere ich lieber, weil "wir" ja Energie sparen sollen.
Maddin schrieb: > ich habe zwei Heizstrahler mit jeweils 2000W. Ich möchte aber nur > jeweils ca. 1000W haben. Wie kann ich das am einfachsten, Einen ausschalten.
Cyblord -. schrieb: > Selber Schuld wenn du dauernd auf irgendwelche Ideologie reinfällst. Ich habe eigentlich bisher gedacht, dass du zwar jemand bist der gerne provoziert, aber durchaus intelligent. Jetzt hast du gerade eindrucksvoll das Gegenteil bewiesen. Man lernt nie aus.
Wütend schrieb: > Ich habe eigentlich bisher gedacht, dass du zwar jemand bist der gerne > provoziert, aber durchaus intelligent. > Jetzt hast du gerade eindrucksvoll das Gegenteil bewiesen. Ach Gott, wenn ich einen Euro hätte für jeden Neunmalklugen der diesen Satz raushaut... Und jetzt sei ruhig noch ein wenig weiter wütend und spare Energie. Jeder braucht ja eine Aufgabe im Leben, nech?
Wütend schrieb: > Genau wie die ganzen Gasheizpilze, überall sollen wir Energie sparen und > da wird sie buchstäblich rausgeschmissen! Da kennst du Australien nicht, da werden ganze Strassenzüge damit geheizt, sogar vor einer geschlossenen Bankfiliale (zu vermieten) liefen diese Heizer. Aber die haben auch riesige Kohlevorräte. Die müssen ja auch irgendwo hin. Georg
Nimm einen KBPC2504 Brückengleichrichter und benutze nur 2 Dioden davon. Ist nicht teuer, schon isoliert und lässt sich auch gut auf einen Kühlkörper schrauben.
Moin, Entweder Kondensator mit 120µF oder Spule mit 84mH in Reihe zu so einem Strahler schalten... Duck & Wech WK
DanielF schrieb: > ich bin mir nicht sicher, ob man Heizstrahler so leicht regeln kann. > Erst ab einer gewissen Temperatur beginnen die Strahler gut IR-Strahlung > zu emittieren. Dann erzähle mal in welcher Energieform die hineingesteckte Energie dann den Strahler verlässt? Klar, wenn er eine 'gewisse Temperatur' hat, heizt er mehr als wenn er weniger Temperatur hat - aber wollte das der TO nicht sowieso?
>Dann erzähle mal in welcher Energieform die hineingesteckte Energie dann >den Strahler verlässt? Die fließt auf dem Rückleiter wieder zurück ;-)
HildeK schrieb: > Dann erzähle mal in welcher Energieform die hineingesteckte Energie dann > den Strahler verlässt? Sie erwärmt die Luft hinter dem Strahler, was meist nicht gewünscht wird.
bei 1kW und einer Diode wird dir über kurz oder lange dein Energieversorger auf die Zehen steigen. Du suchst eine Wellenpaketsteuerung!
HildeK schrieb: > Dann erzähle mal in welcher Energieform die hineingesteckte Energie dann > den Strahler verlässt? Beispielsweise per ganz gewöhnlicher Kühlung durch die vorbei streichende Umgebungsluft (Konvektion).
Klaus K. schrieb: > Du suchst eine Wellenpaketsteuerung! Oder gar 2 davon, damit der Sitznachbar seine persönliche Komfort Zone erreicht.
Klaus K. schrieb: > bei 1kW und einer Diode wird dir über kurz oder lange dein > Energieversorger auf die Zehen steigen. Woher soll der das wissen? Vorausgesetzt man hat noch einen klassischen Zähler, der nicht nach Hause telefoniert.
Obligatorischer Hinweis: Der so modifizierte Heizlüfter darf dann aber nur noch auf privatem Gelände benutzt werden, weil: Wenn man nur halbe Wellen macht, kommt das Netz ins Schwimmen. :))
Wütend schrieb: > Ich habe eigentlich bisher gedacht, dass du zwar jemand bist der gerne > provoziert, aber durchaus intelligent. > Jetzt hast du gerade eindrucksvoll das Gegenteil bewiesen. > > Man lernt nie aus. Finde ich nicht! Denk mal nach
Maddin schrieb: > ich habe zwei Heizstrahler mit jeweils 2000W. Ich möchte aber nur > jeweils ca. 1000W haben. Dann zu in ein Land mit 120V.
Dieter W. schrieb: > Nimm einen KBPC2504 Brückengleichrichter und benutze nur 2 Dioden davon. > Ist nicht teuer, schon isoliert und lässt sich auch gut auf einen > Kühlkörper schrauben.
1 | ,--------HS1---, |
2 | | | |
3 | ,---|>---o---<|---, | |
4 | | | | |
5 | 230V/AC o---o o--x +----o 230V/AC |
6 | | | | |
7 | `---<|---o---|>---` | |
8 | | | |
9 | `--------HL2---` |
So? Gruß
Wellenpaketsteuerung und dann die beiden wechselweise mit 50% ED einschalten.
Ja, so. Das ergibt bis auf den Anlaufknick der Dioden nur eine Verzerrung duch die Differenz der Leistungen beider Heizungen. Und über die 120V denken wir doch bitte noch mal nach...
Dieter W. schrieb: > Und über die 120V denken wir doch bitte noch mal nach... Wären dann wohl eher 162V. In welchem Land gibt es diese Netzspannung? Dann würde ich glatt meinen Job an Nagel hängen, mein Haus verkaufen und umziehen, dann ist endlich alles gut. Gruß M.
Tilo R. schrieb: > ellenpaketsteuerung und dann die beiden wechselweise mit 50% ED > einschalten Wo gibt's die zu kaufen? Oder müsste ich da dann selber was basteln? Gruß, M.
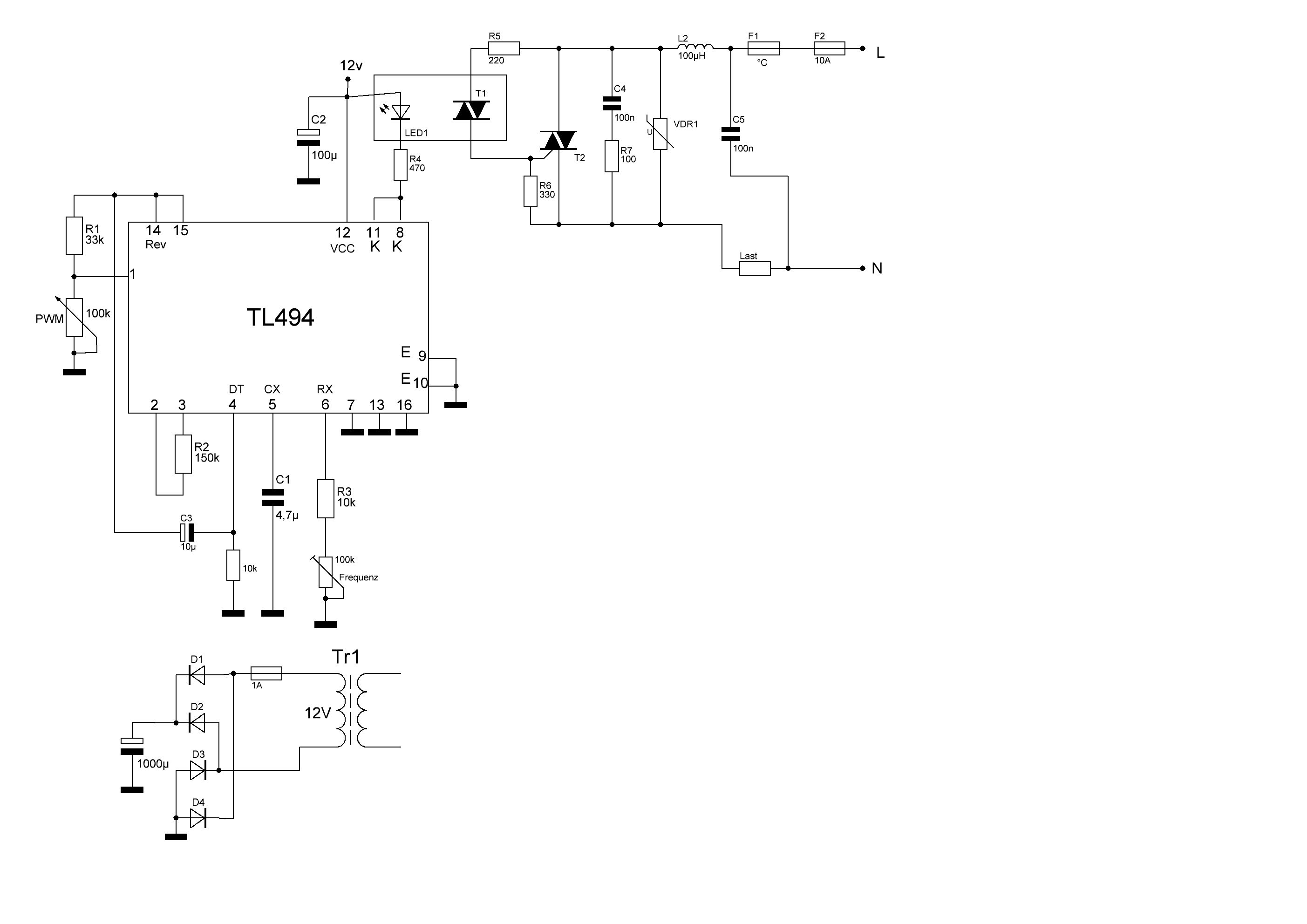
Maddin schrieb: > Wo gibt's die zu kaufen? Oder müsste ich da dann selber was basteln? Kann man selbst basteln ,wenn man Zeit und Ahnung von Netzspannung hat. Du kannst das Ganze als Tutorial betrachten oder auch versuchen es tatsaechlich in die Praxis umzusetzen. Beachte:Ich bin da wie Trump: I don't take any responsibility.... Den Schaltungsteil mit dem NE555 findet man in diesem Kaestchen: https://www.ebay.de/itm/12V-8A-PIR-Sensor-LED-Strip-Light-Switch-Dimmer-Brightness-Controller-Power-Save/311399192482?hash=item4880d697a2:g:JxkAAOSw3ItbMvUG Du muesstest ein paar Werte entsprechend meiner LTspice-Simulation anpassen. Groessere Erklaerungen moechte ich jetzt dazu aber nicht abgeben(ausser jemand moechte wissen wie es funktioniert)-es sollte fuer jeden Elektroniker klar sein was zu tun ist und wenn nicht:Finger weg von der Schaltung.Mit 230V ist nicht zu spassen..... Den Leistungsteil musst du separat aufbauen.Aber immerhin nimmt dir das "Kaestchen" schon ne Menge Arbeit ab.... Den Schaltplan des Ebaydimmers findest du im Anhang.Hab den Dimmer selbst nie gekauft,kann also nur zu 90% sicher sein,dass der Plan stimmt.... Das Poti habe ich uebrigens in der Simulation mit den 2 Widerstaenden R8,R10 nachgebildet.
Maddin schrieb: > So? Ja. Und x kannst du auch noch nach links zu 230V/AC durchverbinden. Dann sind alle 4 Dioden im Einsatz und jeweils 2 parallel geschaltet.
Bei Glühlampen habe ich mal einfach zwei in Reihe geschaltet. Klappte prima.
Mit einem Schütz im 10 Sekundentakt umschalten zwischen den beiden Heizstrahlern.
Stefan ⛄ F. schrieb: > Bei Glühlampen habe ich mal einfach zwei in Reihe geschaltet. Klappte > prima. Das ist dann aber tatsächlich nur noch ein Viertel der Leistung pro Verbraucher, weil sich die Spannung und der Strom pro Verbraucher halbiert.
Sytemverlierer schrieb: > Maddin schrieb: > ich habe zwei Heizstrahler mit jeweils 2000W. Ich möchte aber nur > jeweils ca. 1000W haben. > > Dann zu in ein Land mit 120V. Autsch. Grundlagen der Elektrik sind dir offenbar fremd. Deine Schule bestand aus Singen und Klatschen ? Hslbe Spannung macht halben Sttom, Leistung ist Strom x Spannung also dann geviertelt.
DanielF schrieb: > Außerdem haben sie wohl einen temperaturabhängigen Widerstand. Nö. Das sind in guter Näherung rein ohmsche Widerstände. Natürlich haben sie durch die reine Länge des Drahtes ein wenig Induktivität, aber die ist bei 50Hz vernachlässigbar.
Thermische Zeitkonstanten liegen fast im Minutenbereich, kann man problemlos mechanisch lösen, oft sieht man einen Bimetallschalter. So tun das Wasserkocher, Ölradiatoren, Eierkkocher und dergleichen mehr einfach gestrickte Gerätschaften die Dinge erwärmen. Man findet sie unter "Bimetallschalter" oder manchmal auch "klixxon". Es gibt sie mit festen Schaltschwellen oder einstellbar. Wenn das also irgenwie in dem Fall sinnvoll möglich ist, das wäre die seit >100 Jahren bewährte Lösung. Alternativ kann man einfach ein Zeitrelais nehmen. Also auch PWM, aber im mit einem Takt im zig Sekunden Bereich. Der Vorteil ist, dass solche Lösungen simpel sind, und nicht so viele EMV-Probleme machen, wie eine Phasenanschnittsteuerung mit 2kW.
Ich hatte mal zum Schnapsbrennen einen elektrisch beheizten Topf (20l), der eigentlich zum Einkochen gedacht war, mit einer Phasenanschnittsteuerung ausgestattet, um die Leistung zu regulieren. Der Topf hatte ca. 1,8kW, das Modul war für etwa 2kW vorgesehen. Hat prima geklappt. Ich weiß aber nicht mehr so genau, wo ich das her hatte. Entweder Conrad oder ELV. Man musste es natürlich noch mit einem Poti und einem (relativ kleinen) Kühlkörper ausstatten. Vielleicht ist es sowas was du brauchst. Dann legst du dich nicht auf eine immer gleiche Leistung fest.
Leute, ihr seid mal wieder auf dem besten Wege, dem TO die von ihm schon richtig erdachte, einfache Lösung auszureden. Stattdessen soll er sonstewas für Schaltungen bauen/kaufen. Das ist zum Himmel schreiender Unsinn! Er braucht einzig und allein ne Diode. Und kein Schwein merkt, oder interessiert sich sogar für diese ungleichmäßige Belastung des Netzes. Da ist jedes Schaltnetzteil schlimmer. Ferner besitze ich selbst mehrere gekaufte Heizgeräte, die genau dieses Problem mit ner Diode lösen. Das ist einmal ein Fön, und einmal eine Heißluftpistole. Ihr solltet mal aufhören, regelrecht nach neu verordnetem Blödsinn zu fragen. Wenn ihr so weiter macht, werden uns bald sogar noch Zeitfenster zum Ka*ken zugeteilt!
Dergute W. schrieb: > Entweder Kondensator mit 120µF Das möchtest Du noch einmal nachrechnen. Als Denkanstoß: Spannung und Leistung haben irgendwas mit Quadrat zu tun ... für 1000W sind 160V notwendig, dem C bleiben 70V. Klaus K. schrieb: > bei 1kW und einer Diode wird dir über kurz oder lange dein > Energieversorger auf die Zehen steigen. > Du suchst eine Wellenpaketsteuerung! Weiter vorne gab es eine klügere Idee: Jeweils eine Diode davor und damit beide Halbwellen zu nutzen. Sytemverlierer schrieb: > Dann zu in ein Land mit 120V. Oh oh ... die Spannung und die Leistung, Fachrechnen fünf. Tilo R. schrieb: > Wellenpaketsteuerung und dann die beiden wechselweise mit 50% ED > einschalten. Klingt wichtig! Auf Deutsch: Zwei Dioden, eine sorum und eine andersrum. Stefan ⛄ F. schrieb: > Bei Glühlampen habe ich mal einfach zwei in Reihe geschaltet. Klappte > prima. Beide werden dunkler, gut gemacht. Aber die Grundlagen dazu, Herr Ohm kommt aus dem Grab und mit dem Knüppel zu Dir. Uwe S. schrieb: > Leute, ihr seid mal wieder auf dem besten Wege, dem TO die von ihm schon > richtig erdachte, einfache Lösung auszureden. Stattdessen soll er > sonstewas für Schaltungen bauen/kaufen. Das ist zum Himmel schreiender > Unsinn! Es ist üblich, dass Leute Tipps geben, die selbst einfache Grundlagen der Elektrik nicht verstanden haben. > Er braucht einzig und allein ne Diode. > Und kein Schwein merkt, oder interessiert sich sogar für diese > ungleichmäßige Belastung des Netzes. Nimm2 ... wenn beide Heizungen laufen, ist die Last wieder gerade.
Im Endeffekt bleibt nur ein Power-Dimmer, der nicht im Handel erhältlich ist, aber leicht selbst zu bauen...
Klaus K. schrieb: > bei 1kW und einer Diode wird dir über kurz oder lange dein > Energieversorger auf die Zehen steigen. > Du suchst eine Wellenpaketsteuerung! Wegen einer Anwendung interessiert das keine Sau! Lothar M. schrieb: > Stefan ⛄ F. schrieb: >> Bei Glühlampen habe ich mal einfach zwei in Reihe geschaltet. Klappte >> prima. > Das ist dann aber tatsächlich nur noch ein Viertel der Leistung pro > Verbraucher, weil sich die Spannung und der Strom pro Verbraucher > halbiert. Geht das schon wieder los! Die Leistung ist immer noch das Integral unter der Kurve. Wenn du da eine Fläche abschneidest, bleibt genau eine Hälfte der Fläche übrig.
Mani W. schrieb: > Im Endeffekt bleibt nur ein Power-Dimmer, der nicht im Handel > erhältlich ist, aber leicht selbst zu bauen... Klar ist der erhältlich! Aber meine Schachtel mit abgeernteten Staubsauger-Reglern läuft über. Einbaufertig für neue Projekte.
Die Frage ist dann nur mehr, wie sich ein eventuell eingebauter Lüfter verhält...
Moin, Manfred schrieb: > Das möchtest Du noch einmal nachrechnen. > Als Denkanstoß: Spannung und Leistung haben irgendwas mit Quadrat zu tun > ... für 1000W sind 160V notwendig, dem C bleiben 70V. Das glaube ich nicht, Tim. Manfred schrieb: > Oh oh ... die Spannung und die Leistung, Fachrechnen fünf. <Loriot>Ach</Loriot> SCNR, WK
Mani W. schrieb: > Im Endeffekt bleibt nur ein Power-Dimmer, der nicht im Handel > erhältlich ist, aber leicht selbst zu bauen... ja möglichst einer der mit pwm arbeitet. mit einem tl494 ist das besonders einfach machbar. dazu noch ein ssr mit zc modul und gut isses. ich häng mal nen schaltplan und zwei layout mit ran. das 230v~ netzspannung gefährlich ist nur noch zum schluß.
Hallo,
danke für die vielen Tips, ich würde im ersten Schritt mal diese Lösung
wählen: Gleichrichter in der Größenordnung habe ich da, kein Ding.
,--------HS1---,
__________|___________ |
| | | |
| ,---|>---o---<|---, | |
| | | | |
230V/AC o-+-o o--` o----o 230V/AC
| | |
`---<|---o---|>---` |
| |
`--------HL2---`
Das einzige was mich daran stört ist das ich eine Verpackung für den
Gleichrichter brauche, es muss ja so sein dass ich mit starrer Leitung
dran kann und das der Bereich berührungsgeschützt ist, gleichzeitig muss
die wärme gut weg kommen und darf das Gehäuse nicht zum schmelzen
bringen...
Gruß
M.
1234567890 schrieb: > Mit einem Schütz im 10 Sekundentakt umschalten zwischen den beiden > Heizstrahlern. da würde ich dann doch nochmal schauen, ob man das nicht auch lautlos schalten kann
MaWin schrieb: > Hslbe Spannung macht halben Sttom, Leistung ist Strom x Spannung also > dann geviertelt. naja, in dem Fall hat man ja keine Spannung, sondern nur die Wunschleistung und den Widerstand der Heizstrahler...(mal davon ausgegangen das der konstant ist, was er nicht ganz ist, weil das ding bei halber Leistung nicht so heiß wird... demnach dann U =wurzel(P*R) oder in diesem Fall: Die Spannung ist bei halber Leistung (1000W statt 2000W) dann immer 230V/wurzel(2) also ~162V. Ist fies, kann man schnell drüber stolpern... Gtruß M.
● J-A V. schrieb: > da würde ich dann doch nochmal schauen, > ob man das nicht auch lautlos schalten kann ...und man könnte mal sehen wie lange das Schütz das dann mit macht... M.
Klar: Ersetze Schütz durch fetten Triac mit Ansteuerung im Nulldurchgang. Bei zwei Heizstrahlern mal zwei, aber mit gemeinsamer Ansteuerung. Dann im Sekundentakt abwechselnd jede der beiden Stufen ansteuern und fertig ist die Wellenpaketsteuerung.
Maddin schrieb: > ● J-A V. schrieb: >> da würde ich dann doch nochmal schauen, >> ob man das nicht auch lautlos schalten kann > > ...und man könnte mal sehen wie lange das Schütz das dann mit macht... > > M. das kommt natürlich noch dazu
Uwe S. schrieb: > Leute, ihr seid mal wieder auf dem besten Wege, dem TO die von ihm schon > richtig erdachte, einfache Lösung auszureden. Stattdessen soll er > sonstewas für Schaltungen bauen/kaufen. Das ist zum Himmel schreiender > Unsinn! Er braucht einzig und allein ne Diode. Vollkommen richtig. Sinngemäß wollte ich das selbe schreiben. Außer: Wenn immer 2 Strahler eingeschaltet sind, ist nicht einmal das Netz schief belastet. Deswegen einzig sinnvoll: [code] ,--------HS1---, | | ,---|>---o---<|---, | | | | 230V/AC o---o-----------------o o----o 230V/AC | | | `---<|---o---|>---` | | | `--------HL2---` [code/] TO Maddin hat's eingesehen. Es gibt zwar einige Ansätze für technisch mögliche, aber unnötig komplexe Lösungen, aber der Rest ist überflüssige Geschreibsel. Aber noch ein Aspekt, der weiter oben auch schon anklang: Je geringer die Temperatur des Heizkörpers ist, desto geringer ist die Abgabe der Wärme durch Strahlung im Verhältnis zu Konvektion. Ich fürchte, ein mit 1000 W gespeister 2000 W Heizstab ist fast kein Strahler mehr, er erwärmt nur noch Luft die nach oben aufsteigt und verschwindet. Gibt es keine Heizstrahler mit 2 Stäben? Meine Eltern hatten so einen im Bad. Ein dünner Stab für 1000 W, ein dickerer für 2000 W.
vielleicht könnte man es auch erstmal mit Rotlicht Wärmelampen versuchen. 100Watt richtig platziert machen auch warm.
A) Wie würdet Ihr das einbauen? Basis: Schuppen Holzbalken oben. B) Wie groß würdet Ihr den Kühlkörper wählen? Ich habe eine NYM 5x1,5mm² zum Gleichrichter/Diodenpaket eingeplant (L, HS1,HS2). Danke. Gruß M.
Der Zahn der Zeit schrieb: > Ich fürchte, ein mit > 1000 W gespeister 2000 W Heizstab ist fast kein Strahler mehr, er > erwärmt nur noch Luft die nach oben aufsteigt und verschwindet. werde ich berichten - die Dinger sind angebaut. M.
Der Zahn der Zeit schrieb: > TO Maddin hat's eingesehen. Glücklicherweise! Aber meist läuft es so, daß der TO auf irgendeinen theoretischen Quark von hier hört, und diesen mit viel Aufwand umsetzt. Oder es gleich ganz bleiben lässt, obwohl er dem Ziel anfangs ganz nahe war. Der Zahn der Zeit schrieb: > Je geringer > die Temperatur des Heizkörpers ist, desto geringer ist die Abgabe der > Wärme durch Strahlung im Verhältnis zu Konvektion. Vermutlich steckt da noch ein Quadrat drin. Sprich, halbe Heizleistung = 1/4 Strahlungsleistung. Wäre aber auch egal, weil der Mensch generell ein lausiger Temperatursensor ist. Wenn der TO also von der halben gewünschten Wärmeleistung spricht, dann meint er eigentlich irgendwas zwischen 1/5 und 4/5 des unveränderten Heizstrahlers.
Manfred schrieb: >> Entweder Kondensator mit 120µF > > Das möchtest Du noch einmal nachrechnen. > Als Denkanstoß: Spannung und Leistung haben irgendwas mit Quadrat zu tun > ... für 1000W sind 160V notwendig, dem C bleiben 70V. > Oh oh ... die Spannung und die Leistung, Fachrechnen fünf. > Es ist üblich, dass Leute Tipps geben, die selbst einfache Grundlagen > der Elektrik nicht verstanden haben. Ja, es ist an der Zeit, das Du Deine deutlichen Lücken in "Grundlagen der Elektrotechnik" beseitigst, bevor Du andere belehren willst.
An die Kollegen, die hier eine Dimmer (Phasenanschnitt) empfehlen: Die sind in dieser Leistungsklasse Verboten. Aus dem gleichen Grund wäre eine unsymmetrische Belastung durch Dioden nicht erlaubt - das wurde korrekt berücksichtigt. Nochmal zu den Glühlampen: Möglicherweise habe ich den TO missverstanden. Er hat zwei Heizstrahler mit jeweils 2000W. Um die Leistung zu halbieren, könnte er einfach einen davon aus schalten. Das will er aber nicht, also will er wohl nicht von 4000W auf 2000W runter kommen, sondern von 4000W auf 1000W. Daher kam mein Vorschlag, sie einfach in Reihe zu schalten. Bei Glühlampen ist das Resultat allerdings doch etwas heller, weil die Glühwendel einen PTC Effekt haben. Wie jemand anderes weiter oben schon schrieb, ist dieser Effekt bei Heizstrahlern weniger stark ausgeprägt.
> Rotlicht Wärmelampen
geben eine prima Unterbodenbeleuchtung fuer den Schreibtisch.
Dimmer davor nicht vergessen. Sonst gibt es Schweissfuesse...
sparfux schrieb: > Dimmer davor nicht vergessen Nochmal: Dimmer sind in dieser Leistungsklasse verboten! Schweißfüße bekomme man so oder so, wenn sie glühen. Das sind nämlich Heizstrahler, die geben fast die gesamte Leistung als Wärme ab und nur einen winzigen Bruchteil als sichtbares Licht.
Bei A--n gibt es 230 V Dimmer mit 2-4 oder 6 KW .Solche 2Kw habe ich
gekauft
a.2,95E.Aber man muss sie noch in ein sicheres Gehäuse einbauen
Gruß Hans
Stefan ⛄ F. schrieb: > also will er wohl nicht von 4000W auf > 2000W runter kommen, sondern von 4000W auf 1000W. Nein, er will von 2*2000W auf 2*1000W runter, erster Satz im Eröffungsbeitrag: Maddin schrieb: > ich habe zwei Heizstrahler mit jeweils 2000W. Ich möchte aber nur > jeweils ca. 1000W haben.
Beitrag "Re: Heizleistung 2000W halbieren" Ich denke ich werde das Teil so in eine Dose einkleben/montieren dass der mit der Metallfläche außen ist und die Pins nach Innen rein stehen. Dann draußen noch einen KK drauf und innen in der Dose dann verkabeln... KKKKKKKKKKKKKKKKKKKKKKKKKKK KKKKK ___________ KKKKKK | GR o. Diode | ,--------==|=========|==--------, | Dose | | | --NYM --------|| || | | \________________/ | --------------------------------------- Gruß M.
...vorhin mal geschaut, das Teil hat im kalten Zustand wie erwartet etwa 2,6 Ohm... Also ist es wie bei einer Glühlampe (es ist ja auch eine), etwa zehnfacher Einschaltstrom... Das wären dann 86A - hmm, der GR hat max 12,5, oder? Die werden so wohl nicht fließen, da Leiterquerschnitt etc, aber dennoch... Vielleicht nehme ich dann doch meine Diode/Diodenpaar: https://www.conrad.de/de/p/ixys-standarddiode-dsei2x101-06a-sot-227-4-600-v-96-a-160716.html Liegt ja hier rum... Gruß M.
Uwe S. schrieb: > Vermutlich steckt da noch ein Quadrat drin. Sprich, halbe Heizleistung = > 1/4 Strahlungsleistung. Richtig ist die 4. Potenz: https://de.wikipedia.org/wiki/Stefan-Boltzmann-Gesetz Nicht vermuten, 5 Sekunden für Google investieren.
..und dann bissie Temperatur und Leistung vermischen? Die elektr. Verlustleistung wird natürlich auch abgestrahlt. Wo soll sie sonst bleiben.
Dergute W. schrieb: >> ... für 1000W sind 160V notwendig, dem C bleiben 70V. > Das glaube ich nicht, Tim. Ich heiße nicht Tim, aber korrekt rechnen kannst Du trotzdem nicht. (Es sind 280µF notwendig). Maddin schrieb: > Die Spannung ist bei halber Leistung (1000W statt 2000W) > dann immer 230V/wurzel(2) also ~162V. > > Ist fies, kann man schnell drüber stolpern... Danke, Du scheinst hier der einzige zu sein, der das verstanden hat. Deine Schaltung 30.07.2020 08:30 wurde schon vorher vorgeschlagen, genau so geht das mit dem geringst möglichen Aufwand. Wird da etwas getrocknet oder sollen sich kleine Schweinchen wohlfühlen? Harald W. schrieb: > Ja, es ist an der Zeit, das Du Deine deutlichen Lücken in "Grundlagen > der Elektrotechnik" beseitigst, bevor Du andere belehren willst. Den gebe ich Dir gerne zurück. 2000 Watt an 230 Volt sind ungefähr 9 Ampere. Der Heizkörper hat also rund 26 Ohm. Für 1000 W / 26 Ohm braucht man 162 Volt. Das ergibt kurz über 6 Ampere. Jetzt wirst Du mir mal vorrechnen, wie das mit 120µF als kapazitivem Vorwiderstand funktionieren soll. Ich wiederhole mich: Manfred schrieb: > Es ist üblich, dass Leute Tipps geben, > die selbst einfache Grundlagen > der Elektrik nicht verstanden haben. Maddin schrieb: > ...vorhin mal geschaut, das Teil hat im kalten Zustand > wie erwartet etwa 2,6 Ohm... Wer misst misst Mist - erwartet sind 26 Ohm. Kalt mögen es evtl. ein paar Ohm weniger sein, mit 2,6 Ohm liegst Du Faktor 10 daneben.
Wenn beide Strahler identisch sind? Was spricht gegen in serie schalten?
Edward C. schrieb: > Wenn beide Strahler identisch sind? > Was spricht gegen in serie schalten? Lerne Grundlagen der Elektrotechnik und Rechne. Lesen könnte auch helfen, weiter vorne wurde bereits erklärt, dass das nicht zum gewünschten Ergebnis führt.
Manfred schrieb: > > Lerne Grundlagen der Elektrotechnik und Rechne. Du solltest in diesem Punkt lieber etwas zurückhaltender sein. Auf 280µF kann man nur kommen, wenn man die komplexe Rechnung nicht verstanden hat. R+C in Serie ist hier meist das erste Beispiel in GET...
Moin, Manfred schrieb: > Jetzt wirst Du mir mal vorrechnen, wie das mit 120µF als kapazitivem > Vorwiderstand funktionieren soll. Och nee. Wenn du das machst, ist das sicher unterhaltsamer. SCNR, WK
John D. schrieb: > kann man nur kommen, wenn man die komplexe Rechnung > nicht verstanden hat. Danke für Deinen Beitrag , der mich auf den Weg bringt. Ich habe die Phasenverschiebung übersehen, die Lastspannung ist ja ziemlich groß. Wenn ich die Quadrate rechne ... bekomme ich rund 160V am Vorkondensator und dann passt das mit 120µF. Dergute W. schrieb: > Och nee. Wenn du das machst, ist das sicher unterhaltsamer. John D. (drake) war so nett, das passende Stichwort zu benennen - das hättest auch Du schon tun können.
Moin, Manfred schrieb: > das > hättest auch Du schon tun können. Natuerlich haette ich das tun koennen. Aber warum soll ich das tun, wenn hier einer als Einleitung gleich mal locker flockig im Rundumschlag (fast) alle des nicht-rechnen-koennens bezichtigt? Und weiter Vollgas gibt, obwohl er nicht Tim heisst. Ich heisse uebrigens auch nicht Al. SCNR, WK
Manfred schrieb: > Wer misst misst Mist - erwartet sind 26 Ohm. > Kalt mögen es evtl. ein paar Ohm weniger sein, mit 2,6 Ohm liegst Du > Faktor 10 daneben. Faktor 10 gilt für Halogenlampen. Bei den Quarzheizern wirds wohl der Faktor 3...6 sein.
Harald W. schrieb: > Faktor 10 gilt für Halogenlampen. > Bei den Quarzheizern wirds wohl der Faktor 3...6 sein. Ich habe meine Prüfbirne in der Nähe, klassische Glühlampe 220 V / 100 W, da messe ich 42 Ohm - wäre etwa Faktor 11 kalt zu warm. Macht rund 5 Ampere Anlaufstrm, die thermische Trägheit des Glühfadens dürfte sehr gering sein. Ein Heizlüfter 2000 W / 230 V zeigt mir kalt 25 Ohm, das wäre kein erkennbarer Temperaturkoeffizient. Am 2200 Watt Wasserkocher messe ich ebenfalls ca. 25 Ohm, also auch einen TK gegen null. Ich kann mir nicht vorstellen, dass sich ein Heizer mit 2,6 Ohm = 88 A Anlaufstrom einschalten lässt, ohen dass der Leitungsschutzschalter auslöst.
Sytemverlierer schrieb: > Maddin schrieb: >> ich habe zwei Heizstrahler mit jeweils 2000W. Ich möchte aber nur >> jeweils ca. 1000W haben. > > Dann zu in ein Land mit 120V. Dann hat er aber nur je etwas mehr als 500W. Da muss dann doch noch eine Decke oder ein Kuscheltier (zu teuer?) her!
Moinsen, warum nicht einfach mal eine Reihenschaltung ausprobieren und schauen, obs reicht? Ja, der TO hat explizit Halbierung geschrieben, aber manchmal muss man einfach mal Zahlen Zahlen sein lassen und schauen, ob eine einfache Lösung nicht vielleicht doch okay ist. Dann ists halt nur 1/4.
Edward C. schrieb: > Wenn beide Strahler identisch sind? Was spricht gegen in serie schalten? Hatte ich auch schon vorgeschlagen. Dann kommt man auf etwas mehr als 1000W, es sollen aber 2000W Gesamtleistung verteilt auf zwei Geräte werden.
nicht"Gast" schrieb: > Dann ists halt nur 1/4. und bei 2 Geräten zusammen in Reihe machen beide dann halb soviel wie eins auf "Vollfeuer"
● J-A V. schrieb: > nicht"Gast" schrieb: >> Dann ists halt nur 1/4. > > und bei 2 Geräten zusammen in Reihe > machen beide dann halb soviel wie eins auf "Vollfeuer" jo, der TO hat aber auch klar gemacht, dass es nicht darum geht einen Raum zu heizen, sondern Sitzplätze und es mit 2KW pro Platz zu warm wird.
selbst bei 1kW pro Sitz bekommt das Wort A...schbacken eine neue Bedeutung!
Hi, ich bin bei der Bezeichnung Heizstrahler von einer IR-Quelle ausgegangen. Also beispielsweise ein Quarz-Heizstrahler oder Quartz-Halogen-Heizstrahler. Der Quarz-Halogen-Heizstrahler macht kurzwelligere IR-Strahlung und hat einen Wolframdraht der bis zu 2600°C warm wird. Da gehe ich von aus, dass der Widerstand sich ähnlich wie bei einer Halogenlampe verhält. Der Quarz-Heizstrahler ist etwas anderes aufgebaut und hat daher vermutlich ein anderes Temperaturverhalten. Ein Heizlülfter ist für mich ein dicker Widerstand, der die Luft hauptsächlich durch Konvektion erwärmt und damit überhaupt nicht vergleichbar. Gruß Daniel
DanielF schrieb: > Da gehe ich von aus, > dass der Widerstand sich ähnlich wie bei einer Halogenlampe verhält. Der PTC Effekt ist dort wesentlich schwächer ausgeprägt, als bei Halogenlampen.
Hallo, es handelt sich um Heizstrahler mit einer Röhre. Es geht um Sitzplätze in einer halb überdachten Terrasse. In reihe ist zu gering, parallel zu heftig. Deswegen diese Anfrage! Manfred schrieb: > Ich kann mir nicht vorstellen, dass sich ein Heizer mit 2,6 Ohm = 88 A > Anlaufstrom einschalten lässt, oben dass der Leitungsschutzschalter > auslöst. Behauptet ja auch keiner. Zudem kommen Leitungswiderstände und Auslösecharakteristik der Automaten...In meinem Fall ist es sogar ein "C16A" Automat, da ich eine große Flex habe und "B" das nicht "mag". Jedoch würden die Strahler auch an "B" kein Problem machen, denke ich, denn der Moment ist zu kurz... https://de.wikipedia.org/wiki/Leitungsschutzschalter Ich werde aber die DSEI Diode nehmen, dann muss ich mir keinen Kopf machen. Weiß jemand ob man Ringkabelschuhe direkt auf starres 1,5mm² quetschen kann, bzw. was dabei zu beachten wäre? Möchte mir die weitere Übergangsstelle gern sparen (also von Flex auf starr etc...) Habe diese Zange: https://www.reichelt.de/crimpzange-flachstecker-crimpzange-fsh-p24698.html?&trstct=pos_0&nbc=1 und so einen Schuh: https://www.reichelt.de/ring-kerbschuhe-fuer-m5-rot-rk-r-5-p142770.html?&trstct=pos_0&nbc=1 Gruß M.
ich weiss nur eines: es gibt Probleme die ICH zum Glück nicht habe...
Maddin schrieb: > in einer halb überdachten Terrasse. > > In reihe ist zu gering, parallel zu heftig. Deswegen diese Anfrage! Das paßt dann vielleicht mal für eine bestimmte Außentemperatur.
Maddin schrieb: > Es geht um Sitzplätze > in einer halb überdachten Terrasse. Du könntest sicher auch mit zwei Spiegeln arbeiten, die die Wärmestrahlung EINES unveränderten Strahlers halbieren... Wie genau die aufzustellen sind, hängt natürlich davon ab, ob die Personen nebeneinander sitzen, oder sich gegenüber. Im einfachsten Fall genügten schon Metallplatten, die du halbwegs blank polierst.
Manfred schrieb: > ● J-A V. schrieb: >> es gibt Probleme die ICH zum Glück nicht habe... > > wen interessiert das? 3 mal darfst du raten!
Grundsätzlich: Heizstrahler: kleine Oberfläche, die aber so heiss wie möglich werden soll, damit der Strahlungsanteil gegenüber der Konvektion dominiert. Priorität bei der Wahl der Metalllegierung = Geringe Neigung zur Oxidation. Temperaturabhängiger Widerstandswert wird u.U in Kauf genommen Heizlüfter: 100% Konvektion, Draht muss nicht besonders heiss werden. Priorität bei der Wahl der Metalllegierung = TemperaturUNabhängiger Widerstandswert (z.B Konstantandraht) um Einschaltsromspitzen zu vermeiden. Konstantan wird auch dort verwendet, wo eine simple aber halbwegs genaue Regelung der zugeführten Leistung nötig ist, die dann einfach spannungsgesteuert erfolgen kann. Wenn man einen Draht halbwegs gut gegen Konvektion isoliert (z.b geschlossenes mit Reflektoren ausgestattetes transparentes Gehäuse) wird sich das Gleichgewicht der Leistungsabgabe automatisch in Richtung mehr Strahlung verschieben. Alle Energie, die nicht konvektiv abgeführt werden führt zu einer weiteren Erwärmung des Drahtes bis das negative Feedback durch T^4 zu greifen beginnt. (oder aber der Draht schmilzt). Sofern der Strahler so gebaut ist, dass bei 2000W nur ein Bruchteil der Leistung durch Konvektion abgegeben wird, wird auch bei halber Leistung die allermeiste Energie in Form von Strahlung abgegeben werden, der Konvektion-Anteil bleibt in allererster Näherung konstant (T^4 vs. T^1).
MaWin schrieb: > Hslbe Spannung macht halben Sttom, Leistung ist Strom x Spannung also > dann geviertelt. also bräuchte man ja nur gemäß Titel die Spannung auf 70,7% zu bringen ;) es soll ja spar(same) Trafos geben
Maddin schrieb: > Weiß jemand ob man Ringkabelschuhe direkt auf starres 1,5mm² > quetschen kann Das ist nicht gerade mein Spezialgebiet, aber 1. Die von dir verlinkte Zange ist eine Crimpzange, keine Quetschzange, und passt nicht zum Schuh. 2. Crimpen von starren Leitern widerspricht heftigst dem Prinzip des Crimpens und deswegen bin ich davon überzeugt, dass so eine Idee eher haarsträubend ist. 3. Auch beim Quetschen bin ich halbwegs sicher, dass das nicht ok ist, denn das massive Kupfer hätte zu wenig Elastizität und würde sich nicht verdrängen lassen. Ich lasse mich aber auch gerne korrigieren. Eine Idee zur Vermeidung eines weiteren Übergangs habe ich auch nicht. Ich meine, löten darf man in solchen Installationen auch auf keinen Fall.
Der Zahn der Zeit schrieb: > Crimpen von starren Leitern definiere star! auch in üblichen 10mm² sind keine besondersflexible Innenadern und auch die werden am Ende gecrimpt. Ich muss beim Crimpen nur dafür sorgen das es genug gefüllt ist und alles passt, dann kann man auch 1,5mm crimpen, erlaubt oder nicht, wenn es fachlich ausgeführt ist und die 1,5mm nicht wackeln ist eine Crimpverbindung gasdicht und nichts oxidiert, die Kontaktgabe ist optimal.
Maddin schrieb: > Weiß jemand ob man Ringkabelschuhe direkt auf starres 1,5mm² > quetschen kann, bzw. was dabei zu beachten wäre? Da würde ich eher mit ner Rundzange ne Öse biegen.
Ich habe gerade 33°C in der Wohnung. Auf Heizstrahler habe ich keine Lust.
Hi, ich habe nun die o.g. Doppeldiode genommen welche ich bereits anfangs vorgeschlagen hatte … in eine Abzweigdose, Kühlfläche nach außen, draußen einen Kühlkörper ran mit WLP, Ringösen gebogen, Schraubbefestigung... Läuft gut. Danke. M.
Maddin schrieb: > Läuft gut. Mit einer Doppeldiode? du wolltest doch 2000W halbieren? wieviel W hast du nun?
Joachim B. schrieb: > Mit einer Doppeldiode? > du wolltest doch 2000W halbieren? Siehe Beitrag "Re: Heizleistung 2000W halbieren"
Joachim B. schrieb: > du wolltest doch 2000W halbieren? Falsch, ich wollte 2x 2000W halbieren. Joachim B. schrieb: > wieviel W hast du nun? 2x 1000Watt, wie erwartet. Etwas drüber... Gruß M.
mit dieser Doppeldiode: Beitrag "Re: Heizleistung 2000W halbieren" Beitrag "Re: Heizleistung 2000W halbieren" hatte ich ja mehrfach erwähnt, aber hat keinen interessiert... M.
Joachim B. schrieb: > danke ich habe zu danken, die Idee mit dem Brückengleichrichter ist sicher auch eine gute Lösung, es wirft nur für meinen Fall Probleme auf: A) Die Verdrahtung von starren Kupferdrähten an die Autokontakte B) Einschaltstrom auf Dauer u.U. ein Problem (denke aber nicht). C) Montageloch in der Mitte, für einen Abzweigdosendeckel eher schlecht zu montieren, da mitten in der Wärme. Deswegen die Diode und weil ich sie eh hier habe. Gruß M.
Maddin schrieb: > hatte ich ja mehrfach erwähnt, aber hat keinen interessiert... nicht traurig sein, wenn zu jeder Antwort die Mitleser danieder knien, um dieses seltene Glück Deiner Lösung zu preisen
Bitte melde dich an um einen Beitrag zu schreiben. Anmeldung ist kostenlos und dauert nur eine Minute.
Bestehender Account
Schon ein Account bei Google/GoogleMail? Keine Anmeldung erforderlich!
Mit Google-Account einloggen
Mit Google-Account einloggen
Noch kein Account? Hier anmelden.







