Hallo HW Spezies, ich bin am Ende mit meinem Latein und bräuchte mal Infos was hier falsch läuft. Zu Strommessung (0-3A) habe ich einen Operationsverstärker INA180A3 (Gain100) eingesetzt. Die Referenzspannung des ADC (ATTINY3216) ist 4096mV weshalb am Eingang ein 13mR Widerstand eingeschleift ist, dort sollten dann max. 40mV abfallen was eine Strommessung von bis zu 3A ermöglicht. Der Verbraucher ist über einen schaltbaren MOSfet an Vcc angeschlossen. Soweit die Theorie. Nun stelle ich aber fest das die Geschichte ganz und gar nicht so funktioniert wie ich es mir vorstelle. Im Ruhebetrieb (nichts angeschlossen) kommen aus dem INA bereits zyklisch 400mV heraus. Als Verbraucher habe ich einen Motorregler mit Glühbirne angeschlossen, im Beispiel werden max 100mA entnommen. Der Regler scheint getaktet zu sein, sollte mE aber nicht schlimm sein da die Versorgungsspg. synchron zur Lastseite abfällt. Der Ausgang des OP’s haut aber volle Spannung raus. Wer weiss Rat ? vg, Thomas
Ich kann mir nicht vorstellen, dass der INA180 mit C6 = 100nF, direkt am Ausgang, zurecht kommt. Du soltest ihn mit einem Widerstand entkoppeln. Gerhard
Hi. Das richtige Package eingekauft? Den gibt es mit zwei unterschiedlichen Pinbelegungen.
Datenblatt Seite 8: Maximum capacitive load No sustained oscillation 1 nF
Hallo Ihr Beiden, recht herzlichen Dank für Eure Beiträge, der C ist tatsächlich die Ursache für das Schwingen auf der Phase. Das habe ich völlig übersehen. Ohne C oder mit gebremsten (1K in Reihe mit 10nF, 1nF nicht verfügbar) macht am Ozzi keinen Unterschied, die Kurve ist nun sauber. Was mir aber ein Rätsel bleibz ist warum überhaupt eine Sägezahlkurve entsteht. Die Differenz zwischen Ein und Ausgang ist ja nahe 0, auch wenn der Regler gepulst Strom entnimmt.
Thomas L. schrieb: > Zu Strommessung (0-3A) habe ich einen Operationsverstärker INA180A3 > (Gain100) eingesetzt. Das sieht man deinem Schaltbild aber nicht an. Das Schaltzeichen für einen OP ist ein Dreieck (Ausgang ist ein Winkel). https://de.wikipedia.org/wiki/Operationsverst%C3%A4rker
Ja ok hast Recht, Schande über mich ... ist in Wirklichkeit ein Spezial IC zum Strom messen, Typ: "current-sense amplifiers" Das Prinzip dürfte mE aber das gleiche sein, eine Spg. Differenz wird verstärkt ...
my2ct schrieb: > Das Schaltzeichen für einen OP ist ein Dreieck Für das veraltete Symbol hast du Recht. Das neue, aktuelle Symbol ist rechteckig. https://www.elektronik-kompendium.de/sites/bau/0209092.htm
my2ct schrieb: > Das sieht man deinem Schaltbild aber nicht an. Das Schaltzeichen für > einen OP ist ein Dreieck (Ausgang ist ein Winkel). Ja, und weil manche Computer zu dumm sind, um Dreiecke zu zeichnen, zeichnen sie statt dessen Rechtecke.
npn schrieb: > Das neue, aktuelle Symbol ist rechteckig. > https://www.elektronik-kompendium.de/sites/bau/0209092.htm Die Webseite muss wohl schon etwas älter sein. Die DIN 40900 ist schon längst wieder Geschichte. Der Sinn von Schaltzeichen, die von der Form her alle gleich aussehen und sich nur durch ein kleines Symbol/Zeichen in irgendeiner Ecke unterscheiden, hat sich mir noch nie erschlossen. Die Lesbarkeit wird dadurch nicht besser DIN hin oder her. Man muss nicht jede Modeerscheinung mit machen. Guck dir mal die Schaltzeichen für Digitaltechnik nach IEC 60617-12 (ehemals DIN 40 700) an. Großer Kasten und klein hingequetscht ein "&", "≥" oder was auch immer. Welchen Sinn macht es, den wesentlichen Teil maximal klein darzustellen. Der komische Kasten oben im Schaltplan hat allerdings auch mit dem alten DIN Einheitskasten nichts zu tun, sondern ist einfach nur chaotisch, i.e. kein Schaltzeichen, dass geeignet ist, der schnellen Erfassbarkeit eines Schaltplans zu dienen.
> Der Sinn von Schaltzeichen, die von der Form her alle gleich aussehen > und sich nur durch ein kleines Symbol/Zeichen in irgendeiner Ecke > unterscheiden, hat sich mir noch nie erschlossen. Mir hat mal ein Professor im Studium erklaert das die dadurch besser gedruckt werden koennen. Vermutlich mit Kettendruckern oder Typenrad. Hat sich aber wohl nicht durchgesetzt. :-) Wie auch immer, der Schaltplan ist so schlecht das ich mir nicht die Muehe machen ihn anzuschauen und ich kann auch nicht glauben das man selbst auf eine Loesung des Problems kommt wenn man so unstrukturiert denkt/zeichnet. Ansonsten wuerde ich empfehlen solche Schaltungen erstmal in LT-Spice aufzubauen und da einmal zu simulieren. Gerade als Anfaenger! Olaf
Olaf schrieb: > Ansonsten wuerde ich empfehlen solche Schaltungen erstmal in LT-Spice > aufzubauen und da einmal zu simulieren. Gerade als Anfaenger! Prinzipiell stimme ich dem zu, gebe aber zu Bedenken, das eine Simulation nur so gut ist, wie ihr Modell. Beim INA180 scheint das Modell ganz brauchbar zu sein, irgendwo bei 5 nF Last fängt es kräftig an zu schwingen...
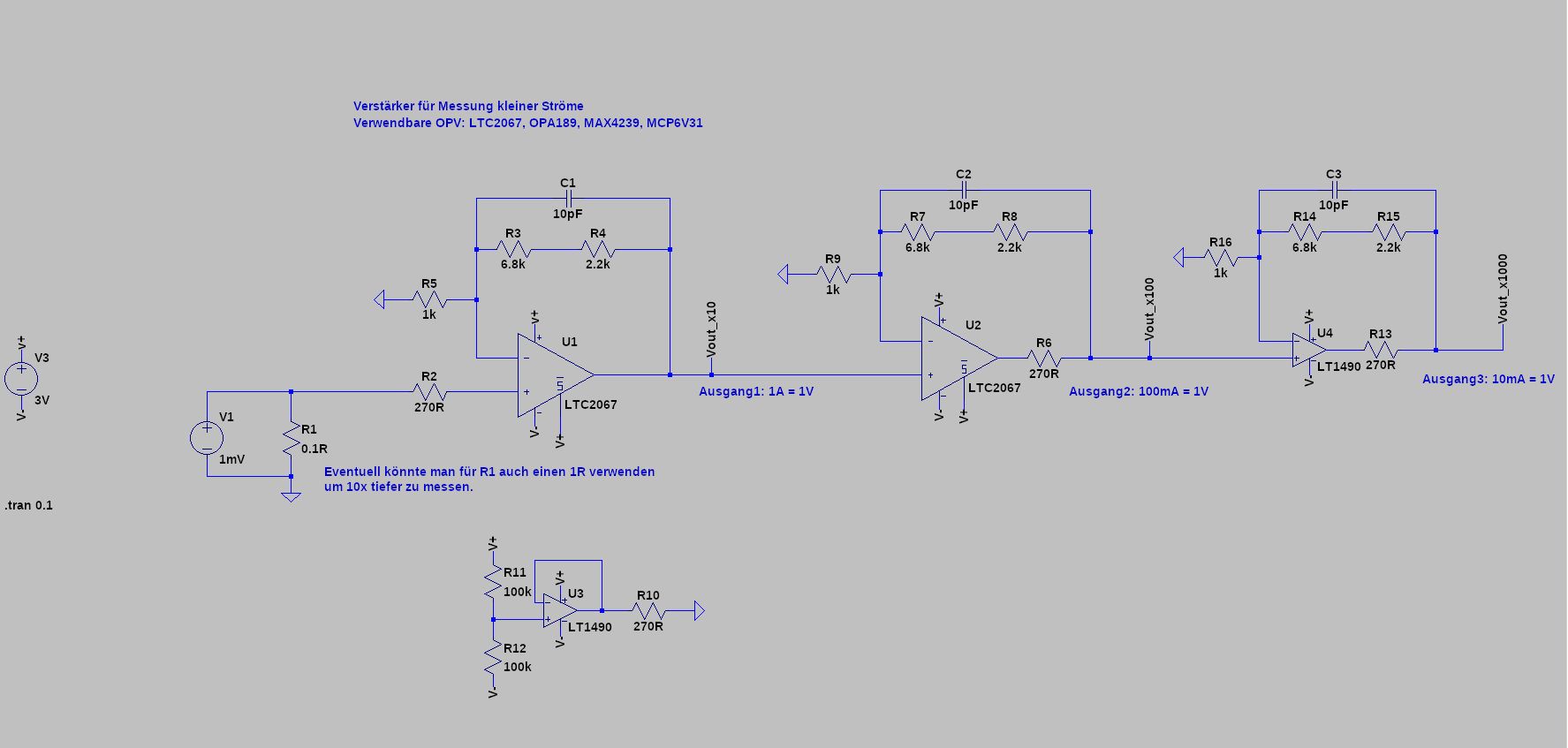
> Prinzipiell stimme ich dem zu, gebe aber zu Bedenken, das eine > Simulation nur so gut ist, wie ihr Modell. DAs gilt immer. Ich weiss noch wie ich als dummer Student als erstes eine Spule simuliert habe und die Simulation damals totaler Quatsch war. (hat sich erst gebessert als die Spule einen kleinen Innenwiderstand bekommen hat) Allerdings bei einfachen Standardsachen mit OPVs liegt man IMHO heute in aller Regel richtig. Klar, wenn ich jetzt behaupte "immer" springen hier sofort drei Leute mit irgendeinem Gegenbeispiel aus dem Gebuesch. :) > Beim INA180 scheint das Modell ganz brauchbar zu sein, irgendwo bei 5 nF > Last fängt es kräftig an zu schwingen... Auch das gehoert IMHO zu den Grundlagen die ein Anfaenger lernen muss. Man kann erstmal davon ausgehen das ein OP niemals eine Kapazitaet am Ausgang vertraegt. Und wenn es anders ist dann steht das bestimmt lobend im Datenblatt. Ansonsten, ohne selbst ins Datenblatt geschaut habe, kommt mir der Verdacht das der OP fuer so schnelle Pulse vielleicht schon etwas langsam ist. Ich hab lustigerweise selbst letzte Woche etwas aehnliches gebaut. Das ist im Prinzip eine schamlose Kopie von Dave Microcurrent, allerdings hab ich die Schalter rausgeworfen und es mit dem MCP6V31 und LT1490 aufgebaut weil die schonmal rumlagen. Und weil eine haelfte des LT1490 uebrig war sogar 1000x Verstaerkung. Zu meiner grossen Ueberraschung funktioniert die Schaltung gut. Sogar mit irgendwelchen Widerstaenden die nur 1% haben. Bandbreite dann 20khz. Offsetfehler in der letzten Stufe (aus dem Gedaechtnis) 20-30mV. Verstaerkungsfehler so wenig das ich mir nicht die Muehe gemacht habe es genau auszurechnen. Wie gesagt, ich war positiv ueberrascht! Daher vielleicht mal den Tip an den TO, wenn man Bandbreite braucht die Verstaerkung auf zwei OPs aufteilen. Olaf
Bitte melde dich an um einen Beitrag zu schreiben. Anmeldung ist kostenlos und dauert nur eine Minute.
Bestehender Account
Schon ein Account bei Google/GoogleMail? Keine Anmeldung erforderlich!
Mit Google-Account einloggen
Mit Google-Account einloggen
Noch kein Account? Hier anmelden.







