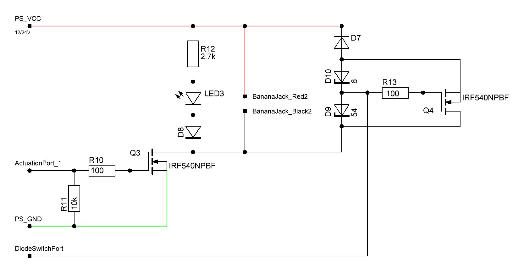
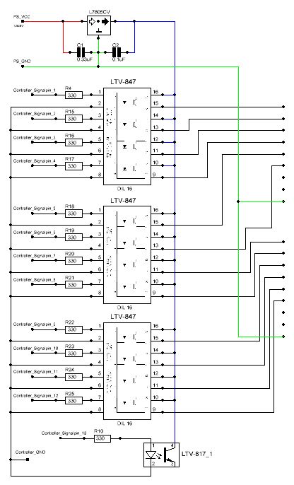
Hallo, vorab - ja, zu Treibern gibt es etliche Beiträge und ich habe zig davon durchgelesen, "meine" Antwort war aber nicht dabei. Ich hab mir auch die Treiberübersicht angesehen (https://www.mikrocontroller.net/articles/MOSFET-%C3%9Cbersicht#MOSFET-Treiber). Ich hab kürzlich eine Protoplatine mit 12 Mosfets aufgebaut, die direkt vom Arduino Mega über die PWM-fähigen Ports angesteuert werden. Ich brauch von den Platinen noch die eine oder andere, bevor ich ins PCB gehe möchte ich aber die richtigen Teile in meiner Schaltung und bin auch dankbar für Hinweise, falls ich Fehler in den Schaltungen habe. Ich habe zum einen den Plan der Leistungsendstufe mit den umschaltbaren Freilaufdioden angehängt und zum anderen den Plan, wie ich vom Arduino über Optokoppler und Treiber (der fehlt im Plan noch) an die Leistungsendstufe rangehe. Hier der Kasus Knaxus. Ich Anfänger wollte erst einfach mit zwei ULN2803A rangehen um das Ausgangssignal der Optokoppler auf die 13 FETs zu bringen (12 Leistungsendstufen + 1 Diodenumschaltung) - bis ich im Datenblatt sah, dass der ULN nur gegen Masse schaltet. Bringt mir bei den n-channel FETs nicht viel, oder? Schritt 1: Was ist richtig? a) Die n-channel FETs sind Low-Side Schalter, daher brauche ich Low-Side Treiber (="Treiber für Low-Side Schalter). b) Die n-channel FETs sind Low-Side Schalter, das Gate muss aber nicht gegen GND gezogen werden sondern gegen "U > Uth", daher brauche ich High-Side Treiber Schritt 2: Welchen Treiber nehmen? Sollte kompakt sein (idealerweise Multi-channel in gemeinsamem Gehäuse) und preiswert und wenns geht als TO220/DIP/DIL (damit ich mit Stecksockeln arbeiten kann). Geschaltet werden soll pro Kanal ein IRF540NPBF, der hat nur ~75nC Qg, wird mit 5V angesteuert, die maximale PWM Frequenz die ich brauchen werde liegt auch nur bei <10kHz. Um "hinreichend steile" Flanken zu haben gehe ich davon aus, dass ich das Gate in einem Zehntel einer Pulsdauer umladen muss. Dann käme ich auf rund 38mW Umladeleistung bzw. einen Strom von nur rund 7,5mA hin(Formeln von (https://www.mikrocontroller.net/articles/Treiber)) Mit dem Arduino könnt ich das direkt, aber bei den Optokopplern hab ich da meine Bedenken, weil ich die nur mit <<10mA versorgen will (damit alle Kanäle gleichzeitig ohne Überlastung des Arduino an sein können) und dann mit worst-case 50% ratio nur 5mA Umladestrom bekäme. Auch weiß ich nicht, ob die die Verlustleistung auf Dauer abkönnen. Gefunden habe ich: http://www.mikrocontroller.net/part/MCP1407, da bräuchte ich aber (da single-channel) zwölf pro Platine -> weder kompakt noch preiswert da stark überdimensioniert. Danach fand ich den MIC4428 (https://de.rs-online.com/web/p/mosfet-treiber/1770422/). Zwei Kanäle für ~50cent, DIL-8. --> Wäre der für den Fall technisch geeignet, hab ich was übersehen? --> Gibt es vielleicht was geeigneteres / noch kompakteres? Oder gibt es gar ein nicht-invertierendes Pendant zum ULN2803A? Sorry für den vielen Text :)
Benjamin J. schrieb: > Ich habe zum einen den Plan der Leistungsendstufe mit den umschaltbaren > Freilaufdioden angehängt und zum anderen den Plan, wie ich vom Arduino > über Optokoppler und Treiber (der fehlt im Plan noch) an die > Leistungsendstufe rangehe. Dummerweise kann man auf deinem "Plan" nichts entziffern. Kannst du das mal in einer Auflösung anhängen, wo man auch was erkennt? Und von 12 identischen Schaltungen braucht man auch nur eine zu sehen. "Umschaltbare Freilaufdioden" klingt auch merkwürdig. Vermutlich eine blöde Idee. Freilaufdioden muß man eigentlich weder um- noch abschalten. Falls sie irgendwo mal nicht gebraucht werden, dann stören sie zumindest nicht. Man würde sie also einfach immer vorsehen. Und fertig. > Hier der Kasus Knaxus. Ich Anfänger wollte erst einfach mit zwei > ULN2803A rangehen um das Ausgangssignal der Optokoppler auf die 13 FETs > zu bringen (12 Leistungsendstufen + 1 Diodenumschaltung) - bis ich im > Datenblatt sah, dass der ULN nur gegen Masse schaltet. Bringt mir bei > den n-channel FETs nicht viel, oder? Der ULN2803 ist vollkommen falsch, ja. > Schritt 1: Was ist richtig? > a) Die n-channel FETs sind Low-Side Schalter, daher brauche ich Low-Side > Treiber (="Treiber für Low-Side Schalter). Ja. > b) Die n-channel FETs sind Low-Side Schalter, das Gate muss aber nicht > gegen GND gezogen werden sondern gegen "U > Uth", daher brauche ich > High-Side Treiber Das ist nicht die Bedeutung von "H-Side Treiber" > Schritt 2: Welchen Treiber nehmen? Sollte kompakt sein (idealerweise > Multi-channel in gemeinsamem Gehäuse) und preiswert und wenns geht als > TO220/DIP/DIL (damit ich mit Stecksockeln arbeiten kann). > Geschaltet werden soll pro Kanal ein IRF540NPBF, der hat nur ~75nC Qg, > wird mit 5V angesteuert, die maximale PWM Frequenz die ich brauchen > werde liegt auch nur bei <10kHz. 10kHz ist vergleichsweise viel. Oder - je nach Betrachtungsweise - wenig. Für Motoren oder LED zu viel. Andererseits zu wenig, um außerhalb des Hörbereichs zu sein. Und warum ausgerechnet das Urgestein IRF540? Der möchte 10V U_gs sehen für einen garantierten R_ds_on. Das bedeutet, du brauchst einen MOSFET-Treiber für 12V Betriebsspannung. Hast du überhaupt eine solche Betriebsspannung auf der "anderen" Seite der Optokoppler? Warum überhaupt Optokoppler? In 99.9% der Fälle, wo hier ein (nach eigener Aussage) Anfänger Lasten mit einem Arduino schalten will, sind Optokoppler vollkommen unnötig. > Um "hinreichend steile" Flanken zu > haben gehe ich davon aus, dass ich das Gate in einem Zehntel einer > Pulsdauer umladen muss. Dann käme ich auf rund 38mW Umladeleistung bzw. > einen Strom von nur rund 7,5mA Das ist falsch. Bei einer 10kHz PWM ist zwar die Periodendauer 100µs. Die Impulslänge kann aber deutlich kürzer sein. Wenn du 1% PWM erreichen willst, dann ist die Impulsdauer nur noch 1µs. Entsprechend brauchst du nicht 7.5mA, sondern 750mA. > Gibt es vielleicht was geeigneteres / noch kompakteres? Wenn du dich statt für die uralten IRF540 für aktuellere Logic-Level MOSFET entscheiden würdest, und wenn du mit der PWM-Frequenz auf etwas realistischere Werte gehen würdest, dann würden 74HC Treiber wie z.B. 74HC240 (8 Kanäle in DIP20) ausreichen.
Benjamin J. schrieb: > Geschaltet werden soll pro Kanal ein IRF540NPBF, der hat nur ~75nC Qg, > wird mit 5V angesteuert Nein, ein IRF540 möchte mit ca. 10V angesteuert werden. Bei <10kHz PWM tun es einige Milliampere Umladestrom, aber wenn man einen 50% CTR Optokoppler mit weniger als 10mA beschickt, hat man auch weniger als 5mA zum Umladen. Da kann ein Treiber nicht schaden. Üblich wäre so was wie MC34152, der hat schon 30k pull down am Eingang und 100k am Ausgang eingebaut, so dass ein Phototransistor zwischen VCC und Input reicht. Es sind halt nur 2 Treiber im DIP Gehäuse, einer mit 7 ist mir unbekannt. Deine Schaltung sieht ziemlich unsinnig aus. D8 und die ganze Beschaltung von Q4.
Axel S. schrieb: > Dummerweise kann man auf deinem "Plan" nichts entziffern Das wird völlig überbewertet. Warum sollte man das Bild vorm Hochladen kritisch auf Nutzbarkeit prüfen?
Benjamin J. schrieb: > Hier der Kasus Knaxus. Nein. Der Kasus Knaxus ist: anstatt seitenweise darüber zu labern, was du bauen willst, hättest du in wenigen Zeilen Text die technischen Kennwerte spezifizieren sollen, die deine Schaltung am Ende erreichen soll. Mit an Sicherheit grenzender Wahrscheinlichkeit könnte man dann Bauteile finden, mit denen sich die Schaltung dramatisch vereinfacht. Im Idealfall zu genau 12 MOSFETs+12 Pulldown-Widerständen+12 Freilaufdioden. Fakt ist jedenfalls schon mit den verfügbaren Informationen, dass das Geraffel zur Umschaltung der Dioden überflüssig ist, dazu hat Axel S. bereits die Begründung gegeben. Fakt ist ausserdem, dass sehr wahrscheinlich die Optokoppler nutzlos bis störend sind. Auch dies wurde bereits mehrfach angemerkt. Und was nun die Treiber betrifft, fehlen einfach noch zwei grundlegende Informationen: 1) Welcher Strom soll am Ende durch die MOSFETs geschaltet werden? 2) Mit welcher Spannnung wir der "Arduino Mega" betrieben? Diese Informationen benötigt man, um wirklich passende FETs auszusuchen. Und aus den Eigenschaften dieser FETs und der (immerhin spezifizierten) maximalen Schaltfrequenz kann man dann ableiten, ob überhaupt irgendwelche Treiber nötig sind.
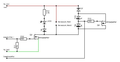
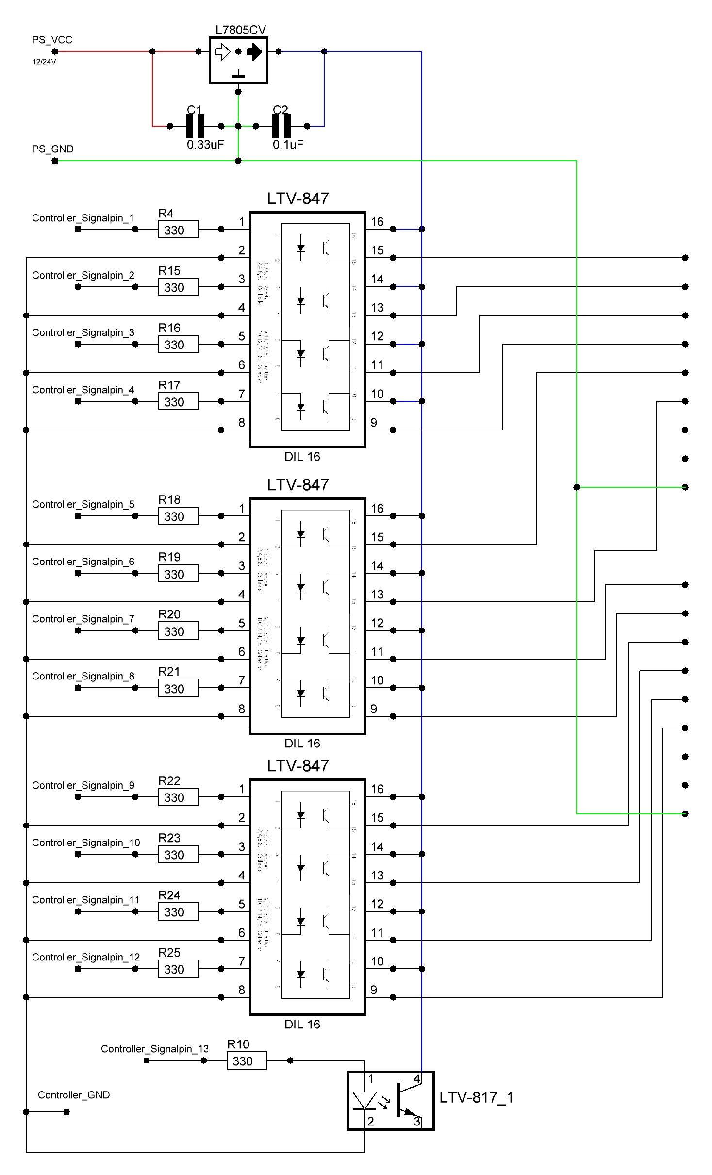
Guten Morgen, vorab - so viel Schelte hatte ich nicht erwartet, aber offenbar verdient. Und ja, ich bin Anfänger, fachfremd und auf eure Hilfe angewiesen. Das mit den Schaltplänen war wirklich unachtsam, war mein erster Export mit neuer Schaltplansoftware. Hier nochmal in besserer Auflösung. Ich machs jetzt mal so wie von c-hater vorgeschlagen, ich schreib euch statt "seitenweise Text" mal "in Kürze" die Requirements: - Ansteuerung mit Arduino Mega oder Due (+Pegelwandlermodul), 5V Ansteuerspannung gehen an die Leistungsendstufe. Pro Kanal soll der Controller nicht mehr als 10mA Last sehen, da alle 12 Kanäle zeitgleich ansteuerbar sein sollen. - Der Ansteuercontroller ist vor jeglichem Fehlverhalten der Leistungsendstufe zu schützen, da auf Ihm auch Messdaten erfasst werden, die bei Ausfall der Leistungsendstufe (durch Bauteilversagen/Prüflingsversagen/...) erhalten bleiben müssen. - Geschaltet werden sollen 12 Prüflinge (Induktive Lasten), wahlweise im On/Off oder im PWM-Betrieb (Peak-and-hold). - Die Betriebsspannung der Prüflinge beträgt je nach Typ 12 oder 24V - Die Prüflinge müssen einzeln ansteuerbar sein. - Die Prüflinge mit PWM-Betrieb müssen mit langsamer Löschung betrieben werden (<1,5V Freilaufdioden-Durchlassspannung), damit das Betriebsverhalten der Prüflinge träge wird / sich in der Off-Time der PWM nicht verändert - Die Prüflinge mit On/Off-Betrieb müssen mit schneller Löschung betrieben werden (~60V Zenerspannung in der Klammerschaltung am Prüfling beim Abschalten) um möglichst schnelle Betriebszustandsänderung am Prüfling zu erreichen - Die FETS müssen einen UDS >/= 100V von aufweisen um durch den Spannungspeak beim Abschalten (60V Zener gegenüber Potenial = bis zu 84V gegenüber GND) nicht zerstört zu werden. - Die PWM-Frequenz der Prüflinge mit PWM-Betrieb kann je nach Typ zwischen wenigen hundert Hz bis zu mehreren tausend Hz reichen und ist vom Prüfling und dessen späterer Serienverwendung vorgegeben. Das PWM Signal kommt direkt vom Arduino. - Die Leistungsendstufe soll in der Lage sein, alle Prüflingstypen aus obigen Anforderungen gleichsam zu bedienen (eine Karte für alle Anwendungen) - Die Leistungsendstufe soll das Ein- und Abschalten jedes Prüflings eine Milliarde Mal aushalten. Nein, das ist kein Schreibfehler. Jeder Prüfling muss ein paar hundert Millionen Male betätigt werden und die Karte soll nicht nach einem Durchgang "Müll" sein. - Die Prüflinge mit On/Off-Betrieb müssen im Bereich mehrerer zehn Hz geschaltet werden können, nehmen wir mal 40Hz an. Insbesondere die Zener-Dioden werden dabei durch die häufige Abschaltung thermisch stark belastet und sind entsprechend auszulegen. Bei Prüflingen mit PWM-Betrieb muss durch die langsame Löschung zwar weniger Energie durch die Diode gehen (Strom durch Prüfling fällt in Off-time nicht ganz ab), dafür aber Öfter (mit der PWM-Frequenz). Die Freilaufdiode ist entsprechend auszulegen. - Der Strom durch einen Prüfling beim Abschalten kann 6A erreichen. Die Induktivität des Prüflings kann im Bereich mehrerer zehn mH liegen, nehmen wir mal 50mH als gegeben an. - Die Leistungsendstufe soll ohne excessive Kühlung* im Dauerbetrieb auskommen. Daher sollen die FETs einen möglichst kleinen RDSon aufweisen, annahmsweise <50mOhm. *: TO220 Gehäuse "stehend" montiert, Kühlung maximal durch einen Lüfter, aber ohne Kühlkörper auf den Halbleitern (zwecks Bauraum). - Parallel zu jedem Prüfling soll eine kleine Status-LED auf der Platine betrieben werden um Auskunft über den Schaltzustand zu geben. - Die 12 Leistungsendstufen sollen gemeinsam auf einer 160x100mm Platine Platz finden, alternativ auf mehreren 160x100mm Platinen mit Abstandshaltern (nicht bevorzugt aufgrund schlechterem Luftstrom zur Kühlung) Beim IRF540NPBF hab ich mich vertan. Ich bin natürlich gewillt diesen auszutauschen. Die Schaltung bekommt wahlweise (je nach Prüfling) 12 oder 24V, die ich mit dem LT7805 auf eine stabile 5V Ansteuerspannung für den FET reduziere. Ich könnte alternativ auch "non-logic-level" FETs verwenden, wenn es einen LT7810 gäbe, den LT7812 kann ich bei 12V möglicher Eingangsspannung nicht verwenden weil der laut Datenblatt ein paar Volt mehr braucht um 12V sicher zu "erzeugen". Mit LM317 wiederum geht es meinem Verständnis nach nicht ohne die Schaltung jeweils mit Poti oder umschaltbarem Festwiderstand auf die Betriebsspannung 12 oder 24V einzustellen und das möchte ich vermeiden, ist eine Fehlerquelle für den Betrieb. Ich hoffe das war jetzt vollständiger und klarer als mein Eingangspost, leider aber nicht kürzer. Wär die Aufgabe einfacher wäre ich damit nicht hier :)
Benjamin J. schrieb: > - Ansteuerung mit Arduino Mega oder Due (+Pegelwandlermodul), 5V > Ansteuerspannung gehen an die Leistungsendstufe. Pro Kanal soll der > Controller nicht mehr als 10mA Last sehen, da alle 12 Kanäle zeitgleich > ansteuerbar sein sollen. Einfach. > - Der Ansteuercontroller ist vor jeglichem Fehlverhalten der > Leistungsendstufe zu schützen, da auf Ihm auch Messdaten erfasst werden, > die bei Ausfall der Leistungsendstufe (durch > Bauteilversagen/Prüflingsversagen/...) erhalten bleiben müssen. Also galvanische Trennung durch Oprokoppler oder ähnliches. Es gibt integrierte Optokoppler + Treiber, u.a von Avagotech, jetzt Broadcom. https://www.broadcom.com/products/optocouplers/automotive/gate-drives > - Die Prüflinge mit On/Off-Betrieb müssen mit schneller Löschung > betrieben werden (~60V Zenerspannung in der Klammerschaltung am Prüfling > beim Abschalten) um möglichst schnelle Betriebszustandsänderung am > Prüfling zu erreichen Für das Zuschalten bzw. Kurzschließen der Z-Diode reicht ein Relais, denn diese Umschaltung wird ja nur relativ selten erfolgen, oder? > - Die Leistungsendstufe soll das Ein- und Abschalten jedes Prüflings > eine Milliarde Mal aushalten. Nein, das ist kein Schreibfehler. Naja, eine Milliarde Schaltzyklen sind bei 1kHz PWM-Frequenz 1 Million Sekunden bzw. 277h, das sind 11,6 Tage Dauerbetrieb. Nicht wirklich viel. > - Die Prüflinge mit On/Off-Betrieb müssen im Bereich mehrerer zehn Hz > geschaltet werden können, nehmen wir mal 40Hz an. Insbesondere die > Zener-Dioden werden dabei durch die häufige Abschaltung thermisch stark > belastet und sind entsprechend auszulegen. Dafür gibt es passende Typen und Kühlkörper. > Bei Prüflingen mit > PWM-Betrieb muss durch die langsame Löschung zwar weniger Energie durch > die Diode gehen (Strom durch Prüfling fällt in Off-time nicht ganz ab), > dafür aber Öfter (mit der PWM-Frequenz). Die Freilaufdiode ist > entsprechend auszulegen. Trivial. > - Der Strom durch einen Prüfling beim Abschalten kann 6A erreichen. Die > Induktivität des Prüflings kann im Bereich mehrerer zehn mH liegen, > nehmen wir mal 50mH als gegeben an. E = L/2 I^2 = 25mH * 6A^2 = 0,9J. Macht bei 40 Hz 36W. Hoppla! Da muss man schon ne fette Z-Diode finden, die an einen Kühlkörper geschraubt werden kann. Gibt es die im TO220 Gehäuse oder ähnlich? Wahrscheinlich muss man die Z-Diode mittels Bipolartransistor nachbilden. Beitrag "Re: Dioden in Diodenkaskade werden heiß" > - Die Leistungsendstufe soll ohne excessive Kühlung* im Dauerbetrieb > auskommen. Daher sollen die FETs einen möglichst kleinen RDSon > aufweisen, annahmsweise <50mOhm. Problemlos. > - Die 12 Leistungsendstufen sollen gemeinsam auf einer 160x100mm Platine > Platz finden, alternativ auf mehreren 160x100mm Platinen mit > Abstandshaltern (nicht bevorzugt aufgrund schlechterem Luftstrom zur > Kühlung) Das wird SEHR eng werden, vor allem bezüglich deiner Z-Dioden. Die brauchen viel Kühlung MIT Kühlkörper.
Zwei Nachträge: - Die Bauteile sollen sofern möglich in DIP/DIL verfügbar sein, damit mit Stecksockeln gearbeitet werden kann um defekte Teile schnell tauschen zu können (und weil ICH das Löte, damit ich keinen IC brate) - Es gibt einen 10V Festspannungsregler, hab ich gerade doch gefunden. Damit kann ich auch FETs verwenden die ich mit 10V vom Festspannungsregler speise.
Benjamin J. schrieb: > Zwei Nachträge: > > - Die Bauteile sollen sofern möglich in DIP/DIL verfügbar sein, damit > mit Stecksockeln gearbeitet werden kann um defekte Teile schnell > tauschen zu können (und weil ICH das Löte, damit ich keinen IC brate) Dann wird es umso enger mit einer Europlatine für 12 Kanäle. Ich würde mal LOCKER vom Doppelten ausgehen.
Benjamin J. schrieb: > Die FETS müssen einen UDS >/= 100V von aufweisen Benjamin J. schrieb: > Der Strom durch einen Prüfling beim Abschalten kann 6A erreichen. Benjamin J. schrieb: > Daher sollen die FETs einen möglichst kleinen RDSon > aufweisen, annahmsweise <50mOhm. > *: TO220 Gehäuse "stehend" montiert Das wird aber eine eingeschränkte Auswahl: vielleicht gerade noch SUP85N10.
So wenige gibts da nicht, die das erfüllen. Ich bin auf den TK65E10N1 gestoßen (https://toshiba.semicon-storage.com/info/docget.jsp?did=11934&prodName=TK65E10N1), der hat auch einen recht geringen Total Gate charge von typ. 81nC. Wenn ich die Anwendung auf 4kHz PWM Frequenz beschränke, das Tastverhältnis auf min. 10% beschränke und die steigende Flanke max. 10% der Pulsdauer ausmachen soll wäre ich bei 2,5us Ladezeit für das Gate. Das wären dann schon 33mA Ladestrom. Mit einem Optokoppler ohne Treiber wohl schon nicht mehr machbar. Gibt es Alternativen zum MC34152? Ich hab da etwas Schwierigkeiten, den bei Conrad, Farnell, Distrelec, Reichelt, RS-Online etc. zu finden...
Benjamin J. schrieb: > So wenige gibts da nicht, die das erfüllen. Natürlich nicht, 100V und 50mOhm ist heute nix besonderes. TO220 ist vielleicht nicht das hippeste Gehäuse, aber da findet man trotzdem genug. > Das wären dann schon 33mA Ladestrom. Mit einem Optokoppler ohne Treiber > wohl schon nicht mehr machbar. Sowas macht auch keiner. Wozu auch, wenn es genügend brauchbare Optokopper mit Treiber gibt. Streng genommen kann man auf den Optokoppler auch verzichten, wenn man etwas Aufwand in eine Schutzbeschaltung steckt. > Gibt es Alternativen zum MC34152? Was willst du mit dem? Es gibt genügend andere, deutlich weniger exotische Bauteile.
Benjamin J. schrieb: > Gibt es Alternativen zum MC34152? Natürlich. Aber du erwartest jetzt nicht eine Liste mit jedem Modell, damit du dir den billigsten bei deinem präferierten Händler raussuchen kannst. Man nennt es Eigeninitiative.
Hi MaWin, nein, erwarte ich nicht, hab mich damit abgefunden ein paar MCP14E7 auf die Platine zu packen, nen L78S10CV damit ich übliche 10V FETs schalten kann und ein paar schnelle Optokoppler, die aufgrund der Treiberstufen auch keine hohen Anforderungen mehr erfüllen müssen. Meine Fragen habt ihr geklärt bzw. mir die richtigen Denkanstöße gegeben, die Schaltung ist fertig und im LTSpice so weit als möglich geprüft. Danke an Alle!
Benjamin J. schrieb: > Gibt es Alternativen zum MC34152? Ich hab da etwas Schwierigkeiten, den > bei Conrad, Farnell, Distrelec, Reichelt, RS-Online etc. zu finden... https://mou.sr/31NcUIT
Bitte melde dich an um einen Beitrag zu schreiben. Anmeldung ist kostenlos und dauert nur eine Minute.
  
  Bestehender Account
  
  
  
  Schon ein Account bei Google/GoogleMail? Keine Anmeldung erforderlich!
Mit Google-Account einloggen
Mit Google-Account einloggen
  Noch kein Account? Hier anmelden.




 Thread beobachten
 Thread beobachten Seitenaufteilung abschalten
 Seitenaufteilung abschalten