Hallo Leute, um meine Solarleuchten ohne grosse Umbauten auch in der kommenden, dunklen Jahreszeit nutzen zu können, würde ich gern eine feste Spannung an die eingebauten NiMH-Zellen anschliessen, ohne diese zu überladen. Welche Spannung ist da angebracht? Ich hatte an 1,2...1,3V gedacht. Höhere Spannungen würden wohl zu Überladung führen.
Normalerweise (weisst du sicher) werden die Dinger mit Konstantstrom (1/10C) geladen. Wen du dafür sorgen willst, das der Strom sich bei vollem Akku der Null nähert, würde ich so etwa bei 1,35 - 1,4V dicht machen.
Harald W. schrieb: > eine feste > Spannung an die eingebauten NiMH-Zellen anschliessen, ohne diese > zu überladen. Also eine Primärzelle oder ein Netzteil? Dann kannste den Akku auch ausbauen. Die Leuchte funzt auch mit 1,5V Zelle mit Solarpanel als Helligkeitssensor.
Habe eine 3V Solarzelle und einen 500Farad Kondensator statt der üblichen 2V Zelle plus Akku verwendet. Funktioniert problemlos.
Kondi schrieb: > Habe eine 3V Solarzelle und einen 500Farad Kondensator statt der > üblichen 2V Zelle plus Akku verwendet. > Funktioniert problemlos. Auch im Winter?
Harald W. schrieb: > Hallo Leute, > um meine Solarleuchten ohne grosse Umbauten auch in der kommenden, > dunklen Jahreszeit nutzen zu können, würde ich gern eine feste > Spannung an die eingebauten NiMH-Zellen anschliessen, ohne diese > zu überladen. Welche Spannung ist da angebracht? Ich hatte an > 1,2...1,3V gedacht. Höhere Spannungen würden wohl zu Überladung > führen. Wenn man die Akkuchemie von MiMH so gar nicht verstanden hat, kann man sie auf die Art bestmöglichst ruinieren. Die meisten NiMH Akkus überleben (laut Herstellerdatenblatt) zumindest 2 Jahre, wenn man zur Dauerladung DEN STROM auf C/50tel begrenzt. Manche Rasierer laden unter 1.2V mit hohem Strom und reduzieren über 1.2V dann auf eben diese C/50tel mit gleitendem Übergang. Rasierer sind nicht unbedingt für lange Akkulebensdauer bekannt.
Bei einer "Solarleuchte" am Stromnetz (=sinnlose Geschichte), muß man keinen Akku laden, sondern sollte (bei NiMH) eher dauerhaften Ladestrom vermeiden. Also Spannung 1.2V/Z oder Akku rausnehmen.
MaWin schrieb: > Rasierer sind nicht unbedingt für lange Akkulebensdauer bekannt. Komisch. Meiner ist nun schon über 5 Jahre alt und ich muss ihn maximal aller 2 Wochen laden.
batman schrieb: > Rasier dich mal ;) Ach so? Ist das vielleicht die Erklärung? Das muss einem doch gesagt werden :-))
Erwin D. schrieb: > MaWin schrieb: >> Rasierer sind nicht unbedingt für lange Akkulebensdauer bekannt. > > Komisch. Ja, MaWins Aussage kann ich auch nicht bestätigen. Am Rasierer geht vorher was anderes kaputt, bevor der Akku schlapp macht. Ich habe meinen seit 8 Jahren und habe nicht den Eindruck, dass der Akku schwächer geworden ist. Ich muss eher selten laden, gefühlt so alle 1-2 Monate. Das ist leider anders bei anderen Geräten mit verbautem NiMH, wie z.B. Schnurlostelefone. batman schrieb: > Rasier dich mal ;) Zugegeben, ich rasiere mich (inzwischen) eher seltener (2-3x/Woche). Aber Akkus, die schlecht sind, neigen zu erhöhter Selbstentladung. Und davon ist nichts zu merken.
Naja Vielrasierer mögen dazu neigen, den Rasierer gar nicht mehr vom Netz zu trennen, also quasi Standby-Use und darum geht es hier ja wohl. Dann geht es schnell, wie bei den Zahnbürsten, bergab mitm Aggu. HildeK schrieb: > Aber Akkus, die schlecht sind, neigen zu erhöhter Selbstentladung. Und > davon ist nichts zu merken. Würde ich bei NiMH auch empirisch widersprechen. Der Innenwiderstand erhöht sich, die Rasierleistung sinkt aber die bei Standard-Zellen normalerweise hohe Selbstentladung nimmt eher ab. Ausnahmen bestätigen die Regel.
Erwin D. schrieb: > Komisch. > Meiner ist nun schon über 5 Jahre alt und ich muss ihn maximal aller 2 > Wochen laden. Sicher kein Li-Ion?
batman schrieb: > Würde ich bei NiMH auch empirisch widersprechen. Der Innenwiderstand > erhöht sich, die Rasierleistung sinkt aber die bei Standard-Zellen > normalerweise hohe Selbstentladung nimmt eher ab. Ausnahmen bestätigen > die Regel. Das hängt sicherlich von der Qualität der Zellen ab. Ein Haarschneider (Aldi) muss jedenfalls vor jeder Anwendung geladen werden, sonst ist er nicht zu gebrauchen. Gut, der liegt auch mal vier Wochen ohne Benutzung ... Jedenfalls ist mein Eindruck, dass sich der deutlich schlechter verhält.
Harald W. schrieb: > Ich hatte an > 1,2...1,3V gedacht. Höhere Spannungen würden wohl zu Überladung > führen. Wird wohl reichen, damit es weiter leuchtet. Nach dem Winter ist aber damit zu rechnen, dass die Akkus nicht mehr in Ordnung sind. Eine dauerhafte Ladung mit geringem Strom mögen NiMh nicht. Wenn Du die Lampen ohnehin öffnest um da eine Dauerstromleitung anzulöten (so habe ich das jedenfalls verstanden), dann nimm die Akkus raus und versorge die Lampen mit 1,4V Dauerversorgung.
Meine Rasierer hielten auch erfahrungsgemäß >8 Jahre. Offenbar Akkus mit Ladewächter fest verbaut.
Die NiMH durch NiCD ersetzen. Ja, die gibt es tatsächlich noch, man glaubt es kaum.
Icke ®. schrieb: > Die NiMH durch NiCD ersetzen. Ja, die gibt es tatsächlich noch, man > glaubt es kaum. ...aber wohl nur noch irgendwo im Versand.
Mal anders gesehen: Moderne NiMH-Akkus mit geringer Selbstentladung verlieren ca. 15% ihrer Kapazität in 1 Jahr, das sind bei einem 2000 mAh-Akku rund 300 mAh in 8760 h, also ein Leckstrom von 34uA. Demnach müsste mit einem Dauerstrom von ca. 50uA die Voll-Ladung des Akkus mit grösstmöglicher Schonung erhalten bleiben. Wer weis es besser?
eric schrieb: > Demnach müsste mit einem Dauerstrom von ca. 50uA > die Voll-Ladung des Akkus mit grösstmöglicher Schonung > erhalten bleiben. MaWin schrieb: > Manche Rasierer laden unter 1.2V mit hohem Strom und reduzieren über > 1.2V dann auf eben diese C/50tel mit gleitendem Übergang. ob nun C/50tel = 40mA oder 0,05mA darüber kann man streiten, ich weiss es nicht, aber bei den Zahnbürsten habe ich deutliche Fortschritte gesehen, NiCd musste ich alle 2-4 Jahre tauschen, seit 10 Jahren kein Ausfall mehr, bedeutet, sie haben definitiv dazu gelernt oder die Technik, Akkus geändert.
Icke ®. schrieb: > Die NiMH durch NiCD ersetzen. Ja, die gibt es tatsächlich noch, man > glaubt es kaum. Die sind aber genauso wenig für Bereitschaftsparallelbetrieb geeignet, NiMH und NiCD sollte man nur im Zyklusbetrieb verwenden. Außer offene NiCD-Akkus, denen sind etwas Überladung egal, da kann man Wasser wieder nachfüllen daß dadurch verloren geht. Ansonsten Bleiakkus oder LiPo verwenden.
Günter Lenz schrieb: > Die sind aber genauso wenig für Bereitschaftsparallelbetrieb > geeignet, NiMH und NiCD sollte man nur im Zyklusbetrieb verwenden. Verwendungszweck ist.. Harald W. schrieb: > Solarleuchten NiCD sind gegen Überladung sehr viel unempfindlicher als NiMH und Tiefentladung macht ihnen gar nix aus. Also ideal für diese Anwendung.
Nützt aber auch maximal nur bei den Einzeller-Lampen was und die haben inzwischen längst Chips, die unter 0.85V mit Hysterese abschalten, also ziemlich tiefentladungssicher und so halten auch NiMH lange durch. In Serienschaltung gehen NiCd bei Umpolung genauso schnell kaputt wie NiMH, bringen also nicht wirklich was.
Harald W. schrieb: > Ich hatte an > 1,2...1,3V gedacht. Höhere Spannungen würden wohl zu Überladung > führen. Hallo, unter 1.25V (bei 20 Grad) hast Du weniger als die halbe Kapazität. Ich gehe von 1.45 V Maximalspannung bei 20 Grad mit einem Temperaturkoeffizienten von -3 mV / Grad und Zelle aus. (Bei nahe Raumtemperatur). Die Spannung ist dann korrekt wenn am Ende der Ladung der Strom auf unter C/50 zurückgeht. Also unter 40-50 mA für eine AA Zelle. Gruß Anja
Joachim B. schrieb: > sie haben definitiv dazu gelernt oder die Technik, Akkus geändert. Mein Sohnemann hat eine elektrische Zahnbürste. Die wird beim Laden ein bisschen warm und schaltet dann ab, das spürt man deutlich und es wird auch mit einer LED angezeigt. Früher haben sie die Akkus meist dauer-geladen.
Zur Solarleuchte: NiMH versagt bei Temperaturen um 0°C jämmerlich (kann man nachlesen), deshalb NiCd verwenden, das geht. NiCd gibt es noch bei ebay.
Werner H. schrieb: > Zur Solarleuchte: > NiMH versagt bei Temperaturen um 0°C jämmerlich (kann man nachlesen) Es geht hier nicht um einen Akkuschrauber, sondern LEDs, die keinen hohen Strom entnehmen. Lass die Kapazität ruhig auf 75% abfallen, für den vorgesehen Zweck ist das doch völlig ausreichend. Klimawandel: wie oft gab es im letzten Winter Frost?
Anja schrieb: > Ich gehe von 1.45 V Maximalspannung bei 20 Grad mit einem > Temperaturkoeffizienten von -3 mV / Grad und Zelle aus. (Bei nahe > Raumtemperatur). > Die Spannung ist dann korrekt wenn am Ende der Ladung der Strom auf > unter C/50 zurückgeht. Also unter 40-50 mA für eine AA Zelle. Man lädt NiMH/NiCd NICHT wie Bleiakkus/LiIon. Vergesst Anjas Ansatz also. Es wird immer noch mit halbwegs konstantem Strom geladen egal ob die Akkuspannung nur auf 1.25V (sehr guter Akku), 1.4V (normaler Akku) oder 1.7V (schlechter Akku) steigt, bis entweder die berechnete Ladungsmenge (z.B. 1400mAh in 1Ah Akku), die berechnete Zeit (14h bei C/10) um ist oder beim Schnellladen (4h C/4) die Zelle warm wird, oder die Zellenspannung trotz gleichem Ladestrom wegen Erwärmung wieder sinkt.
MaWin schrieb: > 1.25V (sehr guter Akku), 1.4V (normaler Akku) oder > 1.7V (schlechter Akku) Ich glaube Du verwechselst da etwas: Die Spannung die Du außen mißt ist nicht nur die Zellenspannung sondern auch noch der Spannungsabfall am Innenwiderstand * LadeStrom. Die Zellenspannung (Chemie) ändert sich ja nicht von 1.25 auf 1.7V. Über Alterung erhöht sich lediglich der Innenwiderstand der Zelle. Sonst würde ja jeder wie verrückt schlechte Akkus kaufen wollen um eine höhere Zellenspannung zu haben. eric schrieb: > Moderne NiMH-Akkus mit geringer Selbstentladung verlieren ca. 15% > ihrer Kapazität in 1 Jahr Davon den Löwenanteil innerhalb der ersten paar Tage. Also reichen die 50uA nur um den Ladezustand am Jahresende auf ca. 85% zu halten. Gruß Anja
Habe jetzt nicht alles oben gelesen, sorry. Ich habe mir einen ganz einfachen Lader mit 4 X LM317 gebaut. Ist auf Eurokarte mit 4 Ladeschächten. (AAA) (Geht wohl auch mit der78xx Serie.) Der ladet mit konstantem Strom Ladespannung ist scheißegal. (Steckernetzteil) Der ladet oder hält frisch mit 1/10 oder weniger (oder mehr) der Akku-Kapazität. Ist über Jumper einstellbar Den kannst du da bis Ultimo dranhängen. Da wird der Akku auch nicht berladen, der bleibt einfach nur satt
Thomas B. schrieb: > Den kannst du da bis Ultimo dranhängen. > Da wird der Akku auch nicht berladen, der bleibt einfach nur satt Ohne Abschaltkriterium WIRD er aber überladen. Wenn der Akku voll ist und es fließt immer noch Konstantstrom, dann wird der Akku durch diesen Konstantstrom sehr wohl überladen. Nicht umsonst ist in jedem Ladegerät eine Abschaltung drin, wenn das Abschaltkriterium erreicht ist (Minus-Delta-U).
batman schrieb: > -dU und 1/10C paßt aber jetzt nicht zusammen. Also ent oder weder. Thomas B. schrieb: > (oder mehr)
Erwin D. schrieb: > Thomas B. schrieb: >> Den kannst du da bis Ultimo dranhängen. >> Da wird der Akku auch nicht berladen, der bleibt einfach nur satt > > Ohne Abschaltkriterium WIRD er aber überladen. > Wenn der Akku voll ist und es fließt immer noch Konstantstrom, dann wird > der Akku durch diesen Konstantstrom sehr wohl überladen. Nicht umsonst > ist in jedem Ladegerät eine Abschaltung drin, wenn das Abschaltkriterium > erreicht ist (Minus-Delta-U). Hast Recht. Bei 1/10 der Akku-Kapazität wird der Akku auf Dauer Überladen. Obwohl da jetzt 3-4 Stunden nicht viel ausmachen. Wie ich schon schrieb, kann man über Jumper einstellen. Thomas B. schrieb: > Der ladet oder hält frisch mit 1/10 oder weniger (oder mehr) der > Akku-Kapazität. PS: Ich füge mal noch ein Datenblatt an. https://asset.conrad.com/media10/add/160267/c1/-/en/001424760DS01/datenblatt-1424760-conrad-energy-micro-aaa-akku-nimh-1100-mah-12-v-12-st.pdf Dauerladung wäre ungefähr 1/20 der Kapazität.
Anja schrieb: > Ich glaube Du verwechselst da etwas Nein, du hast Lademethode von LiIon/Blei und NiMH/NiCd verwechselt. Anja schrieb: > Die Spannung die Du außen mißt ist nicht nur die Zellenspannung sondern > auch noch der Spannungsabfall am Innenwiderstand * LadeStrom. Natürlich, schliesslich fliesst beim Laden auch ein Ladestrom sonst würde man es nicht Laden sondern rumliegen nennen. > Die Zellenspannung (Chemie) ändert sich ja nicht von 1.25 auf 1.7V. Richtig, die beträgt immer 1.23V (temperaturabhängig). > Über Alterung erhöht sich lediglich der Innenwiderstand der Zelle. Richtig, und daher die Klemmenspannung während des Ladevorgangs. Die sagt aber nichts über den Ladezustand aus. Bei einem vollen Akku sinkt sie sogar etwas. Daher führen Konstantspannungslademethoden bei NiXX Akkus prinzipiell zur schnellen Zerstörung.
Harald W. schrieb: > um meine Solarleuchten ohne grosse Umbauten auch in der kommenden, > dunklen Jahreszeit nutzen zu können, würde ich gern eine feste > Spannung an die eingebauten NiMH-Zellen anschliessen, ohne diese > zu überladen. Wenn Du eine „feste“ Spannung anlegen kannst, wozu dann der Akku? Ich wundere mich etwas über den Thread. Du bist 9 Jahre im Forum mit >40000 Beiträgen. Und für dieses „Problemchen“ benötigst Du Hilfe🤔
Jörg R. schrieb: > Harald W. schrieb: > Ich wundere mich etwas über den Thread. Du bist 9 Jahre im Forum mit >>40000 Beiträgen. Und für dieses „Problemchen“ benötigst Du Hilfe🤔 Verstehe ich auch nicht! ...wollte gleich anfragen, aber mir ist schon einer zuvorgekommen.
Beitrag #6403947 wurde von einem Moderator gelöscht.
So etwas mache mit einer Solarbetriebenen Hausnummer-Beleuchtung. Ist auf der Nordseite. Eine dünne Litze durch das Kellerfenster geklemmt und über den Rasen gezogen, das geht. Und Netzteil mit Strombegrenzung daran. Das ganze Gedöns kann man ja den ganzen Winter dranlassen. Rasen mäht sowieso keiner. Man muss nur aufpasse, dass man im Dunkeln nicht auf die Schnauze fliegt Gruß Thomas
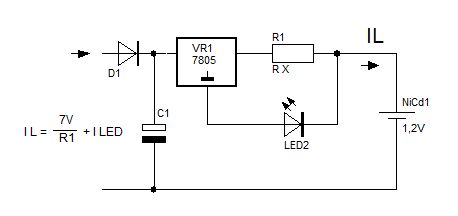
Dieter D. schrieb: > Man nehme 1.40...1.45V und Vorwiderstand 4...8Ω (dU 0,2V/0.05A). für eine delta U negativ Abschaltung scheint mir der Strom zu gering, da sollte man sich schon eher 1C nähern.
PS: Alternative ist, die Solarzelle zu beleuchten. Eine kleine Kiste mit Powerbank und mit Reste LED´s. Der Wirkungsgrad ist leider kacke. Funktioniert aber.
Dieter D. schrieb: > Hobbytheoretiker Der Name ist Programm. Mit Akkuchemie musstest du dich nie auseinandersetzen.
Harald W. schrieb: > Ich hatte an > 1,2...1,3V gedacht. Das ist zu wenig. 1,4V wäre besser, mit Strombegrenzung. Einfachste (aber nicht die effizienteste :) ) Schaltung kann so aussehen: 2x LM317, erste als Strombegrenzung, danach zweite als Spannungsbegrenzung. Ich habe so vor 20 Jahren mit einem Player gemacht, wo ich zwei Akku fest eingebaut habe. Transistor sollte in der Lage sein, über 1,5 A zwischen Basis und Emitter zu ertragen.
Maxim B. schrieb: > Einfachste (aber nicht die effizienteste :) ) Schaltung kann so > aussehen: Und bei Stromausfall wird der Akku gründlich geleert. Da fehlt mindestens noch eine Diode. Gruß Anja
Maxim B. schrieb: > Das ist zu wenig. 1,4V wäre besser, mit Strombegrenzung. Harald W. schrieb: > Solarleuchten ohne grosse Umbauten Dieter D. schrieb: > Man nehme 1.40...1.45V und Vorwiderstand 4...8Ω (dU 0,2V/0.05A). Das ist so ähnlich, wie die Lösung von Maxim. Z.B. mit einem Spannungsregler erzeuge man 1.40...1.45V. Der Vorwiderstand begrenzt den Ladestrom. Bei mehreren Akkus werden diese parallel über jeweils einen Vorwiderstand versorgt. Wenn ein Akku ganz defekt ist, so dass dieser praktisch einen Kurzschluss darstellt sollte diese Lösung nur verwendet werden, wenn mindestens vier Akkus versorgt werden, damit der Spannungsabfall gering bleibt wenn der Spannungsregler in die Strombegrenzung gehen sollte. Wenn die Solarlampen, wie üblicherweise galvanisch getrennt wären, dann würde ich diese zum Laden einfach in Reihe schalten (jedoch nicht mehr als 10 Stück) und mit einem konstanten Strom bis auf die Spannung Azzahl mal 1.4V je Zelle laden. Das sind aber nur billige Quick and Dirty Lösungen. Der TO hat aber auch nicht erwähnt, ob die Solarlampen nur Akkus mit um die 200Ah drin haben oder normale AA oder AAA Akkus mit 1xxx oder 2xxx mAh.
Anja schrieb: > Und bei Stromausfall wird der Akku gründlich geleert. Wieso sollte Stromausfall passieren? Wir sind doch nicht in Rußland? Dieter D. schrieb: > Bei mehreren Akkus werden diese parallel über jeweils einen > Vorwiderstand versorgt. Ich habe über eine Powerbank gedacht (aber noch nicht verwirklicht), wo ein paar Relais, die von DC-Eingang gespeist werden, die Akku (Li-Akku) von Last trennen und an separate Lageregler einzeln schalten. Ich denke, solche Variante ist durchaus lebensfähig, besonders wenn Aufladung durch niedrigere Spannung sein sollte, als Ausgangsspannung von Powerbank. Einzige Nachteil: während der Aufladung wird Powerbank-Ausgang ohne Strom.
Maxim B. schrieb: > Wieso sollte Stromausfall passieren? Wir sind doch nicht in Rußland? Keine Ahnung, wie du beim Stromausfall gerade auf Russland kommst. Hetze? Dann ist der Ausfall, der letzte Woche bei mir gewesen ist (mit etlichen Netz-Wischern und daraus folgend dem Ausfall von einigen Geräten), gar nicht passiert? Willst du mir das sagen?
Codo schrieb: > Keine Ahnung, wie du beim Stromausfall gerade auf Russland kommst. > Hetze? Nein. Dort gibt es ein Herr Namens Tschubais, der leitet elektrische Netze. Der ist dadurch bekannt, daß er große Gebiete vollständig abschaltet, wenn irgendjemand in der Stadt Schulden hat. D.h. einer im Hause hat Strom nicht bezahlt, so wird ganze Kreis ohne Strom. Russische Gesetze ermöglichen das. In Deutschland kenne ich solche Gepflogenheiten nicht. Hier kann natürlich passieren, daß etwas wegen Sturm wird usw. Ziemlich selten. Aber absichtlich wird Strom nie abgeschaltet.
Maxim B. schrieb: > Der ist dadurch bekannt Was du alles weisst. Und wegen einer Person schliesst du auf ganz Russland? Wie gesagt, bei uns war letztens auch ein (heftiger) Stromausfall. Ist da vielleicht auch Russland schuld?
Codo schrieb: > Was du alles weisst. Und wegen einer Person schliesst du auf ganz > Russland? Wenn diese Person die ganze russische Netze leitete - dann natürlich wirkt das auf ganz Rußland. Und bitte keine Beschuldigungen, das sei Hetze usw. Ich sage nichts Schlimmes über Russen. Russische Staat und Russen - das sind zwei verschiedene Sachen.
Maxim B. schrieb: > Aber absichtlich wird Strom nie abgeschaltet. Anja sprach lediglich von einem Stromausfall. Kein Wort von einer absichtlichen grossflächigen Abschaltung. Du hast reflexartig "Russland" ins Spiel gebracht, obwohl nie die Rede davon war...
Codo schrieb: > Kein Wort von einer > absichtlichen grossflächigen Abschaltung. Bei mir sind Worte "Stromausfall", "Tschubais" und "Rußland" fest zusammen verbunden :) Hier kann ich nicht erinnern über Stromausfall. Alles funktioniert einwandfrei. Ich glaube, in Deutschland braucht man keine zusätzliche Maßnahmen gegen Stromausfall.
Maxim B. schrieb: > Wieso sollte Stromausfall passieren? Wir sind doch nicht in Rußland? https://www.ndr.de/nachrichten/mecklenburg-vorpommern/Traktor-beschaedigt-Strommast-17000-Haushalte-ohne-Strom,stromausfall432.html wäre nur eines der möglichen Szenarien. Passiert häufiger, als man glauben mag, seitdem sich die Traktoristen mehr auf Technik als auf Augen verlassen.
Maxim B. schrieb: > Ich glaube, in Deutschland braucht man keine zusätzliche > Maßnahmen gegen Stromausfall. Dein Glaube in allen Ehren. Warum werden dann USV's gebaut und sogar verkauft? Und warum gibt es Notstromaggregate, die automatisch anspringen? Weil es bei dir noch keinen Stromausfall gab? Komm mal wieder auf den Teppich...
Jack V. schrieb: > Passiert häufiger, als man > glauben mag So häufig wie dort bestimmt nicht. Aber auch dort habe ich Akku mit gegebener Schaltung aufgeladen. Akku sind viel robuster, als man glauben mag :) Codo schrieb: > Warum werden dann USV's gebaut und sogar > verkauft? Ich denke, man entwickelt sie vor allem für Rußland und für Afrika.
Maxim B. schrieb: > So häufig wie dort bestimmt nicht. Naja, ich habe zuerst versucht, das Ereignis über eine „alternative“ Suchmaschine zu suchen – da erschienen erheblich viele gleichartige Bilder/Artikel von ähnlichen Vorfällen. Maxim B. schrieb: > Ich denke, man entwickelt sie vor allem für Rußland und für Afrika. Ach so, du trollst nur. Sag das doch gleich.
Maxim B. schrieb: > Ich denke, man entwickelt sie vor allem für Rußland und für Afrika. Die Antwort hab ich kommen sehen ;-)
Deutschland ist Exportweltmeister. Nicht alles, was hier produziert, wird hier auch gebraucht. Jack V. schrieb: > Naja, ich habe zuerst versucht, das Ereignis über eine „alternative“ > Suchmaschine zu suchen – da erschienen erheblich viele gleichartige > Bilder/Artikel von ähnlichen Vorfällen. Ich habe eine schlechte Gewöhnheit: ich vertraue vor allem eigenen Erfahrungen. Leider habe ich zu oft erlebt, wie "viel" die Nachrichten in Medien mit Wirklichkeit zu tun haben.
Maxim B. schrieb: > Nicht alles, was hier produziert, wird hier auch gebraucht. Beim Reis geb ich dir Recht. Aber bei USV's nicht. Bei uns in der Firma sind im Serverraum etliche USV's verbaut. Und die sprangen schon mehrmals an. Wenn es die nicht gäbe, hätten wir in der IT mit Datenverlust zu kämpfen, wenn jedesmal die Server abschmieren würden. Zumindest hätte man den Aufwand der Datenwiederherstellung. Aber wenn du meinst (oder besser: glaubst) dass es so etwas in Deutschland nie gibt, dann glaub weiter an den Weihnachtsmann. Alternativ paar Zeilen zum Lesen: https://www.wa-stromerzeuger.de/stromausfaelle-in-deutschland/#:~:text=Stromausfälle%20in%20Deutschland%20sind%20keine,zu%20Stromausfällen%20kommt%2C%20belegen%20Statistiken.&text=Durchschnittliche%20Dauer%20der%20Stromausfälle%3A%20133,im%20Durchschnitt%204115%20Haushalte%20betroffen.
Falls du inzwischen ein wenig gelesen hast, kannst du hier mal schauen, wo MOMENTAN in Deutschland Stromausfall ist: https://störungsauskunft.de/stromausfall
Maxim B. schrieb: > Ich habe eine schlechte Gewöhnheit: ich vertraue vor allem eigenen > Erfahrungen. Der Stromausfall im von mir verlinkte Artikel vom NDR war eigene Erfahrung, deswegen habe ich den rausgesucht (und nicht einen der ’zig anderen ähnlichen Artikel verlinkt). In dem Moment war ich recht froh, nicht alle meine USVs nach Russland oder Afrika verkauft zu haben.
Codo schrieb: > wo MOMENTAN in Deutschland Stromausfall ist: Wenn man bedenkt, dass ein Stromausfall von 99,99% der Stromkunden nur gemeldet werden kann, wenn diese noch Strom haben, kann das gar nicht viel Aussagekraft haben. Die Mobilfunknetze sind in der Regel dann auch gleich überlastet, vor allem wenn diese auf Akkunotbetrieb umschalten mußten, also geht das oft auch nicht mehr. Die kleinen Stromausfälle bei denen die Mobilfunkstation außerhalb der Bereiches liegt und nicht betroffen ist, da funktioniert das dann schon mit der online Störungsmeldung.
Selbstverständlich sollte man jede Solarlampe mit einer USV absichern, um die 99c-Investition nicht zu gefährden.
Codo schrieb: > kannst du hier mal schauen, > wo MOMENTAN in Deutschland Stromausfall ist: Na gut, du hast mich überzeugt: sogar in Deutschland gibt es Stromausfall :)
Der TO is nun schon 5 Tage wech. Könnte Corona gewesen sein. Also alles für Katz, was danach geschrieben wurde.
Bitte melde dich an um einen Beitrag zu schreiben. Anmeldung ist kostenlos und dauert nur eine Minute.
Bestehender Account
Schon ein Account bei Google/GoogleMail? Keine Anmeldung erforderlich!
Mit Google-Account einloggen
Mit Google-Account einloggen
Noch kein Account? Hier anmelden.


