Hallo Zusammen, Im folgenden soll gezeigt werden wie man ein japanisches Kulturgut zurueck ins Leben holt. Es geht dabei um den Aiwa HS-PX101 einer der besten jemals hergestellten Walkmans. Zunaechst mal muss dazu der Walkman selber laufen. Hilfreich dazu vielleicht das Servicemanual: https://www.petervis.com/manuals/aiwa-hs-px101/aiwa-hs-px101.html Wie man in dem Bild sieht ist bei mir alleine nur durch 20Jahre rumliegen der Antriebsriemen zu Matsche geworden. Der Riemen sollen offiziell 0.6x0.6mm haben. Ich habe aber nur Sortimente mit 0.7x0.7 gefunden. Der passt auch. https://www.amazon.de/gp/product/B08BRVP287/ref=ppx_yo_dt_b_asin_title_o05_s00 Ausserdem mussten noch die Tasten, Schiebeschalter und das Poti gereinigt werden. Sicherheitshalber noch die Andruckrollen VORSICHTIG einmal mit 1200er Schmirgelleinen abziehen. Danach funktioniert er wieder. Leider wird man feststellen das die alten Blei-Schokoriegel von Aiwa alle Geschichte sind. Falls man den Micro-Adapter hat kann das Geraet natuerlich auch mit zwei Mikroakkus betreiben. Aber irgendwie ist das nicht so cool. :-) Also hab ich mir gedacht, auf Lithium umruesten. Das folgende hab ich zwar ausschliesslich mit dem PX101 getestet, aber soweit ich mich erinnere wurden die Schokoakkus auch mit anderen Aiwas genutzt. Eventuell kann man das also auch fuer andere Walkmans uebernehmen. Olaf p.s: Klar, es macht nur wenig Sinn heute noch Kassetten zu hoeren. Schliesslich sind wir ja alle auf DAT umgestiegen. :) Im Ernst, das Teil ist technisch/mechanisch ein Meisterstueck sowas kann man nicht verrotten lassen!
Als naechstes ein paar Gedanken zur Batterie. Es soll eine Lithiumzelle werden. Damit steht eine Eingangsspannung von 2.7 bis 4.2V zur Verfuegung. Gebraucht wird 2.5V/300mA. Damit wird klar das ein Schaltregler schon nett waere. Eventuell koennte man auch einen Lowdropregler verwenden. Allerdings wollte ich aus Prinzip nur verwenden was sowieso schon in der Bastelkiste rumlag. Die Schaltung besteht aus einem Boostkonverter, einem zweiten Filter um HF-Stoerungen rauszunehmen und einem LM317 um niederfrequente Stoerungen zu filtern. Wie man sieht ist die Spannung in der Simulation selbst bei extremen Lastspruengen sehr sauber. Das ist wichtig weil der Walkman urspruenglich fuer Batteriebetrieb gedacht war. Die Entwickler haben vermutlich nur wenig Gedanken an Stoerfestigkeit auf der Versorgung verschwendet. Ja, ein LM317 ist hier nicht gerade ein Effizienzwunder. Aber wie gesagt er lag hier halt rum und man erreicht damit auch noch eine Laufzeit von etwa 10h, etwas das fuenffache von dem das man 1988 hatte. Wenn etwas verbessern will kann man natuerlich hier einen Lowdropregler einfuegen und die Ausgangsspannung des Schaltreglers runternehmen. Olaf
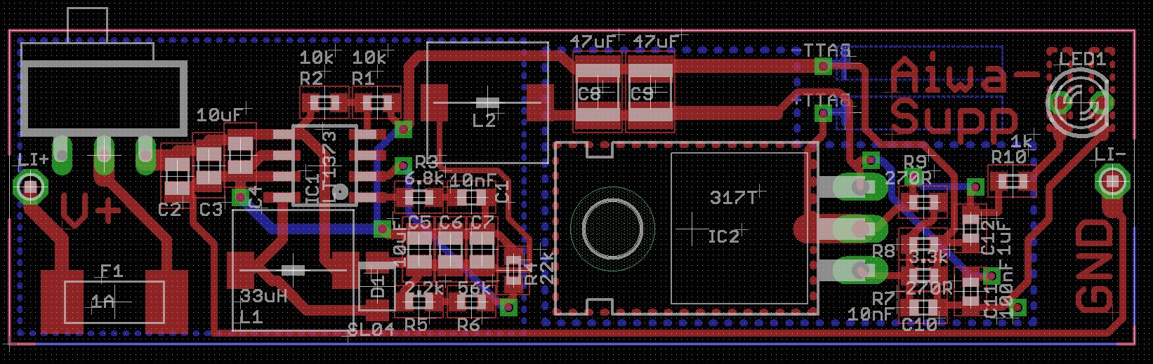
Hier nun das Layout. Ich hab es mit Eagle gemacht, allerdings hab ich die Druckvorlage gleich mitgeliefert. Ich hab die Platine nach dem aetzen noch versilbert um eine bessere Kontaktgabe sicherzustellen. Wer die Platine machen laesst sollte vielleicht ueber Gold nachdenken. Eine denkbare Verbesserung waere es eventuell den Schalter noch etwas naeher an den Rand zu setzen. Bei meiner Version ist er etwa 1mm zu weit im Gehaeuse. Olaf
Hier nun die 3D-Modelle fuer das Gehaeuse.
Lila: Batteriekasten fuer eine 18650. Ausserdem hab ich dort noch
eine SMD-Sicherung in die Zuleitung der Batterie geloetet.
Das Loch in der linken hinteren Ecke ist fuer einen zweipoligen
Pfostenstecker mit 2.54mm. Ja das ist nicht Idiotensicher, aber
ihr seid ja auch keine Idioten. .-)
Gruen: Das ist der Rahmen der später an den Aiwa angeschoben wird.
Scharzes Mittelteil: Verbindet die beiden Gehaeuse und haelt die
Platine
Blau: Hier wird spaeter die Platine eingelegt. Das blaue Teil ist ein
Hilfsteil das ich da eingelegt habe um das Gehaeuse in der Mitte
mit einer M4-Schraube beim lackieren halten zu koennen.
Gedruckt habe ich mit PLA-Woodfill. Aber das Material sollte relativ
egal sein solange es sich gut kleben laesst.
Denkbar waere es natuerlich das Gehaeuse auch so zu designen das man
die Zelle rausnehmen kann und extern laedt. Aber ich fand es so
besser.
Olaf
Das gedruckte und zusammen geklebte Gehaeuse wird jetzt bearbeitet:
1. Mit 240er Schmirgel grob vorschleifen.
2. Mit KFZ-Feinspachtel duenn spachteln.
3. Mit 400er schleifen.
4. Zurueck auf 2 bis alles super aussieht und sich gut anfuehlt.
5. Mit Filler einspruehen.
6. Mit 600er schleifen.
7. Dreimal mit schwarzem Seidenmattlack lackieren.
Danach sollte es so aussehen wie auf dem Bild. Eigentlich sieht das
dann so aus wie 1988 gekauft....
Wie schon gesagt, man koennte sicherlich noch die eine oder andere
Kleinigkeit verbessern, aber es sieht brauchbar aus und funktioniert
gut. Richtigen Aufwand treibe ich erst wenn ich meinen WMD-DT1 oder
den HD-X1 auf Lithium umrueste. .-)
Olaf
p.s: Wer sich fragt wieso der ganze Aufwand, ist hier:
1. Sowieso falsch
2. Weiss nicht was ein HX101, TDK MA-XG oder auch XLII-S
mittlerweile so kosten.
OT: am meisten beeindruckt hat mich die Doku zu dem Gerät. Sowas gibt’s ja heute kaum noch. Gute Sache, dein Projekt.
> OT: am meisten beeindruckt hat mich die Doku zu dem Gerät. Sowas gibt’s > ja heute kaum noch. Ja, ohne das Manual haette ich lange gegruebelt wie ich den neuen Gummiriemen einlegen muss. :-) Die Servicemanuals der alten Sonys waren aber noch besser. Olaf
Mir ist noch eingefallen, vielleicht fragt sich der eine oder andere mit der gnade der spaeten Geburt wieso die Originalakkus den Spitznamen Schokoriegel hatten. :-) Hier mal ein Bild von zwei Akkus. Einer liegt im Originalakkuhalter. Leider hab ich gerade keine passende Schokolade zu Vergleichszwecken da. Olaf
Hallo Olaf, so ein zufall, ich habe heute vormittag meinen "schokoriegel" der total ausgelaufen in der Schublade lag, entsorgt. Mein HS-JX303 funktioniert noch immer mit dem zusätzlichem Batteriefach. Das 2Volt Ladeteil hab ich auch noch hier. Habe gerade überlegt ob irgendein Mensch sowas noch haben möchte, denke eBay wird es bald herausfinden. Ich habe das Gerät vorwiegend für Sprachaufnahmen bzw Radio-mitschneiden-benutzt (damals), da es ja einer der wenigen Walkman's war der auch von Mikrofon und Radio aufnehmen konnte. Ca 20-30 Audiokassetten liegen auch schon in der nähe der Entsorgungskiste. mfG Peter
> so ein zufall, ich habe heute vormittag meinen "schokoriegel" der total > ausgelaufen in der Schublade lag, entsorgt. Interessant. Ich hab gerade noch so gedacht das es eigentlich erstaunlich ist das meine nicht ausgelaufen sind. Ich hab auch noch zwei dickere Bleiakkus aus dem HD-X1 die auch noch nicht ausgelaufen sind. Aber natuerlich haben die alle nahe 0V und sind unbrauchbar. > Mein HS-JX303 funktioniert noch immer mit dem zusätzlichem Batteriefach. Cool. Den kannte ich noch garnicht. Der kann ja auch aufnehmen. > Habe gerade überlegt ob irgendein Mensch sowas noch haben möchte, denke > eBay wird es bald herausfinden. Geht denn deiner noch? Das kann ich kaum glauben. Bei mir war der Gummiriemen wirklich totale Matsche. Wie neues Silikon frisch aus der Tube. Fand ich sehr erstaunlich. Ich haette eher erwartet das der Gummi hart wird und broekelig. Und alles was an Schaltern und Kontakten drin ist musste ich auch reinigen. Interessant vielleicht: Die Teile haben nur einen Anschluss fuer die ganzen Tasten am Geraet und am Kopfhoerer. Der Controller misst verschiedene Widerstande die mit den Tasten umgeschaltet werden und so zwischen 0 und 1.5k liegen. Wenn die Tasten durch Alterung einen Uebergangswiderstand bekommen dann erkennt er falsche Tasten. Und zumindest bei meinem sind das auch sehr spezielle Tasten. Da gibt es keinen Ersatz fuer. Und man kann sie auch nicht aufmachen wie bei alten Sonygeraeten. Ich musste die Tasten alle abloeten einzeln baden und wieder einloeten. > Ca 20-30 Audiokassetten liegen auch schon in der nähe der > Entsorgungskiste. Nicht wegwerfen. Verkaufen. Jedenfalls wenn es gute Baender sind. Ich staune was dafuer mittlerweile bei Ebay verlangt wird. Olaf
Hier gibt es ein paar Bilder: http://www.walkman-archive.com/gadgets/series_aiwa_jx_line.html Sehe ich das richtig das die kein Dolby C hatten? Olaf
Olaf K. schrieb: > Interessant vielleicht: Die Teile haben nur einen Anschluss fuer die > ganzen Tasten am Geraet und am Kopfhoerer. Der Controller misst > verschiedene Widerstande die mit den Tasten umgeschaltet werden und so > zwischen 0 und 1.5k liegen. Das ist aus irgendeinem Grund typisch japanisch. Vermutlich stammt es aus Zeiten, als Prozessorpins teuer waren, man aber einen mehr oder weniger schlechten ADC noch in den µC reingefummelt bekam. Ich habe Ähnliches auch schon in anderen japanischen Elektronikbereichen gesehen.
> Das ist aus irgendeinem Grund typisch japanisch.
Ich sag mal das ist einfach eine gute Loesung weil man so mit wenigen
Leitungen zum front-pcb auf der Kassettenklappe auskommt. Das haelt die
schoen schmal und preiswert. Ausserdem kommt man so mit einer einzigen
Leitung zur Fernbedienung im Kopfhoererkabel aus und man braucht nur
Schalter um zwischen FB und Tasten am Geraet umzuschalten. Es ist
einfach gut. Ich hoffe sehr das wir das auch hinbekommen.
Wenn du etwas typisch japanisches sehen willst dann schau dir im
Schaltplan mal die ganzen Digitaltransistoren an. Ich sehe die seit
30Jahren in jeder japanischen Schaltung, man kann sie in jedem
japanischen Elektronikladen kaufen, jeder japanische Bastler kennt sie.
Die meisten deutschen Ingenieure oder gar Bastler die das jetzt lesen
fragen sich gerade was ein Digitaltransistor ist. .-)
Olaf
Deine Erläuterung zur Verdrahtung ist absolut plausibel. Danke auch für den Hinweis zu den Digitaltransistoren. Ich kannte die nicht, Googeln hat mich zu dieser fast schon rührenden Seite gebracht: https://www.rohm.de/electronics-basics/transistors/history-of-transistors Dort wird auch erklärt, was Digitaltransistoren sind. @TO: super Arbeit!
Olaf K. schrieb: > Hier gibt es ein paar Bilder: > > http://www.walkman-archive.com/gadgets/series_aiwa_jx_line.html > > Sehe ich das richtig das die kein Dolby C hatten? auf dem Gerät/HS-JX303 steht "Dolby B" playback only. Ich habe eben mal eine Kassette eingelegt, mit dem FernbedienungsDingens und einem Ohrhöhrer einer alten RaidioAufnahme gelauscht. Erinnerungen aus langer Zeit.... Egal, ich muss weniger von allem haben. muss weg. Ach, ich glaub der hat keinen gummi-riemen. beim einschalten kann er beide kassettenachsen links und rechts drehen, dass machte er schon immer, art selbst-test, egal ob eine kassete drin liegt oder nicht. mfG Peter ;-)
Hallo Olaf, kannst du mir bitte ein Bild zur Verfügung stellen bei dem man die Lage des Riehmens im Aiwa erkennen kann?
Hm...steht doch im Servicemanual. Olaf
Was ist der onumnöse Schokoriegel? Kenn als Ösi nur Beidlgate.
GayWin schrieb: > Was ist der onumnöse Schokoriegel? Das hatte Olaf hier... Olaf K. schrieb: > wieso die Originalakkus den Spitznamen > Schokoriegel hatten ... schon lange geklärt. mfg mf
Hi Olaf, danke für das Bild. Das Einspannen hat super geklappt und nun läuft mein Aiwa wieder. 🙂 Danach habe ich aber festgestellt, dass das Autoreverse nicht funktioniert. Der Tonkopf wechselt nicht die Position, so dass man die erste Tonspur rückwärts hört (glaube ich). Hast du eine Idee wie ich das Problem lösen kann? Das weicht zwar vom eigentlichen Thread ab, wäre aber sehr hilfreich für mich. 😇
> Hast du eine Idee wie ich das Problem lösen kann?
Aufmachen, Servicemanual verwenden und nach dem Fehler suchen.
Was soll man da sonst sagen? Du hast den Schaltplan, er ist schlicht und
einfach, also solltest du damit zum Ziel kommen.
Pruef als erstes aber mal den Kontaktwiderstand aller Schalter.
Olaf
Hallo, also wegen dem Autoreverse Ton, da gibt es auf der Platine nen weissen kleinen Schalter an der einen Walkmanecke, der zwischen 2 Metalllaschen ist. die mal nachbiegen und den Schalter reinigen. der ist dafür verantwortlich. gruss
Olaf K. schrieb: > Interessant vielleicht: Die Teile haben nur einen Anschluss fuer die > ganzen Tasten am Geraet und am Kopfhoerer. Der Controller misst > verschiedene Widerstande die mit den Tasten umgeschaltet werden und so > zwischen 0 und 1.5k liegen. Wenn die Tasten durch Alterung einen > Uebergangswiderstand bekommen dann erkennt er falsche Tasten. Und > zumindest bei meinem sind das auch sehr spezielle Tasten. Da gibt es > keinen Ersatz fuer. Und man kann sie auch nicht aufmachen wie bei alten > Sonygeraeten. Ich musste die Tasten alle abloeten einzeln baden und > wieder einloeten. Hi Olaf, der Beitrag ist ja nun schon etwas älter, deshalb hoffe ich, dass Du hier noch mitliest. Ich habe bei meinen HS-PX101en (besitze zwei davon) gerade neue Riemen verbaut. Sie funktionieren nun wieder. Was aber leider bei BEIDEN passiert, ist das was Du in Deinem Beitrag beschreibst: Drückt man die Stopp Taste, wird die Funktion Rücklauf ausgeführt. Ich vermute, dass das aufgrund der von Dir beschriebenen Übergangswidestände passiert. Hast Du, zu dem Vorgehen bzgl. Auslöten und "Baden" evtl. weitere Infos für mich? Ich nehme an mit "baden" ist ein Ultraschallbad gemeint? Wie funktioniert das mit dem Auslöten (ich bin kein Elektroniker bzw. habe nur sehr rudimentäre Lötfertigkeiten :-) )? Für eine ANtwort wäre ich sehr verbunden. Herzlichen Dank im Voraus und ein frohes neues Jahr an alle Mitleser. :-)
Dass sich Jahre später noch Leute melden und dank der Doku ihre Geräte wieder ans Laufen bekommen, sagt eigentlich alles.
Bitte melde dich an um einen Beitrag zu schreiben. Anmeldung ist kostenlos und dauert nur eine Minute.
Bestehender Account
Schon ein Account bei Google/GoogleMail? Keine Anmeldung erforderlich!
Mit Google-Account einloggen
Mit Google-Account einloggen
Noch kein Account? Hier anmelden.








