Guten Abend, Ich möchte mit einem ic 4017 LEDs ansteuern. Und möchte aber nicht für jede led einen Transistor einzeln einlösen. Kann mir vielleicht bitte jemand sagen welches ic man anstatt der bc547 nehmen kann? freundliche Grüße Huber M.
Wenn du superhelle LEDs verwendest, kannst du die direkt mit Vorwiderstand an die Ausgänge anschließen.
Moin, Fragen über Fragen. Wie soll für 64² LED von statten gehen, wenn man den Platz und die benötigte Leistung für NUR ein IC betrachtet?
Ach Du grüne Neune schrieb: > Wenn du superhelle LEDs verwendest, kannst du die direkt mit > Vorwiderstand an die Ausgänge anschließen. Auch die Leds vor 40 Jahren lassen sich verwenden mit Vorwiderstand, leuchten halt weniger stark, aber für diverse Anwendungen reicht es... Und der 4017 packt das schon...
Ach soo, er möchte 4017 Stück LEDs ansteuern. Und ich dachte er verwendet nur ein einziges CD4017 für max. 10 LEDs. So kann man sich täuschen.
Ach Du grüne Neune schrieb: > Ach soo, er möchte 4017 Stück LEDs ansteuern. Und ich dachte er > verwendet nur ein einziges CD4017 für max. 10 LEDs. > So kann man sich täuschen. Hast gsoffn?
Ich und viele Andere haben das schon richtig verstanden, nur Du denkst jetzt, den Kasperl spielen zu müssen...
Mani W. schrieb: > Auch die Leds vor 40 Jahren lassen sich verwenden mit Vorwiderstand, > leuchten halt weniger stark, aber für diverse Anwendungen reicht es... > > Und der 4017 packt das schon... War da nicht der Witz dran, das eben OHNE VR zu machen?! PS: Ohje, "OHNE VR" jetz steinigense mich... :D
Teo D. schrieb: > PS: Ohje, "OHNE VR" jetz steinigense mich... :D I net! Hast schon recht, das geht...
Michael H. schrieb: > Kann mir vielleicht bitte > jemand sagen welches ic man anstatt der bc547 nehmen kann? 74HC4017 anstelle des CD4017. Der hat mehr Wumms...;-) Ein Vorwiderstand reicht;-)
Teo D. schrieb: > "OHNE VR" jetz steinigense mich... kein Grund, um hier jemanden deshalb zu steinigen. Man muss es nur richtig machen, dann geht das auch ohne Vorwiderstand.
Hier ein Beispiel (Foto), welches zeigt, dass ein Vorwiderstand bei LED nicht zwingend erforderlich ist. Alle LED der Ziffern werden ohne Vorwiderstand betrieben. Die Helligkeit der LED werden entsprechend den aktuellen Lichtverhältnissen spannungsgesteuert angepasst. Die Uhr läuft jetzt seit 2004, also >15Jahre, ohne Ausfall irgendeiner LED.
Wolle G. schrieb: > Hier ein Beispiel (Foto), welches zeigt, dass ein Vorwiderstand bei LED > nicht zwingend erforderlich ist. Zeige mal die Schaltung. Bekommen die Leds die Spannung ungeregelt von einem „weichen“ Trafo? Ich vermute das die Segmente in der Helligkeit schwanken, je nachdem wieviele leuchten. PS: Eine Led benötigt einen Vorwiderstand, oder eine andere Art der Strombegrenzung.
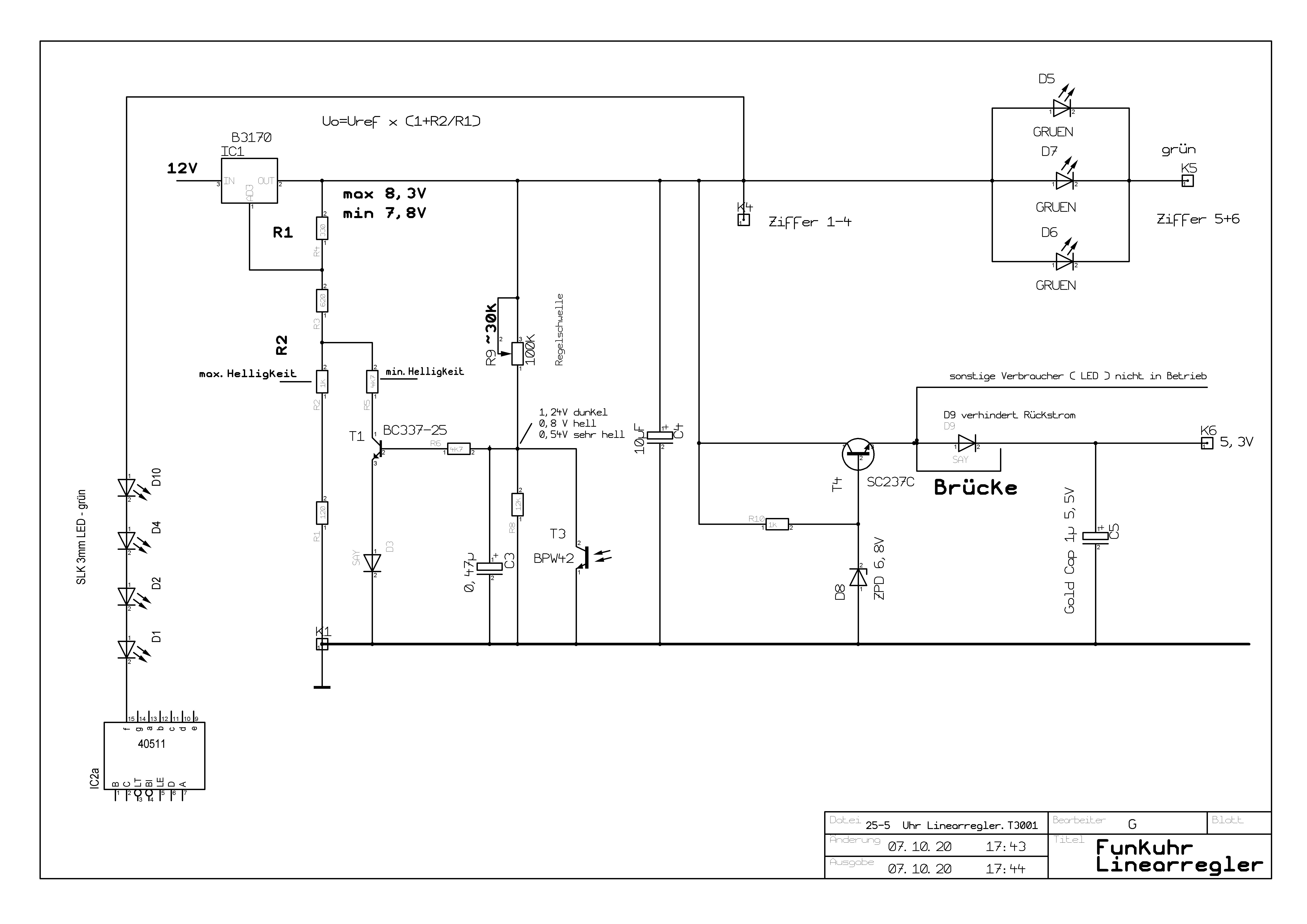
Jörg R. schrieb: > Zeige mal die Schaltung. > Bekommen die Leds die Spannung ungeregelt von einem „weichen“ Trafo? Wie schon oben mal gesagt: Die Spannung wird entsprechend der Umgebungshelligkeit gesteuert. Jedes Segment einer Ziffer besteht aus 4 LED. Der Strom durch die LED als Funktion der Durchlassspannung ist im Datenblatt unter https://cdn-reichelt.de/documents/datenblatt/A500/SLK3MMGE_SLK3MMGN_SLK3MMRT%23KIN.pdf dargestellt. Danach sind für eine Stromänderung von ca. 7mA mindestens delta U von ca 100mV notwendig, bei 4x LED in Reihe sogar delta U von ca. 400mV. Ein normaler Spannungsregler ist damit hier ausreichend, um Zerstörungen der LED’s zu vermeiden. Bei einer Prüfung der Durchlassspannung der LED stellte sich heraus, dass die Abweichung untereinander rel. klein waren, sodass evtl. Helligkeitsunterschiede zwischen den Segmenten nicht wahrnehmbar sind. ( siehe Foto oben) Ein Bastler könnte auch selektieren. Die angehängte Schaltung ist nur ein Teil der Gesamtschaltung und zeigt an einem Segment, worauf es ankommt. Wenn natürlich in einem "normalen" Anwendungsfall nur eine LED geschaltet werden soll, dann muss man mit Vorwiderstand arbeiten.
Wolle G. schrieb: > 25-5__Uhr_Linearregler-a.TIF Was meinst du wohl, warum die Forensoftware beim Dateianhang etwas von PNG- und GIF-Format murmelt. Mit TIFF kommt sie nicht so wirklich klar.
Wolle G. schrieb: > Jörg R. schrieb: >> Zeige mal die Schaltung. >> Bekommen die Leds die Spannung ungeregelt von einem „weichen“ Trafo? > > Wie schon oben mal gesagt: Die Spannung wird entsprechend der > Umgebungshelligkeit gesteuert. > Jedes Segment einer Ziffer besteht aus 4 LED. > Der Strom durch die LED als Funktion der Durchlassspannung ist im > Datenblatt unter > https://cdn-reichelt.de/documents/datenblatt/A500/SLK3MMGE_SLK3MMGN_SLK3MMRT%23KIN.pdf > dargestellt. > Danach sind für eine Stromänderung von ca. 7mA mindestens delta U von ca > 100mV notwendig, bei 4x LED in Reihe sogar delta U von ca. 400mV. Ein > normaler Spannungsregler ist damit hier ausreichend, um Zerstörungen der > LED’s zu vermeiden. Nun, Leds benötigen eine Strombegrenzung. Entweder durch einen Vorwiderstand, oder durch eine andere Art wie z.B. durch eine KSQ. In Deinem Fall funktioniert es weil die 40511 (ähnlicher Baustein wie der CD4511) die Strombegrenzung übernehmen. Die relativ flach ansteigende U/I Kennlinie wirkt natürlich positiv auf das Funktionieren ein. Andere Leds haben steilere Kurven. Da bewirkt eine deutlich kleinere Spannungsänderung einen deutlich höheren Strom. Deine Schaltung mag auch über Jahre funktionieren, trotzdem ist sie nicht korrekt. Ich verstehe in dem Zusammenhang nicht weshalb an wenigen Cent für die Widerstände gespart wird.
Wolle G. schrieb: > Hier ein Beispiel (Foto), welches zeigt, dass ein Vorwiderstand bei LED > nicht zwingend erforderlich ist. > Alle LED der Ziffern werden ohne Vorwiderstand betrieben. Die Helligkeit > der LED werden entsprechend den aktuellen Lichtverhältnissen > spannungsgesteuert angepasst. Och nö, nicht dauernd so einen Scheiss bewerben. Seit Trump sind Desinformationsbeiträge wohl auch in der grossen Politik angekommen. Wer LEDs an einer harten Spannungsquelle ohne strombegrenzendes Element betreibt, geht auch bei rot über die Strasse. Kann man machen, es ist dein Leben bzw. das deiner LEDs, aber man sollte darüber schweigen und es keinesfalls als Heldentat herausposaunen. Es könnte sonst sein, dass man dich einfach als DUMM bezeichnet.
Der CD4017BE kann bei 4 bis 6 Volt Spannungsversorgung die LEDs direkt ansteuern, ohne Treiber und ohne Widerstand. Dessen Ausgangsstufe enthält bereits eine Strombegrenzung auf irgendwas zwischen 10 und 20 mA. Da nicht alle Ausgänge gleichzeitig an sind, wird er das thermisch vertragen.
Stefan ⛄ F. schrieb: > Der CD4017BE kann bei 4 bis 6 Volt Spannungsversorgung die LEDs direkt > ansteuern, ohne Treiber und ohne Widerstand. Dessen Ausgangsstufe > enthält bereits eine Strombegrenzung auf irgendwas zwischen 10 und 20 > mA. Bastelpfuscher.
Manfred schrieb: > Bastelpfuscher Genau deswegen haben wirs ja gemacht und haben uns gefreut wie Bolle. :) Warum? Na weil wirs können.... Blöde frage. Mein erster 2n3055, war sicher auch nicht als Teewärmer konzipiert. :)))
Afug-Info hat eine Schaltung mit CD4017 und 10 LEDs auf ihrer Homepage mit schöner Schaltplan Animation. In Action sieht man die aufgebaute Schaltung im IC-Tester Video. Aufbau nur mit Vorwiderstand, ohne Transistoren. http://www.afug-info.de/Testberichte/IC-Tester/ https://www.youtube.com/watch?v=k-Uz8j98G7c Für einen PIC hat sie neulich auch was gemacht, ich weiß aber nicht, ob das für dich auch in Frage kommen würde. http://www.afug-info.de/Schaltungen-Eigenbau/Lauflicht-8Led-4Pins/ Wenn du vielleicht noch näher beschreibst, was du genau bauen möchtest ?
Teo D. schrieb: > Mein erster 2n3055, war sicher auch nicht als Teewärmer konzipiert. :))) Haha, die "Modifikation zum Teewärmer" ist auch schon passiert.
Stefan ⛄ F. schrieb: > Der CD4017BE kann bei 4 bis 6 Volt Spannungsversorgung die LEDs direkt > ansteuern, ohne Treiber und ohne Widerstand. Dessen Ausgangsstufe > enthält bereits eine Strombegrenzung auf irgendwas zwischen 10 und 20 > mA. > > Da nicht alle Ausgänge gleichzeitig an sind, wird er das thermisch > vertragen. Und Du möchtest tatsächlich Einen! Widerstand einsparen?🤔 Mehr benötigt man beim 4017 nämlich nicht, es ist ja immer nur ein Ausgang aktiv. Michael H. schrieb: > Afug-Info hat eine Schaltung mit CD4017 und 10 LEDs auf ihrer Homepage > mit schöner Schaltplan Animation. In Action sieht man die aufgebaute > Schaltung im IC-Tester Video. > Aufbau nur mit Vorwiderstand, ohne Transistoren. > > http://www.afug-info.de/Testberichte/IC-Tester/ > Youtube-Video "Review IC Tester hält nicht, was er verspricht - FAIL > IC-Tester" Afug hat 10 Vorwiderstände eingebaut. Beim 4017 reicht einer...s.o.
Jörg R. schrieb: > Stefan ⛄ F. schrieb: >> Der CD4017BE kann bei 4 bis 6 Volt Spannungsversorgung die LEDs direkt >> ansteuern, ohne Treiber und ohne Widerstand. Dessen Ausgangsstufe >> enthält bereits eine Strombegrenzung auf irgendwas zwischen 10 und 20 >> mA. >> >> Da nicht alle Ausgänge gleichzeitig an sind, wird er das thermisch >> vertragen. > > Und Du möchtest tatsächlich Einen! Widerstand einsparen?🤔 Nein, das war NICHT Sinn der Übung! PS: Manche scheinen wirklich schon mit nem Stock im Arsch, geboren worden zu sein....
Jörg R. schrieb: > Ich verstehe in dem Zusammenhang nicht weshalb an wenigen > Cent für die Widerstände gespart wird. Es geht nicht um die Cent für die Widerstände, sondern um ein Beispiel für die Aussage, dass Vorwiderstände nicht immer zwingend notwendig sind bzw. bei bestimmten Anwendungen gar nicht gebraucht werden oder sogar zum Teil mit Nachteilen verbunden sind. Also um: Teo D. schrieb: >Ohje, "OHNE VR" jetz steinigense mich... :D Teo D. schrieb: > Mein erster 2n3055, war sicher auch nicht als Teewärmer konzipiert. Dazu könnte man ein neues Thema aufmachen.
Wolle G. schrieb: > Es geht nicht um die Cent für die Widerstände, sondern um ein Beispiel > für die Aussage, dass Vorwiderstände nicht immer zwingend notwendig sind > bzw. bei bestimmten Anwendungen gar nicht gebraucht werden oder sogar > zum Teil mit Nachteilen verbunden sind. Ok, fie Aussage ist schlicht und einfach falsch. Zwar kann ein IC Ausgang den Strom so begrenzen dass eine LED nicht kaputt geht, aber die Strombegrenzung erfolgt nicht so genau. Selbst benachbarte Ausgänge auf demselben chip können Abweichungen von 1:2 ergeben, was dann mit den Effizienzschwankungen der LED leicht Helligkeitsabweichungen von 1:4 ergibt, und ja das dieht man, deutlich, das geht bis hin zu der Frage, ob die halbhell leuchtende LED z.B. in einer 7-Segment Anzeige nun an oder aus ist. Dein Vorschlag ist also sehr schlechtes, grottenschlechtes Elektronikdesign, schrammt knapp am geht-nicht-kaputt,taugt-aber-auch-nix vorbei. Jeder Widerstand hilft, den Helligkeiten der verschiedenen nebeneinander stehenden LEDs aneinander anzugleichen, daher ist er nicht nur sinnvoll, sondern man sollte ihn nicht zu klein machen, und wenn er das wäre, sogar Aufwand treiben um den Strom besser regeln zu können. Das ist nicht überflüssiger Luxus, sondern unterscheidet seriöse Elektronik von Hibbybastlerpfusch.
MaWin schrieb: > Dein Vorschlag ist also sehr schlechtes, grottenschlechtes > Elektronikdesign, schrammt knapp am > geht-nicht-kaputt,taugt-aber-auch-nix vorbei. Du übertreibst. Lass uns mal bei "schlechtem Design" bleiben. So schlecht ist das nicht. Falls du es nicht glaubst, probiere es aus. Ich weiß, wovon ich schreibe. Ansonsten stimme ich deinen Ausführungen zu.
Stefan ⛄ F. schrieb: > So schlecht ist das nicht. Falls du es nicht glaubst, probiere es aus. > Ich weiß, wovon ich schreibe. Ich auch. Ich habe hier nämlich einen Resol 1 Solarregler, bei dem der Hersteller auch so dämlich war, zu glauben, aus einem CD4094 käme nicht so viel Strom, um seine 7-Segment-Anzeige zu beschädigen. Stimmt, blöderweise muss man raten welches Segment nun an und welches aus ist und bloss vom Nachbarn angestrahlt ist.. Lasst den Pfusch, und lasst das propagieren von Pfusch.
Wolle G. schrieb: > Es geht nicht um die Cent für die Widerstände, sondern um ein Beispiel > für die Aussage, dass Vorwiderstände nicht immer zwingend notwendig sind > bzw. bei bestimmten Anwendungen gar nicht gebraucht werden oder sogar > zum Teil mit Nachteilen verbunden sind. N E I N !!! Wir habens gemacht, weil es PFUSCH war und wir uns darüber köstlich amüsierten (Angesichts der Vergewaltigung des ICs). KEINER, auch wirklich KEINER, hätte so einen PFUSCH vom Breadboard gelassen! Wolle G. schrieb: > Teo D. schrieb: >> Mein erster 2n3055, war sicher auch nicht als Teewärmer konzipiert. > > Dazu könnte man ein neues Thema aufmachen. Man könnte auch Farbe beim Trocknen zu sehen.....
Teo D. schrieb: > PS: Manche scheinen wirklich schon mit nem Stock im Arsch, geboren > worden zu sein.... Dann nimm ihn doch raus😀 Wolle G. schrieb: > sondern um ein Beispiel > für die Aussage, dass Vorwiderstände nicht immer zwingend notwendig sind > bzw. bei bestimmten Anwendungen gar nicht gebraucht werden oder sogar > zum Teil mit Nachteilen verbunden sind. Ein Vorwiderstand an einer Led kann Nachteile mit sich bringen? Welche Nachteile?
Jörg R. schrieb: > Ein Vorwiderstand an einer Led kann Nachteile mit sich bringen? Welche > Nachteile? Dem Chip könnte kalt werden, und dann friert er.
Jörg R. schrieb: > Ein Vorwiderstand an einer Led kann Nachteile mit sich bringen? Welche > Nachteile? a) Je nach Größe des Vorwiderstands und dem damit verbundenen zusätzlichen Spannungsabfall erhöht sich der Energieverbrauch. b) zusätzlicher Platzbedarf c) ......
Wolle G. schrieb: > Jörg R. schrieb: >> Ein Vorwiderstand an einer Led kann Nachteile mit sich bringen? Welche >> Nachteile? > > a) Je nach Größe des Vorwiderstands und dem damit verbundenen > zusätzlichen Spannungsabfall erhöht sich der Energieverbrauch. Sorry, was für ein Quatsch. Denke drüber mal nach. > b) zusätzlicher Platzbedarf Dann lasse ich bei meinem nächsten Auto die Bremsen weg. Spart Platz und Gewicht. > c) ...... Und schon geht die Luft aus.....
Wolle G. schrieb: > a) Je nach Größe des Vorwiderstands und dem damit verbundenen > zusätzlichen Spannungsabfall erhöht sich der Energieverbrauch. Wie kann das sein?
Stefan ⛄ F. schrieb: > Wolle G. schrieb: >> a) Je nach Größe des Vorwiderstands und dem damit verbundenen >> zusätzlichen Spannungsabfall erhöht sich der Energieverbrauch. > > Wie kann das sein? Gute Frage;-) Vermutlich war es ein unüberlegter Schnellschuss.
Jörg R. schrieb: > Sorry, was für ein Quatsch. Denke drüber mal nach. Bitte hilf mir mal auf die Sprünge.
Wolle G. schrieb: > Jörg R. schrieb: >> Sorry, was für ein Quatsch. Denke drüber mal nach. > > Bitte hilf mir mal auf die Sprünge. Wenn Du einen Widerstand in Reihe zur Led schaltest verringert sich der Strom, und damit auch die Leistung. Wolle G. schrieb: > a) Je nach Größe des Vorwiderstands und dem damit verbundenen > zusätzlichen Spannungsabfall Die Spannung die dann an dem Widerstand abfällt kommt ja nicht zusätzlich dazu.
Jörg R. schrieb: > Wolle G. schrieb: >> Jörg R. schrieb: >>> Sorry, was für ein Quatsch. Denke drüber mal nach. >> >> Bitte hilf mir mal auf die Sprünge. > > Wenn Du einen Widerstand in Reihe zur Led schaltest verringert sich der > Strom, und damit auch die Leistung. > ... Na, sooo schlimm wird wohl nicht sein... :) Da der Strom durch die LED bei Ihm natürlich konstant ist, mußte er im Hinterkopf natürlich automatisch die Versorgungsspannung erhöhen.... "Mein Pferd kotzt!? ... Nein, es Kackt!" ;D
Teo D. schrieb: > Na, sooo schlimm wird wohl nicht sein... :) Du hast nicht im Ansatz verstanden um was es in dem Kommentar geht.
Jörg R. schrieb: > Wenn Du einen Widerstand in Reihe zur Led schaltest verringert sich der > Strom, und damit auch die Leistung. Das sehe ich nicht so. Beispiel analog zu meiner Anwendung (Foto mit Uhr). LED soll eine Flussspannung von 2V haben und mit 20mA betrieben werden. N= 2V x 20mA = 40mW. Setzt man jetzt z.B. einen Vorwiderstand von 250Ohm ein, dann benötigt man bei gleichem Strom ( gleiche Helligkeit) 5V zusätzlich -> + 100mW, falls ich mich nicht verrechnet habe. Wo liegt mein Denkfehler?
Wolle G. schrieb: > Setzt man jetzt z.B. einen Vorwiderstand von 250Ohm ein, dann benötigt > man bei gleichem Strom ( gleiche Helligkeit) 5V zusätzlich -> + 100mW, > falls ich mich nicht verrechnet habe. > Wo liegt mein Denkfehler? Wie kommst Du auf 250Ohm? Du musst den Widerstand berechnen, nicht einfach einen Wert vorgeben;-) Wolle G. schrieb: > N= 2V x 20mA = 40mW. P= ;-)
Wenn du die Versorgungsspannung nicht änderst, und die Stromstärke nicht erhöhst, kann die Leistungsaufnahme nicht steigen. Denn P = U x I Durch einen zusätzlichen Widerstand kann die Stromstärke never ever steigen. Sie kann nur gleich bleiben oder (eher wahrscheinlich) sinken.
Jörg R. schrieb: > Wie kommst Du auf 250Ohm? Du musst den Widerstand berechnen, nicht > einfach einen Wert vorgeben;-) Bitte eine Beispielberechnung. gegeben: LED hat bei 20mA eine Durchflusspannung von 2V. gemäß der Devise: Es ist alles gegeben, rechnen Sie
Wolle G. schrieb: > Jörg R. schrieb: >> Wie kommst Du auf 250Ohm? Du musst den Widerstand berechnen, nicht >> einfach einen Wert vorgeben;-) > > Bitte eine Beispielberechnung. > gegeben: LED hat bei 20mA eine Durchflusspannung von 2V. > > gemäß der Devise: Es ist alles gegeben, rechnen Sie Nein es ist nicht alles gegeben, die Versorgungsspannung fehlt. Und da Du seit 9 Jahren angemeldeter User bist werde ich dir nicht erklären wie man einen Vorwiderstand für eine Led berechnet. Der Kommentar von Stefan erklärt zudem sehr gut was ein Widerstand in (d)einer Schaltung bewirkt. Stefan ⛄ F. schrieb: > Wenn du die Versorgungsspannung nicht änderst, und die Stromstärke nicht > erhöhst, kann die Leistungsaufnahme nicht steigen. > > Denn P = U x I > > Durch einen zusätzlichen Widerstand kann die Stromstärke never ever > steigen. Sie kann nur gleich bleiben oder (eher wahrscheinlich) sinken. Ich habe übrigens einen Kommentar zu deiner Schaltung geschrieben, darauf bist Du nicht eingegangen. Weshalb nicht? Beitrag "Re: Ic gesucht led schaltung"
Jörg R. schrieb: > Nein es ist nicht alles gegeben, die Versorgungsspannung fehlt. Die Versorgungsspannung sollte, so wie mein gewählter Vorwiderstand (250Ohm), zunächst frei wählbar sein. Man kann das Ganze aber auch noch etwas erweitern und konkretisieren. a) Minimum der Versorgungsspannung: 2V b) der LED-Strom darf um 1mA schwanken, (ich hoffe, dass die entstehenden Helligkeitsschwankungen noch nicht sichtbar sind ??) c) Die Versorgungsspannung könnte durch Netzspannungsschwankungen um 1V schwanken. Vielleicht lässt Du dich noch einmal hinreißen, das Ganze aus Deiner Sicht zu rechnen. Gehört zwar jetzt nicht direkt zum Thema: Es laufen noch zwei ähnliche Anwendungen, wo jeweils ca.550 LED ohne Vorwiderstand betrieben werden. --> Summe 1100 LED Jörg R. schrieb: > Wolle G. schrieb: >> N= 2V x 20mA = 40mW. > > P= ;-) Das N stammt noch aus Zeiten Mitte des vorigen Jahrhunderts
MaWin schrieb: > geht auch bei rot über die Strasse. Wenn man sich "über der Strasse" bewegt, können die Autos ja unter einem unterdurch fahren. :-)
Stefan ⛄ F. schrieb: > ine Strombegrenzung auf irgendwas zwischen 10 und 20 mA. Ja, "irgendwas" je nach verwendetem Exemplar, Ub, Temp usw. Wenn man den 4017 wechselt, muss man den Strom neu überprüfen.
Wolle G. schrieb: > Es geht nicht um die Cent für die Widerstände, sondern um ein Beispiel > für die Aussage, dass Vorwiderstände nicht immer zwingend notwendig sind Ein Vorwiderstand ist für LEDs immer erforderlich. Entweder als Einzelbauteil oder als ziemlich undefiniertes Teil innerhalb eines anderen Bauelements der Gesamtschaltung. > bei bestimmten Anwendungen zum Teil mit Nachteilen verbunden sind. Da würde mich mal interessieren, welche Anwendungen das sind.
Teo D. schrieb: > Wir habens gemacht, weil es PFUSCH war und wir uns darüber köstlich > amüsierten (Angesichts der Vergewaltigung des ICs). KEINER, auch > wirklich KEINER, hätte so einen PFUSCH vom Breadboard gelassen! Nun, ich habe mir mal vor Jahren ein sog. Blinkherz für den Karneval gebaut. Das war aber nur ein Einzelexemplar und der Strom war (nach- gemessen) mit 5mA gut passend. Wenn ich einen zusätzlichen Widerstand verbaut hätte, wären die LEDs zu dunkel gewesen. Nun, den Abend hats überlebt. Leider ist keine Frau darauf angesprungen. :-(
Harald W. schrieb: > Nun, den Abend hats > überlebt. Leider ist keine Frau darauf angesprungen. :-( Ist doch logisch. Die Frauen waren vom Fach...und haben den fehlenden Vorwiderstand bemerkt😀 Die wollten keinen Pfusch.
Harald W. schrieb: >> bei bestimmten Anwendungen zum Teil mit Nachteilen verbunden sind. > Da würde mich mal interessieren, welche Anwendungen das sind. siehe u.a. Wolle G. (wolleg) 08.10.2020 16:37
Wolle G. schrieb: > Harald W. schrieb: >>> bei bestimmten Anwendungen zum Teil mit Nachteilen verbunden sind. > >> Da würde mich mal interessieren, welche Anwendungen das sind. > > siehe u.a. > Wolle G. (wolleg) 08.10.2020 16:37 Siehe dazu: Beitrag "Re: Ic gesucht led schaltung" Wolle G. schrieb: > Vielleicht lässt Du dich noch einmal hinreißen, das Ganze aus Deiner > Sicht zu rechnen. Nein, da gibt es nix zu rechnen. Deine Parameter passen nicht zusammen. Zudem fehlt die Farbe der LED, obwohl es eigentlich nur rot sein kann. Grün wäre grenzwertig.
Jörg R. schrieb: > Nein, da gibt es nix zu rechnen. Deine Parameter passen nicht zusammen. Na gut. Dann ohne Rechnung das obige Beispiel noch einmal: > a) Minimum der Versorgungsspannung: 2V ("neu 2,2V") > b) der LED-Strom darf um 1mA schwanken, (ich hoffe, dass die > entstehenden Helligkeitsschwankungen noch nicht sichtbar sind ??) > c) Die Versorgungsspannung könnte durch Netzspannungsschwankungen um 1V > schwanken. Ich würde einen Vorwiderstand von 1000Ohm nehmen und die Versorgungsspannung auf 22V legen. Das ergibt den vorgegeben Strom von 20mA. Sinkt die Versorgungsspannung wie vorgegeben um 1V, dann reduziert sich der Strom um 1mA. (vorgegebenen) Stimmt das? Wenn ja, dann würde es bedeuten, dass pro LED ein Mehrverbrauch von ca. 1000% gegenüber meiner Konstantspannungsversorgung entsteht, falls ich mich nicht verrechnet habe. Harald W. schrieb: >> bei bestimmten Anwendungen zum Teil mit Nachteilen verbunden sind. > > Da würde mich mal interessieren, welche Anwendungen das sind. Dazu würde ich Anwendungen zählen, wo "viele" LED verwendet werden, wie z.B. die Darstellung von rel. großen Ziffern mittels Einzel-LED.
Wolle G. schrieb: >>> bei bestimmten Anwendungen zum Teil mit Nachteilen verbunden sind. >> >> Da würde mich mal interessieren, welche Anwendungen das sind. > > Dazu würde ich Anwendungen zählen, wo "viele" LED verwendet werden, wie > z.B. die Darstellung von rel. großen Ziffern mittels Einzel-LED. Gerade dort halte ich es für wichtig, mit definierten Strömen zu arbeiten und nicht mit irgendwelchen völlig undefinierten.
Harald W. schrieb: > Gerade dort halte ich es für wichtig, mit definierten Strömen > zu arbeiten und nicht mit irgendwelchen völlig undefinierten. Er ist ja nicht völlig undefiniert, sondern liegt ganz sicher in einem Bereich, mit dem normale LEDs sinnvoll betrieben werden können. Die genannten Nachteile will ich damit nicht abstreiten.
### Der komplette Kommentar ### Beitrag "Re: Ic gesucht led schaltung" ### Auszug daraus ### Wolle G. schrieb: > Ich würde einen Vorwiderstand von 1000Ohm nehmen und die > Versorgungsspannung auf 22V legen. Das ergibt den vorgegeben Strom von > 20mA. > Sinkt die Versorgungsspannung wie vorgegeben um 1V, dann reduziert sich > der Strom um 1mA. (vorgegebenen) > Stimmt das? > Wenn ja, dann würde es bedeuten, dass pro LED ein Mehrverbrauch von ca. > 1000% gegenüber meiner Konstantspannungsversorgung entsteht, falls ich > mich nicht verrechnet habe. Du setzt willkürlich eine Spannung von 22V an um Deine Theorie zu untermauern? Dann kannst Du auch gleich 220V ansetzen... Und weshalb sollte die Versorgungsspannung schwanken? Ich würde solch eine Schaltung mit vielen Leds doch nicht aus einer ungeregelten nur gleichgerichteten und per C geglätteten Spannung versorgen. Ich verstehe nach wie vor nicht weshalb Du so auf "mit ohne" Vorstände behaarst? Sicherlich erlaubt eine große Anzahl in Serie geschalteter LEDs einen gewissen Spielraum bei einer Schaltung wie Du es machst. Trotzdem ist es nicht richtig und bleibt Murks....Sorry. Ich verstehe auch Deine willkürlich angesetzten Versorgungsspannungen nicht. Mal 2V, dann doch besser 2,2V und nun 22V. Ich bemesse die Spannung doch anhand meiner realen Schaltung, und berechne dann die erforderlichen Vorwiderstände. Bei nur einer LED würden daher nie 22V zur Versorgung in Frage kommen. Ausnahme wäre es geht um eine,oder auch wenige, LEDs die zur Statusanzeige dienen und es keine andere Spannung gzur Versorgung der LEDs gibt. Dann würde ich die LEDs aber auch nicht mit 20mA betreiben, was bei heutigen LEDs i.d.R. eh kaum noch nötig ist. Bei LEDs für eine Beleuchtung kommt ggf. eine KSQ zum Einsatz, das ist ann aber ein anderer Ansatz. Wenn es um Effizienz geht, noch mal um bei Deiner Uhr zu bleiben, muss man halt einen LDO oder DC/DC Konverter nehmen um das Optimum für die Spannungsversorgung herauszuholen. Oder man schaltet die Anzeige bei Nichtbedarf einfach ab.
Stefan ⛄ F. schrieb: > Der CD4017BE kann bei 4 bis 6 Volt Spannungsversorgung die LEDs direkt > ansteuern, ohne Treiber und ohne Widerstand. hi, stimmt so pauschal formuliert nicht. Kann ein Gegenbeispiel nennen: Früher wurden Sienensegmentanzeigen mit "TTL-kompatibel" umworben. Diese Aussage interpretierte ich so, dass man direkt den 7447 anschließen könnte ohne Vorwiderstände. Das angesteuerte Segment leuchtete superhell auf und wurde innerhalb von Sekundenbruchteilen merklich dunkler, woraufhin ich die Spannung abschaltete. Du kannst Dir jetzt einmal anschauen, wie die Siebensegmentanzeige jetzt aussieht.-> Halb-kaputt. Also, eine Strombegrenzung ist zwingend erforderlich. Wo und wie die jetzt in der Schaltung realisiert wird, ist zunächst ohne Belang. Man kann auch den Begriff "Zeitintegral" einführen, bei Multiplexing, Charlieplexing. Dafür sollten aber Angaben im Dabla zu finden sein, mit welchen Duty-Cycle gearbeitet werden kann. ciao gustav
Karl B. schrieb: > Stefan ⛄ F. schrieb: >> Der CD4017BE kann bei 4 bis 6 Volt Spannungsversorgung die LEDs direkt >> ansteuern, ohne Treiber und ohne Widerstand. > > hi, > stimmt so pauschal formuliert nicht. Es war ja nicht pauschal formuliert, sondern genau auf den CD4017 zugeschnitten. > Kann ein Gegenbeispiel nennen: > Früher wurden Sienensegmentanzeigen mit "TTL-kompatibel" umworben. > Diese Aussage interpretierte ich so, dass man direkt den 7447 > anschließen könnte ohne Vorwiderstände Ja, wenn man zu blöd ist, bemerkt man auch den Unterschied zwischen dem bipolaren 7447 und dem CMOS 4017 nicht.
Jörg R. schrieb: > Wolle G. schrieb: >> Jörg R. schrieb: >>> Ein Vorwiderstand an einer Led kann Nachteile mit sich bringen? Welche >>> Nachteile? >> >> a) Je nach Größe des Vorwiderstands und dem damit verbundenen >> zusätzlichen Spannungsabfall erhöht sich der Energieverbrauch. > > Sorry, was für ein Quatsch. Denke drüber mal nach. Einfach mal einen Schritt zurück treten und nochmal Lesen... Der Energiebedarf einer Schaltung von (LED + Vorwidertand) ist höher als bei einer Schaltung wo nur die LED betrachtet wird (wenn der Strom der gleiche ist). Und das ist imho worauf Wolle G. im Zitat und in den folgenden Beiträgen hinaus möchte. Wie man die passende Zielspannung im zweiten Fall erzeugt (wo also nur die LED betrachtet wird), und welche Verluste damit verbunden sind, steht auf einem anderen Blatt.
Mikro 7. schrieb: > Der Energiebedarf einer Schaltung von (LED + Vorwidertand) ist höher als > bei einer Schaltung wo nur die LED betrachtet wird (). Und das ist imho worauf Wolle G. im Zitat und in den > folgenden Beiträgen hinaus möchte. "wenn der Strom der gleiche ist" dann wird die überschüssige Spannung irgendwo anders verbraten!
MaWin schrieb: > Ja, wenn man zu blöd ist, bemerkt man auch den Unterschied zwischen dem > bipolaren 7447 und dem CMOS 4017 nicht. Karl B. schrieb: > Man > kann auch den Begriff "Zeitintegral" einführen, bei Multiplexing, > Charlieplexing. Dafür sollten aber Angaben im Dabla zu finden sein, mit > welchen Duty-Cycle gearbeitet werden kann. Natürlich für den Fall (Oszillator steht), dass nur ein Segment für längere Zeit angesteuert wird, muss noch eine schaltungstechnische "Sicherung" vorgesehen werden. Und ich dachte, Du würdest das jetzt als Blödsinn bezeichnen. Da sind nämlich tatsächlich keine Widerstände drin. Was Deiner Bemerkung oben nämlich widersprechen würde. ciao gustav
Jörg R. schrieb: > Bei nur einer LED würden daher nie 22V > zur Versorgung in Frage kommen. Diese Spannung resultiert daraus, dass Du mit meiner ursprünglichen Aufgabe: „ Es ist alles gegeben, rechnen Sie“, nichts anfangen konntest. Deshalb auch die zusätzliche Einschränkung, dass der Strom 1mA schwanken darf. Damit es überhaupt zu Schwankungen kommt, sollte im Beispiel als weitere Festlegung die Versorgungsspannung um 1V schwanken. Mit diesen zusätzlichen Einschränkungen heißt es wieder: „ Es ist alles gegeben, rechnen Sie“. > Wenn es um Effizienz geht, noch mal um bei Deiner Uhr zu bleiben, muss > man halt einen LDO oder DC/DC Konverter nehmen um das Optimum für die > Spannungsversorgung herauszuholen. Genau. Und wenn man es "richtig" macht, dann funktioniert das Ganze auch über viele Jahre (wie hier; es gibt sogar weitere Anwendung nach gleichem Prinzip mit ca. 550 LED) problemlos. Teo D. schrieb: > "wenn der Strom der gleiche ist" dann wird die überschüssige Spannung > irgendwo anders verbraten! Und damit die unnötigen Verluste gering bleiben, verringert man die Trafospannung soweit, dass die Spannung auch bei evtl. Netzspannungs- und sonstige Schwankungen noch ausreicht, um den Spannungsregler in seinen Grenzen zu betreiben. Das Beispiel mit nur 1 LED und 20mA wurde von mir bewusst so gewählt, damit die entstehenden Verluste am Vorwiderstand gut sichtbar werden. Tatsächlich sind es je nach Anwendung ca. 5 oder 15mA. Bei der Uhr hatte ich im Tagbetrieb ca. 150mA, nachts ca. 50mA gemessen. (Steuerung nach Umgebungshelligkeit) Mikro 7. schrieb: > Einfach mal einen Schritt zurück treten und nochmal Lesen... > > Der Energiebedarf einer Schaltung von (LED + Vorwidertand) ist höher als > bei einer Schaltung wo nur die LED betrachtet wird (wenn der Strom der > gleiche ist). Und das ist imho worauf Wolle G. im Zitat und in den > folgenden Beiträgen hinaus möchte. Ein Glück, dass noch jemand so ähnlich tickt, wie ich.
Mikro 7. schrieb: > Der Energiebedarf einer Schaltung von (LED + Vorwidertand) ist höher als > bei einer Schaltung wo nur die LED betrachtet wird (wenn der Strom der > gleiche ist). Und das ist imho worauf Wolle G. im Zitat und in den > folgenden Beiträgen hinaus möchte. Trotzdem ist es nur Theorie. Wolle G. schrieb: > Ein Glück, dass noch jemand so ähnlich tickt, wie ich. Ja, jetzt seid ihr schon Zwei die es falsch machen😀 @Wolle G. Ich verstehe Deinen Ansatz. Ich verstehe auch dass es umso besser umzusetzen ist je mehr LEDs in Serie geschaltet sind. Noch besser wird es dann noch wenn die LEDs eine flache U/I Kennlinie haben. Aber es ist halt auf Kante genäht und ich würde es keinesfalls so umsetzen. Es ist halt falsch LEDs so zu betreiben. Zum Thema Effizienz habe ich etwas geschrieben, und ein Platzproblem hast Du in deinem konkreten Anwendungsfall auch nicht. Ein Nebeneffekt, ich will es nicht als Nachteil bezeichnen, ist das sich die Farbtemperatur ändert, wenn man die Helligkeit der LEDs über die Spannung regelt.
Jörg R. schrieb: > ......, wenn man die Helligkeit der LEDs über die Spannung regelt. Im angehängten Datenblatt steht nichts davon, dass die Helligkeit von der SPANNUNG abhängig ist. Es gibt darin ein Diagramm, welches die relative Helligkeit als Funktion des STROMes zeigt. Jörg R. schrieb: > Mikro 7. schrieb: >> Der Energiebedarf einer Schaltung von (LED + Vorwidertand) ist höher als >> bei einer Schaltung wo nur die LED betrachtet wird (wenn der Strom der >> gleiche ist). > > Trotzdem ist es nur Theorie. Wieso nur Theorie? Gilt P = U x I nur in der Theorie?
Wolle G. schrieb: > Jörg R. schrieb: >> ......, wenn man die Helligkeit der LEDs über die Spannung regelt. > Im angehängten Datenblatt steht nichts davon, dass die Helligkeit von > der SPANNUNG abhängig ist. > Es gibt darin ein Diagramm, welches die relative Helligkeit als Funktion > des STROMes zeigt. Richtig, aber durch die Spannungsänderung über den Sensor ändert sich auch der Strom. Um den Effekt der Änderung der Farbtemperatur zu verhindern dimmt man Leds über PWM. Ich von meiner Seite beende die Diskussion hier auch. Zum einen finden wir keinen gemeinsamen Konsens, zum anderen ist es nicht Thema des Threads. Zudem ist der TO auch nicht mehr dabei. Der Thread hat sich also erledigt.
>> Der CD4017BE kann bei 4 bis 6 Volt Spannungsversorgung die LEDs direkt >> ansteuern, ohne Treiber und ohne Widerstand. Karl B. schrieb: > stimmt so pauschal formuliert nicht. Doch, das stimmt so pauschal für den genannten Chip. > Kann ein Gegenbeispiel nennen: > Früher wurden Sienensegmentanzeigen mit "TTL-kompatibel" umworben. > Diese Aussage interpretierte ich so, dass man direkt den 7447 > anschließen könnte ohne Vorwiderstände. Dein Gegenbeispiel ist ungültig, denn es ist kein CD4017BE. Es ist nicht einmal irgendein 40xx, und somit eine völlig andere Baustelle. Dass die 74xx alle bei Low Pegel viel mehr Strom liefern können, als sie dauerhaft vertragen, ist zumindest mir seit 30 Jahren bekannt. Abgesehen davon kann man den von dir genannten 7447 nicht mehr kaufen. Es gibt ihn nur noch als LS Version, und diese Serie stirbt auch gerade aus.
Stefan ⛄ F. schrieb: > Abgesehen davon kann man den von dir genannten 7447 nicht mehr > kaufen. Ich habe noch welche😀
Wolle G. schrieb: > Im angehängten Datenblatt steht nichts davon, dass die Helligkeit von > der SPANNUNG abhängig ist. Ein solches Datenblatt habe ich auch noch nie gesehen. Theoretisch ist allerdings die Lichtfarbe von der Spannung abhängig.
Harald W. schrieb: > Wolle G. schrieb: > >> Im angehängten Datenblatt steht nichts davon, dass die Helligkeit von >> der SPANNUNG abhängig ist. > > Ein solches Datenblatt habe ich auch noch nie gesehen. > > Theoretisch ist allerdings die Lichtfarbe von der Spannung abhängig. Nein. Die Lichtfarbe, ich übersetze es mal mit Farbe in der die LED leuchtet, ist blau, weiß, rot, grün etc. Und die ist nicht von der Spannung abhängig. Es geht aber um die Farbtemperatur.
Stefan ⛄ F. schrieb: > Es gibt ihn > nur noch als LS Version, und diese Serie stirbt auch gerade aus. Hi, darum ging es garnicht. Worüber ich mich aber damals so aufgeregt hatte, war, dass etwas "voll kompatibel" bezeichnet wurde. Als Bastler von damals interpretierte man das eben so, dass man Bauelemente direkt miteinander verbinden kann, ohne irgendwelche Widerstände etc. Bei den Schaltungen, die man damals so in der Mache hatte mit TTL ICs, war das ja auch sonst so üblich. Und als die erste, damals noch ziemlich teure 7-Segmentanzeige durch fehlende Widerstände kaputtgegangen war, setzte der Aha-Effekt ein. Dieser kostspielige Aha-Effekt sollte dem TO erspart bleiben. Sollte direkt passende Beschaltung wählen. ciao gustav
Karl B. schrieb: > Worüber ich mich aber damals so aufgeregt hatte, > war, dass etwas "voll kompatibel" bezeichnet wurde. Da musst du heute genau so skeptisch bleiben. Speziell im Arduino Umfeld wird oft eine Kompatibilität versprochen, die man leicht missversteht. Ich finde auch sehr ärgerlich, dass die Leistungsangaben ganz oben in Datenblättern (und Vergleichslisten) immer unrealistischer werden. Z.B. kein neuer Transistor verträgt in realisierbaren Anwendungen wirklich so viel Strom, wie angegeben ist. Früher (tm) war das noch anders. Früher genügte ein großzügiger Kühlkörper, um die Werte zu erreichen. Heute braucht man dazu flüssigen Stickstoff. Früher war ein "Peak" ein kurzer Moment wie die Anheizphase einer Glühlampe oder die regelmäßige Aufladephase eines Elkos in einem Netzteil. Heute sind es Bruchteile von Millisekunden, damit kann keine Sau etwas praktisches anfangen. Karl B. schrieb: > Und als die erste, damals noch ziemlich teure > 7-Segmentanzeige durch fehlende Widerstände kaputtgegangen war, setzte > der Aha-Effekt ein. Sind wir gleich alt? Ich erinnere mich noch an Zeiten, als 7 Segment Anzeigen mehrere DM kosteten. Das waren die teuersten Bauteile in manchen Schaltungen. Ich hatte damals tatsächlich teilweise binäre Anzeigen mit LED's verwendet, wegen der Kosten. Natürlich nur in Hobby-Basteleien.
Stefan ⛄ F. schrieb: > Karl B. schrieb: >> Und als die erste, damals noch ziemlich teure >> 7-Segmentanzeige durch fehlende Widerstände kaputtgegangen war, setzte >> der Aha-Effekt ein. > > Sind wir gleich alt? Da reihe ich mich mal frech mit ein;-) Meine ersten LEDs habe ich Anfang der 80er in Krefeld gekauft. 2 rote LEDs habe ich erworben, für 1,- DM ...pro Stück. Ahnungslos was LEDs betrifft Zuhause angekommen habe ich eine ohne Rv an eine Batterie angeschlossen...und gleich zerstört. Das tat weh😫
Harald W. schrieb: > Theoretisch ist allerdings die Lichtfarbe von der Spannung abhängig. Wenn man Ursache und Wirkung vertauscht.
MaWin schrieb: >> Theoretisch ist allerdings die Lichtfarbe von der Spannung abhängig. > > Wenn man Ursache und Wirkung vertauscht. könnte man so sehen. Grundsätzlich gilt: Zur Erzeugung eines Lichtquants einer bestimmten Farbe ist eine bestimmte Energie, gemessen in Elektronenvolt (eV) nötig. Dieser Zahlenwert ist identisch mit der Mindestspannung, die man zur Erzeugung von Licht einer bestimmten Farbe benötigt. Ergänzend muss man noch erwähnen, das es weisse LEDs nicht gibt. Das sind blaue, die zusätzlich einen passenden, fluoriszierenden Leuchtstoff ent- halten
Karl B. schrieb: > Und als die erste, damals noch ziemlich teure > 7-Segmentanzeige durch fehlende Widerstände kaputtgegangen war, setzte > der Aha-Effekt ein. Diesen Effekt kenne ich auch und zwar trat er bei mir bei den billigen 12 LED -Taschenlampen auf, welche mit 3x AAA Batterien betrieben werden. Vermutlich soll hier der Strom durch den Innenwiderstand der Batterien begrenzt werden, was offensichtlich nicht ausreicht. So waren eines Tages 3 LED defekt. Darauf hin wurde allen meiner LED-Taschenlampen ähnlicher Bauart ein Vorwiderstand verpasst. Das ist jetzt ein Beispiel, wo aus meiner Sicht ein Vorwiderstand dringend erforderlich. Trotzdem gibt es Anwendungen, wo Konstantspannung Vorteile hat. Jörg R. schrieb: > @Wolle G. > Ich verstehe Deinen Ansatz. Ich verstehe auch dass es umso besser > umzusetzen ist je mehr LEDs in Serie geschaltet sind. Noch besser wird > es dann noch wenn die LEDs eine flache U/I Kennlinie haben. Aber es ist > halt auf Kante genäht und ich würde es keinesfalls so umsetzen. Das freut mich, dass Du es verstehst. Wenn man es „richtig“ macht, dann wird auch nicht auf Kante genäht. Man muss ja nicht unbedingt den Maximalstrom der LED ausreizen. Deshalb laufen meine Anwendungen, wie oben schon mal angegeben, nun >15 Jahre störungsfrei.
Wolle G. schrieb: > Darauf hin wurde allen meiner LED-Taschenlampen ähnlicher Bauart ein > Vorwiderstand verpasst. > Das ist jetzt ein Beispiel, wo aus meiner Sicht ein Vorwiderstand > dringend erforderlich. Oder billigere Batterien, entsprechend dem Kaufpreis der Lampe. Wenn du alles von einer Marke nimmst, passt es schon zusammen. Das trifft auf Kik ebenso zu, wie auf Apple.
Wolle G. schrieb: > Trotzdem gibt es Anwendungen, wo Konstantspannung Vorteile hat. Leider kann man nirgends dazu passende "Konstantspannungs-LEDs" kaufen. :-(
Harald W. schrieb: > Leider kann man nirgends dazu passende "Konstantspannungs-LEDs" > kaufen. :-( Hmmm, in meinem LNT hab ich sogar eine "Referenzspannungs-LED".... ;D (DIDI40) PS: Ich kür das hier mal als den "Traurigsten Thread des Jahres 2020" :´(
Wolle G. schrieb: > Trotzdem gibt es Anwendungen, wo Konstantspannung Vorteile hat. KEINE EINZIGE. Nur um seine Dummheit zu beweisen. Insofern ist jede Schaltung zu was nütze, und sei es nur, als schlechtes Beispiel zu dienen.
> Trotzdem gibt es Anwendungen, wo Konstantspannung Vorteile hat.
Das hier kann man Nicht mit ansehen.
Bitte melde dich an um einen Beitrag zu schreiben. Anmeldung ist kostenlos und dauert nur eine Minute.
Bestehender Account
Schon ein Account bei Google/GoogleMail? Keine Anmeldung erforderlich!
Mit Google-Account einloggen
Mit Google-Account einloggen
Noch kein Account? Hier anmelden.


