Hallo, ich hoffe mir kann wer helfen ich möchte meinen PC durch diese kleine Schaltung via http anschalten. Software technisch ist schon alles fertig fehlt nur noch die hardwear. Habe bereits einen funktionierenden Prototypen es gibt nur ein Problem, sobald ich die Spannungs versorgung von dem Microcontroller Wemos d1 mini trenne und dann wieder herstelle gibt er auf dem Pin D5 dort wo mein Transistor hängt kurzeitig eine spannung von 0,25V aus, dadurch wird der transisistor geschaltet und der PC angeschaltet. Wenn ich per software den Pin D5 schalte hat bekommt er eine Spannung von 1,4V. mein Gedanke eine Z-Diode in Sperrichtung einbauen die bis 1V sperrt hab jedoch blos Z-Dioden ab 3V gefunden gibt es vl eine andere Möglich keit dies umzu setzten im Anhang hängt meine Skizze. Edit: Erster Post wollte keine 3Bilder Hochladen das Richtige bild ist dass das Doppelt zu sehen ist
Wake on Lan war vermutlich zu einfach? Was für ein Transistortyp soll das sein? Nimm ein NFET mit Threshold Voltage um die 3 bis 4V. Normalerweise sollte D5 beim booten des Controllers im High-Z sein, ein Pulldown könnte auch Abhilfe schaffen.
Pascal .. schrieb: > gibt er auf dem Pin D5 dort wo mein Transistor hängt kurzeitig eine > spannung von 0,25V aus Vermutlich nicht. Es kommt dir nur so vor, weil du nicht ordentlich messen kannst, dir fehlt ein Oszilloskop. Erstens würde ein normaler Transistor mit 0.25V noch nicht einschalten. Zweitens schalten die meisten uC erst mal alle Pins auf Eingang, bevor man sie im Programm zum Ausgang umdefiniert. Üblicherweise spendiert man dann einen (10k) Widerstand vom Pin nach Masse, um so lange 0V vorzulegen. Und last but not lrast solltest du erst mal Grundlagen der Elektronik erlernen bevor du unhehaemmt rumbastelst, ein NPN Transistor bekommt einen Basisvorwiderstand, und die gelbe LED auch. Das kann man nun wirklich UBERALL lesen. Es zeigt also, dass du nichtmal die allergeringste Mühe verwendet hast, vorher was zu lernen.
Wo ist der Basisvorwiderstand? Gibt es auch einen Schaltplan? Dieses Verdrahtungsplan-Gekrixel mit Fritzing ist ein Graus! BTW: ich verwende Fritzing auch manchmal, aber nur die Schaltplan-Ausgabe.
Wolfgang schrieb: > Der Tip des Tages :-( Was denn jemand der nichtmal Basiwiderstände kennt dem kann man auch knapuer Tipps geben?
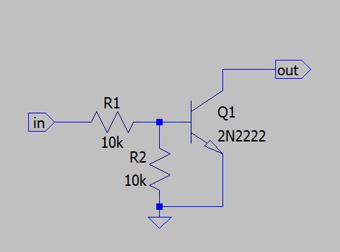
Wie gesagt das war das Falsche bild dazu muss ich nicht mehr sagen heute angemeldet direkt 2 bescheuerte kommentare bekommen auf so ein forum kannm man verzichten mir ist bewusst dass ich für eine Led ein Vor wieder stand benötige hier mal ein Bild eines Anderen Projektes vl gibts da ja auch was zu bemengeln
Pascal .. schrieb: > Wie gesagt das war das Falsche bild dazu muss ich nicht mehr sagen heute > angemeldet direkt 2 bescheuerte kommentare bekommen auf so ein forum ... Wenn du hier eine vernünftige Antwort bekommen möchtest, bemühe dich wenigstens um halbwegs lesbare Beiträge. So wird das nichts. User schrieb: > Satzzeichen waren heute aus? Tastatur kaputt? Ack
Gesagt getann jedoch schaltet er jetzt per software auch nicht mehr
W.A. schrieb: > Pascal .. schrieb: >> Wie gesagt das war das Falsche bild dazu muss ich nicht mehr sagen heute >> angemeldet direkt 2 bescheuerte kommentare bekommen auf so ein forum ... > > Wenn du hier eine vernünftige Antwort bekommen möchtest, bemühe dich > wenigstens um halbwegs lesbare Beiträge. So wird das nichts. Tut mir leid ich habe direkt danach Satzzeichen beigefügt
Manfred L. schrieb: > Nimm einen Spannungsteiler. Das ist nicht sein Problem und es hilft auch nicht. Deshalb nämlich: MaWin schrieb: > Es kommt dir nur so vor, weil du nicht ordentlich messen kannst, dir > fehlt ein Oszilloskop.
Pascal .. schrieb: > Gesagt getann jedoch schaltet er jetzt per software auch nicht mehr och kannst du bitte noch weniger schreiben, bei so vielen Worten gibt es noch zu viele Möglichkeiten sich zu denken was du meinst! Nun mal was Positives, ein schickes Bildchen hast du zuletzt angehängt.
Hi, bei deinen Angaben kann ich nur raten: verkleinere der Widerstand R1. Grüße
https://www.gutzitiert.de/zitat_autor_sokrates_thema_jugend_zitat_11962.html So dröhnt es morgens die Treppen runter: Kaffee!!! Oder: Hunger!!! … oder: Frühstück!!! … Je nach Kommunikationssprache. Ein besonders wichtiges Wort ist: Taschengeld!!! - Vielleicht das wichtigste Wort überhaupt. Geht es aber um anfängliche Prosa, so tönt es oft laut: Keine Zeit!!!... oder: Hau ab!!!… oder: Bin weg!!! Bei solchen langen Zwei-Wort-Sätzen hat man es vermutlich schon mit einem sehr gebildeten Hausstand zu tun. Diese Eltern hoffen dann auf einen guten Studienabschluss und Karriere des Sprösslings nach dem 17. Semester.
Pascal .. schrieb: > Wenn ich per software den Pin D5 schalte hat bekommt > er eine Spannung von 1,4V. Das kann eigentlich nicht sein. Die digitalen Ausgänge des Wemos D1 Moduls liefern LOW=0V oder HIGH=3,3V. Wenn das bei dir anders ist, dann hast du dein Modul kaputt gemacht. Pascal .. schrieb: > Transistortyp ist ein 2N2222 Das ist ein NPN Transistor, da kann maximal 0,8V an der Basis anliegen. Wenn du da 1,4V misst, dann ist der auch schon kaputt. Es fehlt ein Vorwiderstand an der Basis, zum Beispiel 1kΩ. Schau dir mal die Grundlagen zu Transistorschaltungen an: http://stefanfrings.de/mikrocontroller_buch/Einstieg%20in%20die%20Elektronik%20mit%20Mikrocontrollern%20-%20Band%202.pdf Kapitel 2.2 und 3.4
Besorg dir nen LogicLevel N Fet. Zwischen Gate und beliebigem GND Punkt kommt ein PullDown damit er NC (= Normaly Closed) ist wenn nicht geschaltet wird. Die zweite Frage zum Thema Transistor in Verbindung mit einem ESP32 Board heute, schaffen wir noch Nummer drei oder mehr :)?
WerWieWas schrieb: > Besorg dir nen LogicLevel N Fet. Zwischen Gate und beliebigem GND > Punkt kommt ein PullDown damit er NC (= Normaly Closed) ist wenn nicht > geschaltet wird. > Die zweite Frage zum Thema Transistor in Verbindung mit einem ESP32 > Board heute, schaffen wir noch Nummer drei oder mehr :)? AU WEIA. Nicht nur, dass der Hinweis fehlt, dass für die 3.3V eines WeMos ein besonderer MOSFET mit besonders niedriger Schwellspannung nötig ist, der schon bei 2.8V definiert (also mit RDSom Angabe im Datenblatt) durchschaltet wie z.B. IRLML2502, sondern auch versucht, Fachbegriffe aus einer ihm fremden Sprache einzustreuen um klüger zu erscheinen, es aber leider völlig vergeigt, normally closed heisst normalerweise eingeschaltet und das soll der MOSFET bestimmt nicht sein, sondern er soll normally open sein.
Ach der oberschlaue Erklärbär Mal wieder. Woher willst du wissen, ob er einen NO oder NC Transistor nimmt ? Ebenso die Aussage zum Mosfet. Dir als überintelligentem Lehrer ist hoffentlich bekannt, dass das nur eine der vielen Arten eines FET ist? Dein Kommentar zu dem Threshold ist genauso überflüssig, da dieser logischerweise zur genannten Boardspannung passend aufgeführt ist wenn man mit entsprechenden Suchparametern bei gängigen Anbietern nachschaut.
Wieso den Powerschalter mit dem WLAN Modul parallel beschalten? Kann der PC kein WOL?
Pascal .. schrieb: > Edit: Erster Post wollte keine 3Bilder Hochladen das Richtige bild ist > dass das Doppelt zu sehen ist Das Bild sieht schön aus. Aber Schaltplan wäre besser. Kannst du einen Schaltplan machen, wo man sieht, wo Basis ist und wo Emitter? Ohne Schaltplan wirst du auch selber kaum Fehler finden.
Pascal .. schrieb: > kurzeitig eine spannung von 0,25V aus, Das kann beim Initialisieren der Ausgänge auftreten. Oftmals läßt sich das im Programm beheben. Wenn nicht, dann benötigst Du einen zweiten Transistor, der über einen Kondensator auf die Basis, während des Einschaltens durchschaltet und somit die Basis Deines Transistors in der Schaltung auf das Potential vom Emitter zieht.
WerWieWas schrieb: > Ach der oberschlaue Erklärbär Mal wieder. War ja mal wieder nötig, bei dem Schwachsinn hier. > Woher willst du wissen, > ob er einen NO oder NC Transistor nimmt ? Du hast ihm den vorgesetzt, LogicLevel N-Kanal, der ist zwangsweise ein Enhancement Typ, also normally open. > Ebenso die Aussage zum Mosfet. Dir als überintelligentem Lehrer ist > hoffentlich bekannt, dass das nur eine der vielen Arten eines FET ist? Natürlich weiss ich das, es ist sicher kein Depletion Mode P-Kanal. > Dein Kommentar zu dem Threshold ist genauso überflüssig, da dieser > logischerweise zur genannten Boardspannung passend aufgeführt ist wenn > man mit entsprechenden Suchparametern bei gängigen Anbietern nachschaut. Logisch.
Dieter D. schrieb: > Wenn nicht, dann benötigst Du einen zweiten Transistor, der über einen > Kondensator auf die Basis, Um so eine Spitze wegzunehmen, reicht ein Kondensator an der Basis.
WerWieWas schrieb: > Woher willst du wissen, ob er > einen NO oder NC Transistor nimmt ? Was ist denn ein NC Transistor? Mit fallen da nur gewissen exotische Feldeffekt-Transistoren ein, die an dieser Stelle allerdings vollkommen ungeeignet wären.
Stefan ⛄ F. schrieb: > Was ist denn ein NC Transistor? Das hatte ich gestern auch schon überlegt! 'Normally closed' - ganz neue Erfindung bei Transistoren :-)!
Mohandes H. schrieb: > Das hatte ich gestern auch schon überlegt! 'Normally closed' - ganz neue > Erfindung bei Transistoren :-)! Nöööö is doch nich neu, is nur Kabellu.... ähh Elektrikersprech. ;)
Bitte melde dich an um einen Beitrag zu schreiben. Anmeldung ist kostenlos und dauert nur eine Minute.
Bestehender Account
Schon ein Account bei Google/GoogleMail? Keine Anmeldung erforderlich!
Mit Google-Account einloggen
Mit Google-Account einloggen
Noch kein Account? Hier anmelden.



