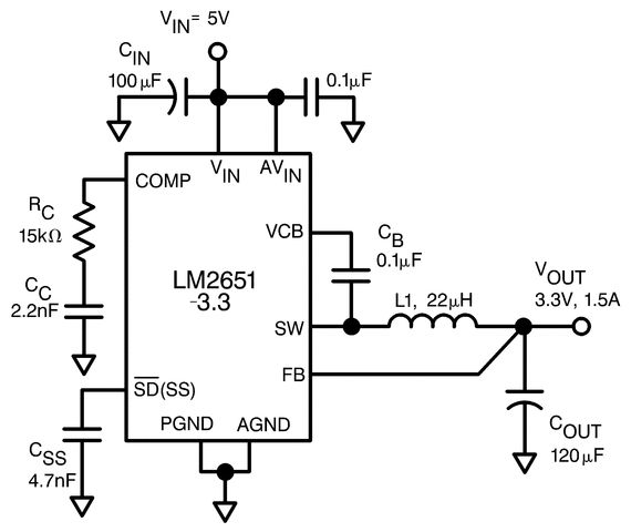
Ich möchte einen Step-Down-Schaltregler LM2651MTC-3.3 von TI verwenden, um 5V nach 3.3V zu wandeln. Das Datenblatt ist leider für die feste 3.3V und die regelbare Ausgangsspannung gemeinsam, aber immerhin gibt es für die feste Spannung ein Application-Beispiel mit Werten. Da die Eingangsspannung bis 14V betragen kann, ich aber nur 5V verwende, können die Werte vermutlich geringer ausfallen als im Beispiel. Das Datenblatt enthält eine Reihe von Formeln zum Ausrechnen der Werte, aber manche Formeln sind einfach konfus. Der Ausgangskondensator C_out berechnet sich nach: V_ripple = I_ripple (ESR + 1/(8 F_s C_out)) ESR kommt aus dem Datenblatt (auch wenn man noch gar nicht weiß, welchen Kondensator man nehmen wird; außerdem ist ESR ein Werteintervall), I_ripple wird mit 30% * I_out geschätzt, aber was ist V_ripple und F_s? Soll F_s die Frequenz des Fixed Frequency Internal Oscillator sein? Dann steht da noch, dass V_ripple < 20 mV * V_out/V_fb sein soll. Welchen Wert hat denn nun V_fb schon wieder? Ich würde ja TI's WEBENCH benutzen, aber der kennt den LM2651 offenbar nicht. TI scheint sich seiner Sache sehr sicher zu sein, denn das ist das erste Datenblatt das ich sehe, was ohne Bauteilempfehlung auskommt.
Bei dem fest eingestellten Regler ist V_out = V_fb, der Ripple sollte also < 20 mV sein. Im Vergleich zu einem Linearregler ist das immer noch ganz schön viel. Deshalb würde ich bei der geringen Spannungsdifferenz von nur 1,7 V (5 - 3,3 V) wohl lieber einen Linearregler nehmen, den man dann je nach Ausgangsstrom kühlen muss. Der Widerstand des LM2651 Längstransistors ist zwar mit 0,1 Ohm sehr niedrig, aber bei einer so geringen Spannungsdifferenz muss der ohmsche Widerstand der Spule mit berücksichtigt werden - vor allem, wenn der maximale Ausgangsstrom von 1,5 A entnommen werden soll, da sonst der Spannungsabfall über der Spule so hoch wird, dass der Regler nicht mehr vernünftig arbeitet.
Versuch es einfach mit diesen Werten. Wenn dir der Ausgangsripple zu gross ist dann schalt halt noch einen Elko parallel.
Günni schrieb: > Deshalb würde ich bei der geringen Spannungsdifferenz > von nur 1,7 V (5 - 3,3 V) wohl lieber einen Linearregler nehmen, den man > dann je nach Ausgangsstrom kühlen muss. Das ist interessant, und ich habe das auch noch nicht gehört. Wäre ein Festwandler mit einer geringeren oberen Spannungsgrenze besser geeignet (Widerstände und Spule teils erheblich kleiner), oder ändert das nichts? Ein Linearregler wollte ich bei 1.5A wegen der Abwärme vermeiden.
H. B. schrieb: > Versuch es einfach mit diesen Werten. > Wenn dir der Ausgangsripple zu gross ist dann schalt halt noch einen > Elko parallel. Es geht eher darum, dass in meinem Fall eine Spule von 13uH ausreichen würde. C_out ließ sich vermutlich auch reduzieren. Ich dachte, das würde vielleicht die "Genauigkeit" für die geringe Spannung erhöhen.
Wie hoch ist denn der Strom den die Schaltung am Ausgang liefern soll?
H. B. schrieb: > Wie hoch ist denn der Strom den die Schaltung am Ausgang liefern soll? Zwischen 1.2A und 1.4A, falls alle Verbraucher aktiv sind.
OK dann ist der Schaltregler schon sinnvoll. Ein Linearregler würde in deinem Fall über 2W in Abwärme umsetzen. Wenn du den Ausgangsripple (und die EMV) noch verbessern willst kannst du auch noch ein LC Glied als Postfilter dahinterschalten.
Was mich doch noch interessieren würde: Der Regler unterstützt eine Eingangsspannung von 4V bis 14V. Bei einer festen Eingangsspannung von 5V, haben die für 5V ausgerechneten Werte für H und C_out einen Vorteil gegenüber den Beispielwerten für 14V? Anders gefragt: Soll ich die Beispielwerte für 14V oder meine ausgerechneten Werte für 5V benutzen, oder ist das egal?
Nimm einfach die Werte von dem Beispiel das ich weiter oben gepostet habe, das Beispiel arbeitet mit 5V Eingangsspannung und 3,3V Ausgangsspannung bei max. 1,5A, also genau deine Anwendung. Ausserdem ist dieser Baustein relativ unkritisch und arbeitet auch mit Bauteilen, die nicht genau den Werten entsprechen die man rechnerisch ermittelt hat. Wenn du z.B. für die Drossel einen Wert von 18µH errechnet hast, dann funktioniert das auch mit einer 15µH oder einer 22µH ohne dass du da einen Unterschied merkst. Wenn die Drossel genug Strom kann und nicht in die Sättigung geht und möglichst niederohmig ist passt das schon. Viel wichtiger ist ein sauberer Aufbau bzw. Layout. Schau dir dazu am besten mal das Layout vom Eval Board an. https://www.ti.com/lit/ug/snva015c/snva015c.pdf?ts=1604942904984
H. B. schrieb: > Nimm einfach die Werte von dem Beispiel das ich weiter oben gepostet > habe, das Beispiel arbeitet mit 5V Eingangsspannung und 3,3V > Ausgangsspannung bei max. 1,5A, also genau deine Anwendung. Oh, das habe ich gar nicht gesehen! Dann ist ja alles geritzt, vielen Dank für Deine Erklärungen.
Da gibt es noch ein Problem. Laut Datenblatt soll die Verlustleistung der Spule durch den DC-Widerstand max. 2% der Ausgangsleistung sein (so interpretiere ich "let the inductor copper loss equal 2% of the output power"). Also:
1 | P_verlust = 2% P_ausgang |
2 | I^2 R_dc = 2% U I |
3 | I R_dc = 2% U |
4 | R_dc = 2% U/I = 2% 3.3V/1.5A = 44 mΩ |
Allerdings haben die SMD-Spulen, die ich finde, mindestens einen Widerstand von 76-110 mΩ. Alles nicht so wichtig, oder sollte ich möglichst nah ran an 44 mΩ?
Je höher der DC-Widerstand der Drossel desto schlechter wird der Wirkungsgrad und desto mehr erwärmt sich die Drossel. Je mehr sich die Drossel erwärmt, desto geringer wird die Strombelastbarkeit und der Sättigungsstrom und auch die Induktivität sinkt. Besorg dir besser eine Drossel, die näher an deinem errechneten Wert liegt, oder darunter.
H. B. schrieb: > Je höher der DC-Widerstand der Drossel desto schlechter wird der > Wirkungsgrad und desto mehr erwärmt sich die Drossel. > Je mehr sich die Drossel erwärmt, desto geringer wird die > Strombelastbarkeit und der Sättigungsstrom und auch die Induktivität > sinkt. > Besorg dir besser eine Drossel, die näher an deinem errechneten Wert > liegt, oder darunter. Danke für Deine Erklärung! Das Geheimnis der Spulenwahl ist, einen höheren Strom als 1.5A anzugeben, dann finden sich auch Spulen mit DC-Widerstand unter 44 mΩ. :-)
Hallo
wie indirekt schon von mehreren richtig angemerkt:
Zumindest die "langsamen" und "alten" Stepdown Regler sind sehr
unkritisch was die Werte bei L und C angeht - die Vorschläge
("Schaltbilder") auf den Datenblatt oder den App Notes sind so gut wie
immer absolut ausreichend wenn nicht sogar recht gut.
Bei den mir besser bekannten LM2576-xx (bestimmt auch beim LM2651) geht
das sogar so weit das die schönen Berechnungen im Datenblatt ziemlich
realitätsfern sind.
Eingangsspannung variieren in der Praxis durchaus auch mal deutlich, vor
allem aber der Ausgangsstrom - gerade bei Schaltregleranwendungen oft
besonders heftig, variierende Ströme von einigen 100µA bis deutlich über
100mA sind eher der Normalfall als die Ausnahme bzw. halt das Verhältnis
halt dann auch bei höheren Strömen.
Da sind die ganzen schönen Formeln und Diagramme eher verwirrend und
zumindest für den Anfänger der alles richtig machen will ein Fallstrick
da es scheinbar unlösbare Probleme gibt die gar nicht vorhanden sind.
Aber keine falsche "Scham" - das hat mich auch zu Anfang heftig
verunsichert - vor allem habe ich mich gefragt warum die fertigen 2 Euro
China Module z.B. mit den LM2576 überhaupt funktionieren können.
Sowohl die selbst aufgebauten Wandler als auch die fertigen Chinamodule
funktionieren in der Praxis aber einwandfrei und zwar mit brauchbaren
bis guten Wirkungsgrad.
Praktiker
Bitte melde dich an um einen Beitrag zu schreiben. Anmeldung ist kostenlos und dauert nur eine Minute.
Bestehender Account
Schon ein Account bei Google/GoogleMail? Keine Anmeldung erforderlich!
Mit Google-Account einloggen
Mit Google-Account einloggen
Noch kein Account? Hier anmelden.

