Hallo, ich habe eine Schaltung, welche über ein Netzteil mit 12V versorgt wird. Als Microcontroller habe ich einen ATMEGA328P verbaut. Die Schaltung benötigt etwa 8mAh. Sollte mal der Strom ausfallen, möchte ich, dass die Schaltung weiterhin funktioniert. Beim Wechsel von Netzspannung auf Batterie darf die PCB kurz stromlos sein. An so eine Batterie hätte ich gedacht: https://www.lampenwelt.at/batterie-varta-v23-ga-12v.html?utm_channel=shopping&gclid=Cj0KCQiAtqL-BRC0ARIsAF4K3WESyOEqIzbpQJnWda4xhe2RsIRvBbvUq2mKSlOsx6hNRPa0HBE5b4gaAuooEALw_wcB&gclsrc=aw.ds Zusätzlich möchte ich auch, dass der atmega die Spannung der Batterie misst (auch bei Versorgung mit der Netzspannung), um festzustellen, ob die Batterie gewechselt werde muss. Nur wie integriere ich diese am besten? Gibt es da fertige Bauteile? Ideal wäre natürlich, wenn die Batterie auch geladen wird, was aber bei solchen Batterien nicht möglich ist (oder?) Viel mehr Platz aus für so eine kleine Batterie habe ich leider nicht Danke für eure Tipps!
Thomas schrieb: > Die Schaltung benötigt etwa 8mAh. Diese Angabe hat keinen Sinn. Meinst du 8 mA? > Sollte mal der Strom ausfallen, möchte ich, dass die Schaltung weiterhin > funktioniert. Im einfachsten Fall kann man das mit zwei (Schottky-)Dioden machen. > An so eine Batterie hätte ich gedacht: Eine 12-V-Batterie für eine ATmega? Da verheizt du doch den größten Teil der darin enthaltenen Energie, denn der ATmega kann maximal mit 5 V betrieben werden. > Zusätzlich möchte ich auch, dass der atmega die Spannung der Batterie > misst (auch bei Versorgung mit der Netzspannung), um festzustellen, ob > die Batterie gewechselt werde muss. Problem: der nötige Spannungsteiler belastet die Batterie dauerhaft, oder aber man muss irgendwelche aufwändigen Schalter-Konstruktionen vorsehen. (Die Batteriespannung muss man ja nur selten messen.) > Ideal wäre natürlich, wenn die Batterie auch geladen wird, was aber bei > solchen Batterien nicht möglich ist (oder?) Ja, ist nicht möglich. Das Ganze ist ein Stapel (8 Stück) sehr kleiner Alkali-Mangan-Knopfzellen.
Thomas schrieb: > Die Schaltung benötigt etwa 8mAh. Für welche Betriebsdauer? ;-) Autokorektur oder ist dir der Unterschied zwischen Milliampere und Milliampetestunden nicht bewusst? Wenn die Schaltung auch mit ca 11.3V klarkommt, einfach eine Diode an +-Pol vom Akku hängen. Wobei du dann dafür sorgen solltest, dass dein Netzteil mindestens die Akkuspannung-Diodenstrecke bringt, sonst liefert der Akku immer Strom. Der Akku wird ja vermutlich nicht exakt 12V haben, das wird Nennspannung sein Edit: Hat sich mit Jörg geschnitten. Schottky Dioden sind hier natürlich sinnvoller. (Kleinerer Spannungsabfall)
Oh Sorry, meinte 8mA ;-) .... Der atmega selber wird mit 5V versorgt, auf der PCB ist auch ein weiterer Bauteil, weiler mit 12V versorgt werden muss. Daher komme ich mit 12V Eingangsspannung und wandle mit einem DC/DC Wandler auf 5V (R-78E5.0-0.5) J. T. schrieb: > Wenn die Schaltung auch ca 11.3V klarkommt, einfach eine Diode an +-Pol > vom Akku hängen. Die Schaltung kommt leider nicht mit 11.3V klar. Ich könnte nur alternativ mit mehr Spannung vom Netzteil kommen, und dann mit einem DC/DC Wandler auf 12V & 5V wandeln. Jörg W. schrieb: > Im einfachsten Fall kann man das mit zwei (Schottky-)Dioden machen. Gibts dazu ein Schaltungsbeispiel? lG
Thomas schrieb: > Jörg W. schrieb: >> Im einfachsten Fall kann man das mit zwei (Schottky-)Dioden machen. > > Gibts dazu ein Schaltungsbeispiel? Vor ein par Jahr hatte ich hier mal was geschrieben über die Notstromversorgung meiner Alarmanlage.Mit Dioden. Aber ich finde meinen eigenen Thread nicht mehr. PS: Da war eine Beispielschaltung bei.
J. T. schrieb: > Welche Spannung misst du denn eigentlich an deinem 12V-Akku? Bei 5V messe ich rund 9mA, bei 12V sinds dann warhscheinlich 4-5mA. Thomas B. schrieb: > Vor ein par Jahr hatte ich hier mal was geschrieben über die > Notstromversorgung meiner > Alarmanlage.Mit Dioden. > Aber ich finde meinen eigenen Thread nicht mehr. Genau das würde ich suchen :D
Thomas schrieb: > Daher komme ich mit 12V Eingangsspannung und wandle mit einem DC/DC > Wandler auf 5V (R-78E5.0-0.5) Der kann von 7 bis 28 V alles ab. > Die Schaltung kommt leider nicht mit 11.3V klar. Dann ist deine 8LR932 aber auch ungeeignet. Die hat nämlich eine Entladeschlussspannung von 8 … 9 V.
Thomas schrieb: > Die Schaltung kommt leider nicht mit 11.3V klar. Was willst du dann mit einer 12V Batterie?
Jörg W. schrieb: > Die hat nämlich eine Entladeschlussspannung von 8 … 9 V. oooh gut zu wissen :-/... Dann rabuche ich eine alternative Lösung... Zumindest finde ich keine kleine Batterien, welche >12V hergeben (und klein sind)
Wieviele Minuten willst du deine Schaltung mit so einer Batterie versorgen?
Einhart P. schrieb: > Wieviele Minuten willst du deine Schaltung mit so einer Batterie > versorgen? Ich sag mal 24h. Es geht wirklich darum, sollte man einen Stromausfall haben, was bei uns ja nicht häufig ist, und meinstens auch nur für kurze Zeit. Was mir einfällt: Kann ich 3x AAA Batterie nehmen, und mit einem DC Booster 12V draus machen?
Welche Spannung misst du denn eigentlich an deinem 12V-Akku? Thomas schrieb: > J. T. schrieb: >> Welche Spannung misst du denn eigentlich an deinem 12V-Akku? > > Bei 5V messe ich rund 9mA, bei 12V sinds dann warhscheinlich 4-5mA. Nicht den Strom messen. Einfach das Multimeter in Voltmetermodus stellen. Schwarze Strippe an den Minuspol, rote Strippe an den Pluspol vom Akku. Welche Spannung misst du? Ein Akku mit 12V-NENNspannung gibt nur ganz selten mal 12V aus.
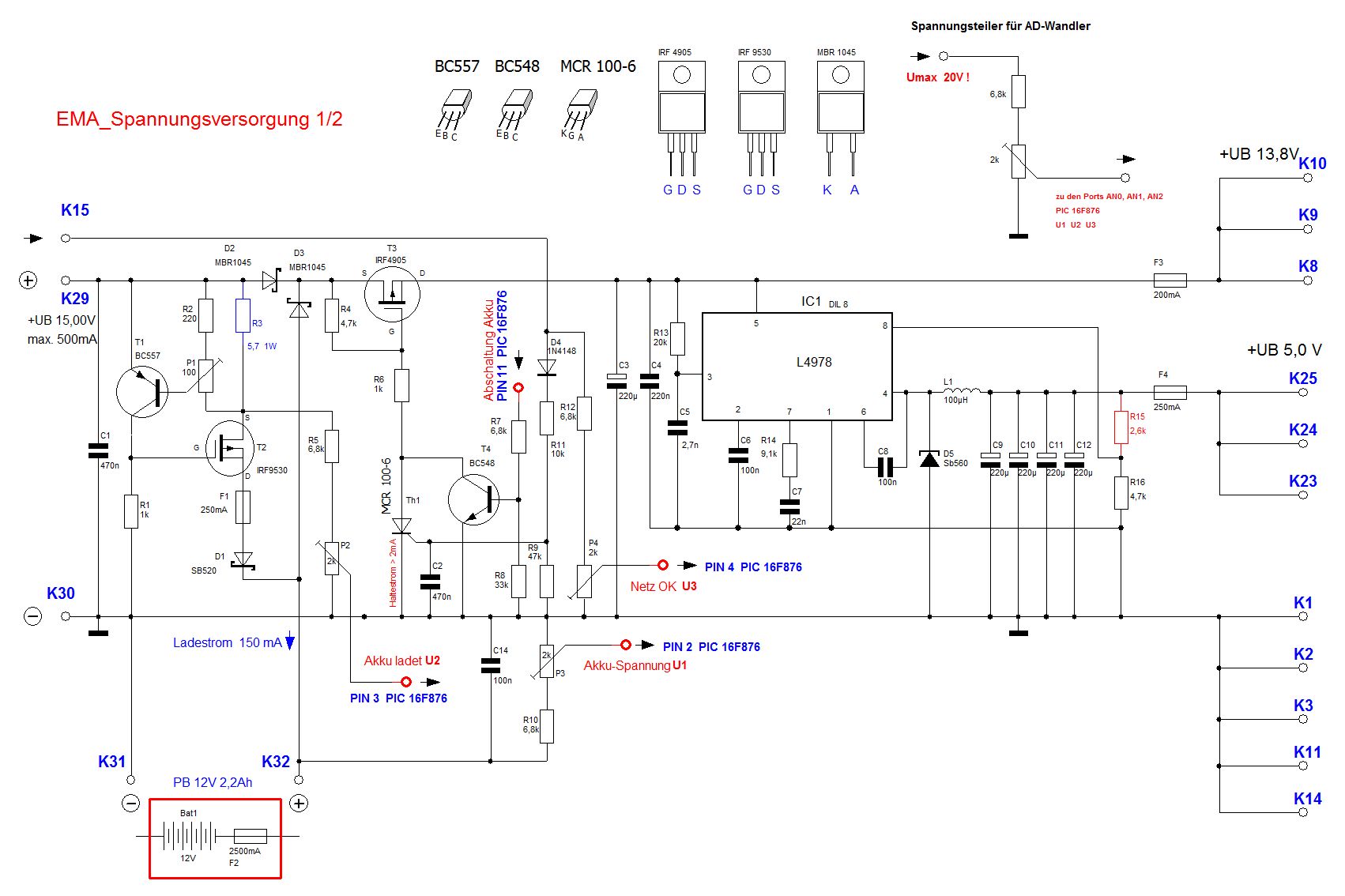
Thomas schrieb: > Thomas B. schrieb: >> Vor ein par Jahr hatte ich hier mal was geschrieben über die >> Notstromversorgung meiner >> Alarmanlage.Mit Dioden. >> Aber ich finde meinen eigenen Thread nicht mehr. > > Genau das würde ich suchen :D Ich suche mal den Schaltplan raus und scanne das neu. Kurze Beschreibung: PB_Akku 12V. (2,3Ah) Ladestrombegrenzung mit Mosfet. Entkopplung bei Netzausfall über Schottkydioden. Die 5V für den Digitalteil habe ich mit einem Schaltregler gemacht.
J. T. schrieb: > Nicht den Strom messen. Einfach das Multimeter in Voltmetermodus > stellen. Schwarze Strippe an den Minuspol, rote Strippe an den Pluspol > vom Akku. Welche Spannung misst du? > Ein Akku mit 12V-NENNspannung gibt nur ganz selten mal 12V aus. Ich hab den Akku gar nicht zuhause ;-).
Thomas schrieb: > Viel mehr Platz aus für so eine kleine Batterie habe ich leider nicht Falscher Ansatz. Man wählt den Platz nach dem was man zu tun hat. Aber Thomas schrieb: > auf der PCB ist auch ein weiterer Bauteil, weiler mit 12V versorgt > werden muss. Auch bei Netzausfall ? Wie viel von den 8mA braucht das Zeil und wie viel davon der ATmega328 nach dem Recom ? Der Recom will eine Mindestlast von 10mA und braucht selbst 1.5A, da ist man schon bei 6.5mA Dauerstromaufnahme aus einer Batterie die nur 52mAh besitzt, also nur ein paar Stunden furchhalt. Du brauchst entweder eine deutlich dickere Batterie oder eine deutlich sparsamere Schaltung . Wenn dein 13V Zeil nur 1.5mA benötigt ein ATmega328 auch mit 2.6...4.2V lauft, könnte ein aufladbarer LiIon Akku und ein step up Wandler aus 12V sinnvoller sein.
Hallo, hab mal eine Grafik angehängt, bitte um Feedback. Anstatt von 12V würde ich die PCB mit 24V versorgen, damit nach der Diode noch >= 12V anliegen. Zur Versorgung der PCB benutze ich: https://www.amazon.de/-/en/gp/product/B06XWSYRCF?pf_rd_r=TCVDQB8V57ACBBE4S9Y6&pf_rd_p=f6634045-2cd8-4654-8338-b9246a89c6f1 Als Sicherung würde ich eine Rückstellende Sicherung verwenden (ist das ok?). Nur ich bin mir nicht sicher, wie ich nun am besten die 12V + 5V erzeuge? 12V ist ein Feuermelder, welcher ~1-2mA benötigt, ausser wenn dieser auslöst, dann sind es 25mA. 5V werden etwa 8mA benötigt, könnte aber bis zu 50mA ansteigen (aber wenn, dann kurzzeitig). Wie überprüfe ich am besten die Spannung der Batterie, ohne permanent Strom zu saugen? Optokoppler dazwischen, welcher nur gelegentlich aktiv schaltet zum Spannung messen? Zenerdiode würde ich Z1SMA30 einsetzen. Ist es mit wenig aufwand möglich, eine aufladbare Batterie einzusetzen? Einfach einen Widerstand anstatt der Diode vor der Batterie? Danke!
Thomas schrieb: > Als Batterie würde ich eine 9V Blockbatterie verwenden. Dann brauchst du mit dem Netzteil nicht auf 24V hochgehen.
Thomas schrieb: > Als Batterie würde ich eine 9V Blockbatterie verwenden. Hier mal das Datenblatt einer (sicher nicht zu billigen) 6LR61, damit du ein Gefühl für die Spannungslage bekommst beim Entladen. Die 10-mA-Kurve wäre ja wahrscheinlich so in etwa dein Anwendungsfall.
Jörg W. schrieb: > Problem: der nötige Spannungsteiler belastet die Batterie dauerhaft, Thomas schrieb: > Wie überprüfe ich am besten die Spannung der Batterie, ohne permanent > Strom zu saugen? Ist vermutlich im Vergleich zu den 8mA vernachlässigbar.
1 | 1MΩ 100kΩ |
2 | 12V o----[===]----+----[===]---| |
3 | Batt. | |
4 | +-----||-----| 100nF |
5 | | |
6 | o |
7 | zum ADC |
Bei 12V am Akku misst der ADC 1,1V. Es fließen 11µA durch den Spannungsteiler. Wichtig ist, dass zwischen den Messvorgängen Pausen einlegst, sonst sackt die Spannung am Kondensator immer weiter ab und die bekommst falsche Messwerte. Die obige Schaltung macht Sinn, wenn du einen Akku mit Ladegerät verwendest. Bei einer Primärzelle wäre es blöd, ständig Strom zum messen zu verbrauchen obwohl das Gerät an sich vom Netz versorgt wird. Um den Stromfluss noch weiter zu reduzieren, könntest du die 12V Zuleitung mit einem Transistor unterbrechen. Dann würde ich allerdings ohne Kondensator und niederohmiger arbeiten, damit du nach dem Einschalten des Transistors nicht so lange warten musst bis der Kondensator geladen ist:
1 | 12V Batt |
2 | o |
3 | | |
4 | |/< |
5 | +---| PNP |
6 | | |\ |
7 | | | 47kΩ 4,7kΩ |
8 | | +---[===]----+----[===]---| |
9 | | | |
10 | | o |
11 | | zum ADC |
12 | | 100kΩ |
13 | +---[===]---+ |
14 | | |
15 | \| 100kΩ |
16 | |---[===]-------o I/O Pin zum Einschalten |
17 | </| |
18 | | |
19 | | |
20 | GND |
Hallo Stefan, danke für die Schaltung: Stefan ⛄ F. schrieb: > Ist vermutlich im Vergleich zu den 8mA vernachlässigbar. > 1MΩ 100kΩ > 12V o----[===]----+----[===]---| > Batt. | > +-----||-----| 100nF > | > o > zum ADC Nur eine Frage zur ersten Schaltung: Was genau sollten der 100nF Kondensator bewirken? Spannungsschwanken werde ich von der Batterie keine haben oder?
Thomas schrieb: > Was genau sollten der 100nF Kondensator bewirken? Der ADC enthält im Innern einen sogenannten Sample&Hold Kondensator. Bei jeder Messung wird dieser zu beginnt aufgeladen. Durch diese Belastung sackt die Spannung an dem hochohmigen Spannungsteiler ab, so dass du falsche Messwerte bekommst. Der Kondensator dient als Reservoir um die Energie für den Sample&Hold Kondensator zu liefern. Die Spannung sackt nun nur noch minimal ein, so wenig, dass es die Messung nicht nennenswert beeinträchtigt. Zwischen den Messungen muss man aber genug Pause einfügen, damit der 100nF Kondensator sich wieder vollständig aufladen kann. Sonst sackt die Spannung nämlich doch allmählich immer weiter ab.
Zur Versorgung hätte ich noch eine ganz andere Idee, weil nur 8mA benötigt werden. Eine Variante mit einer AA-Akkuzelle und Solargartenlampe: Der Ausgang der Solarlampe kann statt einer LED natürlich auch den µC versorgen. Als Überspannungsschutz kann man immer noch zwei LED in Reihe als Last parallel schalten. Bzw. gibt es noch die Schaltung, da wird mit einer ZD auf den Solareingang zurückgekoppelt und dadurch wird die Spannung relativ genau geregelt. http://sites.prenninger.com/elektronik/solar/solar-leuchten (Mit zwei Transistoren kann das auch diskret aufgebaut werden.) An den Solareingang wird über einen Widerstand vom 12V-Eingang ein kleiner Strom eingespeist. Der NiMH-Akku kann mit einem kleinen Strom sehr lange Dauergeladen werden. Es reicht sicherlich diesen nur so hoch einzustellen, dass der Akku in einer Woche erst wieder aufgeladen würde. 1 Woche ~ 168h. Gleichzeitig wird der Wandler gestartet, wenn das Netzteil ausfällt. Das erkennt er sozusagen als Nacht und beginnt zu arbeiten. Das sei mal so als Idee in den Raum gestellt.
Hallo, Dieter, danke für deine Anregung, jedoch gibts es keine Möglichkeit für ein Solar, da die PCB in einer Unterputzdose verbaut werden wird, und dort es finster ist. Habe mir nun überlegt, ich nehme eine 9V aufladbare Batterie: https://www.duracell.de/product/ultra-akkus-9v-batterien/ Jedoch steht da, bis zu 100x aufladbar. Ist es ein problem, wenn die Batterie 2 Jahre lang angeschlossen ist, und nur im Ladezustand ist und dann das erste mal entladen wird? Zählt das dann als eine Entladung? Danke!
Thomas schrieb: > jedoch gibts es keine Möglichkeit für ein Solar Statt einer Solarzelle kommt der Strom über einen Widerstand von Deinem Netzteil. D.h. die Solarzelle wurde herausgeworfen. Du verwendest den kleinen Vierbeiner-Chip und die Platine. Thomas schrieb: > Ist es ein problem, wenn die Batterie 2 Jahre lang angeschlossen ist, Dieter D. schrieb: > Der NiMH-Akku kann mit einem kleinen Strom > sehr lange Dauergeladen werden. Es reicht sicherlich diesen nur so hoch > einzustellen, dass der Akku in einer Woche erst wieder aufgeladen würde. > 1 Woche ~ 168h. Wenn Du noch einen IO-Pin übrig hast, stelle den Dauerladestrom niedrig ein und nutze den Pin um nach einem Stromausfall einen Tag lang mit mehr Ladestrom zu laden. Dann sollte das 5 Jahre wartungslos laufen.
Hallo. Machst Du das jetzt mit 9V Block oder nimmst Du einen Akku 12V? Wenn 12V PB dann poste ich erstmal den Schaltplan. Wenn Du keine Unterspannungsabschaltung benötigst, interessiert dich der Rest hinter D3 nicht wirklich. Sieht alles komplizierter aus als es ist. Der Mosfet und der Thyristor wird nur für die Unterspannungsabschaltung benötigt. Ich schreibe im laufe der Woche noch mal. Guten Wochenstart wünsche ich. Thomas B.
Thomas B. schrieb: > Hallo. > Machst Du das jetzt mit 9V Block oder nimmst Du einen Akku 12V? > Wenn 12V PB dann poste ich erstmal den Schaltplan. > Wenn Du keine Unterspannungsabschaltung benötigst, interessiert dich der > Rest hinter D3 nicht wirklich. > Sieht alles komplizierter aus als es ist. > Der Mosfet und der Thyristor wird nur für die Unterspannungsabschaltung > benötigt. > Ich schreibe im laufe der Woche noch mal. > > Guten Wochenstart wünsche ich. > > Thomas B. Hallo, die Schaltung wird mit 12V DC Spannung versorgt. Sollte das Netzteil ausfallen, so soll eine 9V Blockbatterie übernehmen. lG
Thomas B. schrieb: > Hallo. > Machst Du das jetzt mit 9V Block oder nimmst Du einen Akku 12V? > Wenn 12V PB dann poste ich erstmal den Schaltplan. > Wenn Du keine Unterspannungsabschaltung benötigst, interessiert dich der > Rest hinter D3 nicht wirklich. > Sieht alles komplizierter aus als es ist. > Der Mosfet und der Thyristor wird nur für die Unterspannungsabschaltung > benötigt. > Ich schreibe im laufe der Woche noch mal. > > Guten Wochenstart wünsche ich. > > Thomas B. Hallo, habe mir den Schaltplan genauer angeschaut. Wenn ich alles hinter D3, sowie den Mosfet und Thyristor weg weglasse, bleibt nicht mehr viel über. Nur um zu wissen, ob ich es richtig verstehe: C1 fängt Spannungsspitzen ab. R2 ist der Vorwiderstand vom Transistor, aber was genau tut P1? K31 + K32 ist der Anschluss der Batterie. Wird da nicht ein Kurzschluss erzeugt? R1 befrenzt den Ladestrom der Batterie D2 verhindert, dass die Batterie Strom in das Netz eingeschleust D3 schleußt Strom von der Batterie in die Schaltung, ein, verhindert den umgekehrten Weg, damit die Batterie nicht ohne Widerstand beladen wird. Brauche ich sonst noch irgendwelche Elemente von der Schaltung?
Bitte melde dich an um einen Beitrag zu schreiben. Anmeldung ist kostenlos und dauert nur eine Minute.
Bestehender Account
Schon ein Account bei Google/GoogleMail? Keine Anmeldung erforderlich!
Mit Google-Account einloggen
Mit Google-Account einloggen
Noch kein Account? Hier anmelden.

