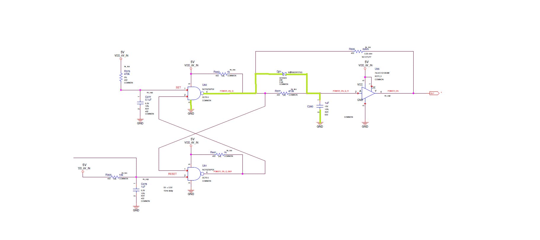
Hallo zusammen, ich habe hier ein Entwicklerboard mit einer Power ON/OFF logic Schaltung (siehe Anhang) Ich verstehe die Funktionsweise, aber was ich nicht verstehe -> Bei einem Power OFF wird der Kondensator C280 über D31 + U50 (NAND oben) schnell entladen (kurzgeschlossen) -> hier grün (POWER OFF) die Spezifikation sagt in t < 10µs. ABER wie lange hält das der NAND-Baustein (U50) aus? Es ist ja wie ein Kurschluss über U50 ??? (Annahme: Ströme > 500mA)??? Grüße :-)
RESET schrieb: > ABER wie lange hält das der > NAND-Baustein (U50) aus? Was sagt das Datenblatt? In dem Plan kann ich der Typ nicht entziffern. Welcher ist das denn?
Dietrich L. schrieb: > Welcher ist das denn? https://www.mouser.de/ProductDetail/ON-Semiconductor-Fairchild/NC7SZ38P5X/?qs=rFoKx6q3%2F93Tm10LXTbq3A== Danke :-)
RESET schrieb: > Bei einem Power OFF wird der Kondensator C280 über D31 + U50 (NAND oben) > schnell entladen (kurzgeschlossen) -> hier grün (POWER OFF) die > Spezifikation sagt in t < 10µs. ABER wie lange hält das der > NAND-Baustein (U50) aus? Es ist ja wie ein Kurschluss über U50 ??? Ja, und auch über die Diode, aber nur sehr kurzzeitig und zudem selten. Auch wird es der Ausgang nicht schaffen, Ströme in der Annahme deiner Größenordnung fließen zu lassen. Die FETs in der Ausgangsstufe haben quasi eine natürliche Strombegrenzung eingebaut. Deshalb wird er es lange aushalten. Aber es könnte durchaus sein, dass zu Beginn die 50mA aus den Grenzdaten überschritten werden. Das muss nicht zwangsweise zum Tod führen, aber sinnvoller wäre trotzdem, z.B. einen 100Ω-Widerstand in Reihe zum C zu legen.
Vielen Dank! Das habe ich mir auch gedacht, lieber z.B. 100 Ohm in Reihe, aber dann kommt man sicher mit t < 10µs (RESET) laut Spezifikation nicht mehr hin? Kann man nicht einfach D31 + R377 und C280 weglassen?
HildeK schrieb: > RESET schrieb: >> Bei einem Power OFF wird der Kondensator C280 über D31 + U50 (NAND oben) >> schnell entladen (kurzgeschlossen) -> hier grün (POWER OFF) die >> Spezifikation sagt in t < 10µs. ABER wie lange hält das der >> NAND-Baustein (U50) aus? Es ist ja wie ein Kurschluss über U50 ??? > > Ja, und auch über die Diode, aber nur sehr kurzzeitig und zudem selten. > Auch wird es der Ausgang nicht schaffen, Ströme in der Annahme deiner > Größenordnung fließen zu lassen. Die FETs in der Ausgangsstufe haben > quasi eine natürliche Strombegrenzung eingebaut. Deshalb wird er es > lange aushalten. > Aber es könnte durchaus sein, dass zu Beginn die 50mA aus den Grenzdaten > überschritten werden. Das muss nicht zwangsweise zum Tod führen, aber > sinnvoller wäre trotzdem, z.B. einen 100Ω-Widerstand in Reihe zum C zu > legen. Bei LTspice kommen ca. 600mA raus (siehe Anhang)???
HildeK schrieb: > Aber es könnte durchaus sein, dass zu Beginn die 50mA aus den Grenzdaten > überschritten werden. Das muss nicht zwangsweise zum Tod führen, Diese 50mA sind ohne Zeitbegrenzung spezifiziert. Dummenweise ist keine Pulsbelastung angegeben, die aber üblicherweise deutlich höher ist. Ich kann mir durchaus vorstellen, dass die Schaltung noch seriös ist, auch wenn der Hersteller da nichts garantiert.
Dietrich L. schrieb: > Dummenweise ist keine Pulsbelastung Genau, danach habe ich auch schon gesucht...
RESET schrieb: > Das habe ich mir auch gedacht, lieber z.B. 100 Ohm in > Reihe, eher unnötig! Schonmal von differentiellen/dynamischer Riderstand (d31) gehört?
RESET schrieb: > Bei LTspice kommen ca. 600mA raus (siehe Anhang)??? Mit LTSpice simulierst du bei weitem keinen realen digitalen Ausgang, bestenfalls die Logikfunktion. Die 600mA sind also Fahrkarten. Aber die Schaltung ist auch an anderer Stelle seltsam: Der Ausgangsbuffer 1G125 ist direkt mit dem OC-Ausgang des 7SZ38 verbunden (über 0Ω). RESET schrieb: > aber dann kommt man sicher mit t < 10µs (RESET) laut > Spezifikation nicht mehr hin? Wahrscheinlich nicht. > Kann man nicht einfach D31 + R377 und C280 > weglassen? Die beiden sollen ja dafür sorgen, dass nur ein Puls entsteht, kein Dauersignal für Reset. Dass das Entladen (<10µs) schnell gehen soll, liegt daran, dass während der Zeit U50 und U55 gegeneinander treiben. R06 sollte deshalb auch mindestens 100-200Ω haben. Aber ich muss zugeben, so ganz habe ich die Funktion der Schaltung nicht durchschaut, vor allem weil mir die Infos über die beiden Eingangssignale fehlen und auch die Intention, was sie machen soll. Und warum, außer dem genannten Grund, das C in <10µs entladen sein soll.
kannAllesBesser! schrieb: > RESET schrieb: >> Das habe ich mir auch gedacht, lieber z.B. 100 Ohm in >> Reihe, > > eher unnötig! > Schonmal von differentiellen/dynamischer Riderstand (d31) gehört? Eher sinnvoll direkt am Ausgang von U50.
HildeK schrieb: > Aber die Schaltung ist auch an anderer Stelle seltsam: Der > Ausgangsbuffer 1G125 ist direkt mit dem OC-Ausgang des 7SZ38 verbunden > (über 0Ω). Nein, der ist ja nicht bestückt (NO STUFF) steht klein darunter...
HildeK schrieb: > , vor allem weil mir die Infos über die beiden Eingangssignale fehlen > und auch die Intention, was sie machen soll. Ok, POWER-EN (rot) steht für die PMIC-Freigabe der Spannungsversorgung durch RESET (soll die Freigabe z.B. durch over-temperature vom PMIC dauerhaft auf 0 gezogen werden innerhalb t<10uS
Reset schrieb: > Nein, der ist ja nicht bestückt (NO STUFF) steht klein darunter... Hab ich übersehen. Dein Plan ist auch etwas schwer lesbar. Die 10µs sind also wichtig. Wenn du Angst um den U50 hast bzw. das Ganze sauber lösen willst, dann spendiere einen kleinen nMOS parallel zum C280, der dann mit U51 angesteuert wird. Da gibt es welche, denen kannst auch 5A zumuten und sie sind trotzdem im SOT-23 recht klein. Und du sparst dafür die D31 ein, also nicht mal mehr Platzbedarf, evtl. nur einzelne Cent Mehrkosten. Und du kommst vermutlich deutlich unter die 10µs. Mein persönlicher Favorit wäre hier der irlml6344pbf. Pulsed Drain Current: 25A!
Vielen Dank! Mal schauen wie ich es löse: 1. so lassen 2. 100Ohm vor D31 3. D31 + R377 und C280 4. nMOS parallel zum C280 Schönes Wochenende :-)
RESET schrieb: > 4. nMOS parallel zum C280 Und D31 entfallen lassen. Ladezeitkonstante R377 / C280 Schnellste Entladung über den niedrigen RDS_on vom nMOS.
Bitte melde dich an um einen Beitrag zu schreiben. Anmeldung ist kostenlos und dauert nur eine Minute.
Bestehender Account
Schon ein Account bei Google/GoogleMail? Keine Anmeldung erforderlich!
Mit Google-Account einloggen
Mit Google-Account einloggen
Noch kein Account? Hier anmelden.


