Hallo, ich habe ein ESP01s Board und dieses legt sich nach dem Einschalten bzw. nach Reset in den deepsleep Modus mit: ESP.deepSleep(0,WAKE_RF_DISABLED); //WIFI deaktivieren delay(100); Nun ergibt sich folgendes Verhalten: 1. kurzer Reset-Impuls --> ESP01s zieht ca. 30mA (weil WIFI deaktiviert wurde) --> Programm startet noch nicht 2.kurzer Reset-Impuls--> ESP01s zieht ca. 15mA und Programm startet Kurz zusammengefasst: Das Programm startet erst nach dem 2. Reset-Impuls Woran kann das liegen? Pull-Up's sind alle vorhanden(am Board schon fix drauf) Liebe Grüße, Fred
Vielleicht ist der Reset-Impuls zu kurz. Das Problem tritt bei einigen Boards auch in Kombination mit dem Wakeup-Timer auf. Siehe dazu auch die drei Schaltplan-Auszüge auf http://stefanfrings.de/esp8266/index.html#esp12 Nur die ganz rechte Variante funktioniert immer. Ich weiß jetzt nicht wo dein Reset-Impuls her kommt und wie lange er dauert.
Hallo Stefan, Stefan ⛄ F. schrieb: > Ich weiß jetzt nicht wo dein Reset-Impuls her kommt und wie lange er > dauert. es ist komischerweise egal wie lange der RESET dauert, ich muss definitiv 2x einen Impulse draufgeben, sonst startet er nicht richtig durch. Dachte zuerst auch, der Impuls wäre zu kurz, aber auch manuell mit 1Sek. Reset funktioniert nicht beim ersten Mal.
Dann schau mal nach dem ersten Reset auf die Textmeldungen des Bootloaders (74880 Baud). Vielleicht gibt der etwas hilfreiches aus.
Hi, folgende Meldung wird ausgeworfen: 1. Reset: ets Jan 8 2013,rst cause:2, boot mode:(3,6) Nach dem 2. Reset: ets Jan 8 2013,rst cause:2, boot mode:(3,6) load 0x4010f000, len 3584, room 16 tail 0 chksum 0xb0 csum 0xb0 v2843a5ac ~ld V2 Mo #j ⸮@!⸮k'Au⸮⸮W⸮⸮!⸮⸮⸮@⸮!B`⸮⸮⸮¦3'⸮G ⸮ mETM⸮
Keine "load" Meldung nach dem ersten Reset? Er scheint sich schon vor dem Booten aufzuhängen oder auf etwas zu warten. Zum Beispiel ist mir bekannt, dass beide TX Ausgänge (GPIO1 und GPIO2) High Pegel über einen Pull-Up haben müssen. Nun interessiert mich doch der Schaltplan. Mache außerdem mal Fotos vom Aufbau, insbesondere den Leiterbahnen und Kabeln zur Stromversorgung vom ESP-modul bis zum Netzteil.
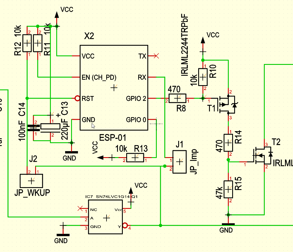
Hi Stefan, anbei der Teil vom Schaltplan welcher für das ESP01 Board interessant ist. Die Pull-Up's für Reset, EN, GPIO0 habe ich nicht bestückt, da die ja am ESP01S Board sind (bei der S Variante zumindest). Das Ganze wird aktuell über ein Labornetzteil versorgt. Probiert habe ich es auch direkt am Laptop angesteckt, am Programmieradapter, selbe Problem (nur das nackte ESP01s Board, ohne irgendwas dran angeschlossen zu haben). Wenn ich keinen deepsleep mache, funktioniert es wunderbar, dann reagiert der ESP sofort auf den Reset, nur nicht nach einem deepsleep.
@ Schaltplan: Jumper WKUP ist gesetzt (eben wegen Reset), JP_Imp jedoch nicht.
Manfred B. schrieb: > anbei der Teil vom Schaltplan welcher für das ESP01 Board interessant > ist Sieht soweit gut aus. > Die Pull-Up's für Reset, EN, GPIO0 habe ich nicht bestückt, da die > ja am ESP01S Board sind (bei der S Variante zumindest). Hoffentlich, kontrolliere das mit einem Multimeter. Ich empfehle maximal 2,2 kΩ damit sie nicht auf die eigenen Radiowellen reagieren. Mit 12 kΩ hatte ich Fehlfunktionen erlebt. Ist die Versorgungsspannung stabil? Wenn der ESP aufwacht, steigt seine Stromaufnahme sprunghaft von 20µA auf mehr als 30mA an. Vielleicht ist das für dein Netzteil zu schnell. Bedenke auch, dass die Kabel eine gewisse Induktivität haben. Eigentlich sollte der 200µF Elko dazu ausreichen, aber wer weiß wo du den platziert hast? Mach mal die geforderten Fotos.
HI, C13 ist der 220uF Stütz-Kondensator, der liegt eigentlich nah genug am IC. Das Board wird an X2 angesteckt und an PIN1&8 liegt die Versorgung. Ich hab jetzt mal einen 470uF Kondi direkt an das Board gelötet, selbe Problem. Die Pins EN,Reset,GPIO0 haben alle 12KOhm nach VCC. Wie gesagt, komisch ist ja, dass das Problemchen nur nach dem DeepSleep auftritt, ohne DeepSleep nicht. LG, Fred
Stefan ⛄ F. schrieb: > Mit 12 kΩ > hatte ich Fehlfunktionen erlebt :-( Mhhhh vielleicht ist es genau das. Ich könnte mal die Widerstände vom esp01s Board runter- und 2k drauflöten versuchen.
Kennst Du das hier? https://www.instructables.com/Enable-DeepSleep-on-an-ESP8266-01/ https://www.reddit.com/r/esp8266/comments/bbbeb1/simple_question_can_the_esp01s_deep_sleep_or_not/
Manfred B. schrieb: > Ich könnte mal die Widerstände > vom esp01s Board runter- und 2k drauflöten versuchen. Kannst du so kleine Bauteile löten? Ich nicht. Für solche Experimente habe ich immer bedrahtete Widerstände vorrätig. Die kannst du ja zu den vorhandenen parallel schalten.
also mit 2k2 Pull-Ups gehts leider auch nicht. @Pete K.: Ja kenne ich, nur will ich ja nicht nach einer bestimmten Zeit aus dem DeepSleep raus sondern ganz einfach mit nem Reset Impuls. Mein ESP schläft die ganze Zeit bis ein Reset kommt, dann wird kurz was abgearbeitet (lediglich GPIO2 steuert einen Summer an) und danach wieder in den Dauerschlaf.
Bitte melde dich an um einen Beitrag zu schreiben. Anmeldung ist kostenlos und dauert nur eine Minute.
Bestehender Account
Schon ein Account bei Google/GoogleMail? Keine Anmeldung erforderlich!
Mit Google-Account einloggen
Mit Google-Account einloggen
Noch kein Account? Hier anmelden.

