Wie gesagt um erstmal keine so hohen Kosten zu haben, das dahingehend optimieren das weniger Spannungsabfall anfällt. Zuleitungen stärker/kürzer und ggf. die Spule mit stärkerem Draht wickeln.Aber du darfst dein Modul nicht überlasten.
Es gibt dann noch folgenden Effekt, keine Ahnung wie stark sich das bei dir auswirkt aber vielleicht kannst du das Ausnutzen oder miteinbeziehen um deinen Halbleiter etwas zu entlasten . Ich beschreibe es anhand einer Zündspule. Die wird einige mSek aufgeladen durch ihre Induktivität ist die Stromaufnahme am Anfang begrenzt (induktiver + ohmshher Widerstand) sobald der Kern voll(in Sättigung) ist fällt der induktive Widerstand weg und der Strom steigt sehr schnell auf den Wert der sich durch den ohmschen Widerstand ergibt. Was den Transistor überlasten kann. So ne Zündspule im Auto hat primär z. B. 0,6 Ohm bei 14V würde sich z. B. 14V / 0,6 Ohm = 23A ergeben was den Transistor zerstören würde wenn er aber innerhalb der Zeit ausgeschaltet wird in der die Sättigung noch nicht erreicht ist fließen dann vielleicht nur 5A die der Transistor gut Händen kann. Auf deinen Anwendungsfall bezogen bedeutet es, dass deine Einschaltzeit so kurz wie möglich sein soll. Also mal probeweise verringern bis du merkst das die Kraft geringer wird. Es kann auch gut sein dass der Kern wenn er mittig in der Spule ist wieder abgebremst wir da diese ja wie ein Elektromagnet wirkt und du durch ein früheres abschalten dieses abbremsen verhinderst.
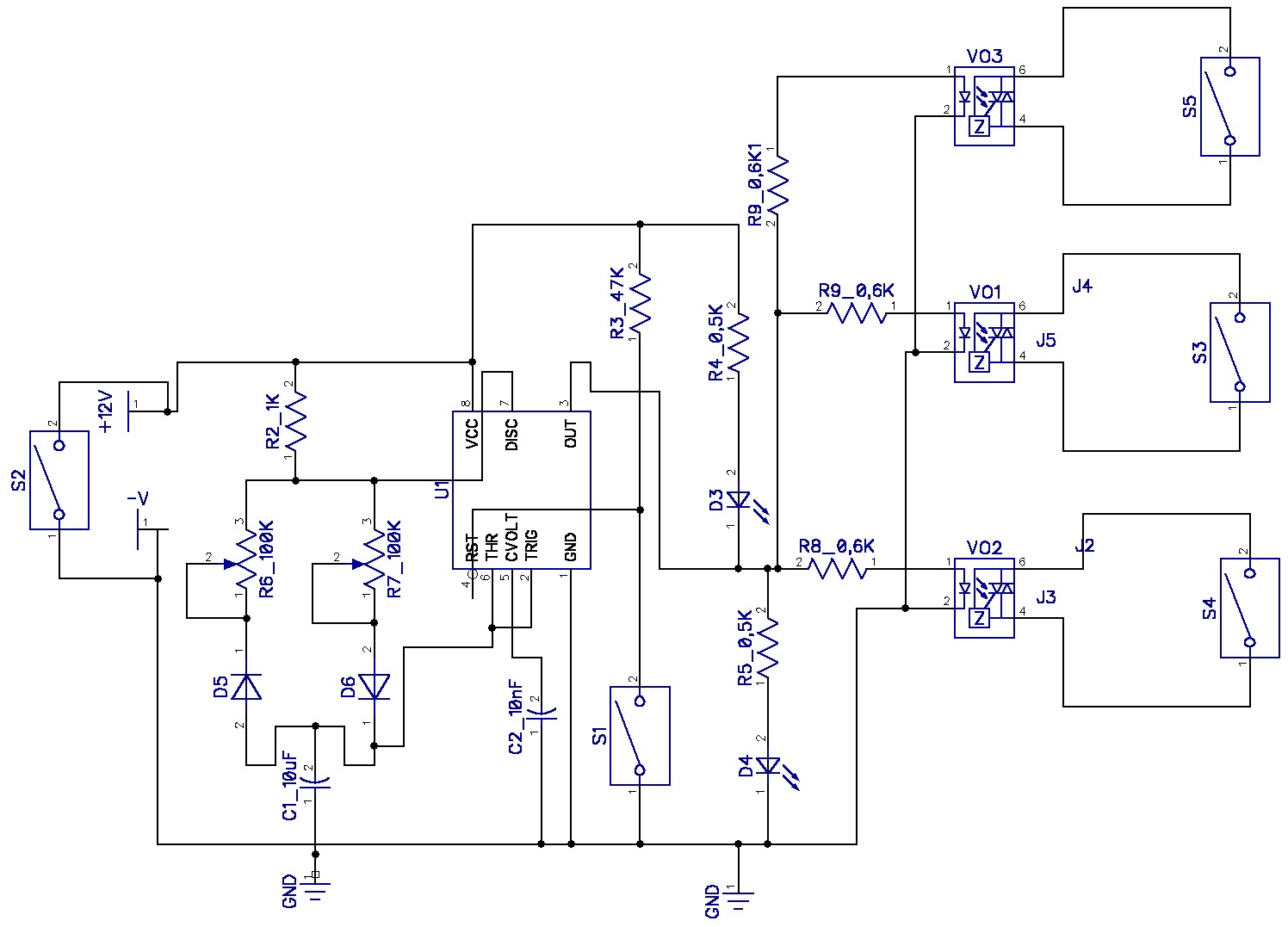
Hallo, ich hab hier mal die Ansteuerung angehängt. Mit S1 kann man den Timer resetten und danach läuft er gleich mit einem Impuls wieder an. Deshalb hat mein Experiment mit Endschalter auch relativ gut funktioniert. Durch die Impulsdauer (Poti R6)kann man recht gut die Schlagstärke regulieren. Meine Idee ist es jetzt mit 4 übereinanderliegenden Spulen und Lichtschranken die Spulen anzusteuern. Leider reichen meine Elektronik-Kentnisse nicht aus. Vielleicht hat jemand hier eine Idee. Folgendes sollte passieren: Die Impulsdauer wird langsam erhöht und die erste Spule soll den Eisenkern anziehen. Sobald er sich in der Spule befindet wird die Lichtschranke geöffnet und wird leitend. Das ist das Signal um die Spule abzuschalten, den Timer zu resetten und die nächste Spule anzuschalten. So geht es weiter bis zur letzten Spule. Dann zieht die Feder den Eisenkern zurück und das ganze beginnt von vorne. Die Spulen müssen also ausgeschaltet bleiben bis der Kern wieder nach unten schwingt. Ich hoffe das war einigermaßen verständlich. Der Plan ist also den Eisenkern immer optimal zu beschleunigen und für jede Spule einen Impuls vom Timer zu bekommen der zeitlich auch passt. Deshalb kann ich den Timer nicht durchlaufen lassen...
Ich ermutigte dich nochmal das mit einem uC zu machen du könntest dafür einen Arduino nehmen das Ding braucht nur 5V ein USB Kabel zum Programmieren. Und wenn du mit Optokopplern arbeitest dürfte den auch nichts passieren in C gibt es sehr viele Beispielprogramme dann könntest du dir sehr viel zusammenkopieren. Schau dir die Software mal an. Rein analog könntest du ein Schieberegister nehmen um auf den nächsten Schalter weiterzuschalten wenn es wieder hochfährt muss er dann resettet werden.
Du könntest es wie bei einer "Schulklingel" machen (Wagnerischer Hammer). oben am Rohr machst dir mitm Edding schwarze markierungen drann und bastelst dort reflexlichtschranken drann... Dann ergibt sich alles von selbst. Den 555er baust du dann auch dreimal auf und die Lichtschranken steuern den PIN4 (Reset). deine Schaltung: S1 schließt die 12V kurz, meintest sicher was anderes, oder?
Mal so ein paar möglichst konstruktive Gedanken zu deinem Schaltplan: S2 macht einen Kurzschluss zwischen 12V+ und GND; dein linkes GND-Symbol scheint nicht angeschlossen zu sein (ist hier auch überflüssig weil redundant), und dein Pin 4 (Reset) scheint nicht richtig angebunden zu sein (kann aber auch nur eine Darstellungsweise deines Programms sein - da kenne ich mich nicht aus). Und C1 ist verpolt; C2 ist kein Elko (daher ist die Verpolung des Symbols irrelevant). Und ich würde Verbindungen durch ein IC-Symbol hindurch (siehe Pin 4 und Pin 7) würde ich auch vermeiden - das sieht einfach sehr unordentlich aus und macht den Schaltplan (noch) unübersichtlicher als nötig. Zur Funktionsweise kann ich nicht viel sagen; ich habe mich in die Geschichte nicht genug eingehirnt.
Hallo Leute, ich habe ein kleines Update. Inzwischen habe ich einen Arduino und auch schon ein Steuerungsprogramm geschrieben. Eine neue Spule ist auch gewickelt und eine Platine für die Ansteuerung der Thyristoren ist ebenfalls fertig. Die Ansteuerung habe ich mal vereinfacht auf dem angehängten Schaltplan skizziert. Ich hatte das schon mit diskreten Bauteilen verwirklicht und es hat funktioniert. Jetzt habe ich aber diese Module besorgt (auch im Anhang) und wenn ich sie ansteuere bleibt der Thyristor durchgeschaltet! Ich kann also nicht mehr abschalten und muss den Stecker ziehen. Um genau zu sein: Ein Kabel vom Trafo an Anschluss 1 des einen Moduls und das andere an Anschluss 1 des anderen Moduls. die Spule ist jeweils mit 2 bzw. 3 der beiden Module angeschlossen. Ich brauche dringend Hilfe, denn ich verstehe das Problem nicht. Selbst wenn ich die Ansteuerleitungen abziehe bleibt der Thyristor an. mfg Frank
Hi Dir fehlt es ein wenig an Grundlagen... Ein Thyristor sperrt, solange ein Mindeststrom nicht unterschritten wird nicht von selbst! Der bleibt durchgeschaltet bis ein Haltestrom unterschritten wird. Es ibt zwar Steuerungen in denen ein Tyristor gesperrt wird. Da wird aber mittelst eines zweiten Thyristors ein Kondensator über den ersten entladen so dass dessen Stromfluß kurzzzeitig Null wird.
Die Thyristoren werden mit dem Wechselstrom des Trafos versorgt. Daher sollten sie im Nulldurchgang wieder sperren. Hat wie gesagt mit diskreten Bauteilen auch funktioniert.
Hat keine eine Idee? Ich verstehe das Problem nicht. Die Thyristoren müssten doch wieder abschalten!?
Wenn ich mir so den Plan anschaue, hat der Schlingel wieder was weggelassen.
Hallo Leute, da auf meine Frage kaum etwas sinnvolles gekommen ist, schreibe ich nochmal. Inzwischen habe ich einen Arduino und auch schon ein Steuerungsprogramm geschrieben. Eine neue Spule ist auch gewickelt und eine Platine für die Ansteuerung der Thyristoren ist ebenfalls fertig. Die Ansteuerung habe ich mal vereinfacht auf dem angehängten Schaltplan skizziert. Ich hatte das schon mit diskreten Bauteilen verwirklicht und es hat funktioniert. Jetzt habe ich aber diese Module besorgt (auch im Anhang) und wenn ich sie ansteuere bleibt der Thyristor durchgeschaltet! Ich kann also nicht mehr abschalten und muss den Stecker ziehen. Die Thyristoren werden von einem Trafo mit 24V versorgt. Um genau zu sein: Ein Kabel vom Trafo an Anschluss 1 des einen Moduls und das andere an Anschluss 1 des anderen Moduls. die Spule ist jeweils mit 2 bzw. 3 der beiden Module angeschlossen. Ich brauche dringend Hilfe, denn ich verstehe das Problem nicht. Selbst wenn ich die Ansteuerleitungen abziehe bleibt der Thyristor an. mfg Frank
Irgendwie ist da was mit den angehängten Dateien schief gelaufen! +Hier das Datenblatt des Moduls.
Hat keiner eine Idee wieso die Thyristoren nicht mehr sperren?
Jetzt wird es interessant! Ich habe die Schaltung geändert und auf einmal funktioniert es! Leider kann ich mit meinen Modulen hier nicht viel anfangen, denn ich brauche nun 4 statt 2 Module... Aber verstehen kann ich das ganze nicht!
Hat keiner eine Idee was da schief läuft? Bitte schaut euch meine Schaltungen an. Das macht für mich keinen Sinn! Beide Versionen sollten doch funktionieren.
VCC ist VCC? "oben", "unten"? Oder sind das die AC-Eingänge 1 und 2?
Korrekt, die Wechselspannung liegt an den beiden VCC Anschlüssen an. Hatte keine passenden Symbole im Programm gefunden.
Frank F. schrieb: > Selbst wenn ich die Ansteuerleitungen abziehe bleibt der Thyristor an. Da wärest Du nun bei einem typischen Problem bei induktiven Lasten. Durch die Phasenverschiebung, weil die Spule so eine Schlafmütze ist, kommt wenn Spannung anliegt einfach nicht in die Gänge, was den Strom anbetrifft, sabbert diese noch eine ganze Weile nach, wenn die Spannung auf Null gegangen ist. Dann liegt aber schon wieder in Gegenrichtung eine so hohe Spannung an, das der anderer Tyristor durchschaltet (du/dt). Der ist aber die gleiche Schlafhaube, so dass diese sich abwechseln und den fleißigen Meister in den Wahnsinn treiben, mit ihrem lustigen Spiel. So ähnlich war das einmal in einer kleinen E-technischen Satire beschrieben.
Aber warum funktioniert Version 2 dann? Gibt es eine Möglichkeit das Problem zu beseitigen und Version 1 zu verwenden? Ich hab die Module schon.
Frank F. schrieb: > Aber warum funktioniert Version 2 dann? Da fungieren die Dioden quasi auch als "Freilaufdioden" und der indukive verursachte dU/dt Spannungssprung fällt viel geringer aus.
Frank F. schrieb: > Gibt es eine Möglichkeit das Problem zu beseitigen Eine Diode nach dem Bild zu ergänzen, könntest Du ausprobieren.
Hallo Dieter, du bist ein Schatz!! Ich hatte noch so superschnelle Schottky-Dioden und die haben dann auch funktioniert. Vielen Dank!!!!! Leider hat es mit meinem Programm noch nicht so gut geklappt. Da muss ich noch ordentlich nachbessern... Ich halte euch auf dem Laufenden
Dieter D. schrieb: > sabbert diese noch eine ganze Weile nach, Pass auf, dass du hier nicht angezählt wirst und dir am Ende "wirres Geschreibsel" unterstellt wird, nur weil du dich nicht den Konventionen folgend ausdrückst.
Dank Dieter habe ich es jetzt zum Laufen bekommen. Statt einer Rückholfeder habe ich eine zweite Spule, die den Eisenkern nach oben bewegt eingebaut. Allerdings hat das ganze Ding jetzt so viel Wumms, dass mir ständig alle um die Ohren fliegt. Ausserdem ist eine Begrenzung nach oben nötig, denn manchmal schwingt es nach oben zu stark aus..... So ein Mist, jetzt muss ich die mechanische Konstruktion nochmal komplett umgestalten. Nebenbei: wenn ich den Eisenkern durch Mu-Metall oder Permalloy austausche müsste die Kraft doch nochmal deutlich zunehmen?! Oder betrifft das nur die Induktivität?
Frank F. schrieb: > Permalloy Kann sein, dass das Magnetfeld in der Spule zu groß ist und den Permalloy ummagnetisiert oder schwächt.
Leider habe ich kein aktuelles Video. Ist wie gesagt im Moment auch nicht so sinnvoll... Wenn ich weiter bin mache ich bestimmt nochmal ein Video.
Hab ich am Wochenende gemacht. Leider sind die Federn nicht mehr passend und ich kann nur ein wenig Gas geben. Jetzt wird wie gesagt mit einer zweiten Spule der Eisenkern angehoben... Weitere Einzelheiten folgen
Hallo, ich warte leider immer noch auf Teile, deshalb gibt es leider kein Update. Ich habe aber ein Problem mit den oben genannten Dioden. Die Datenblätter habe ich angehängt. Ich hatte noch eine vom Typ dsei2x121-02a, die funktioniert als Freilaufdiode über den Thyristormodulen einwandfrei. Aus Kostengründen habe ich dann für die anderen Module die vom Typ DSEI 2X61-12B bestellt. Leider funktioniert die Schaltung damit überhaupt nicht. Die Thyristoren bleiben durchgeschaltet wie ohne Diode. Vielleicht kann mir jemand Nachhilfe bei Dioden geben. Welche Parameter für meine Anwendung entscheidend sind um in Zukunft die richtigen Dioden zu finden. Danke im Voraus Frank
Frank F. schrieb: > Aus Kostengründen habe ich dann für die > anderen Module die vom Typ DSEI 2X61-12B bestellt. Leider funktioniert > die Schaltung damit überhaupt nicht. Die gunstigeren Dioden haben eine fast 2,5-fache Sättigungsspannung in Durchlassrichtung. Kann sein, dass dieser Spannungsanstieg bei Deinem Aufbau bereits der kleine Kick ist, der bereits die Thyristoren wieder nachtriggert. Die Schaltung müßte für einen sicheren Betrieb so Eingenstörsicher werden, dass ein dsei2x121 und DSEI2X61 in Reihe keinen Thyristor ungewollt nachtriggert.
ich denke das es mit DC einfacher wäre. Als Gleichrichter würde ich soetwas nehmen https://www.aliexpress.com/item/32946356825.html einen 3Phasen-Trafo und 3Phasen-Brückengleichrichtung brauchst du nicht, da deine Schlagfrequenz nur im einstelligen Hz-Bereich liegt spielt das überhaupt keine Rolle da der Elko wieder oft genug nachgeladen wird. Und zum Schalten kann man soetwas nehmen IRFP3206PBF, die sind nicht so teuer knapp 3€. Bondleitungslimit liegt bei 120A. Und nochmal zu dem Thema mit dem µC ganz ohne Programmiererfahrung kannst du zu einen Arduino greifen und dort den Code aus den fertige Sketches zusammen kopieren. Impuls, Verzögerung, Schleifen usw. gibts dort alles fertig.
Ich steuere bereits mit einem Arduino nano an. Das klappt wirklich toll. Allerdings habe ich bei meinen ersten Versuchen mit IGBT´s schlechte Erfahrungen gemacht. Die Spule hat mir immer wieder die Transistoren zerschossen. Und so habe ich Gleichrichtung und Schalten in einem gelöst. Der nächste Schritt wird ein 3phasen Trafo mit 2x 24V und je 90A sein. Das sollte dann richtig Wumms machen.... Aber du hast Recht, es wäre eine Überlegung wert, zumal man dann keine Probleme mit pulsierenden Strömen und dadurch ein besseres Magnetfeld hat. Dieter, meins du Vf? Die ist bei der nicht funktionierenden Diode deutlich höher, das würde es erklären.
Frank F. schrieb: > Dieter, meins du Vf? Genau, das meine ich. Ansonsten hast Du fuer andere Halbleiterschalter nun ein paar Freilaufdioden.
Danke! Kleine Anekdote am Rande. Ich hatte erst so kleine Freilaufdioden, die sind dann auch nach kürzester Zeit abgeraucht... Der Strom in der Spule ist nicht zu unterschätzen. Dann hatte ich billige Dioden mit 20A. Die habe ich auf das Kühlblech geschraubt. Leider hatten diese auf dem Gehäuse die Kathode. Das war bei meiner Schaltung natürlich nicht so gut.... Halbleiter verbrennen ist gar nicht so schwer
Hallo, ich hab mal wieder ein update und weitere Fragen. Ich hoffe der Film ist nicht zu lang.
Hier hab ich mal die vereinfachte Ansteuerung. Der Arduino steuert die Thyristoren. Die eine Spule 1 wird mit Spule 2 im Wechsel angesteuert und über ein Poti am Arduino kann ich die Frequenz und Einschaltdauer regeln. Spule 1 beschleunigt den Eisenkern nach unten und Spule 2 hebt ihn wieder an. Wenn der Eisenkern komplett in die Spule eingetaucht ist wird über eine Lichtschranke der Strom abgeschaltet damit keine Bremswirkung eintritt. Wie man sieht funktioniert das ganze recht gut. Allerdings baut das ganze mit den Federn, Lichtschranken, zwei Spulen etc. recht hoch auf.
Ich habe im kleinen ein paar Versuche durchgeführt und folgenden Plan: Statt eines Eisenkerns will ich einen starken Magneten benutzen. Dadurch könnte ich durch Umpolen der Spule den Magneten mit Stempel auf und ab schwingen lassen. Es wäre nur eine Spule erforderlich. Mit meiner jetzigen Thyristoransteuerung würde ich aber einen Kurzschluss erzeugen, wenn beide Halbbrücken über die Spule verbunden sind. Hat Jemand von Euch vielleicht eine einfache Lösung um die Spule schnell im Wechsel zu bestromen? Ach ja, an den Dioden bzw. Thyristoren liegen jeweils 24V Wechselspannung mit insgesamt 70 A an. 1~, 2~, 3~ bedeutet Phase 1, 2 und 3 vom Trafo.
Frank F. schrieb: > Hat Jemand von Euch vielleicht eine einfache Lösung um die Spule schnell > im Wechsel zu bestromen? Das geht mit Deiner Halbbruecke auch. Eine Loesungsvariante waere z.B. mit zusaetzlichen Elkos.
Hallo Dieter, kannst du das mal etwas genauer erläutern? Ich sehe da keine Möglichkeit. Bin aber auch kein Leistungselektronik Spezialist. Mit freundlichen Grüßen Frank
Mach mal ein Foto deiner Spulen. Der Draht sieht so fein aus. Ich denke dass du hier mit der Spannung rauf kannst um mehr Strom durchjagen zu können. Ein alter Schweißtrafo wäre ne günstige Quelle. Ansonsten die Spülen mit dickeren Draht wickeln dann brauchen die auch nicht so hoch sein. Die Induktionsimpulse werden deine IGBT gekillt haben. Da wirst du mit antiseriellen Schutz arbeiten müsse wenn du die Spulen in beide Richtungen bestromst.
Die Drahtstärke ist 2mm. Der nächste Prototyp bekommt 4mm! Die Spulenlänge ergibt sich eher aus dem Arbeitsweg. Der Stempel soll ca. 200mm Weg haben. Wenn ich den Stempel aber hoch und herunter bewegen will brauche ich im Moment zwei Spulen mit 200mm da der Eisenkern von 200mm nur bis zum Rand der Spule mit ausreichend Kraft bewegt wird. Versuche mit kürzeren Eisenkernen waren nicht erfolgreich. Stimmt, mit igbt´s hab ich schlechte Erfahrungen gemacht bzw. viel Rauch produziert. Hast du eine Idee wie ich die wechselnde Bestromung der Spule hinbekommen könnte?
Mit so etwas https://de.m.wikipedia.org/wiki/Datei:Vierquadrantensteller.svg Der Strom fließt jeweils diagonal so kann man + entweder links oder rechts draufgehen und - am entgegengesetzten Anschluss. Für die ersten Versuche mit weniger Strom, gibt es fertige L298N Boards
Was haltet Ihr von diesem Teil: https://shop.semikron.com/Produkte-und-Shop/Produktgruppen/IGBT-MOSFET-Module/SEMITRANS/SKM195GB066D.html?listtype=search&searchparam=SKM195GB066D&redirected=1 könnte man damit arbeiten.
Hat denn der 24V Transformator noch eine Mittenanzapfung? Wärest Du bereit Deine Spule mit einer Mittenanzapfung zu versehen? Dort sind weiter unten noch ein paar Schaltprinzipien: https://csgoshik.ru/de/useful-tips/dc-welding-machine-inverter/ https://csgoshik.ru/public/dd8d41c9d862e70e448.gif Das letzte Bild wäre eine Schaltung mit einer virtuellen Brücke aus Kondensatoren. In Resonanz kann sowas noch gewaltiger hämmern. Das braucht aber zwei bis vier Perioden für die Resonanzaufschaukelung bis jeweils die Schlagstärke erreicht wird. Also nicht einfach zu regeln. Bevor Du weitere Halbleiter bestellst, was ist denn noch vorhanden? Wenn es Bausteine sind mit zwei IGBT oder Thyristoren, von denen nur einer kaputt sein sollte, solltest Du mit diesen weiter machen.
Hallo Dieter, du bringst wirklich immer sehr interessante Aspekte ein. Vielen Dank. Ich habe noch welche von diesen Semikron SKKH 162 Modulen. Meine IGBT´s hab ich alle verheizt.... Ich möchte die Maschine so flexibel wie möglich und auch so klein wie möglich bauen. Es ist angedacht mit einer Frequenz von 2-6Hz zu arbeiten. Am besten natürlich regelbar. Zusätzlich wäre eine noch höhere Frequenz bei der ggf. der Stempel nur leicht angehoben wird zum Dengeln von Blechen etc. schön. Testweise habe ich das schon hin bekommen. Zusätzlich ist es immer auch schön wenn man Einzelschläge durchführen kann. Daher scheint die Schaltung aus Abb. 5 am sinnvollsten. Lieber wäre mir natürlich eine Lösung mit meinen vorhandenen Bauteilen. Ich habe mit Semikron telefoniert und die sagten dass Thyristoren weniger Abwärme machen und haltbarer sind. Außerdem können die auch gar nicht liefern weil sie nicht an ihre Rohstoffe kommen. Mit freundlichen Grüßen Frank
Frank F. schrieb: > Ich habe noch welche von diesen Semikron SKKH 162 Modulen. Zum Experimentieren gehen diese schon. Die Halbleiterengpässe scheint es auch zu geben. Bei Leistungselektronik ist es notwendig vorher zu denken, dann aufzubauen und bei ersten Betriebsversuchen wird an prägnanten Stellen gemessen. Ohne das zahlt man viel Lehrgeld und darf fleißig die Halbleiter immer wieder wechseln. Was Du suchst wäre ein Wechselstrom-Wechselstrom-Umrichter (einphasig) mit Thyristoren, die sich auf direktem Wege, d.h. ohne Zwischenkreis, nur realisieren für fl=f2 und für fl<<f2 lassen. Vielleicht solltest Du die Fernleihe einer Bibliothek nutzen um Bücher, wie z.B. Oldenbourg Wissenschaftsverlag, Jahr 2000, Leistungselektronik, Dieter Anke, aufmerksam zu lesen.
hier verkauft jemand einige Thyristoren vielleicht ist das was für dein Projekt. Beitrag "[V] Thyristoren Eupec / Semikron"
Danke für den Tipp aber die Module können zu wenig Strom ab.
Hallo, ein kleines Update für die Interessierten. Ich habe gestern Tests mit Magneten statt Eisenkern gemacht und war sehr enttäuscht. Die Spule wird extrem heiß und das auch nach kurzer Zeit. Die Bewegung ist nicht gut beherrschbar ( es gibt anscheinend einen gewissen Losbrechmoment) Die Bewegungsenergie ist nicht überzeugend. Alles in Allem also ein Fehlversuch. Damit hat sich dann auch die Ansteuerung erstmal erledigt. Ich hatte mir weitaus mehr erhofft. Es wird also beim Eisenkern bleiben. Für den nächsten Prototypen werde ich eine ganze weile brauchen, denn wie man gesehen hat ist bei diesen Kräften eine sehr stabile Schweißkonstruktion erforderlich. bis bald Frank
Hat Dein Rohr nun mittlerweile einen Schlitz bekommen oder stellt das immernoch eine Kurzschlusswindung dar? (wollte ich letztens schon fragen)
Das äußere war es schon längst geschlitzt. Das Innere Rohr nicht.
Bitte melde dich an um einen Beitrag zu schreiben. Anmeldung ist kostenlos und dauert nur eine Minute.
Bestehender Account
Schon ein Account bei Google/GoogleMail? Keine Anmeldung erforderlich!
Mit Google-Account einloggen
Mit Google-Account einloggen
Noch kein Account? Hier anmelden.









