Forum: Digitale Signalverarbeitung / DSP / Machine Learning Was ist aus Fuzzy-Control geworden?


von Mike (Gast)


Lesenswert?

Zu meiner Studienzeit in den 1990er Jahren war Fuzzy-Logic und 
Fuzzy-Control ein ganz heißes, wenn auch kontrovers diskutiertes Thema. 
Es gab viele Konferenzen und Publikationen dazu und auch viele 
erfolgreiche Anwendungen. Ich habe mich in der Folgezeit aber mit 
Regelungstechnik nicht mehr beschäftigt und die Entwicklung aus den 
Augen verloren. Nun scheint die Methodik aus der Mode gekommen zu sein, 
die Hochschulabsolventen, die ich kenne, haben von Fuzzy-Control nie 
etwas gehört und kennen nur klassische PID-Regler. Ein Professor für 
Regelungstechnik meinte, das Thema sei seit 10-15 Jahren praktisch tot. 
Warum? Es gibt doch auch heute noch Regelprobleme, die hoch nichtlinear 
sind oder sich nicht exakt durch mathematische Gleichungen beschreiben 
lassen. Ich denke da an das Balancieren eines Segways oder die Steuerung 
einer Insulinpumpe, wo sich ein menschlicher Organismus in der 
Regelstrecke befindet. Derartige Probleme wurden damals mit 
Fuzzy-Control sehr überzeugend gelöst. Wie macht man das heute? Hat man 
da bessere Methoden gefunden?

von Stefan F. (Gast)


Lesenswert?

Fuzzy wurde durch KI abgelöst.

von MaWin (Gast)


Lesenswert?

Mike schrieb:
> Warum?

Weil's nicht funktioniert.

Du kannst nicht die Funktion einer Maschine auf ein statistisch 
vielleicht funktionierendes oder auch nicht Programm legen, das 
verbietet dir schon das Produkthaftungsgesetz.

Und wenn es funktioniert, weil nur trainierte Zustände abgefragt werden, 
dann kannst du es tausendmal effizienter mit konventioneller Logik 
abbilden.

von Ben B. (Firma: Funkenflug Industries) (stromkraft)


Lesenswert?

> Was ist aus Fuzzy-Control geworden?
deep learning

von Dieter D. (Firma: Hobbytheoretiker) (dieter_1234)


Lesenswert?

Mike schrieb:
> Wie macht man das heute?
> Hat man da bessere Methoden gefunden?

Im Nachhinein wurden einige Anwendungen endeckt, da wurde Fuzzy-Control 
bereits analog realisiert verwendet, nur begriffen hatte man nicht das 
es gleich war.

Funktioniert gut und wird dort auch noch verwendet, aber der Hype war 
unangebracht.

von c-hater (Gast)


Lesenswert?

Mike schrieb:

> Nun scheint die Methodik aus der Mode gekommen zu sein,

Nicht wirklich. Heißt nur heute "KI". Aus Raider wurde Twix, sonst 
ändert sich nix...

Nur die Hardcore-Informatiker/Mathematiker haben nicht begriffen, dass 
das im Endeffekt absolut dieselbe Soße ist. Irgendwann wird irgendwer 
von diesen Leuten den mathematischen Beweis dafür finden und sich 
dadurch einen Namen machen. Alle anderen sind auch ohne formalen Beweis 
von der Vermutung überzeugt, dass es im Endeffekt dieselbe Soße wäre...

Ist wie mit der Riemanschen Vermutung. Nicht bewiesen, aber jeder geht 
davon aus, dass sie es eines Tages bewiesen werden würde und behelfen 
sich bis zu diesem Tag einfach mit der Annahme, dass sie zutreffen 
würde. Außer Mathematikern/Informatikern natürlich, aber das kann man 
denen nicht übel nehmen. Ist schließlich genau ihr Job, das zu 
bezweifeln...

von A. S. (Gast)


Lesenswert?

Mike schrieb:
> Derartige Probleme wurden damals mit
> Fuzzy-Control sehr überzeugend gelöst.

War das so? Sinn macht es ja eigentlich nur, wo man die Strecke 
mathematisch nicht versteht und nicht verstehen will und Experten (also 
nicht den Entwicklern) die Algorithmen formulieren lassen will. Und wenn 
man Lücken sicher vermeiden will, muss man vermutlich eh die 
resultierenden Kennlinienfelder erstellen und durchrechnen.

von A. S. (Gast)


Lesenswert?

c-hater schrieb:
> Nur die Hardcore-Informatiker/Mathematiker haben nicht begriffen, dass
> das im Endeffekt absolut dieselbe Soße ist.

In Fuzzy formuliere ich ein explizites Regelwerk durch einen Experten.
Wenn es das gleiche ist, dann in der Art, dass dieses Regelwerk durch 
die KI entsteht. Nur leider hat das KI-generierte Regelwerk mit dem 
Experten-Regelwerk so wenig zu tun wie der disassemblierte Code einer 
Steuerung mit dem Quelltext.

von Mike (Gast)


Lesenswert?

MaWin schrieb:
> Du kannst nicht die Funktion einer Maschine auf ein statistisch
> vielleicht funktionierendes oder auch nicht Programm legen, das
> verbietet dir schon das Produkthaftungsgesetz.

Verstehe ich nicht. Ein Fuzzy-Regler ist doch rein deterministisch. Bei 
ein und demselben Input kommt immer das Gleiche heraus. Es gab sehr wohl 
Fuzzy-Control in sicherheitskritischen Anwendungen, z.B. die Steuerung 
der Bremsen für U-Bahnen.

> Und wenn es funktioniert, weil nur trainierte Zustände abgefragt werden,
> dann kannst du es tausendmal effizienter mit konventioneller Logik
> abbilden.

Was wird da trainiert? Meinst Du vielleicht neuronale Netzwerke?

von c-hater (Gast)


Lesenswert?

A. S. schrieb:

> War das so? Sinn macht es ja eigentlich nur, wo man die Strecke
> mathematisch nicht versteht

Das ist nur ein möglicher Fall. Es gibt auch die Fälle, dass sie 
mathematisch einfach nicht abbildbar ist, weil sie VARIIERT. Und 
natürlich (wesentlich häufiger): sie wäre zwar abbildbar, aber die 
erforderliche Rechenleistung ist einfach weit jenseits dessen, was 
wirtschaftlich abbildbar ist.

von Dieter D. (Firma: Hobbytheoretiker) (dieter_1234)


Lesenswert?

Mike schrieb:
> Es gab sehr wohl Fuzzy-Control in sicherheitskritischen Anwendungen,

Das gab es sogar als mechanische Ausführung bei Zügen mit 
Dampflokomotive.

von A. S. (Gast)


Lesenswert?

c-hater schrieb:
> sie wäre zwar abbildbar, aber die
> erforderliche Rechenleistung ist einfach weit jenseits dessen, was
> wirtschaftlich abbildbar ist.

Es geht ja nicht darum, ein perfektes Modell zur Laufzeit zu rechnen. 
Sondern mit irgend einer Simulation oder Berechnung eine ausreichende 
Annäherung zu finden. Egal ob Kennlinienfelder oder 
Näherungsgleichungen.

von Bürovorsteher (Gast)


Lesenswert?

> Ich denke da an das Balancieren eines Segways oder die Steuerung
> einer Insulinpumpe, wo sich ein menschlicher Organismus in der
> Regelstrecke befindet. Derartige Probleme wurden damals mit
> Fuzzy-Control sehr überzeugend gelöst.

Ich erlaube mir mal einen Widerspruch: die Insulinpumpe mit closed loop 
gibt es erst seit ca 5 Jahren, weil vorher keine geigneten 
Blutglukosesensoren für Dauerbetrieb verfügbar waren. Also nix damals, 
überzeugend oder fuzzy.

von Mike (Gast)


Lesenswert?

Bürovorsteher schrieb:
> Ich erlaube mir mal einen Widerspruch: die Insulinpumpe mit closed loop
> gibt es erst seit ca 5 Jahren, weil vorher keine geigneten
> Blutglukosesensoren für Dauerbetrieb verfügbar waren. Also nix damals,
> überzeugend oder fuzzy.

Zumindest die Theorie dazu gab es schon 2007, ob das zu einem fertigen 
Produkt gediehen ist, weiß ich nicht:

https://pubmed.ncbi.nlm.nih.gov/17052939/

von Rainer V. (a_zip)


Lesenswert?

Ich sehe den Unterschied bzw. Fortschritt, wie das zu Grunde liegende 
Regelwerk erzeugt wird. Das was seinerzeit bei Fuzzy quasi per Hand 
gemacht wurde, wird heute über Algorithmen und "deep learning" erzeugt. 
Fuzzy war einfach auf einer simpleren Abstraktionsebene, die schnell 
"überholt" werden konnte.
Gruß Rainer

von Klaus (Gast)


Lesenswert?

Mein Prof sagte immer: Fuzy ist wissenschaftliche Gepflimel...

Beitrag #6611514 wurde von einem Moderator gelöscht.
von Stefan F. (Gast)


Lesenswert?

Als Softwareentwickler haben Kunden mich oft gebeten, etwas "Fuzzy" zu 
machen, wenn sie nicht imstande waren, die Regeln ihrer 
Geschäftsprozesse vollständig zu formulieren. Sei meinten damit, dass 
der Computer irgendwie selbst herausfinden sollte, was der Kunde 
braucht.

Beitrag #6611783 wurde von einem Moderator gelöscht.
von Teo (Gast)


Lesenswert?

Fuzzy-Logig == Nim an den Entscheidungsgrenzen nen Würfel (Weil mehr 
Info zur Entscheidung ja nicht zur Verfügung stehen). Wann macht das 
wohl Sinn?! :D

Das ist ja fast schlimmer wie KI == "Trial and 
Error"-Programmgeneratoren <-- Man(n) da steckt wahrlich "Intelligenz" 
drin. :DDD

Beitrag #6611791 wurde von einem Moderator gelöscht.
von Chris (Gast)


Lesenswert?

Ist eine etablierte Steuerung, allerdings nur mit einfachen 
de/fuzzificationen. Temperatursteuerungen, Landung von UAV , Kombination 
von Solarsteuerung sowie Brenner und Wettervorhersage, Klassifizierung 
von gut/schlecht aus Ergebnissen von Bildklassifizierungen usw. Also 
einfache deterministische Aufgaben mit festen Regeln. Bei komplizierten 
oder nicht begriffenen Prozessen wird KI eingesetzt, da braucht es aber 
deutlich mehr Rechenleistung und good/fail pattern sowie ein Algorithmus 
welcher das Resultat bewertet.

von Teo (Gast)


Lesenswert?

Und trotzdem, bleibst unterm Strich beim Würfeln und Trail and Error.

Teo schrieb:
> Wann macht das
> wohl Sinn?! :D

OK, das musste falsch rüberkomme... :/
Natürlich gibts so einiges, wo das Sinn macht. Egal was du da so alles 
Gewichtest, wenn das Ergebnis nicht passt, musst du "würfeln". Den wer 
hat mal gesagt: "Immer das selbe tun und andere Ergebnisse zu 
erwarten...." :)

Das mit der sogenannten "KI" halte ich allerdings für eine bedenkliche 
Entwicklung.... Nein nicht die KI-Kaffeevollautomaten, sondern 
Sicherheitsrelevantes, gepaart mit dämlichen BWLer, die wirklich 
glauben, das hätte wirklich was mit KI zu tun.

Beitrag #6612027 wurde von einem Moderator gelöscht.
von MaWin (Gast)


Lesenswert?

Teo schrieb:
> Das mit der sogenannten "KI" halte ich allerdings für eine bedenkliche
> Entwicklung.... Nein nicht die KI-Kaffeevollautomaten, sondern
> Sicherheitsrelevantes, gepaart mit dämlichen BWLer, die wirklich
> glauben, das hätte wirklich was mit KI zu tun.

Bloss: wann werden die Trottel merken, dass das mit dem autonomen Fahren 
nichts wird?

Wenn man wenigstens seinen Standortvorteil in Deutschland nutzen wurde 
mit umfangreichem Autobahnnetz auf dem schon heute gilt dass man so 
schnell fahren darf dass man bei stehenden Hindernissen anhalten kann 
aber nicht mit Gegen- oder Querverkehr oder Ampeln rechnen muss und 
selbst Tiere weitgehend durch Zäune abgehalten werden, dann könnte man 
wenigstens von Auffahrt bis Abfahrt auf Autopilot schalten, in dem nur 
minimale Ergänzungen an der vorhandenen Infrastruktur nach 
Automobilherstellerwunsch geschaffen werden (z.B. Funkbaken für 
Geschwindigkeit, oder in die Fahrbahn eingelassene Kabel zur 
Fahrspurkennzeichnung)

Aber Nein, man vergeigt auch das. Deutschland schafft sich ab, durch 
Inkompetenz nicht nur bei Impfkampagnen.

von A. S. (Gast)


Lesenswert?

MaWin schrieb:
> Bloss: wann werden die Trottel merken, dass das mit dem autonomen Fahren
> nichts wird?

Meines Erachtens gibt es 2 Gruppen, die völlig unterschiedlich aufs 
autonome Fahren blicken.

A: die viel-und-gerne-Fahrer, die schlafen oder lesen wollen. Da ist 
jeder kleine Schritt willkommen, z.B. nur Autobahn.

B: die Öffler, die kein Auto haben oder wollen und mit öffentlichen 
Verkehrsmitteln unterwegs sind. Die möchten per App ein Shared-Car 
ordern und am Ziel einfach aussteigen.

Die erste Gruppe zahlt die Entwicklung (Assistenzprogramme), die zweite 
Gruppe (Studenten, Visionäre, Stadtbewohner, Radiomoderatoren) prägt das 
Bild in der Öffentlichkeit. Mit Visionen die

a) utopisch sind (fahrerlose Autos gibt in 30 Jahren nicht im realen 
Straßenverkehr)
b) nur Taxifahrer wegrationalisieren
c) nur den Anwendungsfall der Öffler im Blick haben

Ein typischer Autofahrer richtet sich in seinem Auto ein. Er möchte am 
Ziel seine Jacke darin ablegen und spontan zurückfahren können. Ein 
typischer Öffier möchte von der Haustür loslegen statt 100m zur S-Bahn 
zu laufen.

Die meisten Diskussionen scheitern dann, weil Angehörige der "anderen" 
Gruppe als schräg und extrem wahrgenommen werden.

von Teo D. (teoderix)


Lesenswert?

BabaIzDa schrieb im Beitrag #6612027:
> Die Regelungstechnik bietet heute auch für nichtlineare Regelstrecken
> wesentlich bessere Methoden als Fuzzy Regelung.

Nur, das ich "Fuzzy" auch auf einem 10F200 hinbekomme (naja, soweit das 
meine Fähigkeiten halt zulassen:).

Beitrag #6612273 wurde von einem Moderator gelöscht.
von A. S. (Gast)


Lesenswert?

Teo D. schrieb:
> Nur, das ich "Fuzzy" auch auf einem 10F200 hinbekomme (naja, soweit das
> meine Fähigkeiten halt zulassen:).

Das bezweifle ich. Also dass eine Fuzzy-Realisierung in Code, Speicher 
und Laufzeit kleiner ist als ein Kennlinienfeld oder sinnvolle 
Approximationen.

von Teo D. (teoderix)


Lesenswert?

A. S. schrieb:
> Teo D. schrieb:
>> Nur, das ich "Fuzzy" auch auf einem 10F200 hinbekomme (naja, soweit das
>> meine Fähigkeiten halt zulassen:).
>
> Das bezweifle ich. Also dass eine Fuzzy-Realisierung in Code, Speicher
> und Laufzeit kleiner ist als ein Kennlinienfeld oder sinnvolle
> Approximationen.

Ja, mein Gott, ich war grad so schön in Fahrt und das Fenster stand weit 
offen..... Solange ich keinen Atommüll... Ja OK Sorry :}

von Detlef _. (detlef_a)


Lesenswert?

Schöner thread.

Mode gibts bei Kleidung und Haaren und auch in den 'harten' 
Naturwissenschaften. Was in der '80/90ern 'fuzzy' und 'Expertensysteme' 
waren  (und in den '60/70ern 'Kybernetik') sind heute 'kI' und 'deep 
learning'. Bist du Hochschulprofessor und willst Geld von Deutsche 
Forschungsgemeinschaft, Bundesministerium, VW oder sonstwem kommen in 
deinem Antrag obengenannte Worte vor. Das machen alle so dies' irgendwie 
können. Das verstärkt sich anfangs selbst und läuft sich irgendwann tot. 
Es läuft sich nicht tot weil es schlecht wäre oder nicht funktionieren 
würde, es hat bei 'fuzzy' sicher super Ergebnisse gegeben. Aber der 
Begriff 'fuzzy' ist von klugen Wissenschaftvermarktern 'gecoint' worden, 
der Begriff schlägt dann durch und ist wie ein Leuchtturm auf den alle 
hinsegeln. Es gibt nicht DAS 'fuzzy' Verfahren und auch nicht DIE 'deep 
learning' Strategie, das sind Schlagworte.

Grundlegende Umwälzungen kommen eher auf leisen Sohlen daher, zB. gäbs 
keine Smartphones ohne gute touchscreens und stromsparende schnelle 
Prozessoren, das sind mE. die eigentlichen Top-Innovationen.

Cheers
Detlef

PS: künstliche Intelligenz funktioniert noch nicht so gut, künstliche 
Dummheit geht aber super.

Beitrag #6622117 wurde von einem Moderator gelöscht.
Beitrag #6622260 wurde von einem Moderator gelöscht.
Beitrag #6622656 wurde von einem Moderator gelöscht.
Beitrag #6622679 wurde von einem Moderator gelöscht.
Beitrag #6622681 wurde von einem Moderator gelöscht.
Beitrag #6622877 wurde von einem Moderator gelöscht.
Beitrag #6622885 wurde von einem Moderator gelöscht.
von Sheeva P. (sheevaplug)


Lesenswert?

Mike schrieb:
> Zu meiner Studienzeit in den 1990er Jahren war Fuzzy-Logic und
> Fuzzy-Control ein ganz heißes, wenn auch kontrovers diskutiertes Thema.
> Es gab viele Konferenzen und Publikationen dazu und auch viele
> erfolgreiche Anwendungen. Ich habe mich in der Folgezeit aber mit
> Regelungstechnik nicht mehr beschäftigt und die Entwicklung aus den
> Augen verloren. Nun scheint die Methodik aus der Mode gekommen zu sein,

Nein, nur der Hype ist weg, und die Methode ist etabliert. Deswegen sind 
die Diskussionen vorbei...

Zunächst: die Fuzzy Logic ist in bestimmten Situationen ein sehr 
leistungsfähiges Werkzeug. Sie ist keine Artificial Intelligence und 
auch kein Machine Learning; wer sowas sagt, hat weder das Eine, noch das 
Andere verstanden, fürchte ich.

Fuzzy Logic basiert auf unscharfen Mengen (Fuzzy Sets) und kann in 
verschiedenen Situationen helfen. Ein Beispiel ist ein Auto, das mit 200 
km/h als "schnell" definiert ist. In der klassischen zweiwertigen 
aristotelischen Logik wäre also ein Auto, das lediglich 199 km/h fährt, 
nicht schnell. Mithilfe von Fuzzy Logic läßt sich dagegen mathematisch 
abbilden, daß die Aussage "das Auto ist schnell" zwar ebenfalls wahr 
ist, aber ein bisschen weniger. Die Variable "schnell" ist dann also 
einerseits mit einem Wahrheitswert behaftet, andererseits gibt es aber 
auch einen Zugehörigkeitwert, der ausdrückt, wie wahr der Wahrheitswert 
ist.

Ein anderes sehr beliebtes Beispiel ist das Trinkgeld-Problem. Wenn das 
Essen und der Service gut waren, gibt es ein hohes Trinkgeld, wenn beide 
mittelmäßig waren, gibt es ein mittleres, und wenn beide schlecht waren, 
gibt es ein niedriges oder sogar gar kein Trinkgeld -- so weit, so 
einfach. Aber was, wenn das Essen gut, aber der Service nur mittelmäßig 
war? Klar, dann liegt das Trinkgeld irgendwo zwischen hoch und mittel, 
aber wie hoch?

Und genau hier kommt die Fuzzy Logic ins Spiel. indem sie einerseits die 
linguistischen Terme "gut", "mittel" und "schlecht" für Essen und 
Service, und die linguistischen Terme "hoch", "mittel" und "niedrig" 
andererseits in ein mathematisches, mithin: berechenbares Modell 
überführen hilft. Dadurch wird es fachlichen Experten -- etwa für 
Logistik, Banken- oder Versicherungsbetrug -- ihre Regeln mit 
linguistischen Termen zu formulieren, und die Entwickler können diese 
dann in ein berechenbares Modell überführen.

Beispiele dafür, wie Fuzzy Logic heutzutage in der Praxis angewendet 
wird, liefert der Softwarehersteller INFORM, der auf das Thema 
spezialisiert ist. Dort wird zum Beispiel die Steuerungssoftware 
entwickelt, die den Fraport und das weltweit größte Fluglogistikzentrum 
der Welt in Dallas, TX steuert, eine andere Software steuert den 
Hamburger Hafen, und weitere Softwareprodukte dienen der 
Betrugserkennung und -Prävention für Banken und Versicherungen. Bei 
Interesse empfehle ich die Website [1].

Letzten Endes, wie gesagt, sind der Hype und die Diskussionen vorbei, 
und Fuzzy Logic ist heute ein Standardwerkzeug geworden, vielleicht 
nicht mehr so sehr in der Steuerungs- und Regelungstechnik wie zu 
Anfangszeiten, dafür jedoch in der Entscheidungsfindung (neudeutsch 
Decision Making). Sie ist immer noch hilfreich, um linguistische Terme 
in Rechenvorschriften umzuwandeln, ebenso bei komplexen Entscheidungen, 
die sich widersprechenden Zielen genügen müssen.

Daß die Fuzzy Logic noch nicht tot, sondern ein Standarswerkzeug 
geworden ist, sieht man schon daran, daß so ziemlich jede Datenanalyse- 
und Statistiksoftware eine Lösung dafür mitbringt: Matlab, Simulink, und 
Pythons SciKits mit skfuzzy, aber auch die Sprache R, um nur einige 
Beispiels zu nennen.


[1] https://www.inform-software.de/

von Sheeva P. (sheevaplug)


Lesenswert?

Dieter D. schrieb:
> Mike schrieb:
>> Es gab sehr wohl Fuzzy-Control in sicherheitskritischen Anwendungen,
>
> Das gab es sogar als mechanische Ausführung bei Zügen mit
> Dampflokomotive.

Nein, eben nicht. In den Zügen mit Dampflok gab es einen Lokführer und 
einen Bremser, die mit viel Gefühl und Erfahrung dafür gesorgt haben, 
daß der Zug sowohl an der richtigen Stelle zu stehen kann und sich 
andererseits die Bremsen nicht überhitzten. Das Gefühl und die Erfahrung 
orientierten sich dabei an etlichen Faktoren: Gefälle, Außentemperatur, 
Radschlupf, der Rückmeldung der Bremsen, Gesamtmasse des Zuges, Anzahl 
der gebremsten Räder, Zustand der Gleise, und womöglich noch viel mehr. 
Und genau da, in der mathematischen Abbildung dieser humanen Regler 
"Gefühl" und "Erfahrung", liegt die Stärke der Fuzzy Logic.

von A. S. (Gast)


Lesenswert?

Sheeva P. schrieb:
> Dieter D. schrieb:
>> Mike schrieb:
>>> Es gab sehr wohl Fuzzy-Control in sicherheitskritischen Anwendungen,
>>
>> Das gab es sogar als mechanische Ausführung bei Zügen mit
>> Dampflokomotive.
>
> Nein, eben nicht. In den Zügen mit Dampflok gab es

Er meint wohl eher den Fliehkraftregler

https://de.wikipedia.org/wiki/Fliehkraftregler

von c-hater (Gast)


Lesenswert?

Sheeva P. schrieb:

> Fuzzy Logic basiert auf unscharfen Mengen (Fuzzy Sets) und kann in
> verschiedenen Situationen helfen. Ein Beispiel ist ein Auto, das mit 200
> km/h als "schnell" definiert ist. In der klassischen zweiwertigen
> aristotelischen Logik wäre also ein Auto, das lediglich 199 km/h fährt,
> nicht schnell. Mithilfe von Fuzzy Logic läßt sich dagegen mathematisch
> abbilden, daß die Aussage "das Auto ist schnell" zwar ebenfalls wahr
> ist, aber ein bisschen weniger. Die Variable "schnell" ist dann also
> einerseits mit einem Wahrheitswert behaftet, andererseits gibt es aber
> auch einen Zugehörigkeitwert, der ausdrückt, wie wahr der Wahrheitswert
> ist.

Das stellt die Sache ziemlich richtig dar.

> Sie ist keine Artificial Intelligence und
> auch kein Machine Learning; wer sowas sagt, hat weder das Eine, noch das
> Andere verstanden, fürchte ich.

Was genau ist deiner Meinung nach denn der Unterschied? Mal abgesehen 
von dem Sachverhalt, dass diese unscharfen Mengen durch Analyse 
existierender Ereignisse elektronisch abgegrenzt werden? Das gab es auch 
schon zu Fuzzy-Zeiten. Siehe z.B. auch heute noch sehr verbreitete 
lernfähige Sensoren von OMRON (und der Konkurrenz). Da passiert genau 
dasselbe wie heute bei "KI". Nur eben noch nicht mt den universellen 
Rechenzeit-Monstern heutiger KI, sondern deutlich bescheideneren, auf 
den konkreten Zweck angepassten Implementierungen. Das PRINZIP ist 
aber EXAKT schon dasselbe. Es gibt ein gewisses Basis-Wissen und es 
gibt etwas über den konkreten Prozess zu lernen.

Im Unterschied zu KI funktioniert es aber schon seit Jahrzehnten in 
vielen praktischen Anwendungsfällen sehr zuverlässig...

Naja, inzwischen wurde natürlich auch das "fuzzy logic" zumindest 
teilweise aus den Produktbeschreibungen entfernt und durch "AI" ersetzt. 
Zum Glück funktionieren aber die Produkte trotzdem immer noch. Hat sich 
ja durch die Umtitulierung nicht wirklich etwas geändert... ;o)

von Sheeva P. (sheevaplug)


Angehängte Dateien:

Lesenswert?

c-hater schrieb:
> Sheeva P. schrieb:
>> Sie ist keine Artificial Intelligence und
>> auch kein Machine Learning; wer sowas sagt, hat weder das Eine, noch das
>> Andere verstanden, fürchte ich.
>
> Was genau ist deiner Meinung nach denn der Unterschied? Mal abgesehen
> von dem Sachverhalt, dass diese unscharfen Mengen durch Analyse
> existierender Ereignisse elektronisch abgegrenzt werden?

Daß genau das eben nicht geschieht. Fuzzy Logic ist im Endeffekt "nur" 
eine mehrwertige Art der Mengenlehre, mit der (mathematisch) unscharf 
formuliertes Wissen in ein berechenbares Modell überführt werden kann. 
Es gibt da gewisse Überschneidungen mit dem wissensbasierten 
Expertensystemen der Künstlichen Intelligenz, wo Fuzzy Logic zur 
Abbildung von von Teilgebieten des Wissens in einem Business Rule 
Management System angewendet werden kann und wird. Aber das 
Expertenwissen ist bereits vorhanden, die Business Rules und als teil 
dieser die Fuzzy Logic sind lediglich die Methoden, mit denen das schon 
vorhandene Wissen berechenbar abgebildet wird.

Machine Learning und Deep Learning hingegen sind "lernende" Systeme, sie 
dienen vornehmlich der Mustererkennung und haben so auch häufig das 
Porential, neues Wissen aus vorhandenen Daten abzuleiten. Das ist also 
genau umgekehrt, es wird dabei Wissen aus Daten generiert; im 
Wesentlichen geht es um Mustererkennung.

> Siehe z.B. auch heute noch sehr verbreitete
> lernfähige Sensoren von OMRON (und der Konkurrenz). Da passiert genau
> dasselbe wie heute bei "KI". Nur eben noch nicht mt den universellen
> Rechenzeit-Monstern heutiger KI, sondern deutlich bescheideneren, auf
> den konkreten Zweck angepassten Implementierungen. Das PRINZIP ist
> aber EXAKT schon dasselbe. Es gibt ein gewisses Basis-Wissen und es
> gibt etwas über den konkreten Prozess zu lernen.

Ja, genau: es gilt, etwas zu lernen. Darum geht es bei der Fuzzy Logic 
allerdings nicht, daß ist das Wissen bereits vorhanden und muß nurmehr 
auf eine berechenbare Weise abgebildet werden.

> Naja, inzwischen wurde natürlich auch das "fuzzy logic" zumindest
> teilweise aus den Produktbeschreibungen entfernt und durch "AI" ersetzt.
> Zum Glück funktionieren aber die Produkte trotzdem immer noch. Hat sich
> ja durch die Umtitulierung nicht wirklich etwas geändert... ;o)

Was irgendwelche Marketingfuzzis aus einem Fachbegriff machen, ist zwar 
hin und wieder enorm lustig, aber selten zutreffend. Das ist übrigens 
einer der Gründe, warum die Objektorientierung in manchen Bereichen so 
einen schlechten Ruf hat, aber das nur am Rande...

Fuzzy Logic läßt sich übrigens im Gegensatz zu den meisten Ergebnissen 
aus dem Machine Learning auch grafisch darstellen. Verwenden wir ein 
Beispiel aus der Praxis: einem Gegenstand sollen die Terme "alt" und 
"neu" zugeordnet werden. Beispielsweise haben wir festgelegt, daß ein 
Auto direkt nach dem Kauf 0% alt, und 100% neu ist (ach), und es nach 
sechs Jahren 100% alt und 0% neu ist. Eine zweiwertige Logik müßte dann 
einen Zeitpunkt festlegen, sagen wir: drei Jahre, davor ist das Auto neu 
und danach ist es alt, das ändert sich an einem Tag: vor diesem Tag ist 
das Auto nur "neu" und kein bisschen "alt", nach diesem Tag ist das 
Auto nur "alt" und kein bisschen neu.

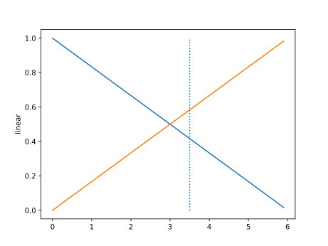
Genau hier kommt die Fuzzy Logic ins Spiel, eine entsprechende Grafik 
habe ich angehängt (hoffentlich gehen SVGs hier). In diesem Beispiel ist 
dem Term "neu" die blaue, dem Term "alt" die orangene Linie zugeordnet. 
Du kannst erkennen: der Wahrheitswert der Eigenschaft "neu" nimmt im 
Laufe von sechs Jahren immer weiter ab, jener von "alt" hingegen immer 
weiter zu. Unser 3.5 Jahre altes Auto, hier dargestellt durch die 
gestrichelte senkrechte Linie, ist also zu 0.42 "neu" und zu 0,58 "alt".

Klar, das ist ein sehr einfaches (und obendrein vereinfachtes) Beispiel, 
aber Du kannst daran schon sehen, daß das nichts mit KI, ML oder 
ähnlichem zu tun hat -- und auch nicht mehrdeutig oder hinsichtlich 
seiner Ergebnisse unscharf ist. Im Kern ist Fuzzy Logic also ein 
spezieller Anwendungsfall der Mengenlehre und im Übrigen meist auch 
nicht sonderlich rechenaufwändig -- für das in meinem Beitrag oben 
beschriebene Trinkgeld-Problem mit je drei Variablen dauert die 
Berechnung auf einem AMD Ryzen 7 3800X deutlich unter 300 Mikrosekunden.

Übrigens sei abschließend darauf hingewiesen, daß lineare Funktionen in 
der Fuzzy Logic zwar häufig, aber nicht zwangsläufig genutzt werden 
müssen, und daß ich in meinem Beispiel die Defuzzifizierung nicht 
erwähnt habe, die -- im Kern -- genau dasselbe wie die im Beispiel 
beschriebene Fuzzyfizierung ist, aber umgekehrt.

Wenn Du es noch genauer wissen magst, empfehle ich Dir gerne und 
wärmstens die Schriften meines Ex-Chefs (und Freundes) Hans-Jürgen 
Zimmermann, viel Spaß!

Edit: Yay, SVGs gehen! :-)

von spiderman (Gast)


Lesenswert?

c-hater schrieb:
> Riemanschen Vermutung

Was passiert eigentlich wenn man eine Primzahl nicht als Primzahl 
sondern als keine Primzahl plus minus einem Korrekturwert betrachtet?

Also 3 ist 4 (keine Primzahl)-1.

Teo schrieb:
> Fuzzy-Logig == Nim an den Entscheidungsgrenzen nen Würfel

Treffer.

Teo schrieb:
> dämlichen BWLer, die wirklich glauben, das hätte wirklich was mit KI zu
> tun.

Treffer.

Sheeva P. schrieb:
> Und genau da, in der mathematischen Abbildung dieser humanen Regler
> "Gefühl" und "Erfahrung", liegt die Stärke der Fuzzy Logic.

Traumtänzer.

von spiderman (Gast)


Lesenswert?

Sheeva P. schrieb:
> Mengenlehre, mit der (mathematisch) unscharf formuliertes Wissen

Die Fuzzy-Logic und die KI haben doch eines gemeinsam: Man kann sich auf 
nichts wirklich verlassen, was schon fast wieder menschlich ist. 🐽

Beides taugt doch nur für einfache, nebensächliche Aufgaben. Sobald es 
kompliziert oder kritisch wird geht gar nichts mehr., wobei sich mir die 
Parallele zum kompletten Vollidioten aufdrängelt.

Und mit den Primzahlen verhält es sich doch so wie mit den Blümchen auf 
der Wiese: Die Schönheit liegt im Auge des Betrachters. Das sind, wie 
die division durch Nul,l Stilblüten der Mathematik.

Man könnte die Primzahlen zum Beispiel nach ihren "Korrekturwerten" 
sortieren. Der Phantasie sind hier keine Grenzen gesetzt. Die 
interessante Frage ist doch, ob es Parallelen zur realen Welt gibt. 
Solche Parallelen können einen leicht in die Irre führen, sind aber 
weder verwunderlich noch vermeidbar, weil die Mathematik als Parallele 
zur realen Welt erschaffen wurde. Genaugenommen können wir uns gar 
nichts Anderes ausdenken, als Parallelen zur realen Welt.

Beitrag #6631850 wurde von einem Moderator gelöscht.
von Sheeva P. (sheevaplug)


Lesenswert?

spiderman schrieb:
> Sheeva P. schrieb:
>> Mengenlehre, mit der (mathematisch) unscharf formuliertes Wissen
>
> Die Fuzzy-Logic und die KI haben doch eines gemeinsam: Man kann sich auf
> nichts wirklich verlassen, was schon fast wieder menschlich ist. 🐽

Es tut mir aufrichtig leid, daß Dich meine Ausführungen überfordern.

> Beides taugt doch nur für einfache, nebensächliche Aufgaben. Sobald es
> kompliziert oder kritisch wird geht gar nichts mehr., wobei sich mir die
> Parallele zum kompletten Vollidioten aufdrängelt.

Der geneigte Leser sieht schon, wer hier der komplette Vollidiot ist.

Beitrag #6631912 wurde von einem Moderator gelöscht.
Beitrag #6631947 wurde von einem Moderator gelöscht.
von Marek N. (Gast)


Lesenswert?

Hm, von Fuzzy-Logic habe ich das erste Mal 1992 bei der Knoff-Hoff-Show 
(!) gehört. Ich glaube, da war die Sau aber schon zu Tode getrieben 
worden.

A. S. schrieb:
> Er meint wohl eher den Fliehkraftregler
>
> https://de.wikipedia.org/wiki/Fliehkraftregler

Für mein Verständnis ist das aber ein reiner P-Regler, zumal durch den 
Schlupf auf dem Antriebsriemen zum Fliehkraftregler und auf der 
Transmission zum eigentlichen Verbraucher. Das Trägheitsmoment des 
Schwungrades und der Fliehgewichte verhindert einen D-Anteil. Einen 
I-Anteil kann ich auch nicht wirklich erkennen.
Blickt da jemand mehr durch?

von Stefan F. (Gast)


Lesenswert?

Marek N. schrieb:
> Blickt da jemand mehr durch?

Nein, ich denke das hast du schon korrekt erkannt.

Beitrag #6632485 wurde von einem Moderator gelöscht.
von Klaus P. (Gast)


Lesenswert?

Sheeva P. schrieb:
> Daß genau das eben nicht geschieht. Fuzzy Logic ist im Endeffekt "nur"
> eine mehrwertige Art der Mengenlehre, mit der (mathematisch) unscharf
> formuliertes Wissen in ein berechenbares Modell überführt werden kann.
[...]
>
> Machine Learning und Deep Learning hingegen sind "lernende" Systeme
[...]

Das schließt sich aber nicht aus. Auch die Regeln der Fuzzy-Logic kann 
man über lernende Methoden überprüfen und verbessern.

Aber wenn man das richtig ausnutzt, kommen wieder die rechtlichen 
Grenzen, weil niemand die daraus entstehenden Regeln überprüfen kann.

Man darf somit die Regeln über lernende Methoden nur innerhalb 
validierter Grenzen verändern. Sprich: Ein Bremsassistent mit 
Fuzzy-Logic hat mehrere Kennlinien - z.B. eine, die sich besser für 
Glatteis eignet und eine andere, die besser für warmes Wetter geeignet 
ist. Entscheidend ist, dass beide für alle Wetterbedingungen zugelassen 
sind. Dann darf die lernende Methode für den Fahrer noch festlegen, in 
wieweit bei 2 Grad, Sprühregen und geringfügigem Unterdruck im rechten 
Vorderreifen die Glatteis-Kennlinie und die Warm-Wetter-Kennlinie 
eingesetzt wird.

Beitrag #6632524 wurde von einem Moderator gelöscht.
Beitrag #6632525 wurde von einem Moderator gelöscht.
von Sheeva P. (sheevaplug)


Lesenswert?

Klaus P. schrieb:
> Sheeva P. schrieb:
>> Daß genau das eben nicht geschieht. Fuzzy Logic ist im Endeffekt "nur"
>> eine mehrwertige Art der Mengenlehre, mit der (mathematisch) unscharf
>> formuliertes Wissen in ein berechenbares Modell überführt werden kann.
> [...]
>>
>> Machine Learning und Deep Learning hingegen sind "lernende" Systeme
> [...]
>
> Das schließt sich aber nicht aus. Auch die Regeln der Fuzzy-Logic kann
> man über lernende Methoden überprüfen und verbessern.

Das habe ich nie ausgeschlossen und will es natürlich gar nicht 
bestreiten, aber es sind trotzdem vollkommen unterschiedliche Ansätze.

> Aber wenn man das richtig ausnutzt, kommen wieder die rechtlichen
> Grenzen, weil niemand die daraus entstehenden Regeln überprüfen kann.

Die aus dem Machine Learning tatsächlich nicht, schon weil sie sich 
nicht verständlich darstellen lassen, die der Fuzzy Logic dagegen wohl.

> Man darf somit die Regeln über lernende Methoden nur innerhalb
> validierter Grenzen verändern.

Das stimmt natürlich, und auch die Fuzzy Logic muß innerhalb der 
validierten Grenzen bleiben. Aber Fuzzy Logic ist gar keine lernende 
Methode. Das ist ein konzeptioneller Denkfehler, den hier anscheinend 
viele machen, vielleicht auch, weil die Namen "Fuzzy Logic" oder 
"unscharfe Logik" möglicherweise ein wenig unglücklich und irreführend 
sind.

> Sprich: Ein Bremsassistent mit
> Fuzzy-Logic hat mehrere Kennlinien - z.B. eine, die sich besser für
> Glatteis eignet und eine andere, die besser für warmes Wetter geeignet
> ist.

An einer Abstandsregelung auf der Basis von Fuzzy Logic mit den 
Eingangsgrößen "Witterung", "Fahrertypus" und "Wunschgeschwindigkeit" 
hat BMW bereits 1993 geforscht und auf den 3. Dortmunder Fuzzy Logic 
Tagen einen Vortrag darüber gehalten, weil die vorher versuchten starren 
Ansätze gescheitert waren. Diese "klassischen" Möglichkeiten taten sich 
nämlich sehr schwer mit der Gewichtung von Eingangsgrößen wie dem 
Fahrertypus ("vorsichtig" oder "sportlich"), und sie tendierten dazu, 
daß das Folgefahrzeug die ruckelnde Fahrweise des Vorgängers übernommen 
hätte. Außerdem hat BMW ein witterungsabhängiges Antiblockiersystem mit 
Fuzzy Logic entwickelt und in seinen damaligen Spitzenmodellen verbaut. 
Für diesen Anwendungsfall Motorola eigens den Mikrocontroller 68HC12 mit 
internen Fuzzy Logic-Funktionen ausgestattet [1].

Übrigens listet die Website [2] unter dem Menüpunkt "Fuzzy Application 
Library" => "Technical Applications" einige weitere praktische 
Anwendungsfälle aus der damaligen Zeit auf. Sehr spannend dabei finde 
ich zum Beispiel die Technik zur Vermeidung schwingender Betonbauteile 
an Kränen bei Hochtief und das Monitoring von Glaukomen an der Münchener 
Klinik rechts von der Isar.

[1] https://www.fuzzytech.com/e/e_a_mot.html
[2] https://www.fuzzytech.com/

von APW (Gast)


Lesenswert?

Im HC12/HCS12/S12X (uC-Familie, entwickelt Anfang der 90er von 
Freescale/jetzt NXP) wurden ein paar Maschinenbefehle eingebaut, die 
Fuzzy Logic Anwendungen unterstützen sollten. Vor ein paar Jahren sind 
die aber bei neueren Core-Versionen wieder rausgeflogen.

Mal ein Ausschnitt aus dem S12X CPU Ref Manual v01.01 (3/2005), Chapter 
9 FuzzyLogic Support:

...
The four fuzzy logic instructions are:
• MEM (determine grade of membership), which evaluates trapezoidal 
membership functions
• REV (fuzzy logic rule evaluation) and REVW (fuzzy logic rule 
evaluation weighted), which perform unweighted or weighted MIN-MAX rule 
evaluation
• WAV (weighted average), which performs weighted average 
defuzzification on singleton output membership functions.

Other instructions that are useful for custom fuzzy logic programs 
include:
• MINA (place smaller of two unsigned 8-bit values in accumulator A)
• EMIND (place smaller of two unsigned 16-bit values in accumulator D)
• MAXM (place larger of two unsigned 8-bit values in memory)
• EMAXM (place larger of two unsigned 16-bit values in memory)
• TBL (table lookup and interpolate)
• ETBL (extended table lookup and interpolate)
• EMACS (extended multiply and accumulate signed 16-bit by 16-bit to 
32-bit)
...

von chris_ (Gast)


Lesenswert?

SheevaPlug
>> Sie ist keine Artificial Intelligence und
>> auch kein Machine Learning; wer sowas sagt, hat weder das Eine, noch das
>> Andere verstanden, fürchte ich.

Das sehe ich genauso.

>Was genau ist deiner Meinung nach denn der Unterschied?

Fuzzy Logik hat wie von SheevaPlug beschrieben, klar definierte Regeln, 
die man formulieren und programmieren kann.

Die wesentliche Eigenschaft von "machine learning" ist es, sich aus 
großen Datensätzen automatisiert angepasste Lösungsstrukturen (z.B. 
Inferenzsysteme) für ein Problem errechnen zu lassen.

Die Betohnung lieg hier auf dem Begriff "Big Data" also der 
Verfügbarkeit von großen Datensätzen für's Training.

von spiderman (Gast)


Lesenswert?

Sheeva P. schrieb:
> Es tut mir aufrichtig leid, daß Dich meine Ausführungen überfordern.

Die KI wird sowieso am falschen Ende aufgezäumt. Was ist der Mensch ohne 
Wissen? Oder das Tier ohne Datenerfassung und Speicherung? Eine Pflanze?

Sheeva P. schrieb:
> lernende Methode

Eine Modularisierung ist hier nicht möglich. Es muß ein eindeutiges 
Konstruktionsziel geben. Man muß mit Kanonen auf Spatzen schießen.

Beitrag #6640410 wurde von einem Moderator gelöscht.
Beitrag #6640462 wurde von einem Moderator gelöscht.
Beitrag #6640465 wurde von einem Moderator gelöscht.
Beitrag #6640488 wurde von einem Moderator gelöscht.
von Sheeva P. (sheevaplug)


Lesenswert?

spiderman schrieb:
> Sheeva P. schrieb:
>> Es tut mir aufrichtig leid, daß Dich meine Ausführungen überfordern.
>
> Die KI wird sowieso am falschen Ende aufgezäumt. Was ist der Mensch ohne
> Wissen? Oder das Tier ohne Datenerfassung und Speicherung? Eine Pflanze?
>
> Sheeva P. schrieb:
>> lernende Methode
>
> Eine Modularisierung ist hier nicht möglich. Es muß ein eindeutiges
> Konstruktionsziel geben. Man muß mit Kanonen auf Spatzen schießen.

Schau, wenn Du keine Ahnung hast, ist das ja nicht schlimm. Du kannst 
dann eines von zwei probaten Dingen Möglichkeiten wählen: a) Dich schlau 
machen und dann mit Deinem neu erworbenen Fachwissen kompetent mitreden, 
oder b) einfach mal den Mund halten, wenn Erwachsene sich unterhalten. 
Möglichkeit c), nämlich keine Ahnung zu haben und trotzdem 
herumzublöken, ist für alle Beteiligten -- inklusive Deiner selbst -- 
eine langweilige und überflüssige Zeitverschwendung.

Beitrag #6662645 wurde von einem Moderator gelöscht.
von Michael W. (Gast)


Lesenswert?

Dieter D. schrieb:
> Im Nachhinein wurden einige Anwendungen endeckt, da wurde Fuzzy-Control
> bereits analog realisiert verwendet, nur begriffen hatte man nicht das
> es gleich war.

Beispiele?

von A. S. (Gast)


Lesenswert?

Markus W. schrieb:
> Beispiele?

Naja, überall wo man Analogtechnik nur so "ungefähr" abgeglichen hat. 
Oder wo man inzwischen vergessen hat, dass hinter der Dimensionierung 
Mathematik steckt (ein Professor dachte lange, der 
Linearisierungswiderstand für NTCs sei empirisch ermittelt :-)

von Matthias L. (Gast)


Lesenswert?

A. S. schrieb:
> empirisch ermittelt :-)

Naja, "empirisch ermittelt" ist nur eine wissenschaftlichere 
Formulierung für ausprobiert.

von A. S. (Gast)


Lesenswert?

Matthias L. schrieb:
> empirisch ermittelt" ist nur eine wissenschaftlichere Formulierung für 
ausprobiert.

Ja. Der Professor nahm an, die Widerstände wären durch ausprobieren 
gefunden. Und nicht rechnerisch.

Beitrag #6670975 wurde von einem Moderator gelöscht.
Beitrag #6671059 wurde von einem Moderator gelöscht.
Beitrag #6671579 wurde von einem Moderator gelöscht.
Beitrag #6671585 wurde von einem Moderator gelöscht.
von Fpgakuechle K. (Gast)


Lesenswert?

Bei Fuzzy-Logic wie bei einem KNN gibt es den abschliessenden Schritt 
aus dem Zustandsraum des jeweiligen System in den den Bereich der 
Eingangsgrößen. Heisst bei dem einem De-fuzzy, bei dem anderen 
Aktivierungsfunktion. Mathematisch oft das selbe- aber das wars dann 
auch mit den Gemeinsamkeiten.


https://de.wikipedia.org/wiki/Fuzzy-Regler#/media/Datei:Blockdiagramm_des_Fuzzy-Controllers.png
https://www.matse.itc.rwth-aachen.de/dienste/public/show_document.php?id=18701 
S.20

Beitrag #6671699 wurde von einem Moderator gelöscht.
von Christoph Z. (christophz)


Lesenswert?

Sheeva P. schrieb:
> Letzten Endes, wie gesagt, sind der Hype und die Diskussionen vorbei,
> und Fuzzy Logic ist heute ein Standardwerkzeug geworden, vielleicht
> nicht mehr so sehr in der Steuerungs- und Regelungstechnik wie zu
> Anfangszeiten, dafür jedoch in der Entscheidungsfindung (neudeutsch
> Decision Making).

Danke für deine ausführlichen Erläuterungen und modernen Beispiele die 
mir unbekannt waren.

Auch die Beschleuniger-Befehle im HC12 fand ich eine spannende Ergänzung 
zum Thema.

Matthias L. schrieb:
> A. S. schrieb:
>> empirisch ermittelt :-)
>
> Naja, "empirisch ermittelt" ist nur eine wissenschaftlichere
> Formulierung für ausprobiert.

Damals als Lehrlinge wollten unsere Lehrmeister immer wieder von uns 
wissen, wie wir auf eine Lösung gekommen sind oder wie wir etwas 
dimensioniert haben. Nachvollziehbarer weise reagierten sie allergisch 
auf die Antwort "Ausprobieren". Wir haben natürlich auch gelernt wie es 
richtig geht, aber haben nebenbei eben auch Spass gehabt an Worten die 
Ausprobieren meinen aber viel professioneller klingen, eben wie 
empirisch.

Unser Liebling war dann aber Sukzessive Approximation :-)

von Martin S. (martinst)


Lesenswert?

Es gibt noch viel mehr moderne Regelungsmethoden:
http://www.math.rug.nl/arjan/DownloadVarious/PHbook.pdf

Bitte melde dich an um einen Beitrag zu schreiben. Anmeldung ist kostenlos und dauert nur eine Minute.
Bestehender Account
Schon ein Account bei Google/GoogleMail? Keine Anmeldung erforderlich!
Mit Google-Account einloggen
Noch kein Account? Hier anmelden.