Hallo Mein erster Post in diesem Forum: Hallo! Ich bin Anfänger und möchte einen Schaltplan auf ein Protoboard (14x20 Augen) übertragen. Die Bauteile habe ich alle schon. Im Anhang der Schaltplan und meine Skizze des Protoboards. Ich bin unsicher, wo ich die beiden Massen der beiden Kondensatoren (1uF) bei der Stromversorgung (18V) anschliessen soll. Sollen diese Massen mit der Masse des Inputs oder der Masse des Outputs verbunden werden? Danke für Eure Hilfe dazu! Beste Grüsse Olivier
Es gibt keine separaten Input- und Output-Massen. Alle ⏚ sind eine Masse und müssen miteinander verbunden sein.
Olivier schrieb: > Im Anhang der > Schaltplan und meine Skizze des Protoboards. Beachte dass du zwei Versorgungsspannungen brauchst, was aus der Schaltung nur undeutlich hervorgeht.
Olivier schrieb: > Ich bin unsicher, wo ich die beiden Massen der beiden Kondensatoren > (1uF) bei der Stromversorgung (18V) anschliessen soll. Sollen diese > Massen mit der Masse des Inputs oder der Masse des Outputs verbunden > werden? Du musst erst mal den Schaltplan korrekt übertragen! Es gibt nur eine Masse, das ist die der Stromversorgung. Dafür aber zwei Inputs.
Hannes J. schrieb: > Es gibt keine separaten Input- und Output-Massen. Alle ⏚ sind eine > Masse > und müssen miteinander verbunden sein. Sternförmig an einer Stelle, oder auf ner durchgehenden Masse-Lage? :-O mfg
Danke für Eure Hilfe! Ich seh schon, schwieriger, als ich es mir vorgestellt habe... stimmt es so, wie in dem neuen Plan? Das ganze wird übrigens durch eine Batterie gespiesen. LG Olivier
Olivier schrieb: > Das ganze wird übrigens durch eine Batterie gespiesen. ... durch vier Batterien ;-) Brauchst du wirklich einen so großen Ausgangsspannungsbereich?
Wolfgang schrieb: > Olivier schrieb: > >> Das ganze wird übrigens durch eine Batterie gespiesen. > > ... durch vier Batterien ;-) > Brauchst du wirklich einen so großen Ausgangsspannungsbereich? Also genauer durch einen Lion Akku, der mit einem Stepup Converter auf 12v transformiert wird. Das hat in einem ersten Projekt mit einem gekauften Preamp board gut funktioniert. Nun möchte ich versuchen, ob noch weniger Grundrauschen möglich ist (Abnahme einer Gitarre mit einem Schertler mic).
Olivier schrieb: > Also genauer durch einen Lion Akku, der mit einem Stepup Converter auf > 12v transformiert wird. Damit alleine hast du noch keine bipolare Versorgungsspannung. > Das hat in einem ersten Projekt mit einem gekauften Preamp board gut > funktioniert. Nun möchte ich versuchen, ob noch weniger Grundrauschen > möglich ist (Abnahme einer Gitarre mit einem Schertler mic). Bei der Anwendung bist du wahrscheinlich weder auf den Aussteuerbereich von +/-10..15V (je nach Last) noch auf DC-Fähigkeit angewiesen, oder? Hast du schon mal über AC-Kopplung von Ein- und Ausgang nachgedacht? Da du nur einen begrenzten Frequenzbereich benötigst, würde man den ganzen Verstärker besser als Tiefpass auslegen.
Wolfgang schrieb: > Olivier schrieb: >> Also genauer durch einen Lion Akku, der mit einem Stepup Converter auf >> 12v transformiert wird. > > Damit alleine hast du noch keine bipolare Versorgungsspannung. > >> Das hat in einem ersten Projekt mit einem gekauften Preamp board gut >> funktioniert. Nun möchte ich versuchen, ob noch weniger Grundrauschen >> möglich ist (Abnahme einer Gitarre mit einem Schertler mic). > > Bei der Anwendung bist du wahrscheinlich weder auf den Aussteuerbereich > von +/-10..15V (je nach Last) noch auf DC-Fähigkeit angewiesen, oder? > Hast du schon mal über AC-Kopplung von Ein- und Ausgang nachgedacht? > > Da du nur einen begrenzten Frequenzbereich benötigst, würde man den > ganzen Verstärker besser als Tiefpass auslegen. Vielen Dank für die Hilfe, die ich leider nicht verstehe. D.h. der Schaltplan benötigt eine mehrfache Spannungsversorgung? Habe noch mal weiter am Plan für das Protoboard gearbeitet, hoffe, dass das so stimmt? Aber ich verstehe auch, wenn Ihr hier nicht weiter nachhelft. Hatte mir das zu einfach vorgestellt. Danke auf jeden Fall!
Olivier schrieb: > D.h. der > Schaltplan benötigt eine mehrfache Spannungsversorgung? Ja, +18V nach Masse und -18V nach Masse. > Habe noch mal weiter am Plan für das Protoboard gearbeitet, hoffe, dass > das so stimmt? Ach, jetzt wird es eigentlich schon langsam blöd. Was hast du an dem Wort ALLE nicht verstanden wenn es um die Masse geht? >> Es gibt keine separaten Input- und Output-Massen. Alle ⏚ sind eine >> Masse und müssen miteinander verbunden sein. Warum dödelt da immer noch eine separate Output-Masse rum? Warum ist einer der zwei Eingänge plötzlich Masse? Und warum sind die Kondensatoren so weit von den Versorgungsanschlüssen des OpAmps weg?
Hallo Hannes Sorry, ich mach das zum ersten Mal. Jetzt erst habe ich verstanden, dass es ein Stereo Amp ist. Habe nun versucht, alle Massen an den Minus Pol der Versorgungsspannung anzuschliessen und die Kondensatoren näher an den OpAmp ranzubringen. Alles noch schlimmer jetzt? Danke, Olivier
https://www.google.com/search?q=Schertler+mic Hmm - ein Dynamisches oder ein KondensatorMikrofon? Wieviel wird das ausspucken? 2mVolt, oder 4 maximal. Bei der von Dir eingestellten Verstärkung von irgendwas um 300 rum, können am Ausgang also maximal 4mV x 300, also 1.2Volt rauskommen. Das das Datenblatt nun 36Volt Versorgung angibt, nunja.. Die wissen ja nicht, was DU vorhast. Der LT115 ist von ±4.5V bis ±18V spezifiziert und nimmt ca.10mA auf. Den jetzt mit einem Step-up Regler mit 12V zu betreiben? Ich würds nich machen. Aber ich bin vielleicht auch "altmodisch", was das anbelangt. Wenns ein dynamischen Mikrofon ist, würde ich die Widerstände alle um Faktor zehn verkleinern, die rauschen sonst stärker, als der OPV. Im Ausgang einen 47R Widerstand in Reihe, um die Kabelkapazität zu entkoppeln. Aus den 12V mach Dir mit zwei Widerständen und Kondensatoren einen Spannungsteiler 1 zu 1 und verwende dem Mittelabgriff dann als Masse. Ein und Auskoppel - C's nicht vergessen... (Ob der Step-Up stören wird, kann ich nicht beurteilen)
Es ist ein Schertler DYN G, dynamisch, mit einer nominalen Impedanz von 1500ohm.
https://www.djangobooks.com/Item/schertler-dyn-uni Dieses? Auszug
1 | Specs |
2 | Output impedance 380 ohm @ 1 KHz |
3 | Frequency Response 20 Hz to 18 kHz |
4 | Dynamic range 139 dB, 145 dB typical |
5 | Sensitivity (on instrument) ca. -38 dB |
6 | Sensitivity (theoretical) 8 mV/g |
7 | Mechanical decoupling Butterworth 2nd order, Q=6 |
8 | Temperature range -20° C to +70° C |
9 | Contacts All hard gold plated 0.5 mm |
10 | Connection XLR balanced |
11 | Cable Length 4m |
(Teu'res Teil. Hui)
Ja, das ist das Neue. Habe meines vor Jahren gekauft. Hier die Specs des
DYN G:
Mechanical Decoupling: Butterworth 2nd order, Q=0.6
Nominal Impedance: 1500ohm / 1000Hz
Frequency Response: 60Hz to 18 KHz +/- 3dBu
Dynamic Range: 139dB, 145dB Typical
Equivalent Output Noise: 16dB/0dB=0.002%
Sensitivity: 20mV/g
Sensitivity on Instrument: ca. -30dBu
Temperature Range: -20°C to +70°C
Contacts: all hard gold 0.5um plated
Connection: XLR, Balanced (1.8m)
Hintergrund ist, dass ich versuchen wollte, einen sehr rauscharmen mono
Opamp zu bauen, da der, den ich verwende etwas rauscht. Darum den
LT1115, Dale CMF 55 und Nichicon Kondensatoren besorgt. Aber ohne Ahnung
wird das nix, mir fehlen leider die basics...
Doch -30dB(u). Da kommt ja gut was raus. Okay. Dein Protoboard: sieh dir mal noch eben die Anschlussbelegung des LT115 an. Das musst du dann natürlich im Entwurf auch berücksichtigen. Metallschichtwiderstände sind hier wichtig. Man muss aber nicht unbedingt auf Vishay/Dale zurückgreifen. (Wenn mich nicht alles täuscht, ist die CMF-55 Serie eh abgekündigt. Macht aber nix) Bei 1.5k Impedanz passt die Schaltung ansonsten. Man lässt so n (dynamisches) Mikrofon jedenfalls nicht leer laufen, sondern schließt es mit Nennimpedanz ab. Kommt zwar nur noch die Hälfte raus, aber störende Resonanzen werden wirkungsvoll unterdrückt, der Frequenzgang wird schön flach. Zu deiner Frage nach der Eingangs oder Ausgangsmasse. Die Masse am Eingang führt keinen Strom. Dort ist lediglich das Gehäuse des Mikrofons (wenn überhaupt) angeschlossen.
Vielen Dank für die Antwort. Die Anschlussesbelegung des LT1115 schaue ich mir nochmals genau an. Dann löte ich das mal so wie auf dem letzten Entwurf des Protoboards. LG
Olivier schrieb: > Jetzt erst habe ich verstanden, dass es ein Stereo Amp ist. Nein, ist es nicht. Ein Stereo-Verstärker müsste zwei Ausgänge haben - einen für jeden Kanal.
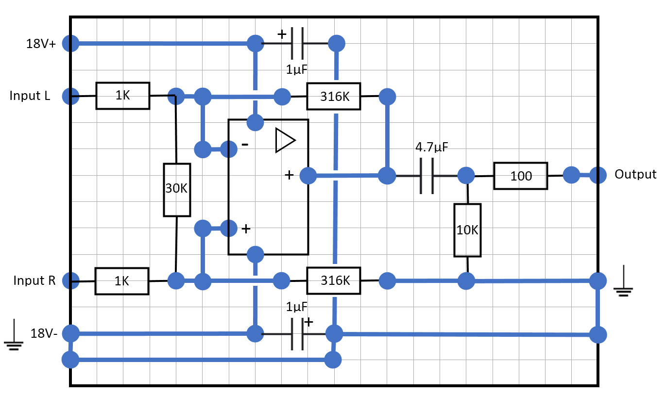
Wurde schon geschrieben, aber scheinbar ist der Groschen noch nicht ganz gefallen (beim Protoboard4 ist auch falsch): Du brauchst zwei Spannungen à 18V. Plus und minus. In der Mitte dazwischen liegt Deine Masse. Diese ist identisch mit der Signalmasse und der Masse der Gesamtschaltung. Es gibt nur eine Masse! Also -18V ist nicht Masse der Gesamtschaltung (nur Masse der -18V). Bei uniploaren Versorgungen ist das anders, da sind Masse und Minuspol der Batterie identisch. Wenn Du den Plan noch mal neu zeichnest, dann sollte das klar werden. Am Ende müssen alle Teile, die mit ⏚ gekennzeichnet sind, galvanisch verbunden sein, da darf also auch kein R oder C (wie oben) dazwischen sein. Ich würde das übersichtlich mit Bleistift auf Papier zeichnen. Mit Batterien bzw. Versorgung. Radierer bereithalten. Exaktheit geht vor Schönheit - wenn alles stimmt, kann man es immer noch chic machen.
Mohandes H. schrieb: > Du brauchst zwei Spannungen à 18V. Plus und minus. Jain. Die Schaltung ist zwar für +/-18V gezeichnet, aber die werden nicht benötigt. Schon gar nicht für einen Mikrofonverstärker. Das Datenblatt sagt was von +/-15V Ausgangsspannungshub bei Speisung mit +/-18V. Das heißt daß ca. 3V an den Ausgangsstufen hängen bleiben. Selbst mit +/-9V wird man also bis +/-6V am Ausgang bekommen, ca. 4Veff. Weit mehr als man von einem Mikrofonverstärker erwartet.
Zu weit darf man aber die betriebsspannung auch nicht absenken, weil sich sonst die Ruheströme im OpAmp nicht ordentlich einstellen. Aber das mit dem Step-up würde ich wirklich nochmal überdenken und zum Test 2 9-Volt-Blöcke bereithalten.
Olivier schrieb: > Sorry, ich mach das zum ersten Mal. Jetzt erst habe ich verstanden, dass > es ein Stereo Amp ist. Nein, es ist ein Verstärker mit einem symmetrischen Eingang. Dein Mikrofon hat vermutlich einen symmetrischen Ausgang und einen dreipoligen XLR-Stecker wie hier gezeigt: https://de.wikipedia.org/wiki/XLR Die drei Anschlussstifte sind von 1 bis 3 durchnummeriert. Sollte der Stecker nicht beschriftet sein, kannst du die Nummern auch der obigen Wikipedia-Seite entnehmen. Den Stecker bzw. sein Gegenstück schließt du an die Schaltung wie im Anhang gezeigt an.
So würde ich das wohl machen ... (Gibts den 4u7 in so klein? Keine Ahnung)
:
Bearbeitet durch Admin
weshalb skaliert die Foren-SW die Bilder nicht mehr und weshalb lässt sich das Foto nicht, direkt mit der Kamera aufgenommen, hochladen? Ging doch früher alles...
Axel R. schrieb: > Zu weit darf man aber die betriebsspannung auch nicht absenken, weil > sich sonst die Ruheströme im OpAmp nicht ordentlich einstellen. Jein. Der OPV scheint uralt zu sein, jedenfalls gibt es das Datenblatt nur als Scan. Isofern ist auch normal, daß er nur für +/-18V spezifiziert ist. Das waren früher viele OPV. Trotzdem enthält das Datenblatt Diagramme bis herunter zu +/-5V Versorgung. Das würde ich auch als sinnvolle untere Grenzen ansehen. Versorgung mit +/-9V wäre vollkommen ok.
Axel S. schrieb: > Versorgung mit +/-9V wäre vollkommen ok. wäre ich dafür. Man könnte sicher auch nen aktuellen OPAmp nehmen, der locker auch mit einem 9V-Block arbeitet. An einer Lithium-Zelle mit deren 3.xV wird allerdings schon knapp. Aber knapp merkt ja niemand. LMV771 rauscht zwar 'etwas' mehr, als der LT1115, aber; den hätte ich da, den würde ich zum testen nehmen :)
Achso, "wir" haben den TO garnicht auf eine Bandbreitenbegrenzung und den ganzen HF-Kram am Eingang hingewiesen, fällt mir gerade ein.
Ich musste den LMV771 aus der Berliner S-Bahn (die beiden silbernen Mikrofone im Führerstand) wieder ausbauen und die 'alten' wieder einbauen, weil es Beschwerden gab, eben, weil es auf einmal eben NICHT mehr rauschte, die Triebwagenführer waren leich irritiert deswegen. Konnte man am "grundrauschen" doch sehr schön merken, ob das Mikrofon an oder aus war...
Zeitgemäßer Ersatz für den LT1115 könnte der LMH6624 sein, wenn man mit geringeren Spannungen arbeiten möchte https://www.ti.com/lit/ds/symlink/lmh6624-mil.pdf?ts=1616336429820 Sowohl der LMV771, als auch der REnesas-Typ sind nur für um die 5V ausgelegt. https://www.renesas.com/us/en/products/analog-products/amplifiers/operational-amplifiers/general-purpose-op-amps/isl28191-single-supply-ultra-low-noise-low-distortion-rail-rail-output-op-amp
:
Bearbeitet durch User
Also erst mal vielen Dank für all den Input und die Skizzen. Natürlich, symmetrisch 🙄. Deine Skizze Axel R. ist super. Da ich das stepup für die Lion auf 12v und den lt1115 schon habe, versuche ich es mal so. Eine Frage noch: wenn ich ein stärkeres Ausgangssignal erzeugen möchte, müssen dann alle Widerstände proportional verringert werden?
Olivier schrieb: > Eine Frage noch: wenn ich ein stärkeres Ausgangssignal erzeugen möchte, > müssen dann alle Widerstände proportional verringert werden? Ähm, nee? Meinst sicher "lauter". Dann mach die 1K etwas kleiner (beide auf 470R), Dann ist die Ausgangsspannung doppelt so hoch, was aber nicht doppelt so "stark" ist. Das wird anders gerechnet. Weniger, als 470R würde ich aber nicht machen. Versuchen könntest Du, die 316K auf 390K oder 470K zu vergrössern. Du drückst Dich! Du hast das mit den 12V noch nicht ganz verstanden oder verdrängst das. Kann das sein? Du brauchst zwei mal 12Volt für diese Schaltung, wenn Du sie so übernehmen möchtest, wie sie ist. Hast Du die?
Axel R. schrieb: > Du hast das mit den 12V noch nicht ganz verstanden oder verdrängst das. > Kann das sein? > Du brauchst zwei mal 12Volt für diese Schaltung, wenn Du sie so > übernehmen möchtest, wie sie ist. > Hast Du die? Es mangelt am Verständnis, definitiv. Ich habe nur 1x 12V vom stepup. Wo werden denn die anderen in Deiner Protoboard Skizze angeschlossen? Ich sehe da nur einmal + und -. Danke für die Angaben zu den Widerständen.
Olivier schrieb: > Axel R. schrieb: >> Du brauchst zwei mal 12Volt für diese Schaltung, wenn Du sie so >> übernehmen möchtest, wie sie ist. > > Es mangelt am Verständnis, definitiv. Ich habe nur 1x 12V vom stepup. Wo > werden denn die anderen in Deiner Protoboard Skizze angeschlossen? Ich > sehe da nur einmal + und -. Es sind +18V und -18V und GND. Gemeint ist das so:
1 | .--------> +18V |
2 | | |
3 | + ----- |
4 | 18V === |
5 | - | |
6 | *--------> GND |
7 | | |
8 | + ----- |
9 | 18V === |
10 | - | |
11 | `--------> -18V |
Wahlweise auch +/-12V oder +/-9V. Auch +12/-9V funktioniert. Aber es müssen halt beide Polaritäten sein. Und jeweils mindestens 5V.
D.h. ich brauche 2 stepups und schliesse da plus des Einen mit minus des Anderen zu GND zusammen? Ich kann als GND in dieser Schaltung nicht einfach die Schirmung des mics/Ausgangs verwenden?
Olivier schrieb: > D.h. ich brauche 2 stepups und schliesse da plus des Einen mit minus des > Anderen zu GND zusammen? Genau so. Olivier schrieb: > Ich kann als GND in dieser Schaltung nicht einfach die Schirmung des > mics/Ausgangs verwenden? Du hast nur einen Gnd! Der bleibt in der ganzen Schaltung. Daran schließt Du natürlich auch den Gnd des Mikros an. Und Stepup ist vielleicht keine gute Idee (Störungen), besser 2 Batterien.
Olivier schrieb: > D.h. ich brauche 2 stepups und schliesse da plus des Einen mit minus des > Anderen zu GND zusammen? Nein, dann schliesst du den Ausgang des einen mit dem anderen Kurz. Du brauchst zwei LiPo-Zellen und zwei Step-ups. oder ein integrierten Step-up, der zwei gleiche Ausgangsspannungen gegenriert, oder oder ..
Sorry, die HandyBilder bekomm' ich nicht kleiner...
:
Bearbeitet durch User
Mohandes H. schrieb: > Und Stepup ist vielleicht keine gute Idee (Störungen), besser 2 > Batterien. Axel R. schrieb: > Aus den 12V mach Dir mit zwei Widerständen und Kondensatoren einen > Spannungsteiler 1 zu 1 und verwende dem Mittelabgriff dann als Masse. > Ein und Auskoppel - C's nicht vergessen... > (Ob der Step-Up stören wird, kann ich nicht beurteilen) https://www.ebay.de/itm/12V-Dual-Output-DC-DC-Converter-Step-Up-Boost-Voltage-3V-5V-to-12V-Module-/192169110891 https://www.ebay.de/itm/15V-Dual-Output-DC-DC-Converter-Step-Up-Boost-Voltage-3-3V-5V-12V-to-15V-Module/192213184450 Eben - heisses Eisen, gerade im ersten Siganlweg. Ohne Erfahrung? wird sicher laufen. Aber nur, wenn es deine erste Schaltung ist. Beid er zweiten wirst du Kurzwelle hören oder es rauscht nochmehr, als vorher. Oder spätestens, wenn Du es auf eine selbstgeätzte Platine bringst. Als Drahtigel geht sowas immer erstaunlich gut ;)
:
Bearbeitet durch User
Mohandes H. schrieb: > Und Stepup ist vielleicht keine gute Idee (Störungen), besser 2 > Batterien. Sehe ich genau so. Probiere erst mal mit 2 Batterien 9V gemäß Bild. Jedenfalls gibt es damit kein Rauschen, Störsignale oder Kurzwellenempfang.
rauscht es nun weniger, oder genauso, wie bislang? Wie weit bisste denn gekommen?
Olivier schrieb: > Protoboard Damit meint man Experimentiersteckbretter https://www.amazon.de/COLEMETER-Protoboard-830-Kontakte-Breadboard-Prototyping/dp/B00CM3E3C4 du meinst Lochrasterplatine. Olivier schrieb: > Also genauer durch einen Lion Akku, der mit einem Stepup Converter auf > 12v transformiert wird. Du gibst ein Schweinegeld für einen OpAmp aus, und ruinierst dann dessen Daten durch einen Schaltregler ? Nimm Batterien, 4 x 9V Block oder zumindest 2 x 9V Block falls du auf einen moderneren Rail-To-Rail-OpAmp umsteigst. Olivier schrieb: > Die Bauteile habe ich alle schon Dann solltest du wissen, welchen Gehäuse dein LT1115 hat und dass bei dem Gehause die Anschlüsse nicht in Schaltbildform vorliegen Axel S. schrieb: > Versorgung mit +/-9V wäre vollkommen ok. Beim LT1115 kommt dann aber am Ausgang nicht mehr viel raus bei leerer werdender Battterie mit nur noch +/-5.6V, nur noch so +/-2V bevor es clippt. Gerade bei Mikros will man übersteuerungsfest sein und viel headroom haben. Aber Mikrophonverstärker baut man eh nicht mehr so, sondern durch direkte Digitalisierung. Damit man sich auch nicht die sub-Mikrovolt die so ein ADC auflösen kann zerstört.
MaWin schrieb: > Gerade bei Mikros will man übersteuerungsfest sein und viel > headroom haben. Zumal das Mikrofon ja auch kein 39.90€-Ding ist. MaWin schrieb: >> Protoboard > > Damit meint man Experimentiersteckbretter > > https://www.amazon.de/COLEMETER-Protoboard-830-Kontakte-Breadboard-Prototyping/dp/B00CM3E3C4 > > du meinst Lochrasterplatine. Interessant! Bin mitnichten auf die Idee gekommen, man würde einen Gitarrenvorverstärker, zumal mit 0.1% Widerständen am Ende zusammenstecken wollen. ich bin also quasi automatisch von einer Lochrasterkarte zum löten ausgegangen. Aber: Du hast natürlich Recht. ich kenne das unter Vero-Bord
Ist dieser Thread jetzt auch eingeschlafen? Rauscht es nun oder geht es mit 2 x 9V-Blöcken?
Bitte melde dich an um einen Beitrag zu schreiben. Anmeldung ist kostenlos und dauert nur eine Minute.
Bestehender Account
Schon ein Account bei Google/GoogleMail? Keine Anmeldung erforderlich!
Mit Google-Account einloggen
Mit Google-Account einloggen
Noch kein Account? Hier anmelden.









