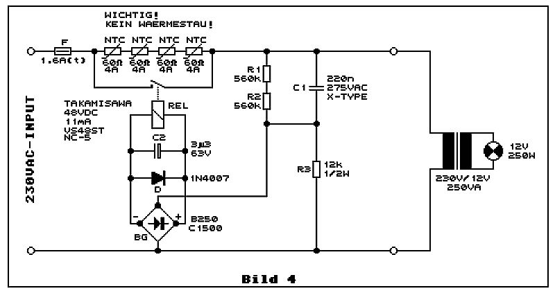
In einigen Threads hatte ich ja schon meine Version einer Einschaltverzögerung bzw. Einschaltstrombegrenzung oder wie man sonst noch dazu sagt, vorgestellt, z.B. bei meinen (Trenn)Stelltrafos. Ich verwende dazu eine Schaltung mit dem NE555, derzeitige Verzögerung der Lastzuschaltung etwa 1 Sekunde. In dieser Zeit wird die Last über einen 120 Ohm/5W "hochgefahren", das hat bei mir in allen Fällen immer gereicht. Ich habe daran u.a. Ringkerntrafos mit bis zu 2kW geschaltet, hat immer funktioniert. Vorher hatte ich mit per Elko verzögert geschaltetem 230V-Relais, mit einfachen NTCs und mit einigen anderen Varianten experimentiert, das hat mich alles nicht befriedigt. Entweder musste man immer erst warten bis der NTC wieder kalt ist, bevor man neu einschaltet oder die Elko-Relaisvariante war stark abhängig von der momentanen Netzspannung usw. Klar, die hier gezeigte Variante ist etwas aufwändiger, funktioniert dafür aber immer. Selbst ein "Dauer-Power-On-Off-On-Off..." brachte die nicht aus dem Tritt. Derzeit habe ich 10 Module aufgebaut und getestet (da ich passende Relais aus einem gestorbenen Projekt über hatte), wobei ich nur 8 abgebe. Dann sind noch 4 nackte Platinen übrig, die gehen auch weg. Damit man die Größe (54,5 x 40mm) abschätzen kann, habe ich noch ein amtliches Vergleichsnormal beigelegt. Fertigmodul 20,- mit Versand (Bauteilwert etwa 8-10 Euro) Leerplatine 6,- mit Versand Oder macht Vorschläge ;-))) Nur per Mail an old-Papa(ÄT)web<dot>de Zur Dimensionierung: Für die Zeitverzögerung steht das im Schaltplan. Der Serien-C im Netzteil braucht etwa 200nF je 10mA Relaisspulenstrom (empirisch ermittelt). Die verwendeten Relais haben etwa 35mA Spulenstrom, dafür habe ich also 680nF verwurstet. Bei angezogenem Relais stellen sich so etwa 11,6V Betriebsspannung ein, die Z-Diode arbeitet also nur in der einen Sekunde der Verzögerung. Der Vorwiderstand ist hier mit 120 Ohm bemessen, das macht theoretisch rund 2A Anlaufstrom (Spannungsteilung mit dem Trafo vernachlässigt). Da dieser nur ein paar Millisekunden fließt, sollten die 5W Belastbarkeit ausreichen. Wie immer bei solchen Schaltungen lauert eine Falle: Wenn das Relais nicht richtig schließt (oder die Verzögerung zu groß eingestellt ist), dann wird der Widerstand "sehr warm". Das gilt aber für alle derartigen Relaisschaltungen. Auch sollte man es vermeiden, einen damit geschalteten Trafo schon unter Last zu haben. Wie gesagt, ich habe diese ESBs bisher in Verstärkern (für Männer) und in Stell- und Trennstelltrafos eingesetzt, klappt prima. Old-Papa
Wie siehts mit CE/EMV aus? WEEE/EAR?
Ben B. schrieb: > Wie siehts mit CE/EMV aus? WEEE/EAR? Hast Du Interesse? Nein? Dann lass den Quatsch. Old-Papa
Dass der Lastwiderstand bei nicht schaltendem Relais nur „sehr warm“ wird, ist vielleicht etwas verharmlosend ausgedrückt? Hast Du das mal real getestet? VG
Andreas M. schrieb: > Dass der Lastwiderstand bei nicht schaltendem Relais nur „sehr warm“ > wird, ist vielleicht etwas verharmlosend ausgedrückt? Bei einem Trafo im Leerlauf trifft das sicherlich zu. Wenn ein fetter Trafo ausgangsseitig kurzgeschlossen ist hilft auch das Relais nur bedingt gegen ein durchbrennen des Widerstandes weil es womöglich auch Sicherungsfunktion übernimmt. Mich freuts jedenfalls, dass er die Platinen unters Volk bringt. Die die Angst vor dem STaatsanwalt haben brauchen ja keine zu nehmen und sollten besser beim Conrad kaufen. Da gibts sogar Garantie, Gewährleistung und CE.
Andreas M. schrieb: > Dass der Lastwiderstand bei nicht schaltendem Relais nur „sehr warm“ > wird, ist vielleicht etwas verharmlosend ausgedrückt? Hast Du das mal > real getestet? > VG Ja, es stimmt und ja, jch habe getestet und ja, mir ist schon ejner verbrannt. Das Problem haben alle derartigen Begrenzer. Ich hatte den Brand an einer Schaltung mit "verzögert" geschaltetem 230V AC-Relais, und nochmal an einer fertig gekauften Platine. Das war letztlich der Grund, warum ich das mit dem 555 realisiert habe. Zwar auch nicht perfekt, aber zumindest die Schaltzuverlässigkeit ist nicht von Temperatur (NTC), Netzspannung (Elkoverzögerte Version) usw. abhängig. Selbst in Industriegeräten (Schweißgeräte, Plasmabrenner, Verstärker) habe ich schon durchgebrannte Vorwiderstände gewechselt. Wenn der Trafo einen Kurzschluss hat, sollte dessen Gerät allerdings eine eigene Sicherung haben. Nichts in der Welt ist absolut perfekt.... Old-Papa PS: Die nackten Platinen und 4 Module sind vergeben.
Armin X. schrieb: > Mich freuts jedenfalls, dass er die Platinen unters Volk bringt. Die die > Angst vor dem STaatsanwalt haben brauchen ja keine zu nehmen und sollten > besser beim Conrad kaufen. Da gibts sogar Garantie, Gewährleistung und > CE. Garantie, Gewährleistung, CE und Sachmängelhaftung sind alles Probleme des Verkäufers ("Inverkehrbringers"), nicht des Käufers. Als Käufer kannst Du sogar sicherheitstechnisch fragwürdigen Chinaschrott kaufen ohne belangt zu werden. Die "Angst vor dem STaatsanwalt" müsste also auf Seiten des Anbieters vorhanden sein, und das ist sie offensichtlich nicht.
Leute bleibt doch bitte bei techn. Diskussionen. Wer Angst hat vor den Platinen sollte es sein lassen. Warum immer wieder die Beiträge zumüllen mit CE usw. Diskussionen? ICH finde es es eine gute Sache, die Platinen machen für mich einen profimäßigen Eindruck; so wie die anderen Sachen von O.P. halt auch.
Also Leute.... Das ist ein reines Amateurprojekt (Bastelobjekt), man kann es nutzen oder sein lassen. Garantie, CE, Gewährleistung....? Natürlich, so wie bei Milliarden "Chinaplatinen" auch. Und davon hat jeder, der hier Kritik Übenden, mindestens eine im Haus (behaupte ich mal) Die hier verbauten 120W/5W Rs sind meine Bestückung, da kann man auch nach Anforderung andere Werte einsetzen oder gar Lötösen für externe Rs nebst vorgeschalteter Si. einstöpseln. Wobei eine Sicherung nur beim absoluten Kurzschluss des Trafos hilft. Doch dagegen sollte ja ohnehin schon eine Hauptsicherung im Gerät verbaut sein. Und Ja, wer unsicher ist, der zieht einen Fachmann zurate oder lässt die Finger davon. Old-Papa PS: nun sinds nur noch drei.....
Ich nochmal.... Hier als Beispiel eine "Chinaplatine", vor Jahren von einem "Deutschen Händler" als Fertigmodul gekauft.... Das Ding funktioniert, ist aber eben zum nachträglichen Einbau in vorhandene Geräte oft zu groß. Davon kann ich auch 2 Stück a 15,- mit Porto (oder 23,- für beide) abgeben. Old-Papa
Wozu sind eigentlich F1 und R3* gut? Ich komme immer wieder zum selben Schluss: wenn diese, aus welchen Gründen auch immer, ausgelöst haben, brennt dir der Dickwattwiderstand beim nächsten Einschalten ein schlecht riechendes Loch in die Leiterplatte. Oder habe ich jetzt was übersehen? *weil da Sicherungswiderstand dransteht
Frage an Olp-Papa: Womit zeichnest du die Schaltpläne und Platine? Dies gefällt mir richtig gut
Kalle S. schrieb: > Frage an Olp-Papa: > > Womit zeichnest du die Schaltpläne und Platine? > Dies gefällt mir richtig gut Mit dem Einfachsten was ich finden konnte: Abacom S-Plan und Sprintlayout. Alles Andere ist mir einfach viel zu "oversized". Old-Papa
Bernd G. schrieb: > Wozu sind eigentlich F1 und R3* gut? Ich komme immer wieder zum selben > Schluss: wenn diese, aus welchen Gründen auch immer, ausgelöst haben, > brennt dir der Dickwattwiderstand beim nächsten Einschalten ein schlecht > riechendes Loch in die Leiterplatte. Oder habe ich jetzt was übersehen? > > *weil da Sicherungswiderstand dransteht Ja, das passiert auch wenn der 555er stirbt, wenn das Relais schwächelt, wenn die Zeitverzögerung nicht zur Aufgabe passt oder oder oder.... Das mit dem Loch passiert aber nicht, der verwendete R brennt relativ unspektakulär innen einfach durch, wird dabei nichtmal wirklich warm. Ist mir ja schon (bei einfachen Schaltungen) passiert. Und ja, das schrieb ich schon. Die Si bzw R3 sollen nur schützen, wenn die Spannungsversorgung der Steuerschaltung oder diese amok läuft. Der Gleichrichter könnte ja mal durchgehen, der Elko, die 12V-ZD, der 555er oder was auch immer. Old-Papa
> der verwendete R brennt relativ unspektakulär innen einfach durch,
Dann issja gut.
  Bernd G. schrieb: > *weil da Sicherungswiderstand dransteht Old-Papa meint sicherlich so etwas: https://www.pollin.de/p/hochlast-widerstand-mit-sicherungsloetstelle-tesla-wk-669-44-220883 Solche Leistungswiderstände waren doch früher (TM) in jedem Fernseher verbaut, und da löste sich im Havariefall nur die Lötverbindung und unterbrach den Stromfluss. Gruß, Engelbert
Engelbert S. schrieb: > > Old-Papa meint sicherlich so etwas: > https://www.pollin.de/p/hochlast-widerstand-mit-sicherungsloetstelle-tesla-wk-669-44-220883 > > Solche Leistungswiderstände waren doch früher (TM) in jedem Fernseher > verbaut, und da löste sich im Havariefall nur die Lötverbindung und > unterbrach den Stromfluss. > > Gruß, > Engelbert Meine ich zwar nicht, wäre aber auch eine Möglichkeit. Doch sowas findet sich heute wohl nirgends mehr oder? R3 ist ein handelsüblicher Sicherungswiderstand, gibbet sogar beim Reichelt. Wobei auch fast jeder andere an der Stelle dann einfach verkokelt ;-) Old-Papa
Old P. schrieb: > R3 ist ein handelsüblicher Sicherungswiderstand Sorry, hab das gerade erst im Stromlauf gesehen, ich dachte R6 wäre der Sicherungswiderstand. Würde sich aber anbieten für R6 diesen Widerstandstyp einzusetzen. Old P. schrieb: > Doch sowas findet > sich heute wohl nirgends mehr oder? Vitrohm KTF-Serie https://www.vitrohm.com/products/ktf-series Gruß, Engelbert
Engelbert S. schrieb: > Vitrohm KTF-Serie > https://www.vitrohm.com/products/ktf-series Ja, die hatte ich jetzt auch gefunden, doch offenbar gibts die nur stehend (bauartbedingt) Ich habe heute noch jedes einzelne Modul mit provisorischem "Messaufbau" getestet, funktioniert! ;-) Als Last einen Monster-Ringkern (aus 2000W-PA) im Leerlauf und diesen etwa 2 Dutzend mal Power-On-Off-On-Off.... Keinerlei Schaltaussetzer, die eine Sekunde genügt also in dem Setup vollauf und der 120 Ohm Vorwiderstand wird selbst nach dieser Stakkato-Schalterei nichtmal handwarm. Zum Gegentest den Trafo direkt an die Steckdose und Power-On: Wumms! SI raus.... Old-Papa
Old P. schrieb: > Klar, die hier gezeigte Variante ist etwas aufwändiger, Das geht erheblich einfacher, wenn man ein Relais mit einem zusätzlichen Öffner einsetzt. Ziel war, auch bei kurzen Unterbrechungen wieder wirksam zu sein. Die Schaltung habe ich mindestens einmal im µC-net gepostet, aber Relaistechnik ist halt zu einfach, es muß ein IC sein. > oder die Elko-Relaisvariante war stark abhängig von der momentanen Netzspannung > usw. Das ist reine Theorie, ohne praktische Bedeutung.
Die Reihung von Gerätesicherung, Thermosicherung und Relaiskontakt 
gefällt dem Sicherheitsinspektor in mir wesentlich besser.
> aber Relaistechnik ist halt zu einfach
KIS: Keep It Simple!
  Manfred P. schrieb: > Das geht erheblich einfacher, wenn man ein Relais mit einem zusätzlichen > Öffner einsetzt. Ziel war, auch bei kurzen Unterbrechungen wieder > wirksam zu sein. Die Schaltung habe ich mindestens einmal im µC-net > gepostet, aber Relaistechnik ist halt zu einfach, es muß ein IC sein. Muss es nicht unbedingt. Die von Dir gezeigte Schaltung ist ja quasi Standard, hat bei mir nie reproduzierbar funktioniert. > Das ist reine Theorie, ohne praktische Bedeutung. Nö, das ist praktische Erfahrung. Vielleicht hatte ich nicht wirklich passende Relais, zumindest haben die zwar angezogen, dann aber nur mäßig gehalten. Folge: Der Vorwiderstand wurde "warm". Ist ja auch egal, so dolle weniger Aufwand ist Deine Schaltung auch nicht. Wenn ich mich nicht verzählt habe, dann haben wir beide je 12 Teile. Old-Papa
Bernd G. schrieb: > Die Reihung von Gerätesicherung, Thermosicherung und Relaiskontakt > gefällt dem Sicherheitsinspektor in mir wesentlich besser. Mir auch ;-) Doch außer Themoschalter habe ich letzlich die gleiche "Reihenschaltung" Sicherung ist im Gerät schon vorhanden, nur einen Themoschalter habe ich nirgends. Was soll der und vor allem wo angebracht bewirken? Er schützt weder den Vorwiderstand (außer der oben gezeigte) noch die restliche Schaltung. Wenn der Trafo warm wird (was ja sein kann) und er dort verortet ist, dann liegt das Warmwerden aber nicht an der ESB. Nochmal: Wenn aus welchem Grund auch immer das Relais nicht schaltet, dann verbrennt der Vorwiderstand. In der von mir gewählte Bauform verbrennt irgendwann innen die Drahtwendel und wird vom Füllmaterial gelöscht. Außen wird er zwar auch warm, doch nicht "brandheiß", meistens sieht man nichtmal was. Das Problem haben überigens auch beide Schaltungen (und andere auch). Doch egal, alles hat seine Berechtigung, jeder nimmt möglichst das was da ist und vom Platz her ins Gerät passt. Old-Papa
Bernd G. schrieb: > Die Reihung von Gerätesicherung, Thermosicherung und Relaiskontakt > gefällt dem Sicherheitsinspektor in mir wesentlich besser. Die Thermosicherung habe ich in einem Gerät, was per µC unbeaufsichtigt gesteuert wird. An anderer Stelle habe ich drauf verzichtet, da z.B. mein Trenntrafo nur beaufsichtigt betrieben wird. Old P. schrieb: > Die von Dir gezeigte Schaltung ist ja quasi Standard, Wie ich sagte: Relais sind Hexenwerk. Meine Schaltung ist eben nicht "quasi Standard", beachte den Öffnerkontakt am Elko: Sobald das Relais zuckt, fällt der Elko raus und das Ding zieht zügig an. Wenn der Schaltvorgang fertig ist, wird der Elko über den Widerstand entladen und liefert bei einem zeitnah neuen Schaltvorgang gleich wieder eine Verzögerung. Geplant sind etwa 500ms, ob das nun 300 oder 700 werden, ist mir in der Praxis egal - ich habe diese Schaltung mehrfach im Einsatz. Old P. schrieb: > nur einen > Themoschalter habe ich nirgends. Was soll der und vor allem wo > angebracht bewirken? Er schützt weder den Vorwiderstand (außer der oben > gezeigte) noch die restliche Schaltung. Das ist ein spezieller Aufbau, wo der Thermoschalter mechanisch direkt unter dem Begrenzungswiderstand sitzt, im Fehlerfall also den nachfolgenden Verbraucher abtrennen würde. Das ist eine individuelle Entscheidung, im Regelfall verzichtbar.
Manfred P. schrieb: > Wie ich sagte: Relais sind Hexenwerk. Nö, wer behauptet sowas? > Meine Schaltung ist eben nicht "quasi Standard", beachte den > Öffnerkontakt am Elko: Sobald das Relais zuckt, fällt der Elko raus und > das Ding zieht zügig an. Wenn der Schaltvorgang fertig ist, wird der > Elko über den Widerstand entladen und liefert bei einem zeitnah neuen > Schaltvorgang gleich wieder eine Verzögerung. Ok, den 2. Kontakt haben vergleichbare Schaltungen nicht. ---------------------------------------- Da das ja kaum noch ein "Verkaufsthread" ist, pack ich auch noch kommentarlos ein paar Schaltungvarianten auf den Tisch. Die habe ich fast alle versucht, haben mir nicht wirklich gefallen. Ähnlichkeiten untereinander sind natürlich nicht zufällig. Old-Papa
Hallo Leute, der Sack ist zu! Die bezahlten gehen heute noch in die Post. Ich werde sehr wahrscheinlich nochmal 20 Platinen ordern, diese dann etwas überarbeitet. Ob ich nochmal Fertigmoduld anbiete, weiß ich noch nicht, ich muss mal meine Materialbestände durchforsten. Old-Papa
Andreas M. schrieb: > Dass der Lastwiderstand bei nicht schaltendem Relais nur „sehr warm“ > wird, ist vielleicht etwas verharmlosend ausgedrückt? Hast Du das mal > real getestet? > VG Hallo, unfreiwillig habe ich das gerade getestet. Eins meiner beiden verbliebenen Module hatte einen zerbrochenen 1M Widerstand (keine Ahnung warum). Folge, beim Test zog das Relais nicht an. Den zerdepperten R hatte ich dann zwar gesehen, doch zum Test das Ding am Trafo (dieser im Leerlauf) nochmal eins-zwei Minuten unter Aufsicht kullern gelassen. Der Vorwiderstand wurde "gut warm" (Fingertest = aua), brannte aber nicht durch. Wer möchte kann parallel zum Relais noch eine LED nebst Vorwiderstand legen, dann sieht man ja, ob angezogen oder nicht. Man hört es aber auch klicken oder nicht. Old-Papa
> Der Vorwiderstand wurde "gut warm" (Fingertest = aua), brannte aber nicht > durch. Genau darin sehe ich das Problem. Der bzw. die Widerstandshersteller garantieren kein definiertes Verhalten des Teils bei Überlast. Deshalb präferiere ich die Schaltung mit der Thermosicherung, die direkt am R klebt.
Bernd G. schrieb: >> Der Vorwiderstand wurde "gut warm" (Fingertest = aua), brannte aber nicht >> durch. > > Deshalb > präferiere ich die Schaltung mit der Thermosicherung, die direkt am R > klebt. Thermosicherung einmal ausgelöst und kaputt? MfG Eppelein
> Thermosicherung einmal ausgelöst und kaputt?
Ja. Aber es können keine Folgeschäden entstehen, wenn ich mich auf 
Pruckelfreds Schaltung beziehe.
  Bernd G. schrieb: > Genau darin sehe ich das Problem. Der bzw. die Widerstandshersteller > garantieren kein definiertes Verhalten des Teils bei Überlast. Deshalb > präferiere ich die Schaltung mit der Thermosicherung, die direkt am R > klebt. Kann man ja machen, ich halte das für mich für nicht notwendig. Wie schon geschrieben, bei meinen früheren Versuchen mit einigen ESB-Schaltungen (s. oben und auch weitere) sind mir schon solche Widerstäde durchgegangen. Nicht ein einziger hat irgendwie Schaden verursacht. Mit anderen Bauformen und vielleicht mit Billigdingern kann das aber durchaus passieren. Und ich schrieb ja auch, dass man eigentlich nie einen Trafo einschalten sollte, der schon volle Möhre an der Last hängt. Im Leerlauf, selbst wenn Gleichrichter plus Elkos dahinter hängen, fließt zwar ein hoher Einschaltstrom (bzw. ein gebremster mit der ESB) und danach pegelt sich das in Sekunden auf den (hoffentlich) geringen Leerlaufstrom ein. Einzig wenn mitten im Lastbetrieb das Relais abfällt oder keinen richtigen Kontakt mehr hat, wird das echt böse für den Vorwiderstand. Doch eigentlich merkt man auch das gleich, weil eben die Last verreckt. Ob dann eine wie auch immer geartete Thermosicherung/-schalter schnell genug ist? Ich glaube nein. Old-Papa
> Und ich schrieb ja auch, dass man eigentlich nie einen Trafo einschalten > sollte, der schon volle Möhre an der Last hängt. Und wozu sollte ein Einschaltstrombegrenzer sonst gut sein? Erst den Trafo ganz sachte einschalten und dann mit einem zweiten Schalter die Last unter Spannung setzen? > Doch eigentlich merkt man auch das gleich, weil eben die Last verreckt. Und du stehst immer daneben und kannst sofort reagieren? > Ich glaube nein. Glauben hilft hier nicht.
Bernd G. schrieb: > Und wozu sollte ein Einschaltstrombegrenzer sonst gut sein? > Erst den Trafo ganz sachte einschalten und dann mit einem zweiten > Schalter die Last unter Spannung setzen? Genau so! Wenn ich meine großen Verstärker einschalte, dann ist da noch keine volle Mucke drauf. Das wäre reichlich blöd. Beim Trennstelltrafo auch, der wird eingeschaltet und dann erst die Last dazu. Beim Schweißtrafo hälst Du doch auch nicht die Elektrode aufs Blech und schaltest den ein. > Und du stehst immer daneben und kannst sofort reagieren? Eigentlich ja. Und wenn nicht, dann nicht. Dann verreckt der Vorwiderstand. Nichts ist vollkomnen. > Glauben hilft hier nicht. Doch, hilft schon viel, der Rest ist Wissen. Niemand zwingt Dich das so zu machen wie ich, jeder wie er möchte. Es ist schon komisch, ich habe die Dinger in mehreren Foren angeboten und nur hier schaukeln sich die Reichsbedenkenträger einen ab. Macht es besser und zeigt doch mal.... Und wie ich immer sage: "Wenn der Himmel runter fällt, sind alle Spatzen tot" (kann ja auch mal passieren) Old-Papa
> Der Vorwiderstand wurde "gut warm" (Fingertest = aua), > brannte aber nicht durch. Keine Sorge, wenn richtig Last drauf ist und nicht nur Leerlauf, brennen 120 Ohm die Scheiße aus der Platine, ggf. bis zum Flammen schlagen.
> Macht es besser und zeigt doch mal...
Nö. Sicherheitsrelevantes Zeugs kaufe ich fertig ein.
  Ben B. schrieb: >> Der Vorwiderstand wurde "gut warm" (Fingertest = aua), >> brannte aber nicht durch. > Keine Sorge, wenn richtig Last drauf ist und nicht nur Leerlauf, brennen > 120 Ohm die Scheiße aus der Platine, ggf. bis zum Flammen schlagen. Nein! Bullshit. Hättest Du den ganzen Thread gelesen, dann wüsstest Du, dass in diesem Widerstand die Drahtwendel aufgibt und das je nach Last innerhalb von Sekunden. Außen wird er zwar warm, doch bis zum Flamme schlagen wäre noch ein weiter Weg. Old-Papa
Bernd G. schrieb: >> Macht es besser und zeigt doch mal... > Nö. Sicherheitsrelevantes Zeugs kaufe ich fertig ein. Das wird für Dich dann auch besser sein. Doch dann lass mich in Ruhe, ich rede Dir doch beim Kaufen auch nicht rein. Old-Papa
Old P. schrieb: > Wenn ich meine großen Verstärker einschalte, für das daraus forgende problem gibt es extra leitungsschutzschalter mit c charakteristik!
Apollo M. schrieb: > Old P. schrieb: >> Wenn ich meine großen Verstärker einschalte, > > für das daraus forgende problem gibt es extra leitungsschutzschalter mit > c charakteristik! Du bist ja ein ganz Schlauer. Was meinst Du, warum sich so viele User mit diversen Schaltungen zur ESB befassen. Ja selbst fertige und teure Industriemodule gibt es dafür. Und ja, wer einen Verstärker (ich rede hier von Kilowattklassen) mit voll aufgedrehter Power einschaltet, der gehört eingesperrt. Old-Papa
Hallo Old P., danke für diese Schaltung und dee ausführliche Beschreibung. Für alle, die noch etwas mehr aus dem Teil "rauskitzeln" wollen: Eine Diode (1N4148 oder 1N4001) in Sperrrichtung über R1 verkürzt die Erholzeit der Schaltung noch etwas. Ist aber nicht zwingend nötig, da das IC intern schon für sehr kurze Wiederbereitschaft sorgt. Die Schaltung ist super, Danke nochmals für Deine Mühe damit! Old P. schrieb: > Und ja, wer einen Verstärker (ich rede hier von Kilowattklassen) mit > voll aufgedrehter Power einschaltet, der gehört eingesperrt. Hmm, derartige Verstäker haben doch eh eine Anschaltverzögerung für die Speaker von 2..3 sekunden -- somit liegt das zeitlich doch sehr gut entzerrt zu Deine r 1 Sekunde des Einschaltbegrenzers. Sollte also nix machen.
Andrew T. schrieb: > Hallo Old P., > > danke für diese Schaltung und dee ausführliche Beschreibung. > Für alle, die noch etwas mehr aus dem Teil "rauskitzeln" wollen: > > Eine Diode (1N4148 oder 1N4001) in Sperrrichtung über R1 verkürzt die > Erholzeit der Schaltung noch etwas. > Ist aber nicht zwingend nötig, da das IC intern schon für sehr kurze > Wiederbereitschaft sorgt. Eben, soooo schnell ist der "gemeine User" mit dem Powerschalter ja auch nicht ;-) > Die Schaltung ist super, Danke nochmals für Deine Mühe damit! Danke. > Hmm, derartige Verstäker haben doch eh eine Anschaltverzögerung für die > Speaker von 2..3 sekunden -- somit liegt das zeitlich doch sehr gut > entzerrt zu Deine r 1 Sekunde des Einschaltbegrenzers. Sollte also nix > machen. Dass ja. Das war ja auch nur ein Beispiel um den Unsinn eines unter Vollast zu schaltenden Trafos zu verdeutlichen. Obwohl, ich habe noch alte PAs (Zeck?) im Regal, die schalten auch unter 1 Sekunde direkt zu. Doch schon im Interesse der Pappen wird der Volumeregler immer erst auf Null gedreht, dann Power-On. Die Diskussion ist aber inzwischen müßig, die Teile sind ja alle vergeben und heute/morgen hoffentlich bei den Käufern. Old-Papa
Hallo Old-Papa, Teil ist heute angekommen. Danke. Sieht echt professionell aus.
Sendung kam gestern an. Wieder mal alles tiptop. So wie man es von Old Papa halt kennt. Danke fürs Projekt und deine Mühe.
Hallo Leute, da ich noch Bestellungen offen hatte, habe ich nochmal einen Stapel Platinen fertigen lassen, die sind heute gekommen. Hier die letzte Version des Schaltplans. Den Entladewiderstand über dem Vorschaltkondensator habe ich jetzt auf 3 Stück aufgeteilt, da die Spannungsfestigkeit üblicher Widerstände weit unter 230V (AC) liegt. Wer hat, kann natürlich auch einen Einzelnen (baugrößeren + spannungsfesteren) verbauen. Für die Relais habe ich das Pinning neu gezeichnet, da mir bei der Suche nach Relais einige mit leicht unterschiedlichen Pinabständen und –anordnungen unter gekommen sind. Leerplatine 2,- plus Versand Derzeit plane ich keine komplett bestückten Module anzubieten, ich habe keine wirklich passenden Relais (mit 16A) im Haus. Mail an old-papa<ät>web(dot)de Old-Papa
Hallo Old-Papa, Du hast eine PM auf Deine angegebene Adresse bekommen. VG
F. F. schrieb: > Hallo Old-Papa, > Du hast eine PM auf Deine angegebene Adresse bekommen. > VG Durchforste mal Deinen Spamfilter ;-) Old-Papa
Old P. schrieb: > F. F. schrieb: >> Hallo Old-Papa, >> Du hast eine PM auf Deine angegebene Adresse bekommen. >> VG > > Durchforste mal Deinen Spamfilter ;-) > > Old-Papa ooh ja :-) Du hast gerade Antwort erhalten.. VG
Hallo Old-Papa, Kuvert ist heil angekommen. Die Platinen gefallen mir und Danke für die Zusätze :-) Vielen Dank
Bitte melde dich an um einen Beitrag zu schreiben. Anmeldung ist kostenlos und dauert nur eine Minute.
  
  Bestehender Account
  
  
  
  Schon ein Account bei Google/GoogleMail? Keine Anmeldung erforderlich!
Mit Google-Account einloggen
Mit Google-Account einloggen
  Noch kein Account? Hier anmelden.



















 Thread beobachten
 Thread beobachten Seitenaufteilung abschalten
 Seitenaufteilung abschalten