Liebe Experten und Mitbastler. Ich möchte gerade einen Input-Buffer designen für eine Audio-Schaltung an der ich gerade tüftle. Grundsätzlich wird diese mit Dual Supply +-15VDC versorgt und hat eine Eingangsimpedanz von etwa 100kOhm. Ich habe nach dem Input-Buffer einen LPF gebastelt und frage mich, welche der beiden Varianten eigentlich die bessere ist. Gibt es Unterschiede oder Empfehlungen ? Ich versuche eine möglichst stabile und saubere Eingangsstufe für meine Schaltung zu bauen. Liebe Grüße Jon Bovi
Bohn Jon Bovi schrieb: > Ich habe nach dem Input-Buffer einen LPF gebastelt und frage mich, > welche der beiden Varianten eigentlich die bessere ist. Die beiden unterscheiden sich doch nur durch C8/C38 - oder habe ich was übersehen? Die Anordnung mit C8/C38 ist ungünstig, weil jegliche Schwankung auf den Versorgungsspannungen in das Ausgangssignal einkoppeln kann, währen die OPAs selber normalerweise eine sehr gute Unterdrückung haben. Warum gibst du dem OPA nicht ein wenig mehr Versorgungsspannung? Er kann immerhin ±18V und du bekommst viel mehr Headroom. Verstärkung brauchst du keine in der gesamten nachfolgenden Schaltung? Wenn doch, dann würde ich vorne schon einen Teil davon machen.
Alles klar, ich verstehe. Ich dachte mir ja, dass es einen Grund hat, warum ich zweite Schaltung noch nie wirklich wo gesehen habe. Ich denke darüber nach, bzw Vergleiche mal ein paar Entwürfe und kann die Variante mit C8 und C38 ad acta legen :D Danke dir
Die Kondensatoren eines Filters auf die Versorgungsspannungen zu beziehen ist völlig unüblich, und das aus gutem Grund. HildeK schrieb: > weil jegliche Schwankung auf den > Versorgungsspannungen in das Ausgangssignal einkoppeln kann Ja, und das geht aus einer Simulation nicht hervor, weil die keine versauten Versogungsspannungen hat. Georg
Georg schrieb: > Ja, und das geht aus einer Simulation nicht hervor, weil die keine > versauten Versogungsspannungen hat. Dann mußt Du die versaute Versorgung eben auch simulieren ...
Bohn Jon Bovi schrieb: > welche der beiden Varianten eigentlich die bessere ist Natürlich 2., es ist immer besser zum Bezugspunkt, hier Masse, abzupuffern als zu irgendwelchen Spannungen die vielleicht Störungen enthalten. Aber ob 100k was das Rauschverhalten des Eingangs angeht so klug sind ? Auch 22k belasten einen (600 Ohm) Audioausgang nicht nennenswert.
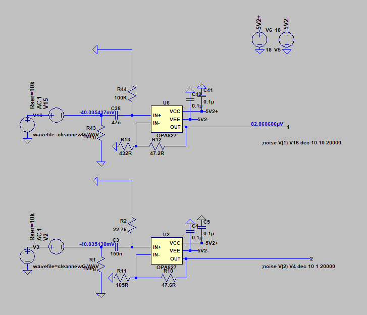
Lieben Dank für euren wertvollen Input! Das Design werde ich tatsächlich mit +-18VDC umsetzen und der LPF wird GND als Bezugspunkt verwenden, eure Erklärung ist absolut einleuchtend! @MaWin Das ist ein interessanter Punkt, mein erster Entwurf hatte 47K als Eingangsimpedanz. Da ich Instrumente mit einer Ausgangsimpedanz bis zu 10K-Ohm benutzen möchte, dachte ich, es wäre besser die Eingangsimpedanz zu erhöhen, jetzt bin ich aber gar nicht mehr sicher. In der angehängten Grafik hab ich den HPF am Eingang einmal mit der 105K 47n Kombi gebastelt(grüne Linie) und einmal mit einer 22K 220n-Komb(blaue Linie). Das Signal kommt bei der niedrigimpedanten Variante demnach leiser aus dem OPV, lässt sich dadurch tatsächlich das Rauschen im gesamten verbessern? Mein Gedanke war, dass umso lauter bzw. eher verlustfreier ich mein Signal in den Circuit bringe, desto besser die Noise/Gain-Ratio, oder irre ich da ? Lg, wünsch euch einen schönen Tag
Bohn Jon Bovi schrieb: > Da ich Instrumente mit einer Ausgangsimpedanz bis zu 10K-Ohm benutzen > möchte, dachte ich, es wäre besser die Eingangsimpedanz zu erhöhen, > jetzt bin ich aber gar nicht mehr sicher. Ok. 100k reduzieren da den Pegel schon um 9%.
MaWin schrieb: > Aber ob 100k was das Rauschverhalten des Eingangs angeht so klug sind ? > Auch 22k belasten einen (600 Ohm) Audioausgang nicht nennenswert. - 100k sind rauschmässig egal, da der Eingang bei Audiofrequenzen nur die ca. 100 Ohm Impedanz der vorangehenden Treiberstufe sieht. - Der Hochpass am Eingang geht nicht als Hifi durch. - OP209 ist wirklich eine ganz teure Wahl, nimm doch einen TL072 oder einen NE5532 oder von mir aus einen LM4562. Letztere wollen aber weniger als 100k DC Impedanz. - Die Schaltung mit dem Filter am Ausgang ist Murks, die ruiniert dir die Ausgangsimpedanz des OPA209, Einkopplungen und Übersprechen sind damit gratis dabei. - Der Filter gehört vor dem OPA209, so wie es auch alle machen, die Audioschaltungen noch ohne Simulator entworfen haben - Grenzfrequenz eher 5x höher, wegen Hifi, und damit THD nicht durch das nichtlineare C runiert wird. - An der Stelle könnte er auch EMV direkt aufs Chassis ableiten (C geht auf Gehäuse, und nicht auf Schaltungsmasse).
Bohn Jon Bovi schrieb: > Das Signal kommt bei der niedrigimpedanten Variante demnach leiser aus > dem OPV, lässt sich dadurch tatsächlich das Rauschen im gesamten > verbessern? Mein Gedanke war, dass umso lauter bzw. eher verlustfreier > ich mein Signal in den Circuit bringe, desto besser die > Noise/Gain-Ratio, oder irre ich da ? Bei hochohmiger Quelle kommen nach deinem Bild 2dB weniger heraus, ja (wobei die genannten 9% nur knapp 1dB sind). Das Rauschen kannst du hier berechnen: http://www.sengpielaudio.com/Rechner-rauschen.htm Demnach hast du zwar mit 100k 2dB weniger Signalspannung aber rund 10dB weniger Widerstandsrauschen (bei einer sehr hochohmigen Quelle). Relevant dürfte das aber eh nicht sein: da für die erste Stufe keine Verstärkung eingeplant ist, gehe ich von Linepegel am Eingang aus. Wie ich oben schon angedeutet hatte: man kann der Stufe auch eine Verstärkung geben. Die Frage ist, ob man nicht noch weiter herunter geht mit dem Eingangswiderstand und lieber die Dämpfung im OPA wieder ausgleicht. Bei 20kHz Bandbreite liefert der OPA nur 0.3µV, ein 10k jedoch schon 1.8µV Rauschspannung. Und entsprechend jede 10er-Potenz mehr beim Widerstand den Faktor sqrt(10) mehr Rauschspannung. Allerdings darf man bei der Betrachtung nicht nur R6 bzw. R14 ansetzen, sondern muss die Parallelschaltung von R6/R1/Rser nehmen. Und dann ist der Rauschbeitrag maßgeblich vom (niedrigen) Quellwiderstand abhängig.
udok: 🤯 jetzt wird es spannend! das wirft weitere Fragen auf :D Warum meinst du denn der HPF wäre nicht HIFI? Das Geld wäre in dem Fall wirklich egal, da es ein Unikat für mein Tonstudio werden soll, von daher zählt jedes noch so kleine bisschen, bzw gut klingen soll’s halt am Ende :) werde aber definitiv zwischen den Amps vergleichen, die ICs werden ohnehin dann gesockelt. Warum ich die Schaltung auf den Ausgang gepackt habe, hat den Grund, dass ich unabhängig von dem angeschlossenen device immer die selbe grenzfrequenz für meinen LPF haben wollte, das war also nicht so klug ? Der zweite Grund ist, dass ich RS und RF Matchen wollte, da ich im Datenblatt gelesen habe, dass diese im idealfall gleich sein sollen. Meine Verstärkerstufe ist wieder aus noise-gründen niederimpedant und ein matchen der beiden Widerstände, da ich eine höhere eingangsimpedanz benötige, somit sonst nicht möglich. Bei meiner letzten Schaltung sah das im Grunde auch so aus, allerdings mit einem 47R Widerstand am Ausgang des Input-Buffers. Funktioniert hat es, ich habe die Schaltung aber nie auf Herz und Nieren getestet.. Warum meinst du die fg sollte 5x höher sein, damit es HiFi-Standards entspricht, hättest du da eine Erklärung für mich, ich bin wirklich sehr neugierig mehr darüber zu erfahren 🤞 Ich denke aufs Gehäuse ableiten ist bei mir nicht, da das Gerät in ein Kunststoffgehäuse eingebaut wird (irgendwo muss man ja sparen haha) @MaWin: Du sagst es, die Frage ist wo liegt der beste Kompromiss 😝 In den meisten Fällen wird wohl eher eine impedanz von 30 Ohm oder dergleichen angeschlossen, es kann aber auch mal eine Gitarre sein...wäre es denn sinnvoll, dafür verschiedene Input buffer zu designen und diese umschaltbar zu machen ? Lg
@HildeK Das beantwortet ein meiner Fragen, wie ich den besten Kompromiss herausfinde :) Ich werde direkt lostüfteln und die optimale eingangsimpedanz für mich ermitteln 🤗 Kann man dich irgendwo Supporten, du hast mir in diesem Forum über die Jahre schon so gut weitergeholfen, das würde ich gerne mal mit 1-3 kaffees entlohnen 🤞
Bohn J.B. schrieb: > Kann man dich irgendwo Supporten, du hast mir in diesem Forum über die > Jahre schon so gut weitergeholfen, das würde ich gerne mal mit 1-3 > kaffees entlohnen 🤞 Vielen Dank für dein Angebot! Ich trinke ganz gerne Kaffee, aber auch Weizenbier 😉. Aber es ist eben die Natur eines solchen Forums, dass man sich seltenst persönlich kennt, dafür aber einen weiten Kreis an Diskussionspartnern hat. Natürlich wäre es schön, wenn man dem einen oder anderen mal begegnen würde - die Chance liegt aber fast bei Null ... (ich bin im Umkreis von Stuttgart zu Hause). Und selbst: wenn ich deinen Realnamen kennen würde und du meinen, dann würden beide Gastnamen hier nicht wirklich weiterhelfen 😀. Und wenn ich nicht selbstlos Tipps geben wollte, würde ich es nicht tun. Ich freue mich jedenfalls darüber, wenn es dir einen Nutzen gebracht hat.
Bohn J.B. schrieb: > Warum meinst du denn der HPF wäre nicht HIFI? Dein Filter hat ca. 33 Hz Grenzfrequenz. Hifi geht heute von 10 Hz - 100 kHz. - In der gesamten Signalkette stecken viele solcher Filter drinnen, und alle addieren ihre Phase und ihre Dämpfung. - Messbare Verzerrungen aufgrund des nichtlinearen C entstehen schon deutlich über der Grenzfrequenz. Daher musst du die Grenzfrequenz deutlich ausserhalb des Hörbereichs legen, wenn du günstige X7R Kerkos verwenden willst. Folie oder NP0 Kerkos sind besser und teuerer, aber der erste Punkt gilt auch für diese. > > Warum ich die Schaltung auf den Ausgang gepackt habe, hat den Grund, > dass ich unabhängig von dem angeschlossenen device immer die selbe > grenzfrequenz für meinen LPF haben wollte, das war also nicht so klug ? Ein weiterer Grund, die Grenzfrequenz deutlich ausserhalb des Hörbereichs zu legen.
@ HildeK: Bei den folgenden Abbildungen habe ich jetzt mal 10K als Quelle angenommen. Wie sehr kann ich denn den Noise-Berechnungen von LTSpice trauen? Sollte der zweite Circuit nach den oben besprochenen Annahmen nicht deutlich weniger Noise aufweisen? Dieser ist stattdessen sogar noch rauschiger. Ich wohne in Wien, könnt schwierig werden :D Würde mich jedenfalls gerne mal revanchieren :D @udok: Ich arbeite im Signalpfad ausschließlich mit Folienkondensatoren, meist MKP. Ich verstehe die Gründe, wie würde ich aber ansonsten den Sub loswerden, bevor ich in die nächste Stufe gehe, wenn nicht hier ? Da komm ich um Phasensalat ja nicht drumrum, oder ? Also du bleibst bei LPF vor dem Amp und in Richtung 32000 bis 64000 Hz schieben ? Gibt es denn keine saubere Möglichkeit diesen hinter den Amp zu platzieren ? Die Quellimpedanzen werden eben vermutlich zwischen 100R und 10K liegen. Und wie sonst würde ich RS und RF matchen können, wenn ich keinen Widerstand mehr nach dem Amp habe. Ich blick da noch nicht so ganz durch, oder verstehe ich da etwas falsch ? Lg
Ergänzung: Laut LTSpice wirken sich im Wesentlichen überhaupt nur R44 bzw. R2 und die Quelle aufs Rauschverhalten aus. Oh und kurzerhand wurde noch der OPAMP geswappt, da dieser scheinbar eine bessere Noiseperformance bei genannten Impedanzen zeigt.
Deine Bastelei in allen Ehren, aber ohne Not macht mann eigentlich keinen "universellen" Eingansbuffer. Im Audiobereich hast du als Quellen Plattenspieler, Tonband, CD-Player, Gitarren mit oder ohne Vorverstärker Soundkarten usw. Die haben alle bestimmte Ausgangseigenschaften, die in Grenzen bestimmte Eingänge in der nächsten Stufe haben wollen. Und genau deshalb gibt es eben Vorverstärker mit verschiedenen Eingängen. Ein Plattendreher mit einem MC-Tonabnehmer möchte eben einen Eingang sehen, der mit seiner niedrigen Impedanz und seiner kleinen Signalspannung klar kommt. Ein Gerät mit so extrem hohen Ausgangsimpedanzen, wie du es beschreibst, kenne ich nicht und ich gehe mal nicht davon aus, dass du jetzt "nackte" Mikrophone oder so etwas meinst. Insofern zeigt sich mir nicht wirklich der Sinn deines Unterfangens. Ich wünsche dir aber viel Spass und Erfolg! Rainer
Dann werden es wohl zwei verschiedene Input-Buffer werden müssen, das hab ich mir schon gedacht :D Bei dem 10k-Gerät handelt es sich darum: http://dl.lojinx.com/analoghell/RolandTB303-ServiceNotes.pdf Lg
Also das ist so etwas wie ein Effektgerät?! Kenne mich da nicht so aus, aber dass der tatsächlich 10k Ausgangswiderstand hat schreit natürlich nach einem Puffer/Impedanzwandler. Oder du nimmst den Kopfhörerausgang! Gruß Rainer
Wenn du Noise_Circuit1 und 2 vergleichen willst, musst du auch gleiche Startbedingungen schaffen. 1 beginnt bei 10Hz und 2 bei 1Hz. Arno
@Rainer: Das ist ein Bass-Synthesizer und du sagst es :D :D @Arno: Ups, das ist mir passiert :/
I also placed the LPF (Rheostat)after the Input Buffer without any troubles. Don't get your point mate, why should this be wrong ? Audio electronics without filtering in the audio range sounds terribly weird to me to be honest
Bohn JB schrieb: > Das ist ein Bass-Synthesizer und du sagst es :D :D Danke, trotzdem frage ich mich, was man da "normalerweise" anschließt?? Die Ausgangsimpedanz ist doch wirklich sehr hoch, aber der Kopfhöreranschluß scheint dagegen goldrichtig... Gruß Rainer
Ja es ist echt optimal :) Also mein Input-Buffer ist jetzt deutlich niederimpedanter (gibt es denn dieses Wort 😂). Frage mich aber immer noch, ob Ich den LPF jetzt noch nach dem Amp haben darf..bin deshalb jetzt etwas verunsichert und das grundsätzlich..ich war der Meinung ich kann nach Lust und Laune Filter aneinanderreihen, wenn ich eh den Amp dazwischen habe. Wie würde es denn zustande kommen mit Signal-Verschlechterung? Lg Bohn
Mein Gott, machs doch einfach. Du baust doch kein Messgerät, und bei Audio ist das doch eh Wurscht. Glaubst du wirklich, du kannst ein paar Mikrovolt Rauschen hören? Die Signalqualität wird doch in 99.9% aller Fälle eh vom Input bestimmt, in deinem Fall irgendein uralt Gerät mit 10kOhm Ausgang.
In meinem Fall unter anderem dieses Gerät, aber es ist nicht primär dafür.. Ich versuchs ja nur zu verstehen, was du mir da sagen wolltest :D
Ich will sagen, das es das "optimal" nicht gibt. Es ist in der Technik immer ein Kompromiss, und meist kann man mit den Kompromissen gut leben. Also bau die Schaltung einfach auf, und höre dir das Ergebnis an. Wenn es passt dann passt es, sonst musst du halt was ändern.
Bohn JB schrieb: > In meinem Fall unter anderem dieses Gerät, aber es ist nicht primär > dafür.. Und was sollen wir jetzt mit dieser Information anfangen? Du willst irgendeinen Verstärker mit uns unbekannten Randbedingungen bauen. Was genau soll der eigentlich machen, was nicht schon die Eingangsschaltung deines Mischpults oder deines Audiointerface macht?
Bitte melde dich an um einen Beitrag zu schreiben. Anmeldung ist kostenlos und dauert nur eine Minute.
Bestehender Account
Schon ein Account bei Google/GoogleMail? Keine Anmeldung erforderlich!
Mit Google-Account einloggen
Mit Google-Account einloggen
Noch kein Account? Hier anmelden.







