Hi Leute! Ich möchte mir gerne einen Chronometer für Airsoft selbst bauen. Ob Airsoft toll ist oder nicht steht nicht zur Debatte :) Und ja, man kann auch einen fertigen für günstig Geld kaufen, aber wir haben ja alle Spaß am Selbstbau! Grundsätzlich soll der Chronometer die benötigte Zeit eines Plastik-Projektil zwischen zwei Messpunkten messen. Projektil-Durchmesser: 6 mm ...-Gewicht: zwischen 0,20 gr. und 0,46 gr. (i.d.R.) Messstrecke: um die 8 cm (vgl. gekaufter Chrono) Rohr-Durchmesser: 25 mm Funktion: Man soll durch das Messrohr schießen und der Chrono spuckt die Geschwindigkeit in m/s, sowie die Energie in Joule an. Als Mikrocontroller plane ich den ESP8266 - auf die Idee brachte mich folgender Link: https://hackaday.io/project/9378/logs So nun die Frage: Welche Bauteile zur Messung? Es ist klar, dass es eine Lichtschranke wird, die vom Projektil durchbrochen wird. Bspw. habe ich mal geschaut, wie schnell einzelne Komponenten sind. Ein Fototransistor (BPW42) hat jeweils eine Rise-/Falltime von 3 ms. Eine Fotodiode (BPW34) hingegen nur 100 ns. Leider hat der nette Herr, den den Beitrag auf hackaday veröffentlicht hat, nichts neues mehr gepostet und sein Schaltungsbeispiel bezieht sich auf einen Fototransistor. Ich habe jetzt leider keine Ahnung, wie ich die Fotodiode (da schneller) am ESP anschließe? Im Netz habe ich leider nur wenig bis gar keine Ergebnisse zur Nutzung der BPW34 gefunden Vielen Dank im Voraus! Edit: Was ich bzgl. Anschluss gefunden habe, ist folgendes: +5V ---(K) Diode (A) -----Pin ---- 110 kOhm --- GND Pin ist der AD-Pin eines Arduinos. Aber der ESP läuft ja nur mit 3,3V, daher müsste ich ja eig nur den Widerstand an die 3,3V anpassen, oder, sodass ich am AD ein Software-Event auslösen könnte?
René B. schrieb: > Ich habe jetzt leider keine Ahnung, wie ich die Fotodiode (da schneller) > am ESP anschließe? Im Netz habe ich leider nur wenig bis gar keine > Ergebnisse zur Nutzung der BPW34 gefunden Das sind halt schlechte Vorrausetzungen für einen Selbstbau. Eigentlich suchst du ja eine Step-by-Step Anleitung und danach fertigen Code. Denn eigentlich kannst du ja von dieser Aufgabe gar nichts selbst erledigen. Richtig? Dazu kommt, dass das Problem "Lichtschranke an Microcontroller" im Netz sicher 1 Mio. mal durchgenommen wird. Aber wer nicht mal in der Lage dort was zum Anschluss und Betrieb von Lichtschranken zu finden und für diese Vorhaben zu adaptieren, tja also was kann man da erwarten?
Naja, ich bin eher der Programmierer - mit Code & Co. habe ich keine Probleme ;) Eine konkrete Step-by-Step-Anleitung suche ich nicht - wäre zwar schön, aber muss nicht. Das Problem ist, dass ich nicht weiß, nach was ich suchen sollte, um das zu verstehen. Und ganz bei Null anfangen brauche ich ja auch nicht.
Bekommt eine Lichtschranke mit 25mm Abstand es überhaupt mit, wenn etwas mit 6mm nicht genau mittig hindurch fliegt?
Sebastian R. schrieb: > Bekommt eine Lichtschranke mit 25mm Abstand es überhaupt mit, wenn etwas > mit 6mm nicht genau mittig hindurch fliegt? Technisch kein Problem. Man muss es halt richtig machen.
Cyblord -. schrieb: > Sebastian R. schrieb: >> Bekommt eine Lichtschranke mit 25mm Abstand es überhaupt mit, wenn etwas >> mit 6mm nicht genau mittig hindurch fliegt? > > Technisch kein Problem. Man muss es halt richtig machen. okay und hättest du ein paar tipps, nach denen ich suchen/mich informieren kann?
Technisch durchaus ein Problem. Die Lichtschranke muß sehr empfindlich auf die kurze Abschattung des Geschosses reagieren, einen möglichst großen Öffnungswinkel haben und gegen Fremdlicht unempfindlich sein. Ich habe vor einigen Jahren mal sowas aufgebaut… Hat mich einige Zeit gekostet, bis es ordentlich lief (allerdings für 0.22).
Joe G. schrieb: > Technisch durchaus ein Problem. Die Lichtschranke muß sehr empfindlich > auf die kurze Abschattung des Geschosses reagieren, einen möglichst > großen Öffnungswinkel haben und gegen Fremdlicht unempfindlich sein. Ich > habe vor einigen Jahren mal sowas aufgebaut… Hat mich einige Zeit > gekostet, bis es ordentlich lief (allerdings für 0.22). Ja sicher. Es ist halt nichts was man zusammensteckt und dann läuft. Es ist halt kein Lego. Davon scheinen halt heute viele auszugehen. Trotzdem ist es mit Wald- und Wiesen Elektronik und ein bisschen Hirnschmalz lösbar. Das will ich damit sagen. Es erfordert weder teure Bauteile, noch teures Equipment noch ein geheimes Forschungslabor mit Dimensionsübergang. Aber genau aus diesem Grund, weil man eben selber anpacken und ausprobieren muss, ist es nichts für Leute denen es schon an den Grundlagen mangelt. Man muss wissen was man da tut.
Hier mein Chronometer mit arduino: https://stoppi-homemade-physics.de/geschwindigkeitsmesser-arduino/
Cyblord -. schrieb: > Aber genau aus diesem Grund, weil man eben selber anpacken und > ausprobieren muss, ist es nichts für Leute denen es schon an den > Grundlagen mangelt. Man muss wissen was man da tut. trolling, wie es "im Buche steht"... Andere posten hilfreiche Beiträge! Lass es einfach wenn es dich verärgert, nervt, stört oder whatever.
Joe G. schrieb: > Technisch durchaus ein Problem. Die Lichtschranke muß sehr empfindlich > auf die kurze Abschattung des Geschosses reagieren, einen möglichst > großen Öffnungswinkel haben und gegen Fremdlicht unempfindlich sein. Ich > habe vor einigen Jahren mal sowas aufgebaut… Hat mich einige Zeit > gekostet, bis es ordentlich lief (allerdings für 0.22). Sehr cool! Danke! Auch für die Bilder deines Versuchaufbaus!
Christoph E. schrieb: > Hier mein Chronometer mit arduino: > https://stoppi-homemade-physics.de/geschwindigkeitsmesser-arduino/ Danke für die Anregung! Sehr hilfreich!
René B. schrieb: > Christoph E. schrieb: >> Hier mein Chronometer mit arduino: >> https://stoppi-homemade-physics.de/geschwindigkeitsmesser-arduino/ > > Danke für die Anregung! Sehr hilfreich! Puh also mehr "straight forward" geht ja kaum. 2 Lichtquellen, 2 Fototransistoren. Alles wird rein digital ausgewertet. Dazwischen ne Zeitmessung und ein LCD zum anzeigen. Also NAJA wenn dich das schon aus dem Häuschen bringt. Kein Vergleich zum Projekt von Joe G. Was auch wirklich zu deiner Problemstellung passt. Aber für dich wäre es sicher eine gute Übung, mit einer einfachen Lichtschranke anzufangen. Ich denke da hast du erst mal genug zu tun. So sammelt man dann übrigens Erfahrung und Grundlagenwissen. Der Unterschied zum finalen Projekt und der Projektilmessung wäre dann in erster Linie die Mechanik, inkl. Fremdlichtabschattung und vor allem eine analoge Eingangsschaltung, abgleichbar, welche schon kleinere Abschattungen detektiert und ausgibt.
Cyblord -. schrieb: > René B. schrieb: >> Christoph E. schrieb: >>> Hier mein Chronometer mit arduino: >>> https://stoppi-homemade-physics.de/geschwindigkeitsmesser-arduino/ >> >> Danke für die Anregung! Sehr hilfreich! > > Puh also mehr "straight forward" geht ja kaum. 2 Lichtquellen, 2 > Fototransistoren. Alles wird rein digital ausgewertet. Dazwischen ne > Zeitmessung und ein LCD zum anzeigen. Also NAJA wenn dich das schon aus > dem Häuschen bringt. Hast du dir das Projekt mal konkret angeschaut? Vermutlich nicht. "Stoppi" arbeitet mit Fotodioden und misst ein analoges Signal. Aber so eine nonsense-Antwort war ja zu erwarten ;)
René B. schrieb: > Hast du dir das Projekt mal konkret angeschaut? Vermutlich nicht. > "Stoppi" arbeitet mit Fotodioden und misst ein analoges Signal. Ja ich hatte mich da in der Tat falsch ausgedrückt. Er arbeitet mit einem quasi direkten Anschluss an den Controller. Ohne großartige Beschaltung auf der Fotoempfängerseite. Deshalb der ADC. Aber du musst überlegen ob dieser Ansatz für dein Vorhaben schnell genug ist. Ohne zu rechnen würde ICH da lieber eine abgleichbare analog-digital Wandlung in HW vornehmen, würde ich einen Airsoft Schuss messen wollen. > Aber so eine nonsense-Antwort war ja zu erwarten ;) An meiner Antwort war nichts nonsense, aber bei dir ist das sowieso alles Perlen vor die Säue.
Cyblord -. schrieb: > überlegen ob dieser Ansatz für dein Vorhaben schnell genug ist. Ohne zu > rechnen würde ICH da lieber eine abgleichbare analog-digital Wandlung in > HW vornehmen, würde ich einen Airsoft Schuss messen wollen. Jo. So habe ich auch gedacht. Muss ich mal nachrechnen, ob das grundsätzlich reicht.
René B. schrieb: > Cyblord -. schrieb: >> überlegen ob dieser Ansatz für dein Vorhaben schnell genug ist. Ohne zu >> rechnen würde ICH da lieber eine abgleichbare analog-digital Wandlung in >> HW vornehmen, würde ich einen Airsoft Schuss messen wollen. > > Jo. So habe ich auch gedacht. Muss ich mal nachrechnen, ob das > grundsätzlich reicht. Ansonsten würde ich den Controller nach einem schnellen internen ADC aussuchen und nicht einfach so auf den ESP gehen. Da gibts bestimmt besseres.
Cyblord -. schrieb: > René B. schrieb: >> Cyblord -. schrieb: >>> überlegen ob dieser Ansatz für dein Vorhaben schnell genug ist. Ohne zu >>> rechnen würde ICH da lieber eine abgleichbare analog-digital Wandlung in >>> HW vornehmen, würde ich einen Airsoft Schuss messen wollen. >> >> Jo. So habe ich auch gedacht. Muss ich mal nachrechnen, ob das >> grundsätzlich reicht. > > Ansonsten würde ich den Controller nach einem schnellen internen ADC > aussuchen und nicht einfach so auf den ESP gehen. Da gibts bestimmt > besseres. Einen Schmitt-Trigger vor dem digitalen Eingang als Komparator?
René B. schrieb: > Cyblord -. schrieb: >> René B. schrieb: >>> Cyblord -. schrieb: >>>> überlegen ob dieser Ansatz für dein Vorhaben schnell genug ist. Ohne zu >>>> rechnen würde ICH da lieber eine abgleichbare analog-digital Wandlung in >>>> HW vornehmen, würde ich einen Airsoft Schuss messen wollen. >>> >>> Jo. So habe ich auch gedacht. Muss ich mal nachrechnen, ob das >>> grundsätzlich reicht. >> >> Ansonsten würde ich den Controller nach einem schnellen internen ADC >> aussuchen und nicht einfach so auf den ESP gehen. Da gibts bestimmt >> besseres. > > Einen Schmitt-Trigger vor dem digitalen Eingang als Komparator? Das bringt gar nichts. Schmitt-Trigger hast du an jedem GPIO bereits. Eine kleine Schaltung mit OpAmp und Poti sollte reichen, wenn es denn in HW gemacht wird. In SW brauchts halt nen schnellen ADC. Genau muss er ja nicht sein. Oder einen internen Komparator mit etwas Aussenbeschaltung und Poti. Aber, wie gesagt, das sind Details. DU solltest jetzt erst mal mit den Basics anfangen.
Cyblord -. schrieb: > Das bringt gar nichts. > Schmitt-Trigger hast du an jedem GPIO bereits. Eine kleine Schaltung mit > OpAmp und Poti sollte reichen, wenn es denn in HW gemacht wird. In SW > brauchts halt nen schnellen ADC. Genau muss er ja nicht sein. Oder einen > internen Komparator mit etwas Aussenbeschaltung und Poti. Richtig - die Genauigkeit spielt da keine (große) Rolle! Er muss nur sauber unterscheiden. Okay, werde mir das mal mit der externen OpAmp-Lösung anschauen!
Das Problem bei der Lichtschranke liegt in der Erfassung des kleinen Objektes bei einem relativ großen Rohrdurchmesser (6mm zu 50mm). Bei einer gerichteten Lichtschranke muß die Kugel sehr genau durch beide Lichtschranken fliegen. Ich hatte daher, wie auf dem Bild zu sehen, zwei schräg angeordnete IR-LED’s zur Beleuchtung, eine schnellen Fotodiode und einem Reflektor aus Alufolie an der Rohrinnenseite verwendet. Bei direkten Lichtschranken flog das Geschoss zu oft einfach vorbei, ohne auszulösen.
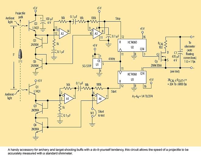
Stephen Woodward hat das vor zwei Jahrzehnten auf einfache Weise mit einem Ohmmeter und Fototransistoren gelöst. Der Referenzartikel war für mich nicht mehr auffindbar. https://www.electronicdesign.com/technologies/displays/article/21750861/measure-projectile-velocity-optically-with-an-ohmmeter Das Bild ist nicht anscheinend nicht mehr online, siehe oben. Arno
Joe G. schrieb: > Das Problem bei der Lichtschranke liegt in der Erfassung des kleinen > Objektes bei einem relativ großen Rohrdurchmesser (6mm zu 50mm). Bei > einer gerichteten Lichtschranke muß die Kugel sehr genau durch beide > Lichtschranken fliegen. Ich hatte daher, wie auf dem Bild zu sehen, zwei > schräg angeordnete IR-LED’s zur Beleuchtung, eine schnellen Fotodiode > und einem Reflektor aus Alufolie an der Rohrinnenseite verwendet. Bei > direkten Lichtschranken flog das Geschoss zu oft einfach vorbei, ohne > auszulösen. Danke für das Teilen Deiner Erfahrung! Ich würde ein DIN25-Rohr, also 25mm Innendurchmesser dafür nehmen und eine maximale Länge von 8-10cm. Das Rohr hätte ich innen schwarzmatt lackiert, um eventuelle Lichtreflexionen zu unterdrücken.
Joe G. schrieb: > Das Problem bei der Lichtschranke liegt in der Erfassung des kleinen > Objektes bei einem relativ großen Rohrdurchmesser (6mm zu 50mm) Es sind nur 25mm, die der TE anstrebt. Wenn man da Nebenlicht (Reflexion im Rohr, Fremdlicht) ausschließt, dann verdeckt das Projektil 25% der Lichtquelle. Das auszuwerten, braucht keine Raketentechnik. Es geht vielleicht nicht mit Lego. Aber vom Schwierigkeitsgrad ist es nur knapp darüber. Ich stimme Cyblord vollumfänglich zu!
Bitte melde dich an um einen Beitrag zu schreiben. Anmeldung ist kostenlos und dauert nur eine Minute.
Bestehender Account
Schon ein Account bei Google/GoogleMail? Keine Anmeldung erforderlich!
Mit Google-Account einloggen
Mit Google-Account einloggen
Noch kein Account? Hier anmelden.



