Eine Frage zum Verständnis. Ich habe folgende Schaltung zu Demozwecken nachgebaut (siehe Bild class_AB_amplifier.gif). Quelle: https://www.electronics-tutorials.ws/amplifier/class-ab-amplifier.html Die LTspice-Simulation ergab, dass bei 12V Betriebsspannung aus einem Eingangssignal mit der Amplitude 320mV und Frequenz 500Hz am Ausgang ein Signal mit der Amplitude 2,5 V ankommen sollte. Die Verstärkung sollte also 2,5V / 0,320V = 7,8 betragen. Der Nachbau dieser Schaltung auf dem Breadboard und der Anschluss eines Signalgenerators mit 320mV und 500Hz ergab recht ähnliche Werte am Ausgang. Somit entspricht die Praxis erst mal der Theorie. Der Anschluss eines Kleinlautsprechers BL66, 0,5W, 8 Ohm bestätigte die Verstärkung des Sinussignals aus dem Generator. Wenn aber am Eingang z. B. die Musik aus einem iPod angeschlossen wird, dann wird das Signal nicht verstärkt. Es ist sogar am Ausgang leiser als wenn man den Lautsprecher direkt an den iPod angeschlossen hätte. Wodurch ist dieses Verhalten zu erklären?
Ron L. schrieb: > Wodurch ist dieses Verhalten zu erklären? Liefert der iPod denn dasselbe Signal mit Lautsprecher und ohne? Eventuell wirkt sich die angeschlossene Last irgendwie aus.
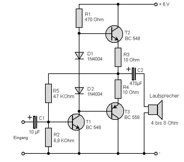
In Europa vertriebene Kopfhörerausgänge sind gedrosselt. Miss doch mal, was an Pegel aus dem iPod rauskommt. Anbei noch eine Schaltung, die selbststabilisierend ist und ähnlich einfach - auch zum rumexperimentieren. Kannst die Endstufen auch durch was stärkeres ersetzen.
Ron L. schrieb: > Wenn aber am Eingang z. B. die Musik aus einem iPod angeschlossen wird, > dann wird das Signal nicht verstärkt. Es ist sogar am Ausgang leiser als > wenn man den Lautsprecher direkt an den iPod angeschlossen hätte. Vielleicht solltest du auch die Masseleitung verbinden.
Ich habe eine MP3-Datei mit einem 500 Hz Tonsignal auf das iPod aufgespielt. Anschließend habe ich das Signal erst mal direkt am Kopfhörerausgang gemessen. Die Amplitude habe ich mit dem Poti wieder auf 320 mV eingestellt. Anschließend habe ich das iPod an den Verstärker angeschlossen und das Signal am Ausgang gemessen. Es kamen wieder -3,1 V bis +2,8 V dabei raus. Danach habe ich noch mit einem Multimeter den Strom direkt am Kopfhörerausgang während der Signalausgabe gemessen. Der Multimeter erkannte, dass es sich um ein 500 Hz Signal handelt und zeigte 10 mA an. Die gleiche Messung mit einem angeschlossenem iPod am Ausgang des Verstärkers ergab aber nur 2 mA! Der Verstärker verstärkt also die Spannung, aber nicht den Strom. Das würde erklären, warum der Lautsprecher leiser wird, wenn er am Verstärker angeschlossen wird.
Ron L. schrieb: > Der Verstärker verstärkt also die Spannung, aber nicht den Strom. Das > würde erklären, warum der Lautsprecher leiser wird, wenn er am > Verstärker angeschlossen wird. Das erklärt aber nicht wieso es mit dem Signalgenerator funktioniert. Ich tippe auch darauf das du den IPod falsch angeschlossen hast. Eventuell hast du auch den Verstärker des IPod zerschossen als du den Ausgang zur Strommessung kurzgeschlossen hast
Es könnte sein, das der I-Pod umschaltet auf Line-Out-Signal, wenn er erkennt das kein Ohrhörer dran hängt.
Ich habe die alternative Verstärkerschaltung in LTspice eingegeben. Ich habe zwar nicht exakt die gleichen Teile genommen, wie in deiner Schaltung, weil sie nicht in der Standardbibliothek von LTspice vorhanden sind, aber zumindest ähnliche. Die Simulation zeigt, dass das Ausgangssignal im Vergleich zum Eingangssignal ziemlich verzerrt wird (siehe Amp_Schaltung.png und Amp_Sim.png). Ich werde mir bald die Spice Modele für die Originalteile holen und noch mal simulieren. Mal schauen, was dabei rauskommt.
Sven D. schrieb: > Ich tippe auch darauf das du den IPod falsch angeschlossen hast. > Eventuell hast du auch den Verstärker des IPod zerschossen als du den > Ausgang zur Strommessung kurzgeschlossen hast Ich habe einfach nur den linken Kanal und GND des iPods genommen und so das Signal in den Verstärker eingespeist. Den linken Kanal habe ich einfach nur in Serie durch den Multimeter durchgelassen, um den Stromfluss messen zu können.
Dagegen sind Eingangs- und Ausgangssignal in meinem ursprünglichen Beispiel zumindest in der Simulation fast ideal. Nur in der Realität hapert es noch. Vielleicht habe ich aber auch einen Verdrahtungsfehler irgendwo eingebaut. Das muss ich noch mal checken.
Ron L. schrieb: > das Ausgangssignal im Vergleich zum Eingangssignal ziemlich verzerrt Das Ausgangssignal hat ca. 4,5Vss, also Spitze-Spitze. Bei 6V Versorgung muß es doch ins Clipping kommen! Das können auch andere Bauteile nicht ändern. Das einzige was hilft ist eine höhere Versorgungsspannung (bzw. die Eingangsspannung verkleinern).
Mohandes H. schrieb: > Das einzige was hilft ist eine höhere Versorgungsspannung (bzw. > die Eingangsspannung verkleinern). OK, so sehen die Signale bei 12V und 20V Versorgungsspannung aus.
Wichtig ist auch der 100R Widerstand R4 im Emitter von Q1!
R3 und R4 verkleinern auf 1 Ohm. Stimmt der Arbeitspunkt? Zwischen R3 und R4 muß die halbe Betriebsspannung gegen Masse sein. Lass die Gegenkopplung drinn wie "von Matthias S." vorgeschlagen hat. Dann noch eine Bootstrapschaltung, sonst kann der obere Transistor T2 nicht vernünftig durchgesteuert werden. Also den Lautsprecher mit einen Bein an + und den Kondensator C1 umdrehen. Und R3 nicht an + sondern an das andere Bein vom Lautsprecher.
Vielleicht hilft dir das hier weiter. Definierte gegenkopplung (4k7/47k), Emitterwiderstand begrenzt open loop Verstärkung. Der 220uF hält die Ausgangstransistoren beieinander.
Ron L. schrieb: > Die Verstärkung sollte also 2,5V / 0,320V = 7,8 betragen. Das sind nach Adam Riese... von -8dBu auf +10dBu .. also: 18dB ! Das entspricht leistungsmäßig einem Sprung von 1dBW auf 63dBW! > der Anschluss eines Signalgenerators mit 320mV und 500Hz Ein Signalgenerator liefert 320mV-pp, das sind, ebenfalls nach A.R., 320*0.3535 = 113mV-rms !! Wenn du nun 113 mVrms um +18dB verstärkst, ergibt das ~0,87 Vrms. Und nicht 2,5 V . > Der Anschluss eines Kleinlautsprechers BL66, 0,5W, 8 Ohm 0,87 Vrms : 8Ω = 0,11 W . Stellst du auf deinem iMP3 nun 320mVrms ein, weil dein DMM ja ein: TrueRMS-Meßgerät ist, dann kommen am Amp 2,5 Vrms : 8Ω = 0,3 W raus. Die Impedanz und damit auch Leistung eines Lautsprechers ist aber -von der Frequenz- abhängig. Und mit der LS-Impedanz auch der hörbare 'Verstärkungsfaktor' des Amps, der ja gegen die Impedanz ankämpfen muß. Überdies 'hört' man bestimmte Frequnzen lauter oder oder leiser. 500Hz hört man sehr laut, weil 500Hz die menschliche Stimme ist. Nimm statt einem 'Kleinlautsprecher' mal eine normale Lautsprecherbox. Und verwende auch verschiedene Frequenzen (250-500-1k..) Signalgeneratoren haben eine Ausgangsimpedanz von 50Ω und Kopfhöreranschlüsse meist von 32Ω. Schließt du also deinen iMP3 an den Amp, ist die Frage, welche Eingangsimpedanz dein Amp hat. Du kannst dort also nicht 32Ω-Out an einen 20kΩ-IN anschließen, weil der iMP3-Amp für diesen WIDERSTAND nicht gebaut wurde. Ich habe mal Car-Amps mit einem Behringer-Ultracurve (40kΩ-IN) gemessen, da beginnt der Car-Amp (2-8Ω-OUT ) in kurzer Zeit zu glühen, Es kann also sein, daß dein iMP3 ganz einfach 'diese' Leistung nicht bringt und mittels BIOS den Ausgang DROSSELT ! Auch jeder Signalgenerator tut dies je nach Eingangsimpedanz .
Vereinfacht ausgedrückt: Nimm statt deinem deinem dämlichen Ei-Fön mal einen CD-Player oder ein Tape-Deck - oder sonstwas mit LINE-OUT . LINE-OUT . LINE-OUT ! LINE-OUT !!!
Ron L. schrieb: > Wodurch ist dieses Verhalten zu erklären? Dein Ei-Fön hat also 32Ω-OUT für 'seine' EarBuds mit 32Ω-(LS)-IN dein 8Ω-LeiseSprecherl aber hat 8Ω-IN , und dein Amplifier 40kΩ-IN dadurch erklärt sich 'dieses Verhalten' daß der LeiseSprecher direkt am Ei-Fön lauter ist als übern Amp . Ich glaube, daß diese Frage NUN vollständig geklärt ist.
Und zum Abschluß können sich nun alle µC-Elektronik-HerumbastelExperten "e n t s p a n n e n".
Helmut Hungerland schrieb: > Wichtig ist auch der 100R Widerstand R4 im Emitter von Q1! Das war schon mal ein wichtiger Hinweis. Der 100R an T1 hat wirklich die Verzerrung beseitigt. Allerdings braucht die Schaltung mindestens 10V Betriebsspannung, sonst wird das Signal am Ausgang geklippt. Eine Betriebsspannung von 6V ist zu wenig. Mit 12V sehen die Kurven gut aus. Interessant ist auch der Stromfluss. Um das zu testen, habe ich am Eingang einen R6 mit 0.01 Ohm und am Ausgang einen R8 mit 0.01 Ohm eingebaut. Die Simulation des Stromflusses ergibt -100uA bis +100uA am Eingang, aber nur -1,5pA bis +1,5pA am Ausgang. Vielen Dank für die Hinweise. Jetzt muss ich die Schaltungen noch mal anpassen, um die Theorie in der Praxis zu bestätigen.
Verstehst es nicht ? U = R * I Du brauchst keine "Schaltungen" anpassen sondern nur diese drei Buchstaben zu verstehen .
Ach ja, noch 1 Buchstaben mußt du bald verstehen lernen: P = U * I
> Der 100R an T1 hat wirklich die Verzerrung beseitigt.
Wie ganz oben im Link bereits erklärt wurde, soll T1 als Stromquelle
wirken, die durch das Audiosignal leicht ausgesteuert wird.
mfG
Es gibt einen ersten Erfolg. Ich habe die Schaltung aus meinem Ursprungspost (class_AB_amplifier.gif) noch mal auf dem Breadboard aufgebaut. Jetzt ist das Signal auf dem Lautsprecher bedeutend lauter und die Transistoren TIP31 und TIP32 heizen ordentlich. Ich werde die Schaltung auf einer Lochrasterplatine löten und den zwei Transistoren einen großen Kühlkörper verpassen. Wenn alles gut geht, dann kann man damit das Prinzip eines Class AB-Verstärkers gut demonstrieren.
... mache mal eine Stromaufnahmemessung ohne Eingangssignal. Du wirst höchstwahrscheinlich sehen, dass die Stromaufnahme immer weiter ansteigt. Das ist dadurch begründet, dass die beiden in Reihe geschalteten Dioden zusammen einen größeren Spannungsabfall haben, als die beiden Ube der Endtransistoren. Hierdurch fließt dann ein relativ großer Ruhestrom, der die Transistoren erwärmt wodurch der Kollektorstrom steigt. Dieses bewirkt eine größere Leistungsaufnahme und der Kollektorstrom wird weiter steigen. Wenn du am Experimentieren bist, solltest du einmal versuchen, statt 2 Dioden nur eine zu verwenden, die Emitterwiderstände zu entfernen und die Schaltung von Spannungsgegenkopplung auf eine relativ niederohmige Stromgegenkopplung umzustellen (erfordert einen weiteren PNP Transistor). Der Gegenkopplungsstrom bewirkt dann auch, dass bei kleinen Amplituden ein Signalstrom durch den Lastwiderstand fließt und die sogenannten Übernahmeverzerrungen reduziert. Der Vorteil mit nur einer Diode ist dann, dass der Ruhestrom gegen 0 wandert. Allerdings ist dieses dann ein Klasse B Verstärker !
Bei 12 - 20V wird dein Lautsprecher 0,5W 8Ohm ganz schnell kaputt gehen. Ist der in ein Gehäuse eingebaut?
Alternative für die beiden Dioden: U-BE-Vervielfacher. Dazu siehe hier: https://www.youtube.com/watch?v=Obh_PIC2qqo
Hast du eigentlich die Endstufentransistoren auf Paarigkeit ausgemessen? Sollten max. 0,8 - 1,2 sein.
Ron L. schrieb: > und die Transistoren TIP31 und TIP32 heizen ordentlich. Ich werde die > Schaltung auf einer Lochrasterplatine löten und den zwei Transistoren > einen großen Kühlkörper verpassen. In dieser Schaltung dürfen die mit ihrem TO220 Gehäuse nicht mal lauwarm werden. Ruhestrom ist zu hoch.
Ron L. schrieb: > Die Simulation des Stromflusses ergibt -100uA bis +100uA am > Eingang, aber nur -1,5pA bis +1,5pA am Ausgang. Du misst einen Strom an einem einseitig angeschlossenen Widerstand und wunderst dich, dass er klein ist? Eigentlich sollte er 0.00pA sein! Deine 1.5pA sind hervorgerufen durch irgendwelche höchstohmigen Widerstände, die LTSpice an manchen Stellen selber dazuerfindet, um eine DC-Analyse machen zu können. Mach doch einfach mal einen Lastwiderstand von OUT nach GND dran ...
Ron L. schrieb: > TIP31 und TIP32 Die haben aber eine etwas niedrige Stromverstärkung für diese Schaltung.
von michael_ schrieb:
>Ist der in ein Gehäuse eingebaut?
Das ist ein guter Tip, Lautsprecher ohne Gehäuse
können keine tiefen Töne wiedergeben. Der Lautsprecher
klingt dann sehr leise.
Not a Hifi Amp schrieb: > ... mache mal eine Stromaufnahmemessung ohne Eingangssignal. Du wirst > höchstwahrscheinlich sehen, dass die Stromaufnahme immer weiter > ansteigt. Hab ich gerade gemacht und es ist wirklich so wie du es sagst. Ich habe die Strommessung ohne Eingangssignal und ohne Lautsprecher am Kollektor des TIP31 , TIP 32 und zwischen den beiden Transistoren vorgenommen. Im kalten Zustand fangen die Transistoren an 120 mA zu ziehen und erwärmen sich kontinuierlich. Nach wenigen Minuten erreichen sie ca. 60°C und ziehen schon 300mA. Danach habe ich die Messung abgebrochen, damit mir das Breadboard nicht schmilzt. Fazit: die Schaltung von https://www.electronics-tutorials.ws/amplifier/class-ab-amplifier.html kann zwar Töne verstärken, gleichzeitig ist sie eine sehr effektive Heizung, die man nach wenigen Minuten mit einem Temperatursensor abstellen muss, damit sich die Teile nicht über die maximal zulässige Temperatur von 150°C erwärmen. Das wäre vielleicht ein Anschlussprojekt für einen Arduino :-)
Bau in die Endstufe jeweils einen 1R Widerstand in den Emitter ein, dann stabilisiert sich die Temperatur von selbst!
Ron L. schrieb: > Im kalten Zustand fangen die Transistoren an 120 mA zu ziehen Ach du liebes Elend!
Ron L. schrieb: > Im > kalten Zustand fangen die Transistoren an 120 mA zu ziehen und erwärmen > sich kontinuierlich. Nach wenigen Minuten erreichen sie ca. 60°C und > ziehen schon 300mA. Dann wird es höchste Zeit, sich von den Dioden zu verabschieden. Ich habe w.o. die Lösung dafür gezeigt: Beitrag "Re: Mini Class AB Verstärker verstärkt keine Musik"
Helmut Hungerland schrieb: > Bau in die Endstufe jeweils einen 1R Widerstand in den Emitter > ein, dann > stabilisiert sich die Temperatur von selbst! Das war die richtige Lösung für diese Schaltung! Diese zwei 1R Widerstände zwischen den Emittern der TIP31 und TIP32 haben den Kollektorstrom im Ruhezustand auf ca. 40mA reduziert. Jetzt heizen die Transistoren nicht mehr, sondern bleiben höchstens lauwarm. Der Verstärker läuft schon fast eine Stunde im Leerlauf und sowohl der Strom als auch die Temperaturen bleiben stabil. Die Signalverstärkung ist OK. In der Beispielschaltung fehlen einfach diese zwei kleinen Widerstände.
Jetzt sieht der Schaltplan genau so aus und scheint zu funktionieren. Mal schauen, wie sich der Verstärker unter Last verhalten wird.
Matthias S. schrieb: > Anbei noch eine Schaltung, die selbststabilisierend ist und ähnlich > einfach - auch zum rumexperimentieren. Kannst die Endstufen auch durch > was stärkeres ersetzen. Die Schaltung von Matthias funktioniert auf jeden Fall. Hab ich selbst schon öfter nachgebaut und mit gutem Breitband-LS reicht das für Zimmerlautstärke aus. Allerdings verstärken die meine KW-Radio Eigenbauten, also Hifi wirds eher nicht. Und mit einem LM386 wesentlich einfacher bei vergleichbarer Leistung. Ich habe damals als End-Transistoren BD139/140 genommen weil die noch da waren. Ruhestrom sind um 30mA, bei Vollaussteuerung etwa 100mA bei 13,8V. Kühlung brauchen die Transistoren bei mir nicht, werden maximal handwarm. Grüße, Serge
Serge W. schrieb: > Die Schaltung von Matthias funktioniert auf jeden Fall. Ich werde auch seine Schaltung bald nachbauen. Mir geht es bei diesem Projekt um möglichst simple Schaltungen mit wenigen Teilen, die das Funktionsprinzip demonstrieren. Zuerst simuliert in LTspice, dann auf dem Breadboard und dann gelötet als Demostück.
Serge W. schrieb: > End-Transistoren BD139/140 Hi, bekommt man die heute auch noch als Paar? Dürfte den Klirrfaktor noch etwas verbessern. Oder Germanium, (geringere UBE), wenn es auf Batteriesparschaltung raus soll. Nur so eine Idee: AD160/162 ciao gustav
Karl B. schrieb: > bekommt man die heute auch noch als Paar? Ausmessen. Hauptsache keine 40W Klopper TIP41 für so eine Schaltung. Wer kommt nur auf so eine Idee?
BC639/BC640 sollten auch dicke reichen. Idealerweise dimensioniert man den 47k so, das zwischen den Endstufen genau die halbe Betriebsspannung liegt für maximale Austeuerung. Klar ist auch, das 1N4001 o.ä. nicht die idealen Dioden sind. Aber bei dem kleinen Projekt ist das auch nicht entscheidend.
michael_ schrieb: > Hauptsache keine 40W Klopper Wollte gerade BD244/245 vorschlagen. Der Ruhestrom wird um einiges niedriger, wenn Du eine der 1N4148 gegen eine BAV70 oder BAV99 austauschen würdest. Thermisch koppleln mit den Leistungstransistoren würde auch schon einiges bewirkten. Aber die einfachste Lösung wäre kleine Emitterwiderstände, wie schon von anderen hier vorgeschlagen.
Bitte melde dich an um einen Beitrag zu schreiben. Anmeldung ist kostenlos und dauert nur eine Minute.
Bestehender Account
Schon ein Account bei Google/GoogleMail? Keine Anmeldung erforderlich!
Mit Google-Account einloggen
Mit Google-Account einloggen
Noch kein Account? Hier anmelden.














